Fórum témák
» Több friss téma |
Lehet hogy hülyeség de próbáld meg csak plsz egy IC tokkal kiemelni az kontrollert vagy ha van kéznél egy másik akkor azzal probáld ki. Fura mondjuk mert még én se hallottam itt a forumon rossz kontrollerről de lehet te leszel az első. Illetve én is bajódtam már ezzel a fajta IC tokkal, próbálj ki egy lemezest, nekem az bevált.
Segítséget szeretnék kérni az alábbi probléma megoldásában.
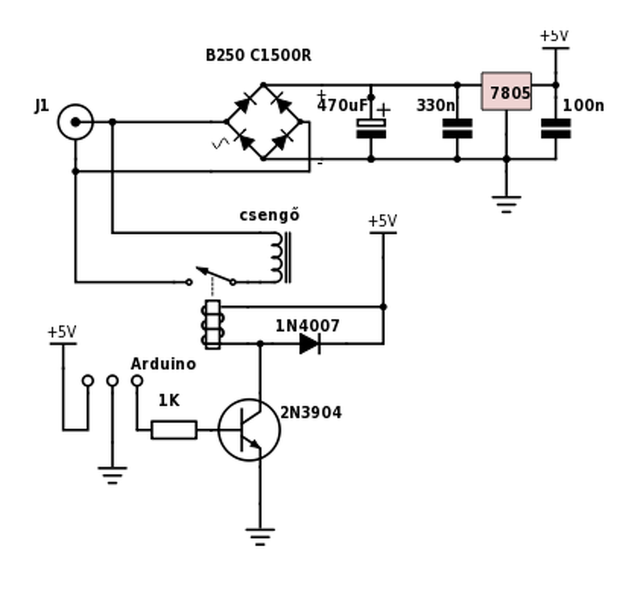
Feleségem nagymamája számára építettem egy kütyüt, ami naponta 4-szer, meghatározott időpontokban szól, hogy vegye be a gyógyszerét. Ennek a lelke egy Atmel ATmega 328p, arduino bootloaderrel. I2C buszon lóg egy rtc modul és egy lcd kijelző, ami kiírja az időt/dátumot, és riasztáskor a beveendő gyógyszert. A sipákolást egy zümmer biztosítja. Az utóbbi időben viszont romlott a hallása a hölgynek, és bömbölteti a TV-t, ami miatt a zümmert nem hallja. Arra gondoltam, egy hagyományos, nagy hangerejű 8-12V AC csengő megfelelne a célra, tehát továbbfejlesztettem a kütyüt. Most egy 12V AC 800mA ápról jár: a táp közvetlenül megy a csengőhöz, de az egyik ágat megszakítja egy, az arduino egyik lábáról vezérelt 5V-os relé, az arduino tápja pedig ugyanaz, mint a csengőé, csak egyenirányítva, 7805-tel stabilizálva. A hiba a következő: Ha az arduino meghúzza a relét, és a csengő elkezd szólni, a kijelző tele lesz kriksz-krakszokkal, és/vagy lefagy, nem reagál a riasztás-leállító gomb megnyomására, vagy újraindul. Szerintetek mitől lehet ez? Ha a csengő nincs bekötve, a relé szépen teszi a dolgát: 500ms-enként ki-be kapcsol, amíg le nem állítják a riasztást. Itt van a táp rész kapcs. rajza: http://www.digikey.com/schemeit/project/nagyi-alarm-3R8R5GO203T0/ Köszi előre is!
Egy részről a rendes csengő több zavart termel mint egy TV adótorony, ezen az érintkezőjével indenféle RC tag párhuzamosan kapcsolva segíthet. Másrészről lehet a tápfeszültséged is kevés hozzá. Esetleg fényjelzés is működhetne, pl egy ledszalag a TV tetején.
Relé meghúzó tekercsére tettél antiparalel diódát? Jobb lenne a relét egy tranzisztorral kapcsolni, illetve a két egység tápellátását szétválasztani. Az arduino meglehetősen zavarérzékeny, én az lcd kontrasztját próbáltam pwm-el megoldani, az arduino egyik kimenetével előállítva, az képes volt egy 10 centis vezetéken ugyanezeket a hibákat okozni.
Szépen kérlek, ha teszel fel rajzot, akkor azt valami emberi formában tedd meg (JPG, PNG, BMP, stb.), ne kelljen egy N+1 helyre beregisztrálni, csak azért, hogy megnézzem mit kérdezel
![]() Mivel a lényegi rész takarva volt, abból dolgozom amit láttam: Szerintem a 470 µF a hagyományos csengőnek kevés. Annyira megrángatja a stabilizátor előtt a "nyers egyenfeszültséget", amit már a stabilizátor nem tud kiszabályozni (mert nincs miből). Használhatnál kicsi relét, és külön táplálást a csengőnek. Vagy van hangosabb "zümmer is", például A hozzászólás módosítva: Feb 12, 2017
Update: 14V a táp, annyira biztos voltam benne, gogy meg se néztem...
Proba, köszi a választ! Szerinted a 800mA lehet kevés? RC tagot hogyan tudnék méretezni ilyen alkalmazásra?
Tettem diódát, 1n4007 van ott. 2 külön táp, azt mondod? Habár jó lenne egy dugóval megoldani...
A pánikgombos az esztétikusabb kivitel miatt azért is tűnik jobbnak, mert akkor lehet ellenőrizni, hogy észrevette-e a néni...
Bocsi a formátumért, csak telefonról így volt egyszerűbb. Amúgy nem kötelező regisztrálni a megtekintéshez, csak agresszíven ajánlgatja a lehetőséget, ki lehet ixelni a kis ablakot...
Mennyit javasolsz? 2000µF elég lehet mondjuk?
Itt a rajz, csak sikerült megoldani telefonról is...
Van "pánik gomb", csak nem szerepel a rajzon, mert azon csak a módosítást csináltam meg.
Ahogy proba is írta, itt alapvetően a csengő szikrázása (már ha olyan van benne) adja a zavar fő komponensét, a tápfeszültség rángatása pedig a másik ok.
Nagyobb elkó csak javíthat a jelenlegi állapoton.
Valamint a csengővel (különös tekintettel a benne benne lévő megszakítóval) párhuzamosan kötött (mondjuk 100 Ohm/470 nF RC tag, de bármi jobb mint a semmi). Mellesleg szerintem inkább a tápfeszültség rángatása a gond, mint a szikrázás, de lényegtelen tulajdonképpen. Tényleg nem akad másik trafó/reduktor valahol? A hozzászólás módosítva: Feb 12, 2017
Ha régi fajta elektromechanikus csengőt használsz, az lehet, hogy még külön táp esetén is termel annyi zavart, ami kiüti az arduinot. Szerintem keress egy megfelelő hangerejű piezo-t, fényjelzéssel kombinálva, és egy nyugtázó gombbal kiegészítve.
A hozzászólás módosítva: Feb 12, 2017
Köszi a válaszokat!
Igen, a csengő szikrázik. RC szűrő értékeket köszönöm! Lehet, hogy az sem segít, hogy nem csengő trafó, hanem egy régi gitáreffek táp hajtja? A fényjelzés nem jó sajna, mert a lakás több pontjából is észlelhetőnek kell lennie a jelzésnek. A lomexben a leghangosabb csipogót kértem...
0. pont próbaképp szeparáld a csengő és a kontroller tápját (praktikusan járasd az Arduinot elemről pld. vagy a stabkocka elé 9V-os elem). Ha ez megoldja a problémát akkor a táp ágon jön a zavar, ha nem akkor csatolódik.
Jó ötlet
Eredménytől függetlenül szikrázást sem árt csökkenteni. De én még mindig jelentős összegben fogadnék arra, hogy egyszerűen a csengő annyira "meghúzza" a trafót, hogy nem tart ki a kicsi puffer kondenzátorban az energia a következő csengőhangig...
Amit szerintem elvesztenél. 12V/800mA, 470uF, 7805. Az eredeti FFV csengőtrafó nem tudott 800mA-t mégis ment róla a csengő. Ezzel a trafóval 7-8V biztos marad a 7805-nak, legrosszabb esetben is. Nem kizárt, hogy a tápon keresztül kerül be a zavar, de közel sem biztos, hogy az alacsony tápfesz miatt fekszik ki az arduino. Alacsony tápfesz esetén nem zagyválodik össze az lcd kijelzése, hanem leáll az arduino. A zagyvaság az lcd-n tipikus zavarösszeszedési jelenség.
Köszi mindenkinek!
Mivel a néni közben szedné a gyógyszert, úgy döntöttem, nem kísérletezek a csengővel, hanem jöhet a piezo sziréna...
Napot!
Mikrokontrolleres vezérlő, jó hosszú kábelekkel. A vezérlés (12 V-os rendszer) minden irányból és irányba optocsatolókkal leválasztva, gyakorlatilag a kontroller egy sziget az egész rendszerben, a tápegysége is galvanikusan leválasztott. Sztatikus feltöltődés ellen mi a teendő (már ha van) ilyen esetben? Előre is köszönöm!
Akkor honnan kerülhet zavar a prociba? Tedd egy szép fém dobozba jo csatikkal semmi gondod nem lesz.
Zavar remélhetőleg sehogy, a kérdés a sztatikus feltöltődésre vonatkozott.
Az is csak az optokoplerig jut. Esetleg földeld a hideg pontokat.
Éppen ez az, a "sziget üzemű" kontroller a kérdés. Galvanikusan nem érintkezik semmivel.
Nem igazán értek hozzá, de a föld azért lehetne közös, nem? Az a zavarvédelmet nem rontaná, de egy potenciálra hozná a dolgokat.
Lehetne, de akkor a galvanikus leválasztás nem ér semmit. A zavar jöhet és jön is a GND vezetéken.
Ha az optokoplerek bemenetén kötöd össze a hideg pontokat a földdel, akkor még mindig galvanikusan leválasztott marad a proci. Azt hiszem ezt már tul is tárgyaltuk.
Ezt nem teljesen értem. Mit értesz hideg pont alatt? Egy optocsatolónak két oldala van. Az egyik fele egy LED (általában), a másik fele pedig egy tranzisztor (általában). Ha a két oldalt valamilyen úton módon összekötöm, akkor megtte a fene, kár az optocsatolóért, éppen a lényeg veszik el.
A kapcsolásban vannak bemenetek és kimenetek is de ez kb. csak annyira lényeges, hogy az optocsatoló melyik fele néz a kontroller felé.
A LED katodja a hideg pont. Ha azt földeled, akkor a dobozba sem juthat tul sok külsö zavar, mert azt megeszi a LED. A másik oldalon a tranyo már csak a helyben keletkezett zavarokra reagálhat, de az minimális.
|
Bejelentkezés
Hirdetés |












