Fórum témák
» Több friss téma |
Kérdés még a kék vezeték és az egésznek a terhelhetősége. Sajnos túllépnénk ezen téma kereteit ha itt veséznénk ki a trafót.
Szia! Mit értesz dinamika alatt, hangerőt?
A párhuzamos kapcsolással akkor érsz nagyobb hangerőt, ha leszállítod a terhelőimpedanciát. P=U2/R.
Mind a párhuzamos, mind a hidas(bridge) működtetéshez pontos és jó minőségű alkatrészek szükségesek.
Én inkább javasolnék jobb hangszórót, ami nagyobbat szól, azaz, érzékenyebb, mint meggondolatlanul hidalni, mert abból lehidalás lesz. Üdv!
Hangerő nem kell több, főleg hogy a hangerő érzékelés logaritmikus, dupla teljesítmény nem ad dupla hangerő érzetet, de nincs is rá szükségem.
Dinamikán pl jobb mély átvitelt gondolnék. Vagy lényegében mi a rációja a párhuzamos üzemeltetésnek? A híd kapcsolás lényege világos, teljesítmény növelés. #Cinema: A minőség ügyében nincs kérdésem, nem hinném, hogy oly annyira rossz minőségű lenne. 1% tűrésű ellenállások vannak benne. De annyira kis alkatrész igényű, hogy nem nagy anyagi befektetés 0,1% tűrésűekre cserélni, és jobb kondikra azt a 4 elkót ami benne van. Bár nem tudom mit értel lehidalás alatt, de ha az erősítő tönkremenetelét, nem hiszem, hogy jelen minőség mellett ez a veszély fenn álna. Ha a hangminőségben történő csalódásra utaltál, még mindig ott a visszálakítás lehetősége. A hozzászólás módosítva: Feb 12, 2017
Rendben,értem.
Jobb mélyátvitel azzal érhető el, ha a bemeneti csatolókondenzátor legalább 10µF-os. A tápkondik is jobban "nyomják", ha 2200µF-os értékűek és közel vannak a panelen az IC-lábaihoz. Nekem olyan a panelem, amin van ugyan két átkötés, de rövidek és a Mute, meg STBy-körben vannak, a többi viszont rövid és vastag. Az utánhúzó ELKO is nagyobb, mint a "szokásos". Ezekkel javítható a mélyhangok ereje, ha meg is kapják a bemeneten a jelet. Üdv!
Bár jó elgondolásúnak tartom a nyákot, de annyiban elég eszeveszett, hogy a tápcsatlakozó mellett egy-egy 22µF/50V-os kondi van csak. Valószínű a zenegépben közel volt a táphoz. Érdemes lenne legalább egy 1000µF-ra cserélni, bár nem nagyon van hely.
Lehet érdemes lenne újra tervezni... A bemenő kondi 470nF mint az adatlapban, de fólia, nem kerámia, vagy 0,47µF-os elko. De kicserélem. Utánhúzó kondi a bootstrap kondi lenne? Ez esetedben mekkora, és meddig van ráció növelni az értékét? Nemrégiben írtam, hogy variáltam a visszacsatolással. Az arány most már az adatlapnak megfelelő, de más értékkel. A visszacsatolás ellenállás értékei mit befolyásolnak? Elég konstans érték a 22 a kapcsolásban. Látni, -az elejéről indúlva- hogy nyit egy testre kötött 22µF-os kondival, az csatlakozik egy 680Ohmos ellenálláshoz, ami a neminvertáló bemenetre megy és a visszacsatolás alsó tagja, aminek felső tagja egy 22k ellenállás és az csatlakozik egy 22µF-os bootstrap kondiba. Ebben van valami összefüggés?Aztán a bemenetet is testre húzza egy újabb 22k ellenállással. Bár láttam már olyan kapcsolást, ahol ez az ellenállás nem volt, hanem a bemeneten volt sorban a becsatoló kondival. Ha jól értelmezem, a bemeneten ez a soros kondi és a testre húzó ellenállás egy felül áteresztő (integráló) szűrőt képez? Nézegetek kapcsolásokat a neten, lényegi eltérés legfeljebb a stby és némítás kialakításban van, meg a bemenő kondi értéke változó. De inkább több mint kevesebb a 470n. Leginkább néhány µF-os értékűek.
Az utánhúzó, azaz Bootstrap-kondi az 47µF kell ide, a visszacsatoló körbe 100µF és legalább 50V-os legyen minden kondenzátor.
A bemeneti csatoló 10uF, a tápokra 2200µF IC-közelben. A Mute és STBy 10µF-ok. Ilyen alkatrészekkel akár házi mozi szubláda végfoknak is jól megfelel. Gyári ajánlást építettem meg, de a kondikból kapásból "dupláztam" az értékeket. Üdv!
Itt a témában is találsz ajánlást a kondenzátorokra Bővebben: Link.
Sikerült életre kelteni amit alkottam. GND-hez képest +- 20Vot mérek, ez így megfelelő feszültség?
Így a lehetséges teljesítmény hány százalékát értem el körülbelül?
Attól függ hány ohm-os hangsugárzóval terheled. Egészen pontosan meg tudod határozni ezzel a számítással.
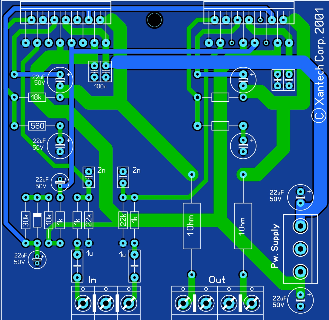
Na, elvileg sikerült lemásolnom a Xantech végfok paneljét. Vagy is annak végfok részét, mert a dual opa-as előerősítő részt levágtam róla, így azt érthető módon nem rajzoltam le.
Cinema. Megkövetem magam, a legpontosabb ellenállás is 2%-os a panelen de leginkább 5%. Ez valóban nem valami pontos! Ellenben a panel ahhoz képest jól szól, hogy köszönő viszonyban sincs az adatlapi értékekkel. De ez nem érdekel, a panelt kicsit csinosítva, vagy így 2 rétegesen újra gyártatom, vagy átrajzolom 1 rétegűre. amit nem tartanék jó ötletnek, mert nem vagyok nagy nyáktervezős, és könnyen földhurkos lehet! Jelen állapotában a panel csendes, mint ahogy írtam már. Tovább szerkesztésre a Lay fájlot is közzé teszem. hátha valakinek támad valami jobb elképzelése vele kapcsolatban!
6 Ohm, Ut = 40
24W jött ki végeredményül. Ez lehetséges, vagy elszámoltam valamit? Hangosabbnak tűnik. (ahhoz képest hogy nem nagy érzékenységű a hangfal) A hozzászólás módosítva: Feb 12, 2017
A csatolt rajz hibás!
A St.By rossz helyre lett rajzolva, 10 helyett a 12 lábra húztam.
Jól számoltál. Ez mindössze 6dB-lel kevesebb a 100W-nál, úgy is jellemezhetném, hogy fele olyan hangos, hamár az arányokra voltál kíváncsi.
Azoknak a kondenzatoroknak a cserejevel tenyleg novelheto a dinamika?Jobb lessz a melyatvitele?
Szia! A dinamikát nem tudom értelmezni, azon egy végerősítő kapcsolás hogyan változtatna mikor sem expandálni, sem komprimálni nem képes?
A mélyátvitel változása itt van dokumentálva. Már többször is linkeltem
Koszi a linket atolvasom.
Az IC kb tapinthatatlan, olyan meleg, rövid idő után is.
Csillámszigetelővel van a hűtőbordához rögzítve, valami javaslat, hogy a hővezetés jobb legyen?
+- hány Voltról űzemel ? Esetleg kengyeles megoldás segithet. Sokat esküdnek rá
45-ről, tudom, hogy sok neki, de tesztelném hogy mégis mennyire bírja... hátha.
Zene közben lemegy 40re. E: a csillámlemezt bekentem mindkét oldalon hővezető pasztával, figyelembe véve, hogy a bordára nem ajánlott negatív tápot kifezetni A hozzászólás módosítva: Feb 13, 2017
Idézet: „45-ről, tudom, hogy sok neki, de tesztelném hogy mégis mennyire bírja... hátha.” Bátor legény vagy! Én nem kísérletezgetnék vele, max egy áramkorlátos tápegységről, nehogy leöld a végfokot. Idézet: „Zene közben lemegy 40re.” Az U^=10V. Már bocsánat a kifejezésért, de az marha sok! Vagy a trafód nagyon gyenge és ezért nem ölte még le a +/-40-45V, vagy a pufferelésed kevés! Nekem U^=64V-ról esik le 60-58V-ra, ami ugyan csak sok, pedig 10 000µF oldalanként a pufferelés és viszonylag neki való trafóról hajtottam, de a dobok jól látszottak a DMM kijelzőjén teljes kivezérléssel. Pár jó tanács, ha nyúzni akarod ezt az IC-ét, mert amúgy bírja a strapát! 1, Keríts neki egy nagy bordát! A nagy sosem árt! Ennek tekintetében nézd meg, hogy üresjáratban mennyire melegszik, mert ez kimutatja a nagyfrekis (nem hallható) gerjedést. Ez is fűthet. 2, Ne a zászlónál fogasd le, hanem használj szorító lapot, és a műanyag testet húzasd a bordához. (Azt hiszem Alkotó végzett ilyen tesztet, és a szorító lapos megoldással klasszisokkal jobban teljesített!) 3, A kevesebb néha több! Ne a tápfeszt emeld, a terhelő impedanciát csökkentsd, és érzékenyebb hangszórókat használj. 4, A trafód legyen nagy, ne a tápfesz. Terhelésre lehetőleg minél kevesebbet essen a tápfesz. 5, Ne spórólj a pufferelésen. A kevesebb itt is töb, vagy is majdnem, több kisebb kondit használj párhuzamosan kötve.
Egy régi (elvileg 168w-os) JVC aktív SUB tápját használom hozzá, jelenleg már 2, 7294 IC-vel szerelt panelen, 8 Ohm hangsugárzókkal és tápoldalanként 4700µF pufferrel. Magas hangerőn is kiadják a mély hangokat, szinte torzítás nélkül. Üresjáratban egyáltalán nem melegszik. Venti mellett már nincs gond a hűtésével.
Trafóról a találati lista: Bővebben: Link A hozzászólás módosítva: Feb 13, 2017
Keresgélek a neten, nézegetem a rajzokat és vannak eltérések, pl a kimeneten is és az nvcs.-ben is!
Van ahol a kimeneten ott van egy miller kapacitás, és van, ahol az nvcs. közvetlenül testre van kötve, nincs kondi benne. Ez a 2 IN- bemenetre csatlakozó ellenállás. Ezek léte, ill. nem léte mit befolyásol? Idézet: „(elvileg 168w-os)” Itt a kutyus elföldelve. Pont ezért esik ekkorát a feszültség! Utána számoltál már, hogy 8 Ohm-on és 2x45V-ról mekkora teljesítményt ad le? Megspóroltam neked egy számolást! Kereken 100W! Ezt szorozva 2-vel, mert ugye két panelt hajtod, és szorozva 1,5-tel a veszteségek miatt, az bizony kerek 300W! Ez a trafó egy max 50W teljesítményhez éppen éppen elég, időszakos terheléssel, de mikor megkínálod, eléggé fűteni fog a trafó is. A puffert nyugodtan megduplázhatod. 2x4700µF az már egész jó. Talán túlzás, de inkább a kondit nyagázza, mint a trafót! ![]() Idézet: „Magas hangerőn is kiadják a mély hangokat, szinte torzítás nélkül” Naná, hogy magas hangerőn adja ki jól a mélyet. Régen nem véletlenül volt divat a ludnes. Egy többszörösen megcsapolt potival értek el egy olyan fiziológiai hatást, hogy alacsony hangerőn ellenkompenzált egy kis kiemeléssel. Ez a szinte torzítás nélkül dolog is sántít. Nem kötekedni akarok, de vagy torzít valami, vagy nem... Idézet: „Venti mellett már nincs gond a hűtésével.” Az meg hogy 100W-on hűteni kell, megint csak kicsit olyan tüske nekem. Én nem járatnám akkora tápfeszről, nem jobb annyival. De mindenki a saját berendezéséért felel, és saját döntése szerint cselekszik. Ezek csak az én agonizációim... De hidd el, nem bántani akarlak, tisztán segítőkész szándékból írtam ezeket!
Sziasztok!
Egy aktív mély ládát készítettem házimozihoz. A végfog TDA7290-es, 2X25V-al meghajtva. Előerősítő nélkül a házimozi SUB out-ra kötve, elég gyenge a hangerő. Előérősítővel viszont már szól rendesen. Ha esetleg megemelném a tápfeszültséget 2X40V-ra változhat annyit hogy ne kelljen az előerősítő?
Persze, tudom hogy nem bántani akarsz!
![]() Minden tanácsot, amit itt kapok megfogadok és átgondolom azt. Akkor azt mondod, hogy a trafó, a végfok maximális kivezérlése mellett csak idő kérdése, hogy mikor válik füstté? Nem melegszik olyan túl vészesen. |
Bejelentkezés
Hirdetés |





Látni, -az elejéről indúlva- hogy nyit egy testre kötött 22µF-os kondival, az csatlakozik egy 680Ohmos ellenálláshoz, ami a neminvertáló bemenetre megy és a visszacsatolás alsó tagja, aminek felső tagja egy 22k ellenállás és az csatlakozik egy 22µF-os bootstrap kondiba. Ebben van valami összefüggés?





