Fórum témák
» Több friss téma |
- Ez a felület kizárólag, az elektronikában kezdők kérdéseinek van fenntartva és nem elfelejtve, hogy hobbielektronika a fórumunk!
- Ami tehát azt jelenti, hogy a nagymama bevásárlását nem itt beszéljük meg, ill. ez nem üzenőfal! - Kerülendő az olyan kérdés, amit egy másik meglévő (több mint 17000 van), témában kellene kitárgyalni! - És végül büntetés terhe mellett kerülendő az MSN és egyéb szleng, a magyar helyesírás mellőzése, beleértve a mondateleji nagybetűket is!
Kettő építettem és nagyon jól működik. Az egyik hőfokkijelzlős változat de már nem tudom hol találtam a rajzát.
A hozzászólás módosítva: Feb 20, 2017
Gondolom ezt úgy mérted, hogy simán rákötötted az árammérőt. Vagyis zárlati áramot mértél, amikor a teljes 5 V feszültség a motor belső ellenállásán esik. Ezzel szemben ha mondjuk 4,5 V esik a terhelésen és csak 0,5 V a motor belső ellenállásán, akkor pont tizedakkora, vagyis 75 mA fog folyni. Illesztve 2,5V*0,375A= kevesebb mint 1 W leadott teljesítmény várható. Elég ez neked bármire?
A lehetőségeiidről sajnos nem tudunk semmit, így lesz pár javaslatom, ami nem, vagy nehezen kivitelezhető.
Ez a generátor és akkumulátor kombó komolyabb átalakítást igényel. Már említettem akku cseréjét. Kérdés, hogy mennyire kompakt, mobil megoldást szeretnél. Ha telefont akarsz tölteni, hosszú távú energiatárolásra nincs szükség, lehet választani magasabb önkisülésű, de alacsonyabb töltőfeszültségű akkumulátort kipróbálni, mint a NiCd, vagy LiFePo4, de kapható ólmos akkumulátorcella is. A generátor kaphat új tekercset, vagy vertikális lapátot is. Azt érdemes figyelembe venni, hogy alacsonyabb szélsebesség esetén szörnyű hatásfokra számíthatunk. A hozzászólás módosítva: Feb 20, 2017
Egyre titokzatosabb a dolog...
Akkor a fotoellenállás jó lehet.
Köszi a választ! Hát valami elegánsabb és csendes megoldásra gondoltam, különösebb mechanikai kapcsolók és relék nélkül, de akkor ezek szerint így ez kivitelezhetetlen. A forgókapcsoló jó ötlet, de még így is inkább relés verziónál maradok akkor.
Vagy nem tudom milyen egyéb lehetőségek lennének még?
Köszi szépen.
Sziasztok.
Egy furcsa kérdésem lenne. Az adott rajzon egy fényerő szabályzó kapcsolási rajza van,azt irták hogy a lámpa helyére rakott táp esetén áramszabályzoként müködik.De akkor a kimenet nem a jelenlegi lámpa,illetve izzó lessz hanem a 230 volt betápja,ha ez igy van akkor melyik alkatrészt kell megforditani hogy a táp izzó helyére berakásával a 230 bemenetnél jelenjen meg a szabályzott áram? Más kérdés is lenne, ha van egy feszültség szabályzó panelem avval sorba kötném az áramkorlátozót akkor melyik a helyes sorrend :Áramkorlátozás -> feszültség szabályzás->kimenet Vagy Feszültség szabályzás-> áramkorlátozás->kimenet?
Ez nem működik áramszabályzóként, és veszélyes a tápegységre nézve. Vannak tápok beépített feszültség- és áramszabályzóval, használj olyat!
Pl. Gopher CPS3205
Hi Mesterek!
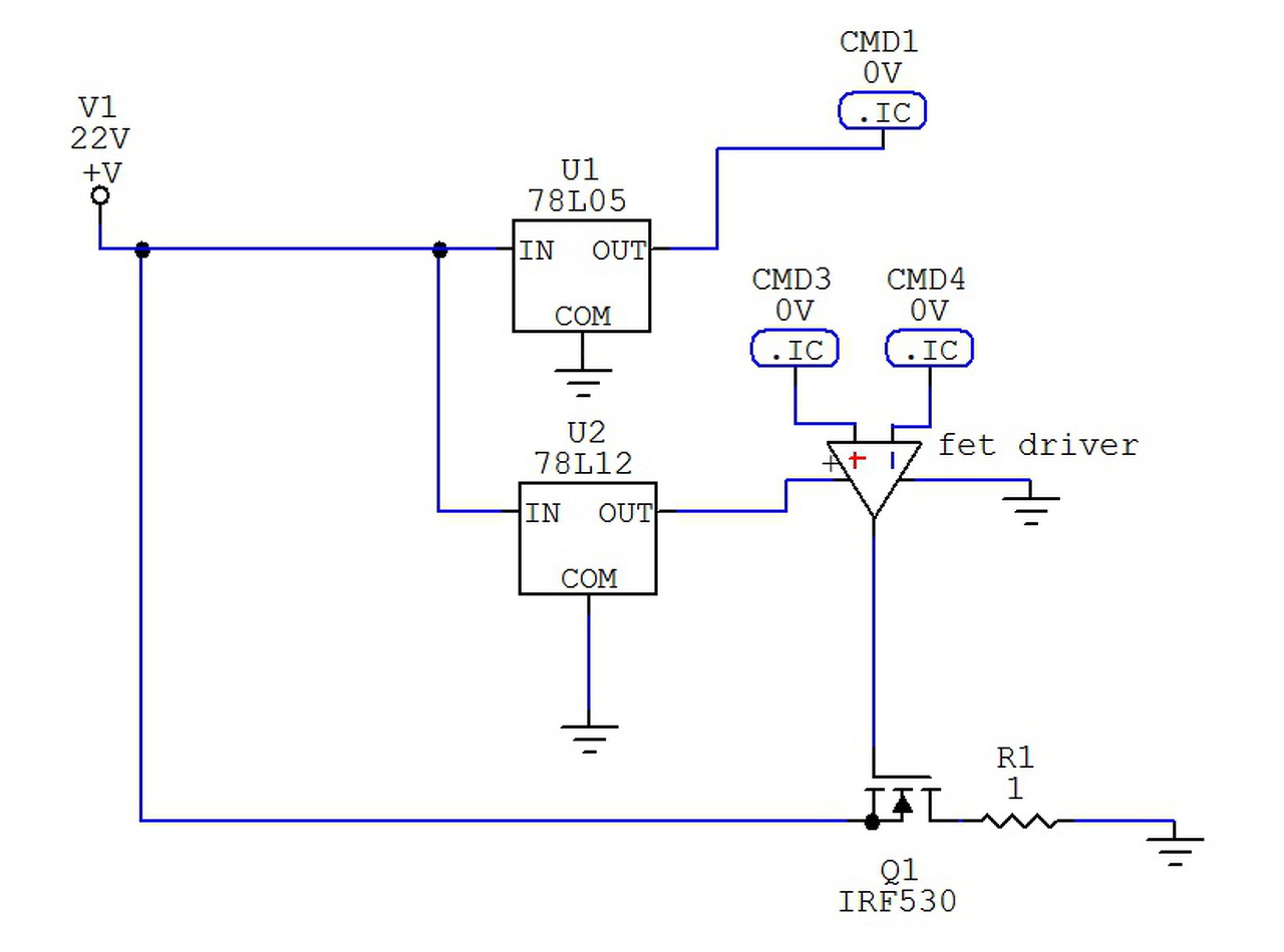
Segítséget szeretnék kérni. Elakadtam . Adott lenne egy teljesítmény kapcsolás PWM-mel, P-FEt-tel. A meghajtása úgy történik hogy a PIC kimenetére egy fet-driver van kötve ami kapcsolgatja a fet-et. A driver azért kell mert simán a pic nem tudja kihajtani a fet-et 3Khz felé. Össze raktam a kapcsolást. Próbáltam egy skiccet összedobni, hogy miről is van szó. A gond hogy a fet meghajtó IC 20V bír, amit kapcsolgatni kell a FET-el az 22v-olt. A gond ott van hogy a fet nem tud lezárni, mert a driver IC tápja 12V. Hiába kacsolom "ki" a pic-en keresztül a meghajtó ic-t, azaz pozitív tápra rakja a fet G-jét, mert maradt 8v különbség a nullához képest. Ezért nyitva maradt. Amenyiben felviszem a fet tápjára az IC-t tönkre megy. Meg a másik gondom hogy source gate fesz max 20V lehet a fet-nél is. Tehát ez sem valami jó megoldás hogy veszek egy 50V vagy 600v fet drivert, mert akkor a fet fogja feladni. Hogyan lehet ezt megoldani? Valaki rakott már össze ilyet? Segítséget válaszokat előre is köszönöm. A hozzászólás módosítva: Feb 20, 2017
Az a probléma az elgondolással, hogy triak nyitási időpontja a terhelés ellenállásától is függ (a kondi azon keresztül töltődik). Áramszabályzóként nem működik, esetleg egy (még a terheléstől is függő*) táp-teljesítményhatároló lehet belőle, persze csak akkor, ha a fázishasítást a tápegységed el tudja viselni.
*Minél kisebb a terhelő ellenállás, vagyis minél nagyobb a tápegység áramigénye, annál hamarabb fog a tirisztor begyújtani.
Sziasztok!
Ha ebben a kapcsolásban fordítva kötöm be a terhelést (jobb oldalon) akkor tönkre megy valami, pl. az opamp vagy a fet? A hozzászólás módosítva: Feb 20, 2017
Lehet, hogy szoftveresen is meg tudod oldani. Bővebben: Link. Még a Microsoft fórumán is van rá ötlet.
Mi a "terhelés"? Vagy az titok? Honnan kap a terhelés pozitív tápot? A segítség kéréskor legalább adjál elegendő információt!
A hozzászólás módosítva: Feb 20, 2017
Maga a terhelés a táp is. Ez egy változtatható terhelés tesztelő. Pl. egy liion akku lenne a tesztalany, és változtatni lehet benne az áramerősséget.
A kérdés, hogy ha véletlenül kötöm be az akkut akkor mi fog történni?
Üdv!
Valaki meg tudná mondani, hogy a képen látható trafónak melyik a 230V-os bemenete? Multiméterrel megmértem, a narancs és a citrom egy tekercs, illetve a fekete és a szürke is. Bármelyikre kötöm, a kimeneten nincs feszültség illetve nagyon búg a trafó. Ezért nem is nagyon mertem jobban próbálgatni. Nehogy leégjen. Előre is köszönöm!
Ha minden mért értéket megírtál volna akkor talán lenne esély arra, hogy kapsz választ.
Szia!
Inkább nézz körül a "Transzformátor információ .." és a "Toroid tarnszformátor " topikokban. Ott találsz elég vizsgálati módszert. Minden héten van legalább egy kérdező ebben a témában. Kössél sorba vmelyik tekerccsel egy 100-as izzót és gondolkozz hozzá, vajon mi van akkor, ha alig izzik, világít vagy nagyon. Ha a "kimeneten" nincs fesz, de búg a trafó, nem jól mér a multid AC feszt. A hozzászólás módosítva: Feb 20, 2017
Biztos vagy benne, hogy ez egy hálózati trafó?
Csak azt mértem amit írtam. Mit mérjek még?
@ ferci Rendben, olvasgatni fogok ezekben a topicban! @ SteWe Igen, még régebben bontottam egy erősítőből, de már nem emlékszem hogy volt bekötve. A hozzászólás módosítva: Feb 20, 2017
Van ott még 4 kivezetés..
Ameddig nem csinálod meg az izzós módszert, sok mindent nem fogsz megtudni.. 230 nélkül pedig találj egy 20-50 ohmos tekercset, az lesz vagy a primer, vagy az egyik része, ha több hálózati feszre is jó. A hozzászólás módosítva: Feb 20, 2017
Milyen erősítőből?
Ha csöves, akkor az anódfeszültség tekercse nagyobb ellenállású is lehet mint a primer... Oldalról nincs kép a trafóról, de nem látszik biztonsági kivitelűnek, vagyis nem külön csévetesten van a primer és a szekunder oldal. Én nem szívesen használnám fel sehová.
Próbáld megnézni a trafó másik oldalán, melyik drót megy a vashoz közelebb be a tekercsbe. Az lesz valszín a primer kezdete. Utána már könnyebben leszel.
Ez csak természetes, mégis mit gondoltál, hogy majd egy 30cm -es lapáttal menni fog mint a félőrült? Biztos láttál már TV -ben, interneten, akárhol, szélgenerátort. Nem véletlen használnak több tíz méteres lapátokat (és telepítik hatalmas magasságokba), hanem azért, mert a szélenergiát minél nagyobb lapátokkal lehet munkára fogni. Ha te csinálsz egy frizbi méretű lapátot, az nem sokat fog tekerni...
A léptetőmotor maximum kerékpárra lehet jó dinamónak (bocsánat, többfázisú generátornak) mert ott direkt hajtás van, és a fordulatszáma is kellően nagy, hogy megfelelő feszültséget szolgáltasson. Persze feszstabilizálásra így is szükség van. A generátor pedik kb 50 -szer akkora mint a léptetőmotorod, így kb 50 -szer nagyobb lapát is kell rá, hogy beinduljon, és megfelelően üzemeljen. Két lehetőséget látok a mindenképpen szélenergiát akarsz hasznosítani. 1. Teszel valamivel nagyobb lapátokat a szerkezetre, és egy gyorsító áttételt a léptetőmotorra. 2. Készítesz egy normális szélgenerátort autógenerátorból átalakítva. Vagy a másik lehetőség, egy normális teljesítményű napelemmel lehet jobban jársz. Persze tudom, hogy nem süt mindíg a nap, na de hát a szél sem fúj állandóan, főleg azon a magasságon, ahol a te szerkezeted működne...
Nagyon szépen köszi
Műkszik szépen így is, csak annyi a gond, hogy egy Razer Kraken fülesem van és érzékeli a Synapse progi, hogy ha csatlakoztatva van a füles és engedélyezi a 7.1 virtuális térhatást. Ha nincs, akkor a 2.1 -es hangosításom szépen szól. Így viszont nem hangzik úgy, mint ha nincs bedugva a fejes. De amúgy remek progi. Köszi a tippet!
Pár hete láttam már egy ugyanilyen kérdést a fórumon, nem tudom te voltál-e.
Ami neked kell, azt úgy hívják, hogy felső oldali gate-meghajtás. High side gate driver.
Én 9 kivezetést látok, az összes kivezetést meg kell mérni. Az "egy tekercs" az nem jelöl értéket, az alapján nem lehet eldönteni a bekötést. Az sem biztos, hogy hálózati transzformátor, lehet csöves erősítő kimenő transzformátor is.
Üdv!
Rovarcsapdát szeretnék készíteni, amit terepre is ki tudnék vinni. Már kinéztem az eszközöket, de nem tudom, hogy ez így működne-e. Szóval kinéztem, ezt az E27 adaptert, amihez vennék egy UV izzót, csak itt jön nekem a probléma, hogy az aliexpressen láttam ilyen 12v-os UV izzót, ez így működne? Ezt egy 12V-os zselés akksiról működtetném. Előre is köszönöm a válaszokat.
Igen működne (amennyiben valóban 12V DC -ről üzemel), írj az eladónak és ponosítsd az üzemi feszültséget (az a biztos) és a bekötési pólusokat...
Az "izző" egy UV fénycső, de a lényeg, hogy működik 12-V -ról.
A rovarcsapda lényege viszont a nagyfeszültségű háló, az sokkal bonyolultabb.
Egy STK-s erősítőböl van.
@ferci Rendben, ha lesz ídőm megpróbálom. |
Bejelentkezés
Hirdetés |





Akkor a fotoellenállás jó lehet.

. 

Köszi a tippet! 