Fórum témák
» Több friss téma |
Tehetsz bele LM2596-ot is az tök ugyanez, csak más a lábkiosztása meg mintha kisebb áramú lenne. Ez az általam visszarajzolt rajza, oda van írva az IC-k bekötése is. Nálam is volt olyan ami tönkrement, LM-mel lett pótolva, amit az ebay-ről rendeltünk olcsón.
Én úgy olvastam, hogy az xl 150 KHz-en megy az LM megy csak 130 KHz-en ,vagy ennek semmi jelentősége? Ha az LM -et rakom bele akkor azt csak vezetékekkel tudom bekötni, így nem lesz zavarérzékenyebb?
Hogy 150 vagy 130 teljesen mindegy. Az XL-t is érdemes kivezetékelni, ugyanis a nyákon keresztül nem tud kellő hőt leadni és megfő. Persze a lehető legrövidebben, és utána már hűtőre is csavarozható. De van aki úgy csinálta hogy leforrasztotta a helyéről, és úgy forrasztotta vissza hogy tett alá egy réz vagy horgany lemez csíkot, amit aztán hűtött.
Köszönöm szépen az xl mellet maradok mert az elméletileg tudja az 5A-t, és úgyis az ebay-ről kellene rendelnem mindkettőt.
Lenne még egy kérdésem, Láttam, hogy a helitrimmer potikat sokan kivezették és sima potit tettek helyette. A sima poti megnehezíti a pontos beállításokat. Hogyan lehet ezt mégis megoldani? A hozzászólás módosítva: Jan 18, 2017
Használj helipotot helitrimmer vagy normál potenciométer helyett.
Sziasztok!
Vettem egy ilyet és olyan kérdésem lenne hogy az a full charge indication adjustment az pontosan mit is jelentene és hogyan kellene azt beállítani? A hozzászólás módosítva: Feb 2, 2017
Szia!
Maximális töltőáram beállítás... Ahol vetted, le van írva, melyik poti van erre a feladatra és rövidrezárt kimenetnél kell beállítani, úgy emlékszem. E-bayon visszakeresed, ott angolul megtalálod. Vagy beállítod a kimenőfeszt, terheled és akkor a megfelelő potit addig tekered, ameddig nem esik vissza fesz, de csak terhelve. A linkeden lévő jobb oldali képen le is van írva... A hozzászólás módosítva: Feb 2, 2017
Gondolom azzal kell beállítani, hogy a Full charge indicator LED hány V -os feszültségnél világítson...
Rendben! Köszönöm mind kettőtök válaszát!
Sziasztok,
én olyan ketyerét keresek, ami 24-26VDC-ből csinál 18-20VDC-t, és legalább 6 ampert bír. Nem vagyok jártas a konverter témában, létezik ilyen készen, vagy tudok én is csinálni, melyik a jobb? Kisebb audió erősítőket, előfokokat már csináltam, ilyen téren van némi gyakorlatom, tehát a kivitelezés oké. Köszönöm az ötleteket előre is.
Ez jó nekem a fenti probléma megoldására?
Bővebben: Link
Szia! Csak 5 ampert ad, ezért nem lenne jó neked.
Szia! Lehet, hogy a leghibatűrőbb megoldás ez lenne. Diódánként 0,5V-os feszültségeséssel. Sorbakötsz 10db-ot az kb 5V. De hűtőzászlós még jobb lenne. Olcsó és jó megoldás. Ráadásul nem termel zavart.
Inkább kb. 8 V lesz az, 10 db diódánál. Ha megszorzom 6 A árammal, az már 48 W veszteségi teljesítmény. Nem szép megoldás, finoman fogalmazva.
De kapható ilyen modul készen: https://mysku.ru/blog/aliexpress/22356.html
Pedig egyik válasz sem volt jó. Az sem igaz, hogy a képen le van írva az alábbi információ.
3 trimmer, 3 LED: - CV indikátor - CC indikátor - Töltöttségi indikátor Itt az utolsó érdekes most. A végfeszültség elérése után az áram lassan csökkenni kezd. Amikor az áram 10 %-ra csökken, a 3. LED bekapcsol és jelzi a felhasználónak, hogy le lehet venni az akkut a töltésről. A töltést nem szakítja meg, csak jelez. A 3. (középső) trimmerrel ezt a 10 % jelzési küszöböt lehet bekalibrálni. De újabb modulokon már csak 2 trimmer van és 3 LED. Itt a 3. LED-et nem kell kalibrálgatni, be van állítva fixre egy osztóval, hogy 10 %-nál jelezzen. Más kérdés, hogy ez az áramkorlát 10 %-a, amiből nem következik, hogy azonos az akku C/10 áramával. Nyilván 1C töltőáramot kell beállítani ahhoz, hogy végül annak 10 %-ához jussunk. Továbbá az egyszerűbb fogalmazás kedvéért végig 10 %-ra hivatkoztam, de ezzel nem állítottam, hogy minden akkuhoz pont ez a gyári előírás. Meg kell nézni az adatlapot. Tehát itt erről a bizonyos végpontról van szó:
Szia!
Keress egy hasonló step-down konvertert. Ez pl. 8 ampert tud szerintük. step-down Ha megfújod egy kis ventivel, talán tudja folyamatosban is...
Kösz az ötleteket mindenkinek. Találtam a Vaterán ilyet meg hasonlókat...
A hűtésről ne feledkezz el, erre is rá van írva.
Estét!
Egy gyors kérdésem lenne, 44-72V ból kellene 12V DC-DC konverter kb 1-2W teljesítményű. Tudtok ajánlani valami ilyesmit? A lényeg, hogy izolált legyen. Valami hasonló kellene mint a linken: DCDC... de amiket én találtam 48V -os, csak 43-53 V közt üzemel. Igazából hogy kellene erre adatlapot keresni?
Igen itt van néhány bár elég borsos áron kezdődik ami nekem megfelelne, 2200Ft -től. Köszi...
A hozzászólás módosítva: Márc 11, 2017
Estét!
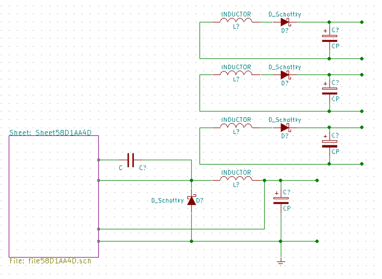
Újabb kérdésem van, a mellékelt gyárilag ajánlott kapcsolással (első kép) megoldható, hogy ha a tekercset magam készítem, akkor még + három párhuzamosan tekert (tehát összesen négy) tekercsel, a sima 12V -os kimenet mellett legyen még + három izolált 12V feszültségű kimenet is? Úgy mint a második képen (a lila négyszög a MAX5035 csak nincs benne a KiCAD -ban)... A hozzászólás módosítva: Márc 21, 2017
Izolált lesz, de szabadon futó. Ha a terhelések nem egyenlőek, akkor eltérés lesz a kimenő feszültségben, ha pedig nincs terhelés a visszacsatolt tekercsen, a többi tekercs sem lesz terhelhető.
Egy BLDC motorverézlőbe kellene, fentről a második rajz (rákattolva nagyítható):
BLDC motor vezérlő... A FET meghajtásnak kellene izoláltnak lenni a srác szerint, a három plusz tekercs azért kellene. A sima kimenet meg táplálná magát a vezérlő áramkört. Ha az a terhelés kicsi neki, én tettem bele plusz két feszültségjelző LED -et, a 12V és 5V -nak is. De szerintem, megy még rá egy gyenge arduino valami grafikus kijelzővel. A betáp amúgy 72V akkupakk lesz...
Régebben próbálkoztam ezzel a megoldással, de nem hozott sikert. Inkább fogj 3 step up konvertert, használd flyback kapcsolással, és optóval csatold vissza a kimenetet. Nem egyszerű a dolog, tényleg! A kapcsolóüzemű tápos topicban okosabbak vannak.
Ebayen kapni izolált konvertert, 1W-ot tud, az nem elég? De lehet venni Magyarországon is, kis méretűek, meg aránylag drágák. Kicsit keresni kell, most kapásból nem tudok ajánlani.
Igen ismerem azokat az izolált konvertereket, de épp azért akarom kiváltani, mert drágák...
Csak maga a három konverter már elvinné az egész bekerülési költség felét, akkor inkább megrendelem a kész vezérlőt keletről... De így is minden lényeges dolog keletről lesz, szóval amolyan "low price" projektnek indult... A hozzászólás módosítva: Márc 21, 2017
Javaslom, hogy rakd össze az izolált tápokat, teszteld őket. Én sokat szívtam velük.
Javítottam gyári motormeghajtót ilyen IC-kkel, és abban egy-egy sima diódás bootstrap kapcsolás volt. Nem értem hogy minek ide ennél több.
|
Bejelentkezés
Hirdetés |













