Fórum témák
» Több friss téma |
Lehet hogy én nem értek hozzá (persze, akkor nem kérdeznék!), de ez a pFET-es áramkör mintha nyílthurkos (open-loop) lenne, amivel már megszívtam egypárszor (összevissza gerjedt). Az én kapcsolásom elvileg zárthurkos, és szkóppal vizsgálva látni is hogy nem gerjed.
Az 1V-os referenciafeszültség és 10MOhm-os söntellenállás sokkal jobb ötletnek tűnik, de az OPA2277 10uV-os ofszetből nem nagyon akarok engedni. A bias áram esetén meg is feledkeztem róla hogy áramot kell előállítani, nem feszültséget, ezért a nagyobb sönt nem befolyásolja az eltérés mértékét. A bias hőmérsékletfüggése ami még eltérést okozhat, de lesz egy kalibráló ellenállás erre a célra. A kalibráló ellenállás azért is kell, hogy méréskor párhuzamosan bekötve a fizikailag lehetséges 40MOhm (4V/100nA) fölött is lehessen mérni, illetve a néhány MOhm-os ellenállásoknál "diódaszint" alá csökkenthető legyen a kapocsfeszültség. A szerkezet felépítéséből adódóan "on-line" kalibrálásra csak a 100nA tartományban lesz szükség. A 4-es hálóellenállás jó ötlet, abból van is egypár kéznél. A két osztónál ténylegesen csak a szimmetria számít, nem a precíziós érték. Persze 10kOhm 0.1%-os ellenállásaim is vannak, azokkal is kipróbálom, de majd a végső áramkörre beletervezek egy szimmetria-kiegyenlítő potmétert is. Vagyis kettőt, mert az áramgenerátor-kimenet (IC3B) osztójának is szimmetrikusnak kell lennie. Azért köszönöm a pFET-es kapcsolást is, az jó lesz egy későbbi projekthez ahol nagyfeszes környezetben kell szigetelésvizsgálatot (GOhm tartományban) és ESD-ruházatot tesztelni. A hozzászólás módosítva: Márc 17, 2017
Hát nem egészen nyílt hurkos, pont ezért is képes gerjedni, ha nincs jól méretezve, (gerjedés mindig csak zárt hurokban képes kialakulni), illetve a terhelő impedancia függvényében is. A terhelő impedancián kívül a műveleti erősítő sávszélességén, kimeneti impedanciáján és a FET kapacitásain múlik. Építettem pár hasonlót (igaz, 5...120 A-re), jól megtervezve/építve semmi baj nincs vele. Ha gerjedne, a visszacsatolásba tett 10-47 pF kondi, és a visszacsatoló ellenállás növelése segít.
Jó tudni!
![]() Most megnéztem az előző két (lásd: kép), és fejemhez kaptam: ez tényleg zárthurkos! Hiába tettem be a lassító kondit, attól meg elmászott az érték valami alacsonyabb értékre. És folyamatosan oszcillált. Ha hozzáértem a mérővezetékhez, teljesen elszállt az érték (a táp teljesen szigetelt). Szkópot se tudtam rákötni, mert a mérővezetéktől mégjobban megbolondult. Ha egy néhány-nF-os kondit kötöttem az Rx helyére, az is lehúzta az értéket, mintha egy kisebb értékű (~1-100kOhm) ellenállást kötöttem volna oda. A második képen az impedanciaillesztő MCP601, annak is pA-es a bias árama. Hátránya hogy max. 5V-os feszültségszinten dolgozik, és a földponthoz közeli be/kimenetet ez se szereti (hiába rail-to-rail). Ezért húzom le a negatív tápját egy diódányival (kb. 0.7V). És ez is gerjed... A jelenlegi, szintén zárthurkos (és szimmetrikus osztóra kényes) verziónál a kondi feltöltése egyenletes (100nA-en), utána mintha ott se lenne, max. a szivárgása miatt mérek egy-két ezrelékkel kisebb értéket. Csoda, ha ezt a kapcsolást (OPA2277-el együtt) nem akarom elengedni? De azért a pFET-essel is próbálkozom majd egy kicsit, max. a precíziós feszültségreferenciát (LTC1004) nem építem bele. A hozzászólás módosítva: Márc 17, 2017
Ezekben a kapcsolásokban a kondi hatástalan, nem képes érdemben lassítani az OPA-t, mivel keményen, feszültséggenerátorosan meg van hajtva. IC8B bemenete és IC9A kimenete közé kellene egy ellenállást beiktatni, így tud a kondi integrátort kialakítani. A második kapcsolásban ráadásul sorba van kötve a kondival egy nagy ellenállás, így végképp semmit sem tud befolyásolni.
Idézet: „a kondi hatástalan, nem képes érdemben lassítani az OPA-t, mivel keményen, feszültséggenerátorosan meg van hajtva” Erre nem is gondoltam! És gyanítom, hogy azért oszcillált, mert azon a frekin C20 kicsit erősebb mint IC8B, aminek kimenete IC9A-n keresztül visszament, és zárult a kör, lehet recegni. Ez kuka. A hozzászólás módosítva: Márc 18, 2017
Időközben új "kincsre" leltem, 1nA-es (!!!) áramgenerátor kapcsolás a Linear-tól. Az alapelv szóról szóra megegyezik az általam is használt módszerrel: egy nagy értékű sönt ellenállás, sönt után impedanciaillesztés, majd a főmeghajtó erősítőt rábírni hogy U+ref feszültséget adjon le a kimenetén. Itt a referencia kb. 100mV (az 1/101 osztó miatt), a 101-->100 hibát a trimmer poti egyenlíti ki. És ott van a végerősítőnél az integráló tag is (lassító kondi+erősítő bemenetén ellenállás)! Arra még nem sikerült rájönnöm hogy az erősítők ofszetjét (+/- 70uV) mivel nullázza le.
Természetesen ezt egyelőre nem fogom alkalmazni, mert nem kell 1nA (100M-2G tartomány!), és ez az erősítőfajta amúgy is bukó a kis (5V) tápfesz miatt. Az én verzióm +/-5V - os kimenőfeszt és 100nA-1mA tartományt ír elő, illetve combosabb meghajtóerősítővel 100uA-100mA. Utóbbit nagyobb kimenőfeszültségen (+/-30V) adná (pl. OPA547). A hozzászólás módosítva: Márc 18, 2017
Azaz 1/1001. Köszönöm, ezt benéztem! 10mV referenciával dolgozik, a 10M és 1nA így korrekt.
A hozzászólás módosítva: Márc 19, 2017
A trimmer az általad is tapasztalt ellenállás-eltérés ellen van, az 1000/1001 eltéréssel nem foglalkoznak, a 70 uV pedig még belefér az 1 %-ba 10 mV referencia fesz mellett.
A szivárgó áramokra mi a terved?
Időközben én is kielemeztem a kapcsolást, és észrevettem hogy trimmer nélkül ugyanaz lenne a defektje mint az én zárthurkos verziómnak. Csakhogy itt egy komplett, 1:1 arányú kivonó áramkör van, ahol nem kell mindkét osztópárnak pontosan 1:1 arány. Elég ha a két osztópár osztásaránya megegyezik. Ezzel a kivonó áramkör erősítése nem lesz pontosan 1.0000, de ha az ellenállások 1%-osak akkor a (10mV-os) különbség erősítése sem fog 1%-nál jobban eltérni.
A kapcsolás a Linear-tól származik, bár kevés híján megegyezik az én nyílthurkos verziómmal. A kondik szivárgó áramát én akartam megkérdezni, Te mit tennél? Hiszen korábban pontosan ezt ajánlottad. Egyébként ezért (is) ódzkodom a nyílthurkú megoldásoktól. A hozzászólás módosítva: Márc 19, 2017
Hello! Hagyd már ezt a "nyílt hurkot"! Az csak ott van, ahol nincs visszacsatolás. Itt meg mindenhol az van. De Péter is írta, csaknem olvastad el ezek szerint..
Idézet: „Elég ha a két osztópár osztásaránya megegyezik.” Igen. Pont ahogy az összes többi kapcsolásban. Itt is pontosan ugyanaz a kivonó szerepe, a sönt ellenálláson megjelenő közös módusú feszültség eliminálása. Érdemes ilyen fogalomban gondolkodnod egy lineáris hálózatban, érvényes a szuperpozició elve... most sajna nincs időm kifejteni. Viszont mivel itt sokkal kisebb a referencia fesz, ezért a kivonó hibája arányosan nagyobb hibát okoz a kimeneti feszültség hatására. Itt 4 V kimeneti fesz mellett 1 %-os pontossághoz 100 uV/4V=25 ppm (illetve a többi hibával együtt még ennél is jobb) egyezés szükséges. Ezért elengedhetetlen a poti. Nem a kondi szivárgó árama a gond, hanem a PCB, vezeték, csatlakozó felületi áramai.
Jó eséllyel nem lesz rá szükség mert 100nA alatti (max. 40MOhm) mérésen nem gondolkodom. Ebben a tartományban jó eséllyel elég ha nem fluxozom össze a panelt ami természetesen FR4 anyagból lesz, és a szokásosnál nagyobb izolációs távolságot hagyok a vezetékek közt. A bemért és kalibrált panel pedig le lesz lakkozva. A csatlakozók természetesen kimaradnak a lakkozásból.
Volt lehetőségem megtapasztalni, hogy nA-es tartományban mennyire számít a panel tisztasága. Egy vízkőfolt (ultrahangos mosás után) keményen bezavar, de ha flux nélkül nem lehet az 512 pontos csatlakozót ráforrasztani akkor sajnos bele kell mártani a lébe. Utána több lépcsőben öblíteni, levegőpisztollyal szinte szárazra fújni, majd másfél óra szárítókemence és persze teszt.
Lehet tisztogatni és bízni benne hogy később sem kap koszt, nedvességet, de a profi megoldás védő gyűrűk alkalmazása minden, a mérőpontra csatlakozó, szabad fém felület körül. A védőgyűrűket egy kis ellenálláson keresztül az impedanciaillesztő kimenetére kötve minden felületi szivárgó áram ártalmatlanul az OPA kimenetébe folyik.
Pontosságot nem definiáltál, kivéve azt, hogy a 10 uV-os offsetről nem szeretnél lemondani. Ez az eredeti 1 M söntön 10 pA. Szóval valamelyik adat nem egészen indokolt. Azt is írtad, hogy szeretnéd 40 M fölé kiterjeszteni a mérést. Gyári műszereknél teljesen megszokott, hogy bár 1 %-ra hitelesítik, de tipikusan 0,1 % a tényleges hiba. Szerintem ennél pontatlanabbra célozni nem érdemes.
1%-ra szeretném hitelesíteni, de jól mondod, ennél picivel pontosabbra szeretném megcsinálni.
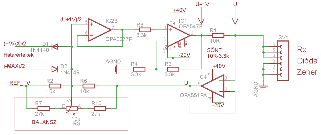
A 0.1% egyelőre vágyálom marad, még úgy is hogy szoftverből lesz az egész kalibrálva. A hőmérsékletváltozás, a relék kontaktellenállása, na meg az idő biztosan bele fog szólni. Ma épp végigszámoltam az én 2-erősítős verziómat (ahol nincs külön erősítő a különbségképzésre). A két osztó pontosan úgy trimmelhető mint a legutóbb közölt, Linear-féle háromerősítősé. Azaz elég csak az egyik osztópárt trimmelni, hogy az eredmény a teljes tartományban (0-4V) lineáris maradjon. A megoldás a különbségképző kör erősítését pár ezrelékkel eltolja az 1.0000 értéktől, de ez nem baj mert ez a hiba lineárisan jelentkezik ami szoftverből (is) kalibrálható. Az se számít ha 100nA helyett 105 vagy 95 lesz a végén, a lényeg hogy ez (idővel) ne változzék! A konstrukción is módosítottam, a referencia 1V lett, a sönt 10M-1k (100nA-1mA). Még méregetnem kell egy sort, de már most (trimmer nélkül is) látszik hogy az egész jóval megbízhatóbb eredményt ad a kimeneten. A sönt és az osztók ellenállásait 0.1%-osra fogom cserélni, de bele fogom tervezni a trimmelhetőséget is, biztos ami biztos. Az erősítő maradt OPA2277 (10uV ofszet, 1nA bias). Elvben csak a bias szólhat bele a 100nA-es mérésbe, de a 0-50 °C tartományban stabil. Mérni eleve csak 20-30 °C tartományban fog! Oké, van OPA111 is. ![]() Kövi feladat: az áramkör kibővítése 1mA-100mA tartományba OPA547-el -20V - +40V tápfesszel. Ne feledjük, In-Circuit-Teszt lesz, ahol a mérésidő (kb. 20-40 ms/mérés) és a pontosság között kompromisszumot kell kötni. Beszédes, hogy egy gyári ICT-tesztgép (Reinhardt KMFT470) programozásakor az alsó és felső határértékeket +/- 10%-ra lövi be ha csak az "elvárt" értéket adom meg neki. A hozzászólás módosítva: Márc 20, 2017
Máris kész az első vázlat a nagyáramú (1mA-100mA) részhez. Az áramkör lényege, hogy a nagyobb feszültséget ÉS/VAGY áramot igénylő mérésekhez áramforrásként szolgáljon, ill. a bemenő referencia polaritásától függően változzék a kimenő áram iránya. A meghajtó részt egy OPA547 szolgálja ki, az méréshez és áramszabályozáshoz továbbra is OPA2277-et terveztem be. Ezzel lehet 40Ohm alatti ellenállásokat, nagyáramú diódákat, LED-eket és zener-diódákat (~36V-ig) tesztelni.
A nagyobb kimenő feszültség miatt a kimeneten szükség lesz egy osztásra (1:10), mivel az alacsony feszültségről táplált OPA2277 nem fog 30-40V-okat kezelni, és az ADC (Vref=4096mV) sem tud vele mit kezdeni. Az osztó általi extra terheléssel később foglalkoznék (<==1mA-en kicsit bezavarhat). A leosztott feszültséget közvetlenül rá tudom vezetni az ADC-re, illetve a GUARD-erősítő (A=10) is innen lesz hajtva. Az osztás miatt az 1V-os referenciát is le kell osztani, a végén pedig a végerősítő nem 2 hanem 20-szoros erősítéssel fog dolgozni. A végerősítő magas ofszet(1-5mV) és bias(100-500nA) miatt egy precíz előerősítő (szintén OPA2277) gondoskodik a bemenő jelről. C3 gondoskodik IC3A lassításáról. Az áramkör mindig egy előre megadott feszültségkorláttal fog dolgozni (DAC bemenet), de a mérés mindig áramgenerátoros módra lesz méretezve. Ez nem labortáp, a feszültségkorlát nem kell hogy precíz legyen (+/-0.5V is lehet benne!), csupán annyi a szerepe hogy áramköri hiba esetén a kimenőfeszültség ne emelkedjen +40V közelébe. Ha például egy LED-et akarok tesztelni 10mA-en, jó lenne ha hibás LED esetén a meghajtóáramkört nem égetné le. Ami engem aggaszt: IC3A és IC2 kapcsolata, tartok tőle hogy nagyon nem jó. Persze IC3A lehetne normál impedanciaerősítő, és R5:R4 osztó kimenete közvetlenül mehetne IC2 invertáló bemenetére. A baj ezzel, hogy IC2 ofszetjét nem egyenlíti ki. Az R8:R9 osztó (1000:1) IC3A dinamikatartományát növeli meg. IC2 ofszetje 1-5mV, ezért IC3A kimenete 1-5V között mozog. Lehet hogy ez már túl nagy...
Kicsit elkezdtem számolni: a 20-szoros erősítés ezt a konstrkciót nagyon pontatlanná tenné, ezért egy kicsit változtattam ez értékeken: az OPA277 kicsit nagyobb feszültséget kap (+22V, -12V), a visszacsatolónál elég egy 1/2 osztás. Így a tervezett maximális kimenő feszültség (U) fele mindkét irányban beleesik az OPA2277 common-mode tartományába (3 - 3V-ot hagyok erre).
Természetesen ez még tovább lesz osztva az ADC-hez(0-4V tartományba), a GUARD erősítőnek pedig nem kell 10-szeres erősítés, elég egy sima 2-szeres. A referencia is 500mV lesz (1V/2). Az átlagképző csomópontjában (U+1V)/4 feszültség fog megjelenni, amiből az OPA2277 másik erősítője impedanciát illeszt és rákapcsolódik a végfokra(OPA547). A végfok pedig csak egy 4-szeres erősítést fog tenni. (vagy szétosztom az erősítést az illesztő és a végfok között 2-2 arányban). Valaki mintha itt kérdezte volna: miért nem az OPA547 gyári áramkorlátját használom? Az a baj hogy ez az áramkorlát nem igazán stabil, erősen hőmérsékletfüggő. Egy potméteres labortápba még jó lehet, de egy mérőműszerbe, ahol az áramot 0.5% pontosságon belül kell tartani, szó se lehet róla! De pl. a GUARD erősítőt nagyon leegyszerűsíti, hogy beállítom 150mA körüli értékre, így nem kell ezzel sem foglalkozni. Az áramgenerátor végerősítőjét is erre az értékre állítom be, hogy hiba esetén ne égessen le semmit. A hozzászólás módosítva: Márc 22, 2017
Idézet: „Ami engem aggaszt: IC3A és IC2 kapcsolata, tartok tőle hogy nagyon nem jó.” És joggal. Itt két erősítőt vontál be egy visszacsatolási hurokba. IC3A átvitele a visszacsatolás által meghatározott integráló jellegű, IC2 pedig a saját belső kompenzálása által meghatározott integráló viselkedést követi. A kettő együtt már 180 fok körüli fázistolást ad nagyon széles frekvenciatartományban (tehát előre láthatóan a hurok vágási frekvencián is), ami éppen a stabilis és labilis rendszer határhelyzete, vagyis vagy gerjed magától, vagy nem, de mindenképp jó sokáig leng egy tranziens hatására. Stabil, lengés nélkül beálló szabályzást úgy érhetsz el, ha a hurok levágási frekvenciáján csak 1 integráló hatást hagysz, a másik fokozat átvitele pedig konstans. Pl. IC2 kapjon saját visszacsatolást is! Ahhoz, hogy az áram gyorsan álljon be a névleges értékre, a kimenetről jövő pozitív visszacsatolásban ugyanolyan átvitelt (legalább 1 időállandó erejéig) kellene beállítani, mint ami a negatív visszacsatolásban eredőben kialakul! Nem értem a ragaszkodásodat a 100 mV-os referenciához azok után, hogy már megtapasztaltad a hátrányát. Itt, ahol 10-szer nagyobb kimeneti feszültséget kell kompenzálni, 10-szer fontosabb lenne a nagyobb referenciafesz. Ha jót akarsz magadnak, itt sem használsz 1 V-nál kevesebbet. Az 1 és 10 mA-es söntöt diódákkal is célszerű védeni egy esetleges hiba ellen. A kimenetet és a referencia feszt mindig csak a DUT csatlakoztatása után szabad engedélyezni, különben impulzusban túlterhelheti a mért eszközt. Sőt talán IC3A kimenetét kellene 0-ra húzni amíg nincs DUT csatlakoztatva. Mi az GUARD? Erről még nem írtál semmit. Gondolom, nem a szivárgó áramokat söntölő védősáv, mert ha nA-ekre nem akartad alkalmazni, akkor mA-ekhez mi értelme lenne? De akkor mi? A hozzászólás módosítva: Márc 23, 2017
Idézet: „Az osztó általi extra terheléssel később foglalkoznék (<==1mA-en kicsit bezavarhat).” Remélem, nem baj, ha lelövöm a poént: R5-tel sorba kell betenni egy potit, 2*R1*(R4+R5)/(R2+R3) értékkel, és várhatóan középre beállítani, de R2...R5 ellenállások aszimmetriája is itt egyenlíthető ki, ezért nem pont középen lesz az optimum.
Köszönöm, mindig tanulok valamit! Sajnos nem vagyok ennyire képzett erősítők terén, inkább a méréstechnika oldala fogott meg, és persze bejöttek ez erősítők is. Ehhez a projekthez pedig sok kell. Nagyon sok.
![]() A referencia továbbra is 1V (lenne), de a kimenet 10-el való leosztása miatt kellett a referenciát is 100mV-ra redukálni. A "poént" nem lőtted le: rájöttem hogy a kimeneti feszültséggel arányos az a "zavarás", amit a visszacsatoló osztó terhelése okoz. Ez éppen olyan típusú hibát visz be a rendszerbe, mint amikor az átlagoló és a végerősítő osztásaránya nem egyforma, ezt pedig trimmeléssel megoldható feladat. Csak a trimmelés "közepe" fog máshova esni. De ha minden jól megy, ez már a múlté! Találtam a fiókban OPA551PA IC-t: DIP-8 tokos, 60V-os tápfeszültségről megy (pont mint a végerősítő), 1mV-os ofszet, pA-es bias. Ideális a kimenet impedanciaillesztésére. Az 1mV ofszet itt nem zavar (annyira), mert ez a kapcsolás nagyobb feszültségekre (10-30V) lesz méretezve. És mivel nem lesz a kimenőfesz leosztva, a referencia is 1V lehet, és (látszólag) egyszerűsödik a kapcsolási rajz, a kimeneten (impedanciaillesztés után) elég sima 2-szeres erősítés. Ma már megépítettem a felét. Ezek a kapcsolások próbapadra mennek, sok-sok méréssel. Ezért is jobb ha statikus az egész: beállítok egy konfigurációt (referencia, sönt) és mérek vele. A megépítendő tesztgépben már központilag vezérelt REED-relék fogják kapcsolgatni a söntöket és a referenciákat is. Természetesen az áramgenerátor(ok) kimenete addig tiltva lesz, amíg a kapcsolómátrix rá nem kapcsol a mérőpontokra. A nagyáramú erősítők tiltó (OPA547: E/S) kimenete is alapesetben tiltva lesz. Majd kiméregetni a tranziensidőket, mennyi idő múlva áll be a mérővezeték? Sok-sok időgrafikonnal. Jó buli lesz, az biztos! Most kicsit törlesztek az adósságból - GUARD: Ha csak magukban álló alkatrészeket méricskélnénk, elegendő lenne 2 mérőcsatorna (kivéve tranzisztor). Ezek a HIGH és LOW csatornák, és megfelelnek a multiméter PIROS(Volt, Ohm, mA) és FEKETE(COM) kimenetének. ICT-teszter esetén egy kicsit árnyaltabb a dolog, mert egy összerakott áramkör alkatrészeit kell kimérni. Vannak olyan alkatrészek amelyek önmagukban sehogy sem mérhetők ki rendesen. Ilyenek pl. egy nagy elkóval párhuzamosan kötött 100nF-os kerámiakondik. Más alkatrészek esetén csak simán "bezavar" valami, pl. dióda, trafó, terhelő ellenállások, stb. Utóbbira van a GUARD, ami a multiméter harmadik kimenete lenne, ha lenne. Tapasztalatok alapján GUARD csatorna használatával a zavarások 70-95%-a (kapcsolási rajztól függően) teljesen kiküszöbölhető. Egy nagyon bugyuta mórickaábrával illusztrálom, de talán így magyarázni is könnyebb. A GUARD tulajdonképpen a HIGH csatornán megjelenő feszültség másolata, a másolást pedig a GUARD-erősítő végzi és e jel a GUARD csatornán ki van vezetve. A csatornát egy (vagy több) jól megválasztott pontra kötve a legtöbb zavaró tényező eliminálható a mérésből. A példaábrán R10-et (10k) szeretnénk mérni, de a másik négy bezavar, így csak 909Ohm-ot fog mérni a gép. De ha a megadott pontokba rávezetjük a HIGH csatorna feszültségét, azzal tehermentesíti (megtámasztja, "guard-olja") a mérőcsatornát, így ténylegesen 10kOhm-ot fogunk mérni. Hasonló eljárással kimérhető a többi 1k-s ellenállás is. A GUARD csatorna - jellegéből adódóan - a HIGH csatornáénál sokkal nagyobb (ráadásul kontrollálatlan) áramot képes kiadni (akár 100-300mA), ezért körültekindően kell bánni vele!
Elkészült ez is, a mérések alapján eléggé pontosra sikerült (30V-on is). Mindezt komolyabb erősítések nélkül. A főmeghajtó(OPA547) és a visszacsatoló (OPA551) nagyfeszről mennek (-20,+40V), a "kicsik" (2xOPA2277) -12,+22V - ról.
IC2 az áramgenerátor referenciájáért és az átlagolt feszültség impedanciaillesztéséért felel (IC1 bemenete), IC3 pedig a feszültség-határértékeket állítja elő (pontosabban azok felét). Ha az áramgenerátor kimenetén mérhető feszültség (U) kilépne a tartományból, D1 vagy D2 diódák valamelyike nem engedi tovább növekedni. A teszterben ez természetesen DAC-ra lesz kötve, és programból állítható lesz. A poti a próbák miatt kell. A diódák feszültségesése nem probléma: nem labortáp készül, a feszültségkorlát a mérendő eszköz védelmét szolgálja kimenőáramtól függetlenül. A feszütségkorlátot úgy kell megválasztani, hogy a mérésnél várható értéknél legalább 1V-al magasabb legyen, mert (normál esetben) ennyi esik a söntellenálláson is. Amit tapasztaltam: a főmeghajtó üresjárásban is melegszik, a visszacsatoló szintén. 100mA-es terhelés mellett az OPA547 kb. 2 perc után "lekapcsol" egy másodpercre, aztán megy 5-15 másodpercig. Tehát működik a hővédelem! Egyébként úgy állítottam be, hogy kb. 160mA-nél többet ne adjon ki (I_lim láb). Ha lekapcsolom a feszültségreferenciát, a kimenet 0.0V-ra vált. Ha viszont a terhelést is leveszem, akkor szép lassan -18V körüli értékre kúszik le, ezt a visszacsatoló(OPA551) bias árama (kb. 30pA) okozza. A 3.3kOhm söntöt (330uA) csak azért építettem be, hogy lássam, mit kezd a rendszer ilyen alacsony árammal, a gyakorlati alkalmazásba nem fog belekerülni. Arra jó lesz az előző (100nA-1mA) kapcsolás. A hozzászólás módosítva: Márc 24, 2017
Sziasztok!
Van egy AMC 1200 ic-m. Izoláltan szeretnék áramot mérni egy mikrovezérlővel. A gondom, az, hogy a két kimenet feszültségkülönbsége adja a feldolgozandó jelet. A mikrovezérlő ADC-jével viszont csak földhöz képest pozitív feszültséget tudok mérni. Szóval egy olyan kiegészítő áramkör kellene ami megoldja azt, hogy az AMC kimenetének képzi a különbségét és a földhöz képest kiadja a kimenetén. Pl. 1 és -1V esetén 2V lenne a kimenet értelemszerűen. Előny lenne, ha nem kellene külön +- táp és nem romlana jelentősen a pontosság. Én csak ezt találtam, esetleg valakinek jobb ötlete, illetve tudnátok ajánlani műveleti erősítőt hozzá?
R4-et ne a gnd-re hanem az ADC-d tápfesz felére kösd.
Értem és akkor mehet +5V és gnd a tápfeszre? Egyébként konkrétan melyik műveleti erősítőt érdemes használni? (Esetleg amit a He-n lehet kapni azok közül.)
A hozzászólás módosítva: Márc 27, 2017
MCP6022 /6024. Javaslom a "kivonó" erősítőkapcsolást, ahol R4-et föld helyett egy precíz referenciafeszültségre (pl. TL431=2.5V) kötöd. Ezt a precíz referenciát használhatod az ADC referenciafeszültségének is (AREF láb), de akkor ügyelj az AMC kimenet polaritására! Ha váltóáram akkor a kimenetet le kell osztani 1:1 arányban hogy a mikrovezérlő mindkét irányt megegye.
Igen +-250mV-ot ki szeretném használni. Az AMC kimenetén így +-2V lesz.
Amúgy ha a mikrovezérlő féltápfeszére kötöm az R4-et ahogy cimopata is írta, az is jó megoldás, bár nyilván a tápfesz ingadozása kicsit ront a pontosságon, de jó lett volna megspórolni két "lábat". Az a baj, hogy a pic-en Vref+ és Vref- van. A 2,5V nyilván a képzeletbeli 0 tengely lenne és hozzá képest +-2V lenne 1:1-es erősítéssel. Így a 2,5V referenciával nem tudok mit kezdeni, hacsak nem csinálok egy 5V referenciát is és azt kötöm a Vref + és Vref- lábakra. Egyébként most nézem van egy opa365-ösöm is, úgyhogy nem is kell a MCP6022. Még azon gondolkodok, hogy a PIC tápfeszét hogy lehetne stabilabbá tenni a 7805 azért nem egy feszültségreferencia.
Sziasztok.
Milyen tipusú műveleti erősitővel tudnám helyettesíteni ezt a tipust 204 LF357NKöszönöm
Nem az 5V tápfeszre hanem az 5V felére. TL431 annyira nem jó. Akkor vegyél AMS1117-3.3 stabot.
Azt megfelezed egy ellenállás osztóval 1.65V és arra megy az R4. Nem feltétlen szükséges drága rail-to-rail op amp. Ügyesen használva pl egy LM2904 is jó lesz. Képes lemenni 20-50mV-ig és táp-1,5V ig. Mivel a nullértéked 1,65V-on lesz így felesleges lemenni 0V-ra. 5V táppal pedig elmegy a kimenete 3,3V.ig lazán. Ha érted amire gondolok |
Bejelentkezés
Hirdetés |













204 LF357N


