Fórum témák
» Több friss téma |
- Ez a felület kizárólag, az elektronikában kezdők kérdéseinek van fenntartva és nem elfelejtve, hogy hobbielektronika a fórumunk!
- Ami tehát azt jelenti, hogy a nagymama bevásárlását nem itt beszéljük meg, ill. ez nem üzenőfal! - Kerülendő az olyan kérdés, amit egy másik meglévő (több mint 17000 van), témában kellene kitárgyalni! - És végül büntetés terhe mellett kerülendő az MSN és egyéb szleng, a magyar helyesírás mellőzése, beleértve a mondateleji nagybetűket is!
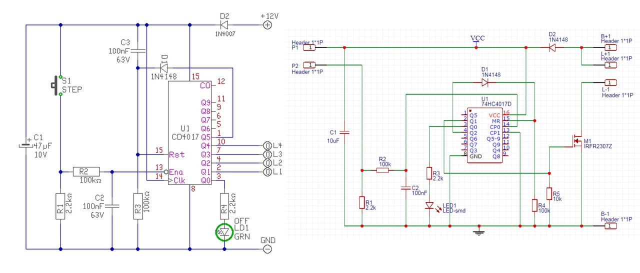
Módosítottam néhány helyen az eredeti kapcsolást, most úgy tűnik, hogy működik de közben felmerült pár kérdés.
Az alábbi módosításokat halytottam végre: - 13 és 14 láb felcserélve, 13 GND-re kötve - kivettem a C3 kondit, amíg ez benne volt a kapcsolásban az áramkör nem működött (korábban leírt fura jelenség volt tapasztalható). Mi a szerepe ennek a kondinak? Ha már nincs bent a C3 kondi van -e szükség a D1 diódára? - A C1 kondit 10µF kerámiára cseréltem (ezt találtam 1206 méretben, korábban min. 100nF-t javasoltatok). Gondolom akkor ez nem okoz problémát. Valamint R2, C2 szerepét sem értem. R2 értékét sokalltátok. Mennyi legyen és mi alapján tudom kiválasztani? Előre is köszönöm.
Kültérre lenne ez a kis cucc olvasáshoz de nincs közelbe konektor ezért gondolkodom a telepes megoldásba.
Gondolom ilyen aksi amire gondolsz? Bővebben: Link A hozzászólás módosítva: Máj 21, 2018
Igen, ilyesmire. De az 1,2 Ah nem tűnik soknak, ráadásul fajlagosan rohadt drága (7 Ah-st kapsz 2x ennyiért).
Mivel az áramkört nem én terveztem, tippelni tudok csak, gondolom a koléga a bekapcsolási resetet akarta megoldani vele, de valamiért úgy látszik nem működik. A működésébe nem mennék most bele, sejtem mi a szerepe, de szkóppal rá kéne nézni, milyen a jelalak a C3 R3 alkatrészek közt...
Szerintem a D1 -et akár ki is veheted. A C1 100nF szűrő szerepet töltene be, ha 10µF -ra cseréled akkor pont megszünteted a funkcióját. Lényeg, hogy a lehető legközelebb kell tenni az IC táp lábaihoz, de 100nF legyen. Persze vele párhuzamosan benne maradhat a 10µF is, így akkor az puffer funkciót fog betölteni. Az R2 C2 a nyomógombod pergésmentesítését hivatott megelőzni, de szerintem mivel a te nyomógombod eleve elektronikus, szerintem azt már magában a nyomógombban megoldották. Kipróbálhatod úgy is, hogy elhagyod az említett két alkatrészt...
A C1 eredetileg 47 µF volt, ezt cseréltem 10µF-ra mert smd-ben csak elég nagy méretű kondik voltak ezzel a kapacitással. De ha elég a 100nF, akkor még egyszerűbb a dolog.
Puffer kondi talán nem kell mert akkumulátorról lesz táplálva. A működését próbálom megérteni a dolognak. Amit eredetileg önállóan építettem kapcsolást a próbapanelen működött aztán a nyákon nem......... (csak a 4017 és a FET lett smd-re cserélve) Viszont ha C3-at elhagyom (mert emiatt nem működik ez az áramkör sem), elhagyhatom a D1 diódát is. Ha elhagyom R2C2-t is ahogy javasoltad, akkor gyakorlatilag visszajutottam a saját eredeti kapcsolásomhoz, annyi különbséggel hogy nálam nem volt a bemeneten C1 szűrő kondi, hiányzott a D2 dióda ami csak fordított polaritás elleni védelmet ad. A Q0 kimeneten nem volt led, ez megint nem befolyásolja a működést. Egyetlen talán lényegi dolog a különbség, az RST lábon lévő ellenállás ami a 15. lábat a gnd-re húzza. Ez sem volt nálam. A pergésmentesítés lényegét értem de hol találok a működéséről v.mi magyarázatot. Keresgéltem a neten de egyenlőre sikertelenül.
Az R2,C2-hez annyit, hogy a 4017 pozitív élre léptet és az adatlapon meg van adva egy tr, tf 20 us érték -a fel-és lefutásnál - az RC szorzat pedig ennek a sokszorosa - tehát kérdés, hogyan fog léptetni a bejövő clock impulzus.
Ezt a tr tf értéket még megpróbálom értelmezni, utánaolvasok az adatlapon.
Amit a saját eredeti kapcsolásomnál tapasztaltam (nem volt R2, C2) az az volt, hogy a kapcsolóval sorba kötött 0.5-1M ellenállás a piezo kapcsoló érzékenységét befolyásolta.
Lehet, hogy mégsem kellene megcserélni a 13 és 14 lábat?
Ez van az adatlapon:
Az adatlap elején van rá utalás, ill. a táblázatoknál az érték. Van, amikor lényeges az élmeredekség a biztos léptetéshez.
Így is lehet léptetni, akkor negatív élre léptet.
A hozzászólás módosítva: Máj 21, 2018
Nem rendeltem, van a munkahelyemhez elég közel egy riasztós bolt és oda mentem be.
De a linkeden ha szétnézel a zselés akkuk között, akkor ott van pl. ez és ez is, meg nyilván millió fajta van, úgy általában 4e körül kezdődnek a 7Ah-s 12V-os akkuk. Én ha jól emlékszem Diamec (?) márkájút vettem, de meg nem esküszöm rá.
Nagyon szépen köszönöm. Lenne párkérdésem zselés aksival kapcsolatba.
Ha jól tudom 11v lemerült állapot -14.8 ateljesen feltöltött. Kérem javitsatok ki. Azt olvastam 14.8 volton feltöltöm az aksit 1 Amperrel. Kérdés hogy nekem kell foglalkoznom az áramkorláttal vagy annyit veszfel amennyi szükséges?? Aksi töltés közbe szabad terhelni az akumulátort??? Amit még hallotam 11v allá is lehet meriteni az aksit ez ellen van valami védelem pl 11v alatt a fogyasztot lekapcsolja?? Segítségeteket nagyon szépen köszönöm.
A teljesen feltöltött 12 V névleges feszültségű (ólom) savas akksinak a feszültsége 13,6 - 13,8 V. A töltési végfeszültsége 14,5 - 14,8 V. Ha leveszed, vagy lekapcsolod a töltést, az akku feszültsége rövid idő alatt leesik 13,6 - 13,8 V feszültségre.
Ha a töltőd nem kapcsol le automatikusan a töltési végfeszültségnél, akkor a lemezek gázképződés mellett elkezdik forralni az elektrolitot. Az akkut áramgenerátorral kell tölteni, a töltési végfeszültségig. A max töltőáram függ az akku Ah kapacitásától. Általában az akku kapacitásnak tizedével. Ha nagyobb árammal töltenéd, (a töltési idő rövidítéséhez), akkor figyelni kell a gázképződés megindulását, és a töltő áramot azonnal vissza kell venni. A töltés közben nem az akkut terheled, hanem a töltőt, már ha feszültség csökkenés nélkül képes a töltő, és terhelő áramot is szolgáltatni. Ha nem, akkor a töltő árama az akkut töltő, és a terhelő áram összege lesz. Ha a terhelő, és a töltő áram összege nagyobb, mint amit a töltő szolgáltatni tud, akkor a terhelő áramot az akku fogja szolgáltatni, egész addig, amíg tudja. Akumlátoros üzemnél célszerű elektronikus védő áramkört használni az akku túlmerítésének elkerülésére. Túlmerítés esetén a lemezek szulfátosodnak, ami visszafordíthatatlan kémiai folyamat, és az akkut tönkre teszi.
Proli007! Kköszönöm szépen a rajzot. ,hHétvégén nem voltam otthon, iígy csak most válaszolok._SztemSzerintem ez tökéletes lesz ,_ahogy elnézem elég picike, igy helyet se foglal._Mondjuk eddig mindig bejött, amit tTe rajzoltál.
A hozzászólás módosítva: Máj 22, 2018
Moderátor által szerkesztve
Sziasztok!
Érdeklődnék hogy mpsa44-et tudnám vajon helyettesíteni valamivel ami van hestore-ban? Köszönöm!
Ha kisebb feszültség is elég: MPSA42. A minap volt nekik.
Idézet: „Akumlátoros üzemnél célszerű elektronikus védő áramkört használni az akku túlmerítésének elkerülésére. Túlmerítés esetén a lemezek szulfátosodnak, ami visszafordíthatatlan kémiai folyamat, és az akkut tönkre teszi.” Erre van valami kapcsolás vagy eszköz? Töltés közbe ne terheljem a hangcuccal az aksit vagy semmi baja nem lesz ?
Az aksit csak akkor terheled pluszba ha a töltöd nem tudja kiszolgálni a rákötött eszközt.
Idézet: „Az aksit csak akkor terheled pluszba ha a töltöd nem tudja kiszolgálni a rákötött eszközt. ” Nem birja töltö. Aksi és a töltöközé nem kell dióda ammiat hogya 3x3w erösitö töltörö vegye le az áramot??? A hozzászólás módosítva: Máj 22, 2018
Például:
Bővebben: Link Kész kapcsolást ugyan nem tudok, de ha értesz az elektronikához, nem nagy kunszt készíteni egyet az áteresztő tranzisztoros tápegységek mintájára, ahol az áteresztő tranzisztor egy FET -el felépített kapcsoló. Ha nem bírja a töltő, akkor az akku előbb utóbb lemerül. A hozzászólás módosítva: Máj 22, 2018
Bővebben: Link
Ezt a kapcsolást használnám arra hogy ha töltöm akkor is menjen az erösitöm de ha leveszem a tápfeszt akkor is de akkor akurol. Ezt lehetne arra használni és bírná a terhelést??
Ennél azért bonyolultabb a helyzet. Kell egy stabilizált feszültség, ami megegyezik a töltési végfeszültséggel, és kell egy áramgenerátor, ami az állandó töltőáramot biztosítja. A kapcsolásodon látható biztosíték nem áramgenerátor. Valamint szükség van egy harmadik hasonló áramkörre, ami a terhelést lekapcsolja a minimális akkufeszültségnél-
Tud valaki ajánlani a célnak megfeleö kapcsolást???
Talán ha átnéznél a "zselés akku töltése", vagy az akkutöltő topikokba, eredményesebb lehetnél.
Kezd elbonyolódni:
1. kellene valamilyen akkuvédő áramkör a túlmerülés/túltöltés ellen, illetve oda kell figyelned a töltőáramra (C/10 jó ökölszabály savas/sealed akku estén). Van erről topic 2. Az akkutöltő egyébként pont nem erősítő táplálására van tervezve (bár az akku sokat szűr), ráadásul se feszültség, se zaj szempontjából, én ezt nem csinálnám. 3. Szerintem ne akard egyszerre akkuról és konnektoros tápról hajtani, vagy-vagy. Ha van 230V, akkor vegyél vagy csinálj egy normális tápot hozzá. A 3x3W gondolom kimenő peak teljesítményt jelent, ehhez ha class D akkor 12V/1A táp tuti elég, de 12V/2A táp mindenképpen jó hozzá, ez készen se drága, kapcsolóüzeműtől se kell félni. 4. A legegyszerűbb megoldás nyilván a kapcsoló, de automatán is megoldható az "UPS-szerű" automata átkapcsolás akkura, ha elmegy a 230.
Már átment a zselés akku töltése topikba.
Egyébként miért is lenne zajos, mikor a töltési végfeszültséget stabilizátorral állítja be? A hozzászólás módosítva: Máj 22, 2018
Hát én láttam elég sok olyan akkutöltő kapcsolást, ami a Graetz-híd után mindenféle szűrés nélkül töltötte az akkut, márpedig az a 100 Hz nem jó egy erősítő tápján.
Amúgy ja, kezd teljesen off lenni ez a topic, és kezd nagyon elbonyolódni is.
Tényleg off, ezért is küldtem át a megfelelő topikba. A zselés akku elég kényes, azt nem igazán illik autó akksi töltővel tölteni.
Próbáltam mérni szkóppal, erre jutottam:
3 helyen mértem a nyomógomb lenyomásakor keletkező jelalakokat. 1,2,3 pontok a képen és a hozzájuk tartozó egyedi képek. A power on reset továbbra sem akar működni, sőt az egész áramkör nem működik amíg ki nem veszem a C3 kondit. Amíg bent van a C3 kondi addig tudtam mérni a 3. jelet. Ha kivettem akkor semmit nem tudtam mérni (de a kapcsolás működött ) |
Bejelentkezés
Hirdetés |






) 









