Fórum témák

» Több friss téma
Fórum » NYÁK terv ellenőrzése
 
Témaindító: Paso, idő: Okt 4, 2005
Lapozás: OK   170 / 203
(#) geri12 válasza reloop hozzászólására (») Márc 19, 2017 /
 
A 100pf nem segített. Az NRF-re raktam 10uf-et, de azzal sem változott. Akkor ismeri fel az NRF-et, ha a készített panelről lehúzom a SDO/MISO lábat. A kijelzőnek nem kell, így az gond nélkül megy tovább. Az SD kártya meg nem a kijelzőben lévő foglalatban van ilyenkor. Szóval ez van. Technikailag nincs semmi fizikai hiba a nyákon, a kijelzőn lévő SD kártya foglalat is megy, ha úgy kötöm... Én holnap megcsinálom egyoldalas tervként, meg kicsit változtatok a fólia rajzon. Jobb ötletem nekem sincs, már csak azért is megnézem ezt a variációt. Rosszabb esetben a kijelzőn lévő SD kártya foglalat nem lesz használva, és akkor nem kell SDO láb, az SD kártya hely egy másik panelre lesz tervezve.
(#) bbb válasza geri12 hozzászólására (») Márc 19, 2017 /
 
Azért a kapcsolási rajzot, ami alapján tervezted, vesd össze még a dugdosós panelen kialakított elrendezéseddl, hátha mást is észreveszel
(#) geri12 válasza bbb hozzászólására (») Márc 19, 2017 /
 
Ez pont így van összerakva dugdosós panelon is. Az készült előbb, az alapján csináltam a panelt. Lenyomtattam a rajzot. Holnap csinálok mégegyett. Mivel úgy is kell mégegy, nem vesztek semmit vele. Azért bizakodom. Mindenképp jelzek, akármi lesz az eredmény.
A hozzászólás módosítva: Márc 19, 2017
(#) janikukac hozzászólása Márc 24, 2017 /
 
Sziasztok!
A hétvégén meg szeretném építeni Vicsys Blue Led Clock-ját (sajnos az oldaláról lekerültek a fileok), a BSS-es dokumentáció alapján. Elkészítettem a saját nyákomat hozzá, hosszas tervezés után. Tényleg sokat dolgoztam vele, kérlek nézzétek át, találtok-e valami hibát, ami a működést gátolná.
Előre is köszönöm, üdv!
(#) janikukac válasza janikukac hozzászólására (») Márc 25, 2017 /
 
Tényleg sokat jelentene, ha valaki rákukkantana...
A hozzászólás módosítva: Márc 25, 2017
(#) proli007 válasza janikukac hozzászólására (») Márc 25, 2017 /
 
Hello! A 4543-nál teljes káosz van. Kezdve hogy az 16 lábú, itt meg 18 lábú, mint a PIC. Vagy is teljesen el van számozva. Az f-g szegmens sorrendje is fel van cserélve. De nézd meg, hogy a PIC 1-es lába a 4543 2-es lábára menne és a tükörképére csatlakozna így. De a nyomógomb lehúzó ellenállásai sem csatlakoznak a GND-re. Csak elmegy megkerülve a sáv a sorkapcsot, de nem csatlakozik a GND-re. Stb..
(#) janikukac válasza proli007 hozzászólására (») Márc 25, 2017 /
 
Uff, valóban, ez nagyon gáz... Köszönöm!
(#) janikukac válasza janikukac hozzászólására (») Márc 25, 2017 /
 
No és így? Esztétikailag még nagyon csúnya, a vezetők sok helyen nagyon közel futnak. Nyilván azokat tudom korrigálni, de elméleti síkon ez már működőképes?
(#) kivancsi4 válasza janikukac hozzászólására (») Márc 25, 2017 /
 
Szia!
A tizedespontokkal nem kellene foglalkozni, mivel nincsenek használatban, ezért az átkötéseket sem kell beforrasztani, így egyszerűsödik a vonalvezetés és az összeszerelési munka.A kijelzőlábak elgörbíthetők, vagy ha már más célra nem lesznek felhasználva a kijelzők, a lábak el is csíphetők.
A nyomógombok panelt kellene, hogy cseréljenek, a könnyebb hozzáférés miatt.
A két panelt összekötő, csatlakozási pontok áthelyezésével, lényegesen egyszerűbb vonalvezetést és vastagabb vezetősávokat lehetne elérni.
(#) janikukac válasza kivancsi4 hozzászólására (») Márc 25, 2017 /
 
A meglátásaid egy része helyes. A nyomógombot viszont úgy terveztem, hogy vezetősáv oldalon lenne beforrasztva, s így könnyedén hozzá lehetne férni. Nem szeretnék a számlapra gombot rakni.
(#) fongab válasza janikukac hozzászólására (») Márc 26, 2017 /
 
Szia
A kapcsolást nem néztem.
A vonalakat én 25 nél kisebbre, csak akkor ha nincs más választás, és akkor is a lehető legrövidebb hosszon, használok. Vonalak között 20 de inkább 25 IC lábnál 15 re (IC láb pad bármelyik oldalától min 15 ) megyek le.
De te a tápvonalat is, nagyon vékonyra tetted.
Via a furat max 60 (könnyebben találja meg a fúró a közepet ) 20 ast nem mindig sikerült kimaratnom. Viszont a külső az 120 as alatt nem szoktam letenni. ( ha a 100 kifúród 0,8 fúróval majdnem nem marad a ónnak hely.)
Én a ellenálláshoz is padot teszek le ( olyant amit a IC lábhoz tettél ) esetleg nagyobbat ott legalább egyik irányba van hely a forrasztáshoz.

üdv.
(#) mc-4 hozzászólása Ápr 4, 2017 /
 
Sziasztok!

Ez egy lágyinditó toroid trafóhoz, megnéznétek jó-e?
Köszönöm!
(#) proli007 válasza mc-4 hozzászólására (») Ápr 4, 2017 /
 
Hello! A nyák jó lenne, de az alkatrészek méretét szerintem ellenőrizd. A 330nF 250V X2 kondit cseppet kicsinek nézem a biztosíték tartóhoz képest.
Ha már a biztosítós oldalin széles vezetősáv van, akkor a két sorkapocs összekötésénél is ilyen dukál, hiszen ott is pont ugyan az az áram folyik.
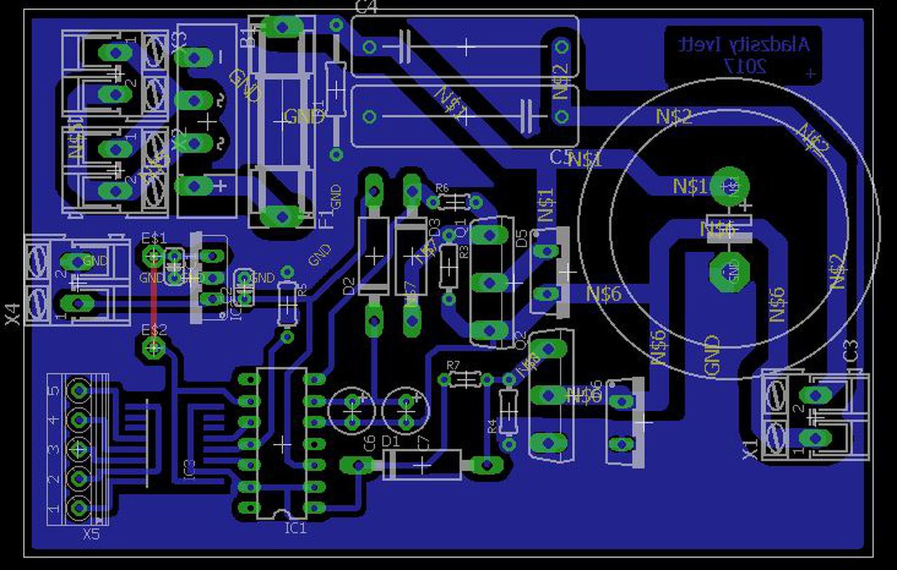
(#) Yvette169 hozzászólása Ápr 10, 2017 /
 
Sziasztok! A következő kapcsolási rajzot és nyákot egy zenélő Tesla-tekercshez készítettem, de sajnos nem működik. Kezdő vagyok a témában, tehát lehet, hogy nagy hibák vannak benne. Valaki meg tudná nézni, hogy mi lehet a gond vele? Előre is köszönöm a segítséget!
(#) kokozo válasza Yvette169 hozzászólására (») Ápr 10, 2017 /
 
Szia!
Azon kívül hogy életveszélyes? Cseréld ki a D2-t diódára zener helyett.
(#) Yvette169 válasza kokozo hozzászólására (») Ápr 11, 2017 /
 
Szia! Épp nemrég kaptam egy olyan javaslatot, hogy a D2 Zener legyen, előtte nem az volt és úgysem működött. Mellesleg maga a dióda elég tág fogalom. Összességében a Tesla-tekercsre érted, hogy életveszélyes vagy az én verzióm életveszélyes valami miatt?
(#) Hp41C válasza Yvette169 hozzászólására (») Ápr 11, 2017 /
 
A paneltervre értette. A leválasztó így nem ér semmit sem, az X5 csatlakozót a hálózattal összefüggőnek kell tekinteni mivel nincs meg az előírt kúszóút (minimum 7.5 mm fémmentes sáv a panelen). A csatlakozó környékét ki kell tiltani az összefüggő föld felületből, az ISO7240 alatt TILOS vezetéket vinni, az adatlap HV Isolation Option 8.1 mm minimal clearance / creepage "lábnyomotát" kell használni.
A hozzászólás módosítva: Ápr 11, 2017
(#) Yvette169 válasza Hp41C hozzászólására (») Ápr 11, 2017 /
 
Köszönöm szépen! Ha ezt megváltoztatom, akkor már biztonságos és elvileg működőképes lenne?
(#) Hp41C válasza Yvette169 hozzászólására (») Ápr 11, 2017 /
 
Ha mindenütt (szerelési furatok, feliratok stb) lehetséges irányban a legrövidebb úton mérve megvalósítod a min. 7.5 mm -es fémmentes távolságot a leválasztott és a hálózatra kapcsolódó rész között akkor a panel biztonságosnak vehető. Figyelni kell a beültetésnél, hogy az SMD tok alá ne kerüljön vezető szennyeződés (fém darab, forraszanyag, folyasztószer stb.).
(#) Yvette169 válasza Hp41C hozzászólására (») Ápr 11, 2017 /
 
Rendben, köszönöm szépen a segítséget!
(#) gernerakos hozzászólása Ápr 12, 2017 /
 
Üdv!
Megépítettem erre a kapcsolásra alapuló erősítőt, amihez anno Nyák tervet is kaptam, de ez ezer sebből vérzett, a kapcsolás ezzel a tervvel használhatatlan volt, de a fórumtársaknak köszönhetően életre keltettük, ez itt olvasható.
Ahhoz hogy életre kelljen, pár dolgot módosítani kellett, illetve az eredeti nyák-terv 1/4W-os ellenállásokra volt tervezve, nekem csak 1/2W-os van, amelyek nem fértek be a helyre. Igy a kilógó ellenállások, és az utólag begányolt alkatrészek miatt az egész panel csúnya, ezért gondoltam újratervezem nagyobb ellenállásokkal és a plusz alkatrészekkel.
Én sokszor átnéztem, de szeretném ha megnéznétek, hogy rendben van-e.
A válaszokat előre is köszönöm!
(#) Laslie hozzászólása Ápr 21, 2017 /
 
Sziasztok!
Készítettem egy kétsugaras elektronkapcsoló tervet az egysugaras oszcilloszkópomhoz (TV Miniscope-3). A terv a HE 1995/12, 1996/01 számban megjelent kétsugaras elektronkapcsoló módosítása. Az eredetihez képest kikerült belőle a külső trigger illetve bekerült egy 1:100 osztó.
Készítettem egy saját nyák tervet is. A kapcsoló panel merőlegesen kapcsolódik az alap panelhez. Az egész egy PC táp dobozba kerülne. (A pozicionűlás miatt látható a kapcsoló panelen a led és a táp kapcsoló).
A véleményeteket szeretném kérni a nyák kialakításra vonatkozóan, illetve szeretném, ha megnéznétek, van-e benne hiba!
A válaszokat előre is köszönöm!
(#) Laslie válasza Laslie hozzászólására (») Ápr 21, 2017 /
 
Elírtam!
Nem a HE hanem a Rádiótechnika újságban jelent meg az eredeti kapcsolás. A többi stimmel.
(#) fastaction hozzászólása Ápr 23, 2017 /
 
Sziasztok !
A Ge Lee álltal publikált táp vezérlő részét "rajzoltam " át smd - ről normál alkatrészekre .
Nagyon kezdő rajzoló vagyok , ezért nem csak az ellenállásokat , hanem a diódát , kondenzátort is , csak egy szimbólummal terveztem . A fet és tranzisztor lábkiosztását sem kell figyelni . Elnézést !
Felrakom az eredeti és a módosított rajzot is . Köszönöm előre is ! Fastaction
(#) kokozo válasza fastaction hozzászólására (») Ápr 23, 2017 /
 
Szia!
Csak 1 kérdés.. Az ic 8-as lába feletti ellenállásnak így mi értelme lenne? Tehát biztos nem jó valami.
(#) fastaction válasza kokozo hozzászólására (») Ápr 23, 2017 /
 
Szia ! Az egy 100p kondi.
(#) kokozo válasza fastaction hozzászólására (») Ápr 23, 2017 /
 
Én a pirossal bekarikázottra gondolok aminek össze van kötve mind a két lába.
(#) niedziela válasza fastaction hozzászólására (») Ápr 23, 2017 /
 
Ha már a szimbólumokat nem tartod, azért sokat segíthetsz magadon, ha az alkatrészek értékeit odaírod. Mert öszintén szólva igy nem lehet jót csinálni, csak szenvedni vele hiba kezdő, vagy nem kezdő valaki.
(#) fastaction válasza niedziela hozzászólására (») Ápr 23, 2017 /
 
Jogos !pótolom este .
(#) fastaction válasza niedziela hozzászólására (») Ápr 24, 2017 /
 
pótolva !
Következő: »»   170 / 203
Bejelentkezés

Belépés

Hirdetés
XDT.hu
Az oldalon sütiket használunk a helyes működéshez. Bővebb információt az adatvédelmi szabályzatban olvashatsz. Megértettem