Fórum témák
» Több friss téma |
Fórum » NYÁK terv ellenőrzése
A 100pf nem segített. Az NRF-re raktam 10uf-et, de azzal sem változott. Akkor ismeri fel az NRF-et, ha a készített panelről lehúzom a SDO/MISO lábat. A kijelzőnek nem kell, így az gond nélkül megy tovább. Az SD kártya meg nem a kijelzőben lévő foglalatban van ilyenkor. Szóval ez van. Technikailag nincs semmi fizikai hiba a nyákon, a kijelzőn lévő SD kártya foglalat is megy, ha úgy kötöm... Én holnap megcsinálom egyoldalas tervként, meg kicsit változtatok a fólia rajzon. Jobb ötletem nekem sincs, már csak azért is megnézem ezt a variációt. Rosszabb esetben a kijelzőn lévő SD kártya foglalat nem lesz használva, és akkor nem kell SDO láb, az SD kártya hely egy másik panelre lesz tervezve.
Azért a kapcsolási rajzot, ami alapján tervezted, vesd össze még a dugdosós panelen kialakított elrendezéseddl, hátha mást is észreveszel
Ez pont így van összerakva dugdosós panelon is. Az készült előbb, az alapján csináltam a panelt. Lenyomtattam a rajzot. Holnap csinálok mégegyett. Mivel úgy is kell mégegy, nem vesztek semmit vele. Azért bizakodom. Mindenképp jelzek, akármi lesz az eredmény.
A hozzászólás módosítva: Márc 19, 2017
Sziasztok!
A hétvégén meg szeretném építeni Vicsys Blue Led Clock-ját (sajnos az oldaláról lekerültek a fileok), a BSS-es dokumentáció alapján. Elkészítettem a saját nyákomat hozzá, hosszas tervezés után. Tényleg sokat dolgoztam vele, kérlek nézzétek át, találtok-e valami hibát, ami a működést gátolná. Előre is köszönöm, üdv!
Tényleg sokat jelentene, ha valaki rákukkantana...
A hozzászólás módosítva: Márc 25, 2017
Hello! A 4543-nál teljes káosz van. Kezdve hogy az 16 lábú, itt meg 18 lábú, mint a PIC. Vagy is teljesen el van számozva. Az f-g szegmens sorrendje is fel van cserélve. De nézd meg, hogy a PIC 1-es lába a 4543 2-es lábára menne és a tükörképére csatlakozna így. De a nyomógomb lehúzó ellenállásai sem csatlakoznak a GND-re. Csak elmegy megkerülve a sáv a sorkapcsot, de nem csatlakozik a GND-re. Stb..
Uff, valóban, ez nagyon gáz... Köszönöm!
No és így? Esztétikailag még nagyon csúnya, a vezetők sok helyen nagyon közel futnak. Nyilván azokat tudom korrigálni, de elméleti síkon ez már működőképes?
Szia!
A tizedespontokkal nem kellene foglalkozni, mivel nincsenek használatban, ezért az átkötéseket sem kell beforrasztani, így egyszerűsödik a vonalvezetés és az összeszerelési munka.A kijelzőlábak elgörbíthetők, vagy ha már más célra nem lesznek felhasználva a kijelzők, a lábak el is csíphetők. A nyomógombok panelt kellene, hogy cseréljenek, a könnyebb hozzáférés miatt. A két panelt összekötő, csatlakozási pontok áthelyezésével, lényegesen egyszerűbb vonalvezetést és vastagabb vezetősávokat lehetne elérni.
A meglátásaid egy része helyes. A nyomógombot viszont úgy terveztem, hogy vezetősáv oldalon lenne beforrasztva, s így könnyedén hozzá lehetne férni. Nem szeretnék a számlapra gombot rakni.
Szia
A kapcsolást nem néztem. A vonalakat én 25 nél kisebbre, csak akkor ha nincs más választás, és akkor is a lehető legrövidebb hosszon, használok. Vonalak között 20 de inkább 25 IC lábnál 15 re (IC láb pad bármelyik oldalától min 15 ) megyek le. De te a tápvonalat is, nagyon vékonyra tetted. Via a furat max 60 (könnyebben találja meg a fúró a közepet ) 20 ast nem mindig sikerült kimaratnom. Viszont a külső az 120 as alatt nem szoktam letenni. ( ha a 100 kifúród 0,8 fúróval majdnem nem marad a ónnak hely.) Én a ellenálláshoz is padot teszek le ( olyant amit a IC lábhoz tettél ) esetleg nagyobbat ott legalább egyik irányba van hely a forrasztáshoz. üdv.
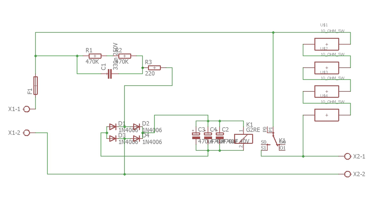
Sziasztok!
Ez egy lágyinditó toroid trafóhoz, megnéznétek jó-e? Köszönöm!
Hello! A nyák jó lenne, de az alkatrészek méretét szerintem ellenőrizd. A 330nF 250V X2 kondit cseppet kicsinek nézem a biztosíték tartóhoz képest.
Ha már a biztosítós oldalin széles vezetősáv van, akkor a két sorkapocs összekötésénél is ilyen dukál, hiszen ott is pont ugyan az az áram folyik.
Sziasztok! A következő kapcsolási rajzot és nyákot egy zenélő Tesla-tekercshez készítettem, de sajnos nem működik. Kezdő vagyok a témában, tehát lehet, hogy nagy hibák vannak benne. Valaki meg tudná nézni, hogy mi lehet a gond vele? Előre is köszönöm a segítséget!
Szia!
Azon kívül hogy életveszélyes? Cseréld ki a D2-t diódára zener helyett.
Szia! Épp nemrég kaptam egy olyan javaslatot, hogy a D2 Zener legyen, előtte nem az volt és úgysem működött. Mellesleg maga a dióda elég tág fogalom. Összességében a Tesla-tekercsre érted, hogy életveszélyes vagy az én verzióm életveszélyes valami miatt?
A paneltervre értette. A leválasztó így nem ér semmit sem, az X5 csatlakozót a hálózattal összefüggőnek kell tekinteni mivel nincs meg az előírt kúszóút (minimum 7.5 mm fémmentes sáv a panelen). A csatlakozó környékét ki kell tiltani az összefüggő föld felületből, az ISO7240 alatt TILOS vezetéket vinni, az adatlap HV Isolation Option 8.1 mm minimal clearance / creepage "lábnyomotát" kell használni.
A hozzászólás módosítva: Ápr 11, 2017
Köszönöm szépen! Ha ezt megváltoztatom, akkor már biztonságos és elvileg működőképes lenne?
Ha mindenütt (szerelési furatok, feliratok stb) lehetséges irányban a legrövidebb úton mérve megvalósítod a min. 7.5 mm -es fémmentes távolságot a leválasztott és a hálózatra kapcsolódó rész között akkor a panel biztonságosnak vehető. Figyelni kell a beültetésnél, hogy az SMD tok alá ne kerüljön vezető szennyeződés (fém darab, forraszanyag, folyasztószer stb.).
Rendben, köszönöm szépen a segítséget!
Üdv!
Megépítettem erre a kapcsolásra alapuló erősítőt, amihez anno Nyák tervet is kaptam, de ez ezer sebből vérzett, a kapcsolás ezzel a tervvel használhatatlan volt, de a fórumtársaknak köszönhetően életre keltettük, ez itt olvasható. Ahhoz hogy életre kelljen, pár dolgot módosítani kellett, illetve az eredeti nyák-terv 1/4W-os ellenállásokra volt tervezve, nekem csak 1/2W-os van, amelyek nem fértek be a helyre. Igy a kilógó ellenállások, és az utólag begányolt alkatrészek miatt az egész panel csúnya, ezért gondoltam újratervezem nagyobb ellenállásokkal és a plusz alkatrészekkel. Én sokszor átnéztem, de szeretném ha megnéznétek, hogy rendben van-e. A válaszokat előre is köszönöm!
Sziasztok!
Készítettem egy kétsugaras elektronkapcsoló tervet az egysugaras oszcilloszkópomhoz (TV Miniscope-3). A terv a HE 1995/12, 1996/01 számban megjelent kétsugaras elektronkapcsoló módosítása. Az eredetihez képest kikerült belőle a külső trigger illetve bekerült egy 1:100 osztó. Készítettem egy saját nyák tervet is. A kapcsoló panel merőlegesen kapcsolódik az alap panelhez. Az egész egy PC táp dobozba kerülne. (A pozicionűlás miatt látható a kapcsoló panelen a led és a táp kapcsoló). A véleményeteket szeretném kérni a nyák kialakításra vonatkozóan, illetve szeretném, ha megnéznétek, van-e benne hiba! A válaszokat előre is köszönöm!
Elírtam!
![]() Nem a HE hanem a Rádiótechnika újságban jelent meg az eredeti kapcsolás. A többi stimmel.
Sziasztok !
A Ge Lee álltal publikált táp vezérlő részét "rajzoltam " át smd - ről normál alkatrészekre . Nagyon kezdő rajzoló vagyok , ezért nem csak az ellenállásokat , hanem a diódát , kondenzátort is , csak egy szimbólummal terveztem . A fet és tranzisztor lábkiosztását sem kell figyelni . Elnézést ! Felrakom az eredeti és a módosított rajzot is . Köszönöm előre is ! Fastaction
Szia!
Csak 1 kérdés.. Az ic 8-as lába feletti ellenállásnak így mi értelme lenne? Tehát biztos nem jó valami.
Szia ! Az egy 100p kondi.
Én a pirossal bekarikázottra gondolok aminek össze van kötve mind a két lába.
Ha már a szimbólumokat nem tartod, azért sokat segíthetsz magadon, ha az alkatrészek értékeit odaírod. Mert öszintén szólva igy nem lehet jót csinálni, csak szenvedni vele hiba kezdő, vagy nem kezdő valaki.
Jogos !pótolom este .
|
Bejelentkezés
Hirdetés |

















