Fórum témák
» Több friss téma |
Igen, arra gondoltam. Köszönöm!
Sziasztok. Sikerült két ilyen trafót szereznem.
A kérdésem az volna, hogy 2x40 volt a szekundere mind a kettőnek, ami pufferelés után 53,3 volt lenne. Ez a fajta quad mit szólna a plusz 3.3 volthoz? Darabja olyan 250VA-es körüli lehet, elég volna egy, vagy a kettő kellene inkább? Kb mekkora teljesítményt lehetne ezzel kihozni az erősítőből? Előre is köszi a segítséget!! A hozzászólás módosítva: Márc 8, 2017
Szia!
A 40V pufferelés után akárhogy is számolom az 56V! Én két darabot tennék ennek a Quad-nak, és abból a 40V-ból le tekernék, hogy legyen 36-37V mind két trafónál.
Szia! Nincs igazán teendőd. Az R7, 8, 30, 31 értékét esetleg növeld 10%-kal.
Nyugodtan felhasználhatod, ha csak a feszültség szempontjából vizsgálod. A váltakozó feszültségből kb. 1,4 V esni fog a diódahídon, majd ennek a gyök2 szerese lesz az egynefeszültség elvi maximuma. (40-1,4)x1,41 = 54,4 V. Ezt is kibírja az erősítő, de ez tényleg egy elvi maximum, mert a trafó szekunder feszültsége is csökkenni fog terhelés hatására, illetve a gyök2-es szorzó is "sérül" egy kicsit.
Szemre a trafó kissé "hanyagnak" tűnik, de ettől még akár lehet kifogástalan. Impregnálás nélkül az a fajta tekercselés kockázatot hordoz magában.
Szia, köszönöm a választ, egy kis impregnálni fogom és kap szigetelést is. Viszont nem volt drága
Sziasztok!
Az Alkotó féle Q1-v5.1-es komplett tervet kérhetnék? Illetve 55Vdc tápfeszültség esetén mely tranzisztorokat kell cserélnem? Köszönöm szépen!
Szia! Nézd csak!
Ebből egy több mint 100W-os erősítő lesz. Összhangban van ez a transzformátorod és a hangsugárzóid terhelhetőségével?
Sajnos nincs. Úgy vagyok vele, hogy ha építésre adom a fejem, legyen egy letisztult, sokak által megépített erősítő. Ami elég lesz 5-10 evig, más hangsugárzókhoz is. De ha van jobb ötlet egy wharfedale triton 3 párosnak, akkor örülni fogok.
Sziasztok.
Kaptam tavaly keresztapámtól egy működőkepés, általa a 90-es években épített Quad 405-st, plusz mellé két kész panelt cserealkatrésznek, amiket leteszteltem és működtek azok is. A havernak volt egy régi erősítője amiből kiszereltem a trafót, építettem hozzá egy tápot, és beszereltem mindent egy régi mixer dobozba. Használta is egy pár hónapot, aztán megkért hogy szereljek át mindent egy kisebb fa-dobozba. Neki is láttam, de mire végeztem és bekapcsoltam, figyelmetlenségem miatt megöltem három 2n3442-es végtranyót. (remélem csak ezekkel van gond). Kell újakat rendeljek és arra gondoltam hogy egyúttal rendelek több mindent, építsek egy korszerűsített változatot, és itt az Urbán félére gondoltam. Olvasgatva a fórumot láttam hogy az Alkotó félét is ajánljátok. Letöltöttem a Q1-v5.1 rajzát, a tervét, viszont egy nyomtatható nyákrajzot nem találtam. Idő hiányában, szeretnék megállapodni egy verziónál - modellnél, és nem tudom eldönteni melyiket próbáljam megépíteni. Az Urbán félét, a DCD mod 3-at, a Q1-V5.1-et? A Q1-v5.1 panelmérete 12x13 cm? A trafóm, ha jól emlékszem +/-40-es. Köszönöm. Zoltán
A jelölésben a Q1 a végtranzisztor tokozására utal.
A tervezett panelméret a melléklet szerinti. A hozzászólás módosítva: Márc 15, 2017
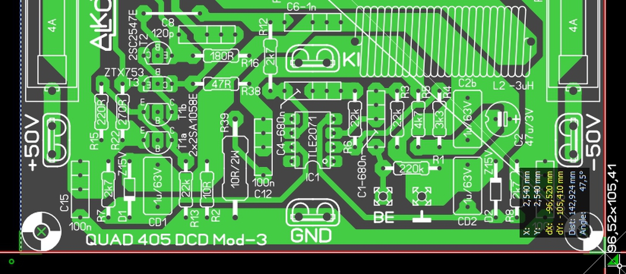
Köszönöm a választ. Valószínű megépítem a Q1 -v5.1-es változatot. Mivel a netről kell rendeljem az alkatrészeket, és vannak olyan alkatrészek melyekből minimum 20 vagy 50 darabot lehet rendelni, megépítem a MOD3-at is. A mod3 majdnem minden alkatrészét megtaláltam kivéve a T1a,b (2SA1058E), és a T2 (2SC2547E). Ezeket mivel tudnám helyettesíteni? A tme.eu -ról szeretném beszerezni az alkatrészek nagyját.
Köszönöm.
Ha rajzolni akarod a panelt, akkor keress másikat. Ezt nehéz rajzolni, és nem is a legjobb. Az alapkapcsolás mindig ugyan az, inkább alkatrészfüggő.
Sziasztok. Van nekem 2 azaz kettő Quad 405-ös NYÁK lapom, amit az 1980-as RTV évkönyvben publikáltak. Akkor vettem vagy 10 darabot, mert a barátaimnak is készítettem párat. Ezek megmaradtak.
Ha valakinek kellene, szívesen átadom (ingyen). Egy-két alkatrész be van ültetve, de amúgy nem volt használva. A hozzászólás módosítva: Márc 25, 2017
Lassan de elkészültek a Quad-ok, ilyenek lettek még a nagy összecsapás van hátra. Melyiknek szebb a hangja?
Szép lett csupàn a pufferek élete kétséges , épìtettél egy időzitett bombàt!
0805 ös kép A hozzászólás módosítva: Ápr 16, 2017
Kérlek ne ijesztgess, talán kicsi a táp feszük? Vagy valami más a gond? Fejtsd ki bővebben Előre is köszönöm. elektrik
Szerintem Laci arra akart utalni, hogy rászerelted a kondikat a hűtőbordára, ezzel megrövidítve az életüket.
Hát erre én is gondoltam, de lehet hogy a képen nem látszik de öt milliméterre el van emelve a hűtőbordától . A bordák pedig oldalanként elég nagy hővezetésre képesek. De azért köszönöm a nagyobb tapasztalattal rendelkezők tanácsait, és persze a kritikát is jó szívvel fogadom mert ezekből lehet tanulni. elektrik
A kondi talán el van emelve, de a kengyel ami fogja, az úgy néz ki közvetlenül oda van csavarozva. Így az a fémalkatrész a bora hőjével melegíti közvetlenül a puffert, amiben egy olyan folyékony elektrolit van, ami nem szeretünk felmelegedni, ezért az ilyen közvetlen melegedést jobb elkerülni. Te is találj erre megoldást.
Tippem szerint a DCD-mod3 jobban fog szólni.
Hát igazatok van erre valóban nem gondoltam, hogy a kengyel is vezeti a hőt. Majd üzem közben figyelem mennyi hőt fog odavezetni. Teszek a talpak alá teflon alátétet azok majdcsak szigetelnek valamennyit. Köszönöm a tanácsokat! elektrik
Az acél vezeti a hőt némileg, ha esetleg tudsz rozsdamentes anyagból bilincset szerezni/csinálni akkor az megoldja a hővezetési problémát
A légrés jó, de a csavar is vezet át hőt, csak a keresztmetszete miatt kevesebbet. Ha már közel a puffer a bordához, akkor jobb megoldás ha csak hősugárzással történik melegedés és nincs hővezetés. Még tovább javíthatod a helyzetet, ha a másik erősítő mintájára egy közlemezt is használsz, csak az inkább valamilyen szigetelő anyagból legyen, ne fémből. Ez kizárja a hővezetést, sőt ha létezik ilyen fogalom, akkor még hőárnyékolásra is jó.
A rozsdamentes anyag is jól vezeti a hőt.
Ezt megcáfolom!
Motorra csináltam a szívósorhoz rozsdamentes csövet, a hengernél bő 90C fokos a cső, 20mm-el arrébb szinte kéz meleg.
Nem bírom elhinni. Valaki csinál egy működő erősítőt (eleve kettőt), de a sok troll megfikázza. Csak olyan írja le, hogy elpukkan a kondi, aki csinált már erősítőt és szól is...
Szerintem CIROKL több erősítőt csinált egyedül, mint itt egy egész tucat tetszőleges fórumozó együtt. Tehát neki elhiheted.
A hozzászólás módosítva: Ápr 17, 2017
|
Bejelentkezés
Hirdetés |




















