Fórum témák
» Több friss téma |
Szia!
Köszönöm a tippet és a kapcsolást. Ideiglenesen kell valami megoldás, ahogy a pénztárcám engedi később beszerzek egy gyári gépet, de ugye addig az élet nem állhat meg. Azért találtam ki ezt a megoldást, mert ezek az alkatrészek vannak itthon, tehát jó lett volna házilag megoldani.
Szia!
Én ennek a motornak a 12 V-os változatát használom egy állványra szerelve mini tokmánnyal. Igaz csak panel fúrásához, maximum 3 mm átmérőjű fúróval. Ezt a szabályzót használom hozzá. Bemeneti feszültség 13 V, a fordulatszáma 0-tól a maximumig szabályozható, nem rángat. A jelenlegi felhasználásnál bőven elég a megadott 10 A.
Ha a tápegység bírja a túlterhelést, akkor a PWM kézi szabályzásával megoldhatod a fokozatos indítást. Ideiglenesen megteszi. Ha csak panelt akarsz fúrni vele, akkor valószínűleg elég is lesz.
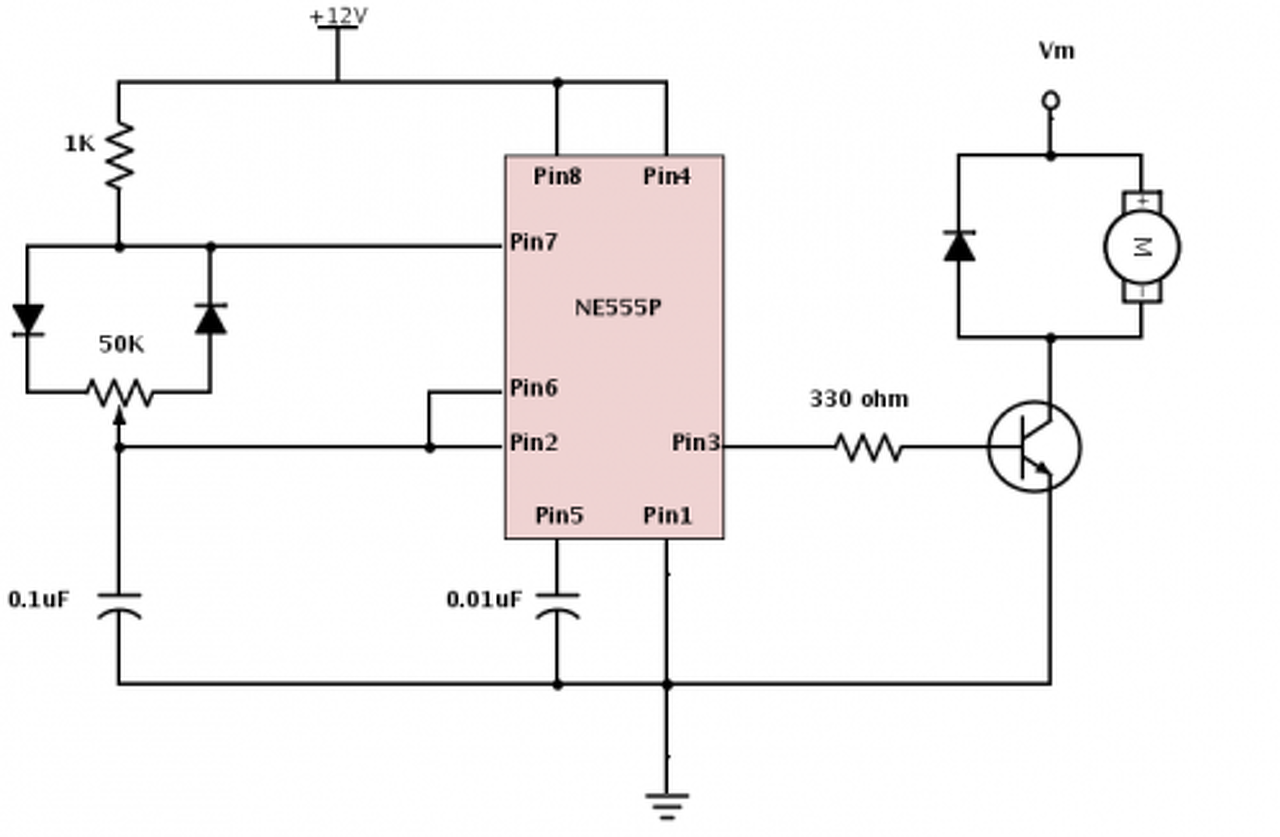
Csináltam egy szimulációt Tinában. A bal oldali rész egy PWM generátor lenne, az helyettesíti az a alaplapot Szerintem minden rendben van vele. FETnek IRFR 5303-at tervezek, ha szerinted is megfelelő.
Szia!
Én egy kiszuperált PC tápot használnék (12V 10-15A szinte mindegyiknél a minimum amit tud) hozzá. Ha a +5 voltos részt nem terheled le, akkor a +12V csak 10V körül lesz csak. Ez pont annyi, amennyi neked kell. A legegyszerűbb PWM is megfelelő, akár egy 555 IC-vel. A frekit mivel nem valami nagy motor, ezért KHz nagyságrendbe saccolom. Mivel PWM a meghajtás, ezért viszonylag alacsony fordulatszámon is elég erős lenne és ami a fő, ha nem max. állásban indítod, akkor nem tilt le majd a táp sem induláskor túláram felvétel miatt. Van egy másik nagy előnye is, mégpedig az, hogy mondjuk megakad a fúró, vagy valamiért nem tud forogni a motor, akkor viszont a PC táp kikapcsol, megkímélve a motort. Bocs, hogy bele vau-vau!
Hello! Nem igazán látom mi működne. Ha az alaplapon rendelkezésre áll a PWM jel, akkor azt csak egy egyszerű generátorral kellet volna helyettesíteni. De a Fet fázist is fordít. Tehát 100% kitöltésnél a Drain feszültsége 0V lenne. De ha az is az alaplap helyettesítése, akkor oké. (Azt kivéve, hogy a TL061 nem viszi át a 20..30us-os jelet, vagy is torzítja azt ÉS így már is nem megfelelő a kitöltés a Fet után. De egy analóg áramkörre impulzusok esetén ne sok szükség van.
Mivel előállítottad az 5V-ot az R5/R6 osztóval, az R1 felesleges. Mert így a C1 12kohm-al töltődik, és 10kohm-al sül ki. Ezeknek sok jelentősége nincs, csak a tisztánlátás végett írtam.. Az IRFR természetesen jó, de mondjuk nem írtad mekkora terhelés lesz rajta. De ha 1-2 12V-os PC venti, akkor csak mosolyogni fog rajta.
A videóban lévő áramkörre gondoltam. A bal oldali rész csak azért van ott, mert nem találtam benne olyan generátort, amivel változtatható kitöltési tényezőjű PWM jelet tudnék létrehozni. Tehát csak a FET-től jobbra lévő részt építém meg. Az amúgy nem TL061,csak annak írta.
Azt a felhúzóellenállást nem nagyon értem, hogy hogy gondolod. Annyi a lényeg, hogy max 5V-ig lehet felhúzni, és max 5mA-el lehet terhelni az alaplapi PWM jelet a ventikkel együtt(azokhoz is ugyanez a jel megy, és azokban is van egy x Ohmos felhúzóellenállás 5V-ra). Arra is gondoltam, hogy az R6 helyett berakok egy 5,1V-os zenert vagy egy 5V-os pici SMD stab IC-t, de szerintem már ez felesleges bonyolítás. A FET adatlapját elnézve majdnem 0-val egyenlő feszültség fog esni a feten
Oké, csak nem tudtam, meddig tart a szimulációja a PWM jelednek.
A felhúzó ellenállásánál az a lényeg, hogy lehetőleg H és L szint esetén is egyforma ellenállást lásson az integráló tag. De kis eltérés nem számít.
Ezek a motorok nagyon strapabíróak. Én a Triplex marok-fúrógéphez 24V AC 800VA-es trafót használok vezérelt tirisztoros híddal (30éve ez volt a jó megoldás...).A motor tengelyére felszereltem egy lyuggatott tárcsát optokapuval - jeladónak. A szabályzó az ebből nyert fordulatszám-jellel tudja tartani a nyomatékot - terheléstől függetlenül. Korlátozás nincs, így előfordul, hogy 3-as fúróval vaslemezt fúrva a motorból némi füst csap ki az áthaladáskor és a fénycső is bevillog a hálózaton: mérve ilyenkor a primer oldalon 10A(!) a pillanatnyi felvétel. Van tartalék motorom kettő is, de nem kellett eddig...
Szóval az igazán használható megoldás a jeladós szabályzás, ez PWM-nél is járható út. A laptop táp is elviszi, de a szabályzóban meg kell oldani az áramhatárolást is, ami persze a motort is kíméli. Indításhoz pedig lassú felfutást kell alkalmazni, hogy ne ugorjon ki a kezedből - hiszen kezdetben nulla a fordulat-jel. Idézet: „Szóval az igazán használható megoldás a jeladós szabályzás,” Azért egy ellenállás, egy dióda és egy tranyó (IxR kompenzáció) csak egyszerűbb, mint egy tárcsát és egy optós jeladót felszerelni komplett szabályzással!
proli007
Ide ebbe a topikba gondoltad? Elnézést kérek hogy rossz helyen kérdeztem. Egy nagyon jó barátomnak szeretnék segíteni, mert a gyártó nem foglalkozik a problémájával. Maga a probléma, egy méhészeknél használt úgynevezett mézpergető. Tönkrement az elektronikája (beázott) és van benne 2 PIC ami vezérli a pergetőt. A gyártó nem foglalkozik a problémájával, mondván kifutott széria és nem tart hozzá se alkatrészt sem pedig programot amit rátöltene. A barátom kérése az volt hogy nem e lehet e olyan alkatrészekből összeállítani ezt a vezérlést ami nem függ senkitől (semilyen gyártótól) hogyha probléma lenne vele legközelebb akkor hozzáértő könnyen meg tudja csinálni. Annak idején láttam működni a készüléket, és vele együtt raktuk össze fejben hogy hogyan is kellene működni neki. A programozás és az építés között óriási külömbség van valóban, én nem tudok programozni PIC et se mást és nem szeretnék megkérni rá senkit, pedig a munkahelyen biztosan szivesen megcsinálnák, de az a baj hogy azt nem látom át.Míg az építéssel meg úgy vagyok hogy bármit megépítek rajz alapján, tehát ezért ezt választottam. Tévedsz, ha azt gondolod nem tudnám megépíteni rengeteg dolgot építettem már rajz alapján, sőt kissebb dolgokat még a rajzokhoz is terveztem.PL: amire a legbüszkébb vagyok Pannóniához FET-es gyujtást csináltam közelítés érzékelővel, építettem egy négykerekű kistraktort a semmiből amiben 4hengeres DIESEL motor dobog, teljes elektronikáját is én terveztem meg egy A4 es nyáklemezen, kissebb kapcsolásokat is csináltam pl: akkumlátortöltő, pnemumatikus vezérléseket stb... stb mellette rengeteg háztartási dolgot javítok. Én nem 37 éve dolgozom a szakmában mint te, én csak 25 éve de nem is szakmám az elektronika én valójában villanyszerelő vagyok csak apám mellett nőttem fel aki elektronikai műszerész, meg még kb 3 szakmával büszkélkedhet. Rengeteget tanultam tőle gyerekkoromban és mellette szerettem bele a kapcsolásokba. Bocsi, hogy egy kicsit hosszúra nyúlt a mondókám, de ne ítélj elsőre tudom hogy sok értelmetlenséget olvasol itt a topikok között, sokszor én is mosolygom rajtuk, de nem vagyunk egyformán képzettek, hozzáértők. Akkor tudnál nekem segíteni egy pergető vezérlés megépítésében?
Ha egy egyszerű sebességszabályzás is megteszi, lásd melléklet. A potival lehet szabályozni a motor sebességét. Tranzisztornak olyat használj, amelyik kibírja bőven a motor áramát.
Szia
Igazából a fordulaszám szabályzáson kívül forgásirányváltást, lágy felfutást és még üzemidőt kellene tudni állítani rajta. A motor az egy 24V 350W os motor amit 12V ról kellene használni (akkumlátorról) Ami valójában úgy néz ki hogy lágy felfutással elindul a motor egyik irányba, egy beállított fordulatig, egy beállított ideig, aztán forgásirányt vált megint lágyan indul, hogy fékezze a még forgó motort és felfut a már beállított fordulatig és ideig és a munkamenet végén megáll. Tehát elég összetett a vezérlés.
Ha nem akarsz programozni viszont a gépnek beállíthatónak kell lennie, nem lesz egyszerű a kapcsolás.
a fordulatszám szabályzás és az üzemidő az nagyon fontos, már abban is kiegyeznék hogy a végén nincs megállás csak megnyomunk egy gombot és kézzel megállítjuk.
Remélhetőleg proli007 idetéved (én mikrokontroller nélkül neki sem állnék).
Veszel egy PWM vezérlöt. Ezt feszültséggel lehet szabályozni, lehet, hogy jobb végtranyo fog majd bele kelleni meg nagyobb hütöborda. Ez megoldja a szabályzást meg a lágy indulást. Ehhez szerzel egy kapcsoloorát amin 1 perces felbontással lehet állitani az idöt. A kapcsoloorát beállitod, és elindul a pörgetö. Amikor lejár az idö, leáLl a pörgetö, akkor átkapcsolod az irányt ( azt is meg lehet oldani automatikusan egy komolyabb relével) és ujrainditod a kapcsoloorát az ellenkezö irányba történö forgáshoz. Az egészet egy este össze lehet rakni, programozni sem kell és megbizhatoan fog menni.
Biztosan olvassa majd az üzeneteket, de azét köszönöm a segítő szándékod
Szia!
Igazából a lágy indításra nagyon nagy szükség van, hogy ne keljen megvárni a forgás leállást, hanem már forgásirányváltáskor ujraindulna a lágyindítás és még a forgó motorra lágyan kapcsolná rá fordítva a feszültséget.Igy hamarabb megtörténik a forgásirányváltás. EZt amit leírtál, meg is csinálnám, ha nekem kellene mert tudnám mi után mit kapcsoljak tekerjek, de egy öreg bácsiról beszélünk aki nem igazán van toppon elektronika terén. Köszönöm a segítő szándékod
Az mind benne van. Legfeljebb még egy fék kellene hozzá, vagy valamilyen érzékelö mikor áll le.
Akkor most mit akarsz: te akarod megcsinálni vagy keresel valakit aki neked megcsinálja?
Én megépítem, csak kellene egy12v lágyindítás kapcsolás amivel forgás sebességet tudok állítani egy potméterrel.
Az mind benne van abban a kapcsolásban (soft start kapcs. rajzon), söt ott van a Min. meg a Maximum is. Meg ha akarsz egy külsö RC taggal a lágy inditást is "feljavithatod"
Akkor most én nem jól magyarázom mit is szeretnék, elnézést kérek.
![]() a lágy felfutás az magától menjen végbe mint PL: egy komolyabb kisflex nél, vagy mint egy Omron frekiváltón beállítom a motor felfutási idejét. Azt a rajzot már megépítettem korábban és tökéletesen működik, de nincs motor felfutási idő. A hozzászólás módosítva: Ápr 20, 2017
A 6,5 A-es vezérlő elég kevés lesz a 350W-s motorhoz.
Annak az áramkörnek a bemenete egy 0-5 V egyenfeszültség. Remélem láttad már a kapcsolást. Ha erre a bementre egy RC tagot kötsz - mondjuk 1k - 100µF es erre kapcsolsz 5 Voltot az orával akkor ez szép lassan elinditja a motort. Jobb lenne, ha megnéznéd miröl van szo, mert eddig csak mellébeszélsz. Ott van a kapcs rajza is.
Ezért irtam, hogy a tranzisztort ki kell talán cserélni vagy duplázni. De ez a legkevesebb.amugy a 350V-s motor 12 V-n csak 150-160 W-s lesz azaz talán 20 A elég a kimeneten.
A hozzászólás módosítva: Ápr 20, 2017
A BUZ11 az kevés volna oda?
A hozzászólás módosítva: Ápr 20, 2017
Ami most benne van az BUK9535-55, 55 V, 34A, 85W- FET a BUZ ettöl gyengébb. De a nagyobb áramhoz kb harmadolni kell a 3 drb 0,22 Ohm ellenállást.
Az eredetiböl nem maradt meg semmi? Abban milyen tranyok voltak? Lehet, hogy az egész mechanikai konstrukcio használhato lenne (hütés) csak a vezérlést kell lecserélni. A hozzászólás módosítva: Ápr 20, 2017
|
Bejelentkezés
Hirdetés |




Azért találtam ki ezt a megoldást, mert ezek az alkatrészek vannak itthon, tehát jó lett volna házilag megoldani. 







