Fórum témák

» Több friss téma
Fórum » NYÁK-lap készítés kérdések
A témában nincs helye a nem szakmai indíttatású vitáknak, ezért a szabályszegést elkövetők azonnali figyelmeztetés nélküli kitiltásban, vagy némításban részesülnek. Ugyan így járunk el azokkal szemben, akik "blog"-nak nézik a fórumot. Ezt mindenki tartsa szem előtt!
Lapozás: OK   1228 / 1392
(#) micimacko válasza Wezuv hozzászólására (») Ápr 21, 2017 /
 
Szia
Nekem a műnyomót szépen leszedi egy pici sósavat is tartalmazó langyos víz...
(maximum fél százalékos lehet, 30-35C fokon)
(#) morgo válasza Wezuv hozzászólására (») Ápr 21, 2017 / 1
 
Nekem is a leáztatással volt sok bajom, ezért álltam át a kínai transzferpapírra. Ezt nem kell áztatni, laminálás után szárazon le lehet venni, sokkal jobban elengedi a tonert. Így laminálás előtt méretre tudom vágni a nyákot, nem kell pocsékolni egy millimétert sem.
(#) elektrorudi válasza szili83 hozzászólására (») Ápr 21, 2017 /
 
Tökéletesen elég. Korábban én is csiszoltam, csak nem tudom, hogy minek? A zsíros szennyeződéseket és a rézoxidot leszedi. Szép tiszta rézfelület az eredmény. Utána ioncserélt vagy desztillált vízzel kell lemosni, majd megszáradni hagyni. A csapvízben sok a "vízkő", ezért nem jó.
(#) Udvari Zsombor hozzászólása Ápr 21, 2017 /
 
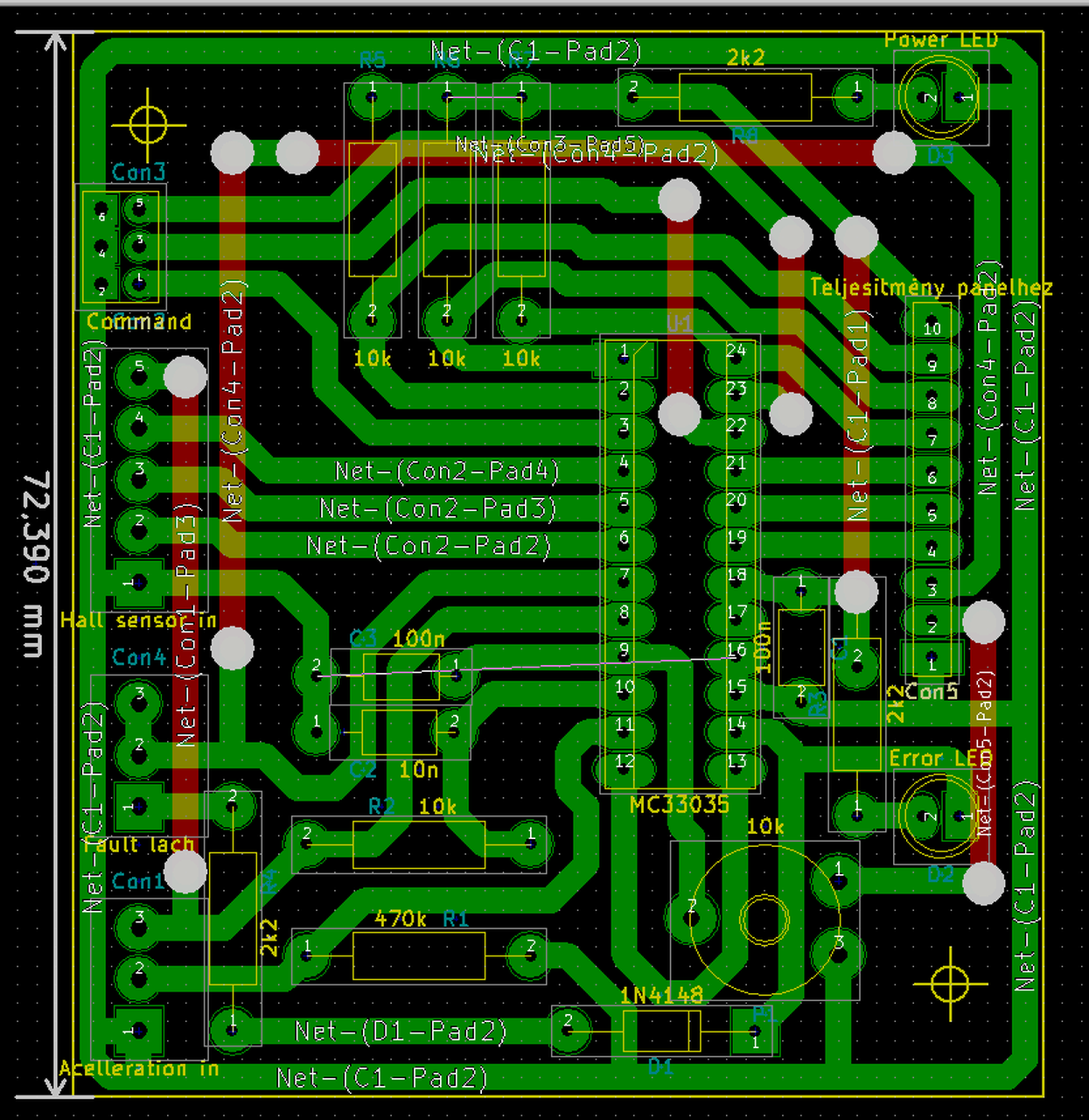
PIC16F88 alapú LCD interfészhez terveztem panelt az Express PCB nevű programmal, a kérdésem az, hogy jó-e ez így? (Az LCD nem tüskesoros, hanem drótlábú.)
- (függőlegesen a) "Keyboard + PIC" felirat elé ez a kétpólusú kapcsoló menne
- "Contrast" felirathoz ez a potméter menne
- (függőlegesen az) "LCD backlight" felirat elé ez a kapcsoló menne
Jók-e a lábtávolságok? (Most csinálok ilyet először.) Át kellene a panelt méretezni, hogy pontosan akkora legyen, mint ez az LCD!
A hozzászólás módosítva: Ápr 21, 2017
(#) Laslie válasza Udvari Zsombor hozzászólására (») Ápr 21, 2017 /
 
Van ennek külön topicja.
Szerény véleményem szerint elég érdekesen néz ki a nyák terved.
(#) kaqkk válasza Laslie hozzászólására (») Ápr 21, 2017 /
 
Ez nagyon finom megfogalmazás ! Én azt mondanám hogy ha még háromszor áttervezi akkor lesz talán olyan ami már majdnem maratható ..
A hozzászólás módosítva: Ápr 21, 2017
(#) Udvari Zsombor válasza Laslie hozzászólására (») Ápr 21, 2017 /
 
Vonalakat az IC és a kétpólusú kapcsoló hasa alatt is vezettem el. Viszont jók-e a lábtávolságok az írt alkatrészekhez? És hol tudnám megnézni és állítani a panel méretét milliméterben az Express PCB programban?
(#) Elektro.on válasza Udvari Zsombor hozzászólására (») Ápr 21, 2017 /
 
uhhh...
(#) Laslie válasza Udvari Zsombor hozzászólására (») Ápr 21, 2017 /
 
Ennek a programnak is van külön topicja.
Az ezzel a programmal kapcsolatos kérdéseket ott tedd fel!
Az alkatrészek méreteit neked kell ellenőrizned. Azt nem tudhatjuk, hogy nálad milyen méretűek vannak.
A hozzászólás módosítva: Ápr 21, 2017
(#) Lamprologus válasza Udvari Zsombor hozzászólására (») Ápr 21, 2017 /
 
Az LCD kontraszt beállításához inkább trimmer poti kéne.
A kacsolókat én elhagynám! Minek? Az LCD háttérvilágítását a PIC-ről vezérelném ( esetleg PWM szabályozással) Táphoz vagy valami nyákba ültethető tápcsatlakozót, vagy sorkapcsot tennék.
Ami LCD-t linkeltél abba simán be lehet forrasztani egy tüskesor!
(#) Udvari Zsombor válasza Laslie hozzászólására (») Ápr 21, 2017 /
 
A potméter már most is a linkelt, de a kapcsolók pedig a linkeltek lesznek. Úgyhogy minden az lesz, amit írtam.
(#) Laslie válasza Udvari Zsombor hozzászólására (») Ápr 21, 2017 /
 
Értem. Ha az lesz, akkor az lesz.
Viszont egy kérdés motoszkál bennem. Neked tetszik amit csináltál?
(#) Udvari Zsombor válasza Lamprologus hozzászólására (») Ápr 21, 2017 /
 
Már sajnos késő, ugyanis elfelejtettem hozzá tüskesort rendelni, így egyforma drótokból csináltam rá lábakat. A háttérfényt azt direkt terveztem kapcsolósra, mert így könnyebb. Különben a lábtávolságok stimmelnek? És így ez a panel hányszor hány milliméter?
(#) szili83 válasza morgo hozzászólására (») Ápr 21, 2017 /
 
Nekem a hordozó is pöttyükben rajta maradt, pedig 180 fokos volt a vasaló...
(#) attika válasza Udvari Zsombor hozzászólására (») Ápr 22, 2017 /
 
Látom jó úton haladsz és szép lassan kicsinálsz minden topicban mindenkit
Nem teljesen ide illő de majd törlik ha valakinek szemet szúr, de valahol egy kicsit fúr a kíváncsiság. Ha már a nyák tervezésnél jársz akkor ezek szerint sikerült a ps/2-es Pic es projekted? Csak azért érdekel mert mostanság nem fárasztod a kezdő pic-es topicot
(#) RoliNyh válasza Udvari Zsombor hozzászólására (») Ápr 22, 2017 /
 
Én csak arra volnék kíváncsi, hogy ebben a programban nincs automatikus vonalvezetés, raszterre, vagy alkatrészlábra illesztés? Mert ezek az illesztések egyáltalán nem úgy néznek ki, mintha illesztettek lennének, a vonalvezetésről nem is beszélve. Egyébként ha ez az első paneled,
azt meg csak halkan kérdezném meg, biztos vagy abban, hogy ezt a vékony (így szemre kb 0.6-0.8mm) sávszélességet, és forrpontokat le tudod majd gyártani? Az ilyen kis forpontok fúrás közben úgy leszakadnak mint a sicc, ha nem vigyázol. A forrasztásról nem is beszélve, a páka aljas módon hozzáragad, és úgy téped le őket mint a kínai műnyomót a panelről...

Más hasonló programok:
KiCad...
Eagle...

Meg még biztos van jópár, de lehet neked is csak a programodat kellene jól beállítani amit használsz...

Mivel én az előbbit gyűröm, abból tudok most hirtelen mutatni néhány képet...
(#) Wezuv válasza morgo hozzászólására (») Ápr 22, 2017 /
 
Ezt a papírt hol lehet kapni?
(#) szili83 válasza morgo hozzászólására (») Ápr 22, 2017 /
 
E-bay-en. Nekem nem vált be sajnos.

Aki használja az hidegen vagy melegen húzza le?
A hozzászólás módosítva: Ápr 22, 2017
(#) Wezuv válasza szili83 hozzászólására (») Ápr 22, 2017 /
 
Olvasgatok utána, de nekem nem tetszik, hogy egy vékony polimer fólia a hordozó, mai leválik és ez ráfed a nyomatra. 0,1mm közöknél nem fog az egész lejönni és ráfedni a két vonal közére is?
A hozzászólás módosítva: Ápr 22, 2017
(#) szili83 válasza Wezuv hozzászólására (») Ápr 22, 2017 /
 
Nézegetem a videókat, és mindenhol nagy hőfokon 250 fok körül melegítik 1-2 percig, hogy csak rányomják, majd megvárják, amíg kihűl, és úgy veszik le.... Lehet itt csesztem el, mert melegen vettem le... Egy próbát majd még csinálok, és kiderül.
(#) Wezuv válasza szili83 hozzászólására (») Ápr 22, 2017 /
 
Lehet, hogy laminálóval nem is menne át. Vagy ha átmenne, nem jönne le rendesen a polimer fólia dermedtsége miatt. Mert 180fokra biztosan nem melegszik fel az egész, mint egy prés alatt. Vasalóval meg nem nagyon lehet kétoldalasan biztonságosan felvinni, mert elcsúszik. Prést pedig 200e alatt nem láttam...
A hozzászólás módosítva: Ápr 22, 2017
(#) Stewe válasza Wezuv hozzászólására (») Ápr 22, 2017 /
 
Mekkora prés kellene?
A szorítókeretet megszerkeszthetem úgy, hogy egy ügyes lakatos pár ezerből megépíti, neked csak a két szabályozott fűtőlapot kell megcsinálni, és sokkal olcsóbban kijön.
(#) kaqkk válasza Stewe hozzászólására (») Ápr 22, 2017 / 2
 
Szendvicssütőbe alulemez és már kész is a hőprés .
(#) Wezuv válasza Stewe hozzászólására (») Ápr 22, 2017 /
 
Még azt se tudom, hogy milyen részletességű nyákra lenne jó ez a papír, így nem hiszem, hogy prést gyártanék, maradok a jól bevált műnyomónál. Lehet, hogy egy próbát azért teszek majd, de úgy olvastam itt-ott, hogy nem teljesen tökéletes...
(#) niedziela válasza Wezuv hozzászólására (») Ápr 22, 2017 /
 
Az egész vasalásos, préses...technika nem teljesen tökéletes.
Annál a hőfoknál ahol a toner vissza lágyul, meg nem kell melegebb mert legfeljebb elégeted a festéket.
(#) morgo válasza szili83 hozzászólására (») Ápr 22, 2017 / 2
 
Én hagyom kicsit hűlni, de még melegen veszem le. Amikor már kényelmesen tudom a kezemben tartani. Talán 40-50 fok között lehet.
Wezuv: Egészen biztos vagyok benne, hogy azt a rajzolat finomságot el lehet érni, mint műnyomóval. Préssel soha nem lesz olyan egyenletes nyomás mint laminálógéppel.
A hozzászólás módosítva: Ápr 22, 2017
(#) Lamprologus válasza szili83 hozzászólására (») Ápr 22, 2017 /
 
Én is ezt a transfer fóliát használom! Laminálóval kb 180fokon. Megvárom míg kihül ( langyos) és leemelem a nyákról.
Először vasalóval próbáltam, na azzal nem igen sikeredett a dolog. Úgy kellett levakarnom a nyákról, mint a műnyomót. Most már tudom, túl sok volt neki a hő. Szóval, ha nem esik le magától a nyákról, akkor csökkenteni kell a hőmérsékletet!
Kisebb nyákokat 5-6-szor, nagyobbakat (mert jobban visszahűtik a hengereket) 10-12-szer küldök át a laminálón. 12mil-es (0,3mm) vezetősávokat simán tudja (kisebbet még nem próbáltam) .
(#) Stewe válasza kaqkk hozzászólására (») Ápr 22, 2017 /
 
Hőfokszabályozott szendvicssütő?
Gratulálok....
(#) kaqkk válasza Stewe hozzászólására (») Ápr 22, 2017 /
 
Régebben többen épitettek nyákkészitőt belőle , ha hiszed ha nem van benne egy bimetálos hőfok kapcsoló amit ki lehet cserélni ha túl magas a hőfok
(#) Wezuv válasza Lamprologus hozzászólására (») Ápr 22, 2017 /
 
0,2-es vezetőket is használok 0,15 közzel. Ha lesz érkezésem kipróbálom, mert nem túl drága.
Következő: »»   1228 / 1392
Bejelentkezés

Belépés

Hirdetés
XDT.hu
Az oldalon sütiket használunk a helyes működéshez. Bővebb információt az adatvédelmi szabályzatban olvashatsz. Megértettem