Fórum témák

» Több friss téma
Fórum » DC-DC konverter
 
Témaindító: Placi84, idő: Nov 10, 2005
Témakörök:
Lapozás: OK   105 / 133
(#) robresti válasza proli007 hozzászólására (») Máj 8, 2017 /
 
LM327 helyett akkor LM358 kell?

Csakhogy tanuljak, ez esetben miért nem jó az LM327?
(#) proli007 válasza robresti hozzászólására (») Máj 8, 2017 /
 
Gondolom LM324-re gondolsz. De az LM358-ban és az LM324-ben ugyan olyan műveleti erősítők vannak. Csak az elsőben kettő, a másodikban négy, egy tokban ..
(#) mohinger hozzászólása Máj 12, 2017 /
 
Sziasztok!

Pontosan mire szolgál ennél a konverternél az UVP trimmer?

Bővebben: Link
(#) RoliNyh válasza mohinger hozzászólására (») Máj 12, 2017 /
 

Idézet:
„Input adjustable undervoltage protection”

A leírásból és a betűkombinációból az
Under Voltage Protection -ra tippelnék (szabályozható bemeneti alacsonyfeszültség védelem)...
A hozzászólás módosítva: Máj 12, 2017
(#) pisti89 válasza pisti89 hozzászólására (») Máj 13, 2017 /
 
Na el is készült, de csak még nem teljes az öröm.

2 ellenállást módosítani kellett, most simán megy 50V-ról, kimenet is szabályozható.
24V beállítva stabilan megvan.

Hiba:
Valamiért sípol az egész, szerintem a vasmag, lehet másikat kell keressek hozzá.
Mivel 24V-on max 8A-re van szükségem, így inkább az IRF5210 mellett döntöttem ami 200W-ot elbír, valós terhelés kb 150W alatt marad.
Illetve ha levekötöm a FET G-jét, akkor bekapcsoláskor 1mp-re van kimeneti tápom, ekkorát lebegne, lehúzás nélkül?

Szerintetek mi lehet a sípolás oka?

Holnap próbaképp tekerek egy másik tekercset hozzá
(#) kissattila88 hozzászólása Jún 4, 2017 /
 
Ha a képen látható 1n4148 kicserélem nagyobbra meg tud hajtani egy quad 405-öst?

convert.gif
    
(#) szikorapéter válasza kissattila88 hozzászólására (») Jún 4, 2017 /
 
Annyira azért egy DC-DC-től ne várj nagy áramot. Oda inkább keress trafót, mert egy Quad-405-erősítőhöz alapból egy izmos hálózati áramforrás kell.
(#) Medve válasza kissattila88 hozzászólására (») Jún 4, 2017 /
 
Nem, ahhoz mást is ki kell cserélni.
(#) kissattila88 válasza Medve hozzászólására (») Jún 4, 2017 /
 
Még mit kell cserélni?
(#) Pafi válasza kissattila88 hozzászólására (») Jún 4, 2017 /
 
A 10 nF-os kondi maradhat, csak a többi alkatrészt kell cserélni.

Most komolyan: hány V-os a bemeneti forrásod? Ugye tisztában vagy vele, hogy negatív táp is kell a Quad-nak?
A hozzászólás módosítva: Jún 4, 2017
(#) kissattila88 válasza Pafi hozzászólására (») Jún 4, 2017 /
 
12v ból lesz vagy 100v a kimeneten. Kondenzátoros osztóra gondoltam amivel lehe negatív feszt csinálni. Nekem arra kellene hogy élesszem a quadot. 2 éve a szekrényben porosodik.
(#) latyakosa válasza kissattila88 hozzászólására (») Jún 4, 2017 /
 
2db 24VAC szekunder feszültségű trafó nincs a közeledben ? Merre felé laksz ?
A hozzászólás módosítva: Jún 4, 2017
(#) szikorapéter válasza kissattila88 hozzászólására (») Jún 4, 2017 /
 
Keress egy trafót mert ez időpocsékolás a javából! Ha már kapcsoló üzemmel akarod akkor építs egy rendes TL494-re épülő tápot ami legalább 3-3A-el adja le a 2x 40V -ot minimum (emlékeim szerint ennyi a "minimum" követelménye ennek az erősítőnek). A trafó szekundere legalább 300VA leadására legyen képes. Pufferek minimum 10.000µF/63V / oldal, 100nF-al szürve. Graetz híd 25A-es elég szerintem. Stereo esetében a feszültség kivételével mindent duplázz ! ( áram legalább 6-7A ,ami már feltételezi hogy legalább 450VA-es trafó javallott a két erősítőhöz. )
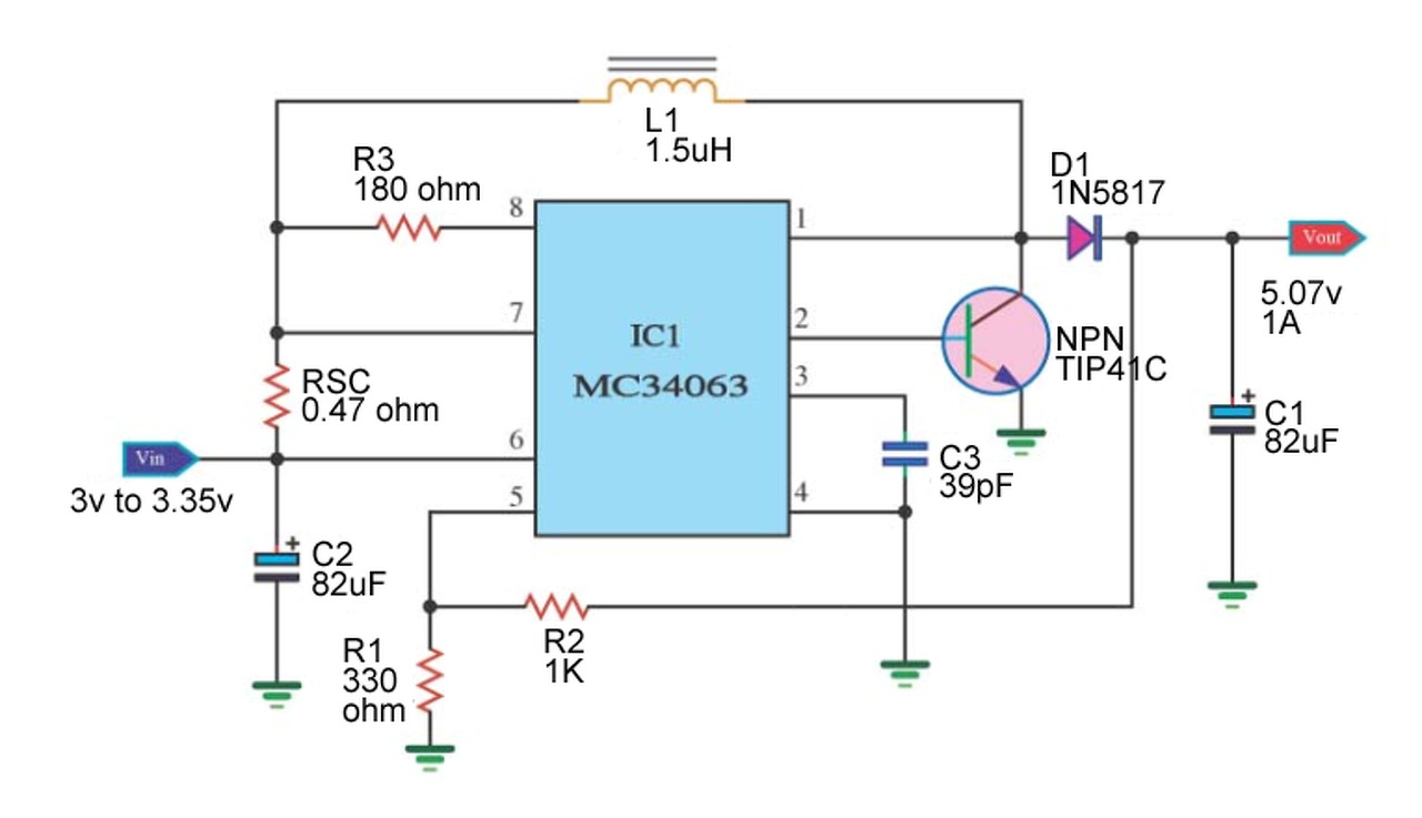
(#) szikorapéter hozzászólása Jún 18, 2017 /
 
Sziasztok. Megépítettem e módosított DC-DC boost konvertert és annyi volna a kérdésem hogy minden rendben lesz-e vele mint mobiltelefon töltő?
( Powerbankban fogom használni 4 USB áramellátására).
Ugye a végén a TIP41C-s tranzisztor, 5A-es shottky dióda lett berakva, az induktivitás bár nagyobb a kelleténél szerintem (6mm átmérőjű ferrit rúdon , 1mm átmérőjű huzalból 20mm hosszon 17,5 menet a 1,5uH-s ajánlás helyett.)
Az első indítástól fogva csak ezzel az induktivitásommal volt hajlandó rendesen működni. 2,4V-ról már a kimeneten stabil 5V jelenik meg. Annyi volna a kérdésem hogy megbízható ez a konverter ic? Bár ha át is engedi a tápfeszültséget akkor sem lesz az USB-ken 4V-nál több (LI-ION cellák üresjárati feszültsége).

converter.jpg
    
(#) latyakosa válasza szikorapéter hozzászólására (») Jún 19, 2017 /
 
Nagy töltő áram képességre ne számíts ezzel az értékekkel. Az Rsc értéke túl magas, ezzel max 400mA körül lehet a kimeneti áram. Érdemes csökkenteni akár 0.22 Ohm-ig (vagy még lejjebb is) a nagyobb kimenő áram eléréséhez. Ide kis induktivitású ellenállást célszerű használni

A Tip41C helyett alacsonyabb Vce és szaturációs feszültségű tranzisztor is megfelelő, pl 2 SD882-s jobbnak tűnik ezen a helyen.
Adatlap szerint az IC 3V-tól működik, szerintem megbízható lipo powerbank töltőnek, bár a ki be kapcsolást is még meg kell oldanod..

Több kimenethez, több egymástól független átalakítót használnák.
A hozzászólás módosítva: Jún 19, 2017
(#) szikorapéter válasza latyakosa hozzászólására (») Jún 19, 2017 /
 
Leginkább azért építettem ezt a tranzisztorral megfejelt kapcsolást mert így nagyobb a kimenő áram,bár lehet a 0,47ohm tényleg sok oda, azt csökkenteni fogom. Az induktivitásból tekerjek lejjebb? Nem tudom pontosan mekkora az induktivitás értéke, de ezzel eddig jól működött.
(#) latyakosa válasza szikorapéter hozzászólására (») Jún 19, 2017 /
 
Próbáld ki leterhelni a konverter kimenetét, mikor kezd el a kimeneti feszültség már csökkenni, pl 10ohm-n tudja az 5V-t tartani ?
A tervben lévő tranzisztornak nagy a szaturációs felszültsége ezért csökken a hatásfoka a kapcsolásodnak.
A hozzászólás módosítva: Jún 19, 2017
(#) szikorapéter válasza latyakosa hozzászólására (») Jún 19, 2017 /
 
Amint hazaérek beterhelem a konvertert és megnézem milyen értékek mellet képes a max áramára. A konverterrel én mobilokat kívánok tölteni Li-Ion akksiról, amit majd egy másik áramkör tölt (persze csak akkor ha nem használom épp).
(#) szikorapéter válasza latyakosa hozzászólására (») Jún 20, 2017 /
 
Igazad van a kimenő feszültség 370mA áram után elkezdett esni. 500mA környékén már csak 3,5V a kimenő feszültsége a konverternek 2,5V bemenet mellet. Akkor valami 0,22ohm-os ,gondolom legalább 1-2W-os ellenállást tegyek a mostani 2x1ohm helyett (párhuzamban 2x1ohm így 0,5ohm-ot ad ki,és a teljesítmény is nagyobb)?
(#) Pafi válasza szikorapéter hozzászólására (») Jún 20, 2017 /
 
A kimeneti elkóra fordíts figyelmet, egy sima 82 µF nem biztos hogy sokáig bírja! Nagyobb kapacitású LowESR kondi, vagy polimer elkó javasolt ide. Viszont ez a szabályzó típus a kimeneti szűréstől erősen függő módon működik, okozhat meglepetést, ezért mindenképp szkópon ellenőrizni kell a kimeneti jelalakot!
(#) teszti válasza Pafi hozzászólására (») Jún 20, 2017 /
 
Szia!

Te használod (használtad) ezt az IC-t step-up módban, külső tranzisztorral esetleg mosfettel?
(#) Pafi válasza teszti hozzászólására (») Jún 20, 2017 /
 
Nem, csak step down-ban, MOSFET-tel.
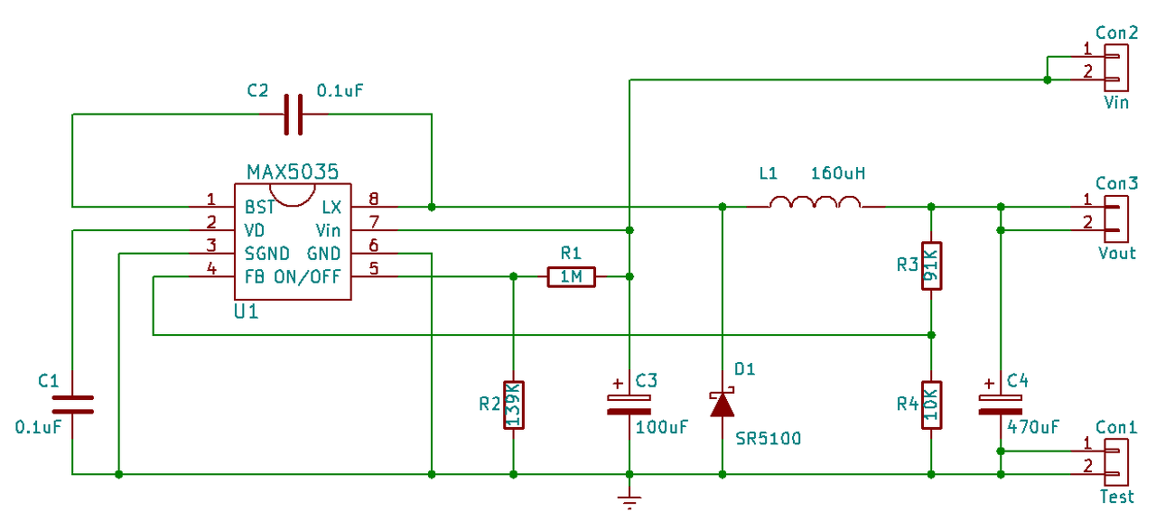
(#) RoliNyh hozzászólása Jún 28, 2017 /
 
Üdvözletem!

Összedobtam ezt a konvertert (pdf fájl 10. oldal 1 ábra) és ahogy mértem a kimenetet kb 0.42V hullámzás van rajta. Igaz csak multival mértem, de a min érték 12.29V a max érték pedig 12.71V. Szerintetek normális ez? Ha szükséges megnézem szkóppal is, de az már csak holnapra marad.
A tekercset majd beültetem tövig, csak ez most hirtelen lett összedobva próba képp.
Az IC egyébként MAX5035DASA (tehát a szabályozható típus) bemenő feszültség 71.4V.

Az alkatrész értékek a rajzon láthatóak. Lehet az a probléma, hogy nem pontosan a dokumentumban szereplő értékű alkatrészek vannak benne? Vagy egyéb ötlet? Köszi...
(#) RoliNyh válasza RoliNyh hozzászólására (») Jún 28, 2017 /
 
Ja azt elfelejtettem írni, hogy mindez üresjáratban, tehát terhelés nélkül történt. Terheléssel még nem próbáltam, de holnap kerítek valami terhelést, mondjuk egy ventillátor, vagy ellenállás személyében...
(#) cimopata válasza RoliNyh hozzászólására (») Jún 28, 2017 /
 
Az ilyen egybeintegrált vezérlőknek mivel a visszacsatolás erősítése belül fix így a pontos L-C érték elég fontos különben a kimenet gerjedhet vagy hullámozhat vagy szakaszossá válhat.
(#) cimopata válasza RoliNyh hozzászólására (») Jún 28, 2017 /
 
Továbbá a nyák kialakítás sem éri el a minimális követelményeket.
(#) RoliNyh válasza cimopata hozzászólására (») Jún 28, 2017 /
 
Értem, egyébként nem hogy az optimális, de még a minimális követelményekről sincs fogalmam se,
az való igaz...
A hozzászólás módosítva: Jún 28, 2017
(#) cimopata válasza RoliNyh hozzászólására (») Jún 28, 2017 /
 
Bővebben: Link

Fejlesztő kit érdemes tanulmányozni a nyákját.
(#) Kovidivi válasza RoliNyh hozzászólására (») Jún 28, 2017 /
 
Terhelés nélkül ne várj sok jót (a visszacsatolás 1.139Mohm-ja nem elegendő), már minimális terhelésre szebb lesz a kimenő feszültség (min. 0.5mA). Egyébként szkóppal nézz rá inkább.
(#) Pafi válasza RoliNyh hozzászólására (») Jún 28, 2017 /
 
Az R4-es ellenállást helyezd át közvetlenül az IC lábai mellé!
Következő: »»   105 / 133
Bejelentkezés

Belépés

Hirdetés
XDT.hu
Az oldalon sütiket használunk a helyes működéshez. Bővebb információt az adatvédelmi szabályzatban olvashatsz. Megértettem