Fórum témák
» Több friss téma |
A klónok CH340 Soros-USB illesztőjének drivere (Letöltés)
A strinnggé alakítás nekem még magas...
Kipróbálom amit írtál.
Igy ezt a hibát írja.. és a printNumI el is ugyan ez a jelenség.
28: error: 'printNumF' was not declared in this scope printNumF(BeFesz,100,100); ^ exit status 1 'printNumF' was not declared in this scope This report would have more information with "Show verbose output during compilation" option enabled in File -> Preferences. Jelenleg ez a kód:
A hozzászólás módosítva: Júl 2, 2017
28. sor nem jó a jelenlegi formában, próbáld így:
myGLCD.printNumF(BeFesz, 2, 100, 100); // 2 a tizedesjegyek száma
Már alakul. Ki is írja az Lcd-re . Most a hiba annyi , hogy a tizedesvessző valami krikkrasz karakter lett az Lcd..?
A hozzászólás módosítva: Júl 2, 2017
Ezen a helyen fönt van a függvénykönyvtár és a részletes dokumentáció.
A printNumF()-nek ezek a paraméterei: printNumF( szám, tizedesjegyek száma, x pozíció, y pozíció, tizedesjel karakterként, hossz, kitöltő karakter);
myGLCD.printNumF(BeFesz, 2, 100, 100, ',' , 4, ' ' );
extern uint8_t SevenSegNumFont Ezzel a függvénykönyvtárral a tizedes jegy csak nem működik. extern uint8_t BigFont Ezzel viszont már jó. Csak így még aprók a számok. De köszönöm a segítségeteket. Már csak erre kell rájönnöm hogyan növelhetem meg a számok méretét . A hozzászólás módosítva: Júl 2, 2017
Az olcsó CH340-es nano modulokkal van feszültség problémám.
Az USB-ről tesztelve a +5V kimeneten csak 4 Volt körüli feszültség van. A 3.3V kimeneten 2.9-3V a mérhető feszültség. Külső tápról a Vin bemenetet használva is ugyanez a helyzet. Beültetve vagy csak szabadon rákötve a tápokat vagy USB-t, ugyan ez a helyzet. Az analóg méréseim így elég pontatlanok. Kb. 4 példányt méricskéltem és hasonló a probléma. Eredet még nem került a kezembe. Valaki próbálgatta már ezeket ? Kösz . Üdv MGy
Van benne egy dióda az usb csatlakozó alján, lehet az nem schotky ezért nagyobb feszültség esik rajta, ha kicseréled jobb lesz de akkor jársz jól ha a z Atmel belső referenciafeszültségét használod.
Szia! A Vin bemenetre mekkora feszültséget kapcsoltál? Legalább 6,5 V kell. Vagy adhatsz az 5 V kivezetésre stabil 5 V-ot. Ha ragaszkodsz az USB tápláláshoz, akkor használd a belső referenciát, vagy külső referenciát használva egy TL431-et rakj a Ref kivezetésre.
Köszi a hozzászólásokat.
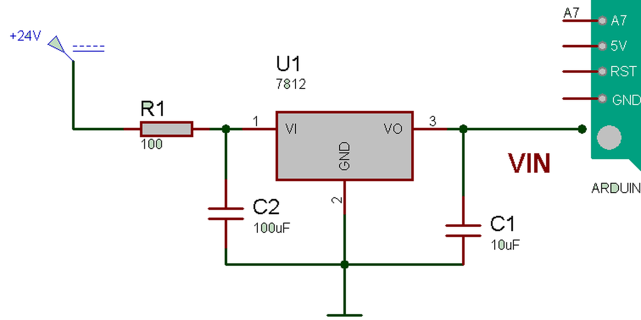
Szokás szerint a hiba, a szék és a monitor között volt. A tápot a vin-re 24V -> 100 ohm + 7812-n keresztül adtam. A 100 ohmon a feszültség a terhelés függvényében ingadozott. Üdv MGy
Én így próbáltam !
12 Voltnál nem kaphatott többet. Üdv MGy
A soros 100 ohm teljességgel felesleges. Nem értem, milyen ötletből került oda.
PIC-keknél jártam úgy, hogy az 5 Voltos Stab. IC tönkrement.
24VDC vezérléseket készítettem és lehet, hogy nem elég "simitott " DC esetén a feszültségcsúcs meghaladta a 30 Voltot. Ezzel próbáltam kiküszöbölni. MGy
Nyitó irányban párhuzamosan 5,6 Voltos teljesítmény 2-5 W Zener és soros lomhább biztosíték.Ha a bejövő tápfesz megszalad akkor a ZENER nyit és a korlátozza a feszt 5 6 volt között. A biztosíték pedig leold. Esetleg supressor.
Másik ha a zener teljesítménye kevés lenne akkor tirisztor gate-jét nyitja a zener és azon már izmosabb áram is folyhat ami rövidre zárja az 5V betápot és a bizti kiolvad.
Fix 5V kimenetű step down konverterrel jobban jársz.
Vannak már olyanok, amik 40VDC bemenetre készültek és a kimenet 20-30mV-ot ingadozik.
Kész nyákoknál már utólag nehéz lett volna variálni. Amióta a 100 ohm körüli ellenállás bent van, nem mentek tönkre a 78l05-ök.
Egyébként már inverteres 24VDC tápokat használok, mert az biztos, hogy stabil 24V. (talán még olcsóbb is , mint egy hagyományos trafós táp) Kösz a hozzászólásokat. Üdv MGy
Sziasztok! Segítséget szeretnék kérni Tőletek.
Szakdogámat kezdtem el írni és a témám, EKG vizsgálat mikrokontrolerrel, pontosabban arduinoval. Szívképet már (bár elég zajosan de majd szűrőm még) oszcilloszkópon megtudom jeleníteni. Ez a jel megy az arduino Analóg bemenetére. Tudnátok nekem abban segíteni, hogy egy analóg jelet hogy tudok vizsgálni arduinoval? például egy pozitív és negatív amplitúdó között mennyi idő telik el, vagy éppen két hullám között mennyi a késleltetés? Bocsánat, ha nem voltam érthető, bármiféle visszakérdésre, szívesen válaszolok ![]() Segítséget, előre is köszi
Ha nincs semmilyen biologiai, elettani elokepzettseged, akkor azt javaslom, maradj a pulzusszam-vizsgalatnal.
Viszonylag kis mintaveteli frekivel is turheto eredmenyt lehet elerni. Az R-R tavolsag meghatarozasa es ebbol szivfreki szamolasa is elegge nagy feladat lesz. A szivfrekit jo kozelitessel 50 es 100 koze beloheted nyugalomban, az idoablakot ehhez meretezd. A QRS felfutasa elegge meredek, ez is segithet.
Nem betegségeket kell kiszűrnöm, semmiféle következtetést nem kell leszűrnöm a mért információkból.
nekem csak a hullámok amplitúdója kell (azt egy tömb rendezéssel megtudom csinálni) illetve két hullám (például P-Q hullám, vagy Q-R hullám időbeli lefutása) amplitúdója között eltelt idő. Pulzusszám mérése nem jó, azt egy másik szaktársam kapta/választotta Volt már arduinoval több projektem, meg szeretem a C programozási nyelvet, illetve a szakirányom is az ilyen RISC processzorokra épül illetve a beépülő (ambiens) rendszerekre, de ilyet még nem csináltam vele, hogy időt is mérjen. Ehhez szeretnék segítséget kérni. A hozzászólás módosítva: Júl 4, 2017
Pont ez a problémám, hogy például két R hullám között nem tudom hogy mérjem meg az eltelt időt.
A hozzászólás módosítva: Júl 4, 2017
Keres Oszciloskóp programokat.
A probléma ott is hasonló. A neten van számtalan belőle.
Szia!
"nekem csak a hullámok amplitúdója kell (azt egy tömb rendezéssel megtudom csinálni) " Simítás, lokális maximum keresés? Az időre: A csúcsokhoz hozzárendelsz (pl egy dinamikus tömbbe) idő pillanatokat is. Az eltelt idő a csúcsok közötti időkölönbség lesz. ez könnyen megoldható arduino-ban, egyszerű időmérés, millis, vagy micros-al.
Az elsőnél is lekéred a micros() értékét és a másodiknál is, és kivonod őket egymásból. 4 us pontosságot tud az arduino ha jól tudom, ha ettől többre lenne szükséged azt nem hiszem, hogy ezzel kellene megoldanod.
16MHz-es kvarccal 0.0625uS-ként jön egy órajel. Ha erre ráállítasz egy timert, akkor ilyen gyorsan fog számolni, és 0.0625uS lesz a felbontásod is.
Logikusnak tűnik amit mondasz, bár ennyire nem értek hozzá. De szerintem a 4 us is elég lehet (az EKG-hoz se értek).
|
Bejelentkezés
Hirdetés |




Kipróbálom amit írtál.








