Fórum témák
» Több friss téma |
Fórum » Akkumulátor töltő
Kedves uniman! Nagyon köszönöm a segítséget! Az imént elkészültem a töltő javításával és működik is, ahogy kell.
Eddig még pontosnak is mondható. Képeket csatoltam, szolgáljanak ezek is például a hasonlóképpen járt Szakiknak.
Szia, Hamár így járt, ragasszál rájuk egy kis alu bordát, az segít a hőátadásban, s remélhetőleg nem füstöl megint.
Sziasztok!
Adott ez az akupakk, sajnos mélymerült. Vissza tudnám valahogy hozni az élők sorába? (Aki nem látná: Ni-Mh)
Szia, Mennyi idős? Szedd le a műanyag ruhát, mér ki egyesével a cellákat, lehet csak 1 adta meg magát. 1,4...1,45V-al töltve, ha nem veszi az áramot nem sok az esély. A multkor 15-öt cseréltem Ni-Cd -re egy akksis fúróban, az Ali..... oldalon nem oly drága. De ha van helyed leválthatod Li-Ion -ra azok jobban, s tovább bírják, csak akkor kell rá töltés-kisütés figyelő áramkör, 2 cella pont ennyi feszt ad, nagyobb áram mellett.
Szia!
3-4 éves, nem volt használva soha, több van belőle. A szétbontáson kívűl van más opció?
Szia! Próbálj meg rásütögetni egy 40-50V-ra feltöltött kondit. Pl. egy 4700µF 63V-os kondit egy ellenálláson keresztül feltöltesz, majd rákapcsolgatod az akkura(pl két másodpercenként, ahogy feltöltődik) közben mérd az akku feszt. Ha 7,2V-körül lesz, megpróbálhatod normál módon tölteni. Lehet így magukhoz térnek.
Tisztelt fórumozók!
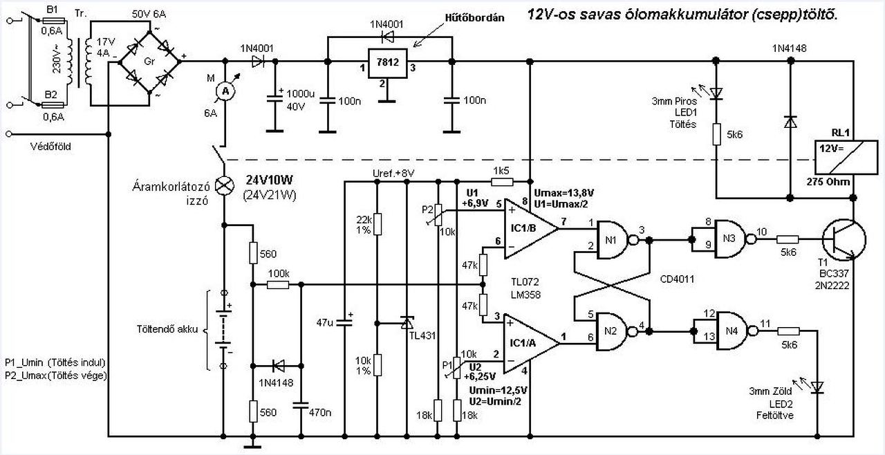
Megépítettem az alábbi rajz alapján a kis készüléket /remélem a rajz átmegy/,csak egy kicsit furcsán adja elő a működést. A ledek meg a relé nem úgy megy ahogy szeretném. Leírom mit tudok. Tehát az LM 358 ic 8és 4 lábán ott a stabil 12V ez ugye jó A 2 lábon 6,2V, az 5 lábon 7,1V van beállítva.Szerintem ez is jó Ha az akku helyére beakasztok egy tápot aminek a feszültsége legyen 0 volt akkor a 6 és a 3 lábon a is feszültség 0volt. A 7 láb magas szinten van,az 1 láb alacsony szinten Ez is jó idáig szerintem. Ha a tápból 12.6 voltot adok az akku helyére akkor a 3.és 6.-os lábon 5,95 voltot mérek ez is jó idáig. Az 1 és 7 láb magas szinten van. Na ez már nem tetszik. Nem alacsony szinten kéne nekik lenniük? Ha a tápot 14,6 voltra állítom akkor a 3 és 6 lábon7,28voltot mérek,ekkor az 1 láb magas a 7 láb alacsony szinten van ami megint jó szerintem. Mind ezeket az értékeket a 4011 ic nélkül mértem / nincs a foglalatában/. Mi lehet a baj? Maga az LM358? Csak az a baj, hogy egy másikkal is ezt csinálja. Ja az összes alkatrész új bár ez semmit nem jelent tudom! Ha nem menne át a rajz akkor a hobbi elektronika-fórum -110 oldal SzRichy -3.jpg-ről lenne szó Segítségeteket köszöni: Pista
Hello! Olyan mintha a komparátor jól működne, csak épp a váltás nem ott történik, ahova be van állítva.
- Vizsgáld külön az alsó komparátort. HA nincs bent a kapuáramkör, akkor rövidre zárhatod egy vezetékkel, annak 11 és 6-os lábát. Így a Led a komparátor kimenetére kerül. Változtasd folyamatosan a bementi jelet. Az 1-es lábnak addig alacsony szinten kell maradni, míg a 2-es láb feszültsége magasabb mint a 3-as. Felette pedig magas szintre vált. - Mérj közvetlen az IC lábán, hátha valami forrasztási hiba/átvezetés van a paneleden. - Ezzel a módszerrel külön megvizsgálhatod a felső komparátor működését is. - Egy komparátor akkor is furán viselkedhet, ha a refrencia feszültség vagy a bementi feszültség nemcsak egyenfeszültséget tartalma, hanem hullámosságot vagy gerjedést. - Az IC tápfeszültség lábait is közvetlen mérd meg a az IC lábain. A hozzászólás módosítva: Júl 3, 2017
Ezt holnap kipróbálom! Nagyon köszönöm a gyors választ!Természetesen mindent az ic lábain mértem.
A hozzászólás módosítva: Júl 3, 2017
Az "IC lába" alatt ténylegesen felülről a tok lábat értem, nem a forrasztási oldalt..
Úgy méregettem én is,magán az ic.-n. Most indulok a garázsba,majd meglátom mi sül ki belőle?
Én is megyek a garázsba, de én lehordom a tököket..
[quote][/quote]
Itt volt az igazság! A 47µF kondi cseréje megoldotta a bajt. köszönöm még egyszer a segítségedet! Már a kapu ic. is benn van és azzal is tökéletes.Még egyszer köszönöm a segítséged!
Sziasztok!
Van egy CTEK MXS 5.0 töltőm. Sajnos a rosszul bekötött autórádió annyira lemerítette az aksit hogy nem is lehetett elindítani a kocsit. A használati utasítás azt írja hogy ilyenkor érdemes a RECOND opcióra kapcsolni és így feltölteni. Viszont mellette írja hogy milyen típusú aksikhoz jó. Most én erre átkapcsolhatom ? Sajnos csak annyit tudok hogy egy 44Ah Banner aksi van a kocsiba. Nem tudom hogy nedves WET , vagy calcium/Calcium (Ca/Ca) aksi az ami nekem van. A hozzászólás módosítva: Júl 15, 2017
Igen.
Tisztelt fórum társak! Sürgősen keresném az ACCU-MAT1 kapcsolási rajzát
A segítséget nagyon köszönöm!
Csak keresni kell egy kicsit a témában:
Akku-mat1
Köszi!
Ez amúgy milyen aksi ?
44Ah-s Banner. Kép vagy típus nélkül többet nem tudok. Tapasztalatból írtam, mert nekem is ilyen töltőm van. 9 jármű akku van vele karban tartva évek óta. Évente mindegyiken elvégzem a recond töltést. Van köztük 3Ah-s robogó, 8Ah-s motor, 55-70Ah-s autó és egy 150Ah-s traktor akku is.
Szia! Ez különben mire jó?
Sziasztok!
Új projekt kezdett körvonalazódni bennem, amivel kapcsolatban segítséget szeretnék kérni. Adott egy blouetoot erősítő panel, aminek 12V-os táp kell. Ebből szeretnék építeni egy vezeték nélküli hangszórót. Az akksinak egy 12V-os szabvány szünetmentes akksit gondoltam. Ezzel talán kicsit tovább is bírja majd, mint a boltban megvehető 30-40 ezres 8 órásnak mondott mobil hangszórók. Ha tévedek, cáfoljatok meg, mert még csak a fejemben van meg az elképzelés. A problémám ennek a szünetmentes akksinak a töltése. Minél egyszerűbben szeretném megoldani. De mivel olyan helyen használnám, ahol nincs áram, ezért jó lenne, ha napelemmel tölthetném. Készített valaki már ilyen töltőt? Tudtok abban segíteni, hogy merre kellene elindulnom? Milyen kimeneti paraméterekkel rendelkező eszköz kellene? Vagy keressek ebay-en valamilyen 12V-os napelemes töltőt? Legrosszabb esetben a PC tápból átalakított autótöltővel otthon tölteném, de jobb lenne, ha nem kellene hazacipelnem mindig. Előre is köszönöm a tanácsokat és hozzászólásokat. Üdv: spgabor
Szia!
Ha napelem, akkor rossz topikban vagy. Bővebben: Link
Bővebben: LinkSzerintem a kérdésedre itt találsz választ, meg segítőket.
Csak egy képet linkeltél.
weend: Köszi az útbaigazítást, bemásoltam oda a kérdésemet.
A teljesítményigényedet méréssel tudod kideríteni, amíg ezt nem tudod addig lehetetlen árra becslést adni. De azért tippelek.
A szabadtéri hangosításnak komoly teljesítményigénye van, mert nincsenek falak amik visszavernék a hanghullámokat. Ha átlagosan 10W a fogyasztásod, akkor az 8 óra alatt 80 Wh, ennél nagyobb akkut kell használnod. Ha a veszteségekkel együtt beleférsz a napi átlag fél amperbe, akkor kapható ez: Link Ez bruttó 85 ezer. Tegyük fel, hogy ezt sikerül a feléből kihoznod, akkor is 40 ezer fölötti árról beszélünk. És kérdés az is, hogy elég-e neked ekkora teljesítmény (az sem mindegy, hogy stúdióbeszélgetést hallgatsz vagy olyan zenét ahol folyton dübög a basszus). Ebay-en van minden, de sok a szemét is, napelem témában pedig nagyon sok a túlzás mindenhol. Pl. a nagy betűkkel ráírt Watt az a maximális teljesítmény (Watt Peak), amit a panel ideális körülmények között rövid ideig le tud adni. Egy magyar napelemes cég azt írja, hogy 1Wp napelem a gyakorlatban kb. napi 3Wh áramot képes termelni (Link). Persze ez éves átlag, nyáron sokszor annyi sugárzás éri mint télen (Link).
Ha ezt nekem akartad, akkor köszönöm az infókat. A bbluetooth egység ebay-es, fogyasztási adat nem szerepel a hirdetésben.
Erre lesz akasztva egy pár 13 v 16 centis kétutas autó hangszóró, 4 Ohm-os. Az egész egy fadobozba fog kerülni a terv szerint. Természetesen zenehallgatásra használnám, de nem házibulit szeretnék vele lebonyolítani. A napelemes akku töltést azért kérdezem, mert nem mindegy, hogy hány 10 ezer forint. Bár régebben akartam a kerti pecóba ledes világítást napelemmel és autó akksival, az is olyan 50 körül volt 100W-os táblával meg töltő elektronikával. De mint akkor is meg mint most is, annyit nem használnám, hogy olyan sokat invesztáljak bele. Illetve a napelemet nem merném fixre kirakni ott, hátha lába kel..
Igen, természetesen neked akartam, csak nem sikerült
![]() A zenehallgatásnál is kérdés az elvárt hangerő, illetve - azóta számomra már - az is hogy hogyan mérjük egy erősítő valós fogyasztását. Mert én az előbb próbáltam, és befürödtem.
Nem nagy hangerőre kell gondolni, spotify meg mp3 lejátszásra használnám, amikor kint vagyok a kertben. Nem ismerem azt az ic-t, nem tudom mi várható tőle. Illetve hangszóróból a kocsim régi 13 centis hangszórója az esélyesebb, mert az is ingyen lenne. Az sem olyan nagy teljesítményű. Nem akarok hülyeséget írni, de ha 2x20-25w kijön belőle, akkor örülni fogok.
Hello! Youtube-n rengetegen foglalkoznak azzal a modullal és alaposan megméregették, hogy mit is tud.
Röviden pár adat: 18V-ról táplálva 4 ohmos hangszórókkal használva adja le a 2x25W-ot. Ekkor kb. 3A az "étvágya". 12V-ról még 15W-ot sem bírja leadni. További méréseknél meg 1A alatti áramfelvétel észleltek 12V-ról megtáplálva, amely alapján biztos, hogy "leadja" a 2x5W-ot... ![]() Pár panellel más én is tettem próbát..."legerősebb" a TPA3110D2-es panel volt. Ez 6-8 db soros/párhuzamosan kötött Li-Ion akkucellákról használom (3x4,2V/4x4,2V). Így egy feltöltéssel egy napig lehet használni közepes hangerővel... Ennek az IC-nek az adatlapjából kiolvasható hogy csak 6-8W-ig kicsi a torzítása. |
Bejelentkezés
Hirdetés |




Eddig még pontosnak is mondható. Képeket csatoltam, szolgáljanak ezek is például a hasonlóképpen járt Szakiknak. 













