Fórum témák
» Több friss téma |
Rendben, Köszönöm a válaszodat, akkor úgy csinálom.
Az 1 kW -os motornak nem illenék a hálózatot rángatni, a biztosítékot meg pláne nem. Az ilyen előtét típusú lágyindítással egyidejűleg csökkenni fog az indítónyomaték is, ami egy terhelés alatt induló motornál nem szerencsés. Inkább meg kellene keresni az okát a hálózati feszültség ingadozásnak, és ha lehet, kiküszöbölni azt. Ha nem lehetséges, akkor csak drágább megoldások lesznek alkalmasak.
40 wattos fénycsőfojtóból 1 kW-os motorhoz pár darabot párhuzamosan köthetnél, azt hiszem... 1 darabbal meg se nyekkene a motor.
Tudom, hogy nem illik rángatni a hálózatot egy ilyen "kis" motornak. Beszéltem este az ismerőssel akié a szivattyú és azt mondta, hogy a világítás halványul, amikor bekapcsol a szivattyú. Mivel ez egy házi vízmű, így elég sokat kapcsol ki-be, ezért kellene megoldani a lágyindítást.
Valamint megkeresni a hibát a hálózaton! Lesz ott ramaty kötés, és más finomságok.
Látom, régóta nem érkezett ide hozzászólás, gondoltam felteszek egy érdekes kérdést....
![]() Láttam az előzőekben leírt motor lágyindítás megoldást az "autómata potméterrel". Kérdésem a következő, megoldható-e a mutatvány esetleg kicsit egyszerűbben is (Nem mikrokontrollerrel)? Nekem porszívó motorhoz kellene, (Tehát a felfutást követően is kellene tudni szabályozni) néztem több gyári elektronikát is, a modernebbekben egy 8-16 lábú IC (8 bit mikrokontroller) vezérli a triakot, és ha max a poti állása, akkor is szépen felfuttatja a beállított teljesítményig. Ha hirtelen letekerem a potit, nem esik azonnal, késleltetve szabályoz, nem úgy mint a hagyományos triakos szabályzó. Nekem 2 motort (2X1200W) kellene egyszerre lágyindítani/szabályozni. Van egy pontosan így működő KingClean névre hallgató elektronikám BTA16-os triakkal, tehát a lágyindítás meg is van oldva. A Kérdésem az volna, hogy 2 Motort rá lehet-e terhelni erre a szabályzóra, vagy két külön triakkal szabályozzam őket? Ha külön triakkal, akkor azt hogy "soroljam" az előzőhöz? A gép amiből bontva lett, a gyári motorja 2400W-ra volt írva, de gyakorlatilag 1850-et fogyaszt (mérve) Ezért kérdezem, hogy a tényleges 2400W-ot kibírná-e a triak? (Ez kb. 10A lenne ha a 2 motor lenne rajta egyszerre és BTA16-os a triak, szóval 16A-es, de nem tudom mekkora hűtés kellene neki ilyen esetben) Raktam fel két képet, a kis panel a KingClean-es, a másik pedig egy régebbi, az is lágyindítós de az félteljesítményre korlátoz alapból aztán a beállítottig húzza fel. A hozzászólás módosítva: Okt 7, 2015
Cseréld le BTA vagy BTB 24-800-ra a triacot, mert a 16 A határhoz közeledsz a kb. 10 amperrel . A hűtőfelületet is növeld meg a lehetőségeket figyelembe véve.
Külön triac nem okés .
Köszi szépen a tippet! A BTB24-et gondolom nem lehet a hűtőbordára közvetlen tenni, mert akkor rázni fog, nomeg a borda földelt... A Borda a doboz külsején helyezkedik el, szóval majd ki kell találnom valamit a szigetelésre.
Sima szilikon lapka + gyűrű elég neki a szigetlés tekintetében?
Ha két külön motort akarsz járatni egyszerre, akkor javaslom visszafejteni hogy az ic melyik lába a kimenet, és motoronként rátenni egy-egy 240V 16A szilárdtestrelét, és akkor azok nem ,,vesznek össze"
Csak azt is valahogy el kell szigetelni egymástól.
Ezért jobb a szilárdtest relé.
Körbenéztem az adott boltokban, és lehetőleg szigetelt fülű kellene, tehát BTA jelzésű. Olyan van a hozzám legközelebbi boltban hogy:
-BTA26-600B (STM) 600V 25A igt/lh<100/<80mA TOP3 (Ára: 1000Ft) Az volna a kérdésem, hogy ez is jó oda? Ez nem gond hogy csak 600V-os és a tartó árama 80mA? Az erdeti: -BTA16-800B (STM) 800V 16A igt/lh<100/<50mA TO220 Előre is köszi a segítséget! A hozzászólás módosítva: Okt 10, 2015
A következőben szeretném kérni a segítségeteket:
DC motorhoz (0-22V) lenne szükségem lágyindításra és -megállításra, de sajnos gyári kitben vagy építetten nem találtam ilyent. Ami gyári cucc lenne, azoknál mind "tekerni kéne" a potmétert fel és le egy külső áramkörrel, hogy ez megvalósuljon, bár ez nem lenne rossz. Egyébként nem szükséges a PWM szabályzás, de nem hátrány. Arról van szó, hogy kiállításokon színpadon/emelvényen a kisebb gyerekek számára szoktunk nagyobb méretű vonatot (kertivasút, 1:22,5) összerakni, amit egy, a pálya áramkörébe kötött záró nyomógombbal vezethetnek (a trafó állandóra fel van tekerve valami - nekünk - szimpatikus sebességet eredményező feszültségre). A dolog hibája, hogy mind az indítás, mind a megállítás durva, mert annyira lassúra nem vehetjük a tempót... így viszont előbb-utóbb sérülnek a fogaskerekek. Főleg, ha egyes látogatók azzal szórakoznak, hogy másodpercenként 5-10x nyomogatják... de elég, ha a kisgyerek nem jön rá elég hamar, hogy folyamatosan nyomni kéne. Gondolkoztam valami R-C tagos áramkörben, ami lassan töltődik és lassan is sül ki. Ha a kettő nem azonos idejű, nem baj, de a gyorsításnak 5-10, a lassításnak 3-8 másodperc közöttinek kell lennie. Az elméletem szerint a nyomógomb nyomására kezd el töltődni az áramkör a tápfeszről, ami meghajt egy tranzisztort (esetleg darlington kapcsolásban kettőt), ami egyre jobban nyitva növelné a kimeneten a feszültséget, majd a gombnyomás megszűnése utána kondenzátor táplálná még a tranzisztort. Fontos, hogy az áramkör teljesen nullára szabályozzon le, ha nincsen használatban! Normál üzemben a mozdonyok motorja 0,25-0,3 A között vesz fel, de ha koszolódik a kommutátor, akkor 0,5-0,6 A, szélsőséges esetben 1 A is előfordulhat, tehát áramkorlátozás (zárlatvédelem) is kellene bele kb. 0,5 A-hoz. Erre öngyógyuló biztosítékra gondoltam. Bár elektronikát tanultam anno középsuliban, de soha nem terveztünk, ráadásul a kevéske gyakorlatból is kijöttem, mivel majd' 20 éve végeztem, de azóta semmi komolyabbal nem foglalkoztam. Szóval a fenti elképzelés működhet?
A nyomógombos megoldás egy elvetélt ötlet. Az autót sem nyomógombbal vezeted. Vagy gázpedál, vagy gázkar. Mindkét megoldásnál lehet egy potmétert tekergetni, ami a vezérlő PWM kitöltését szabályozza. Ezzel megvalósul a gyorsítás, fékezés is, bár ez a gázkar esetén hasznosabb. (nem lehet lelépni róla)
Kiállítási üzemben a potméter valamint a gázkar (nevezzük nevén: menetszabályzó, throttle) sem jó, mert azt egyfelől fizikailag gyilkolják (tépik, rángatják, túlcsavarják), másfelől, ha nincsen a vezérlésben gyorsítási és lassítási késleltetés, akkor szinte ugyanaz az eredmény érhető el vele, mintha nyomógomb adná direktben a teljes feszültséget, csak kicsit később következik be a mozdonyban a szerkezeti károsodás... Tapasztalat. Sok éves. (A t. szülőknek semmi sem drága, ők kifizették a jegyet, nekik joguk van hozzá... Ergo hülye biztos megoldás kell.)
A vezérléshez kell egy pici kontroller, a meghajtáshoz pedig egy FET, célszerűen elé egy FET meghajtó is. 22 V / 1 A-es PWM szabályzást összehozni nem tart semeddig. Kb. ehhez kell a legkevesebb alkatrész.
Egy szóval nem mondtam, hogy a potméter tengelyét kell rángatni. A robusztus mechanikai kivitel alapvető követelmény, olyan erősre kell kivitelezni, hogy annál fogva akár az egész szerkezet felemelhető legyen. A kivitel késleltetést is megoldhatja, pl. a gázkar/pedál rugós, dörzs ellenállás beállítással, de végül is egy késleltetést is lehet a szabályzásba iktatni. A lényeg amúgy is a robosztusságban van, ha az gyenge, tönkre fogják tenni. Vagy kiveszed az irányítást a vendégek kezéből, az viszont az élményfaktort csökkenti.
Azt gondolom, minél egyszerűbb a megoldás annál jobb. Régen is megoldották a dolgot minden elektronika nélkül, mint a vidámparki dodzsemben. Nyomtad a pedált, lustán elindult, leléptél róla megállt, de nem lökés szerűen. Pedig abban a pedál egyszerűen csak egy soros reosztátot (ellenállást) zárt rövidre, annak felületén csúszkált a pedál által mozgatott leszedő. Persze bonyolíthatod kedved szerint, akár mikrovezérlővel is előállíthat megfelelő menetszabályzó karakterisztikát, de az irányító kar robusztus felépítését nem úszod meg. A hajtó motor gondolom egyenáramú soros motor, annak olyan a nyomaték karakterisztikája, hogyha soros ellenálláson keresztül táplálod, értékétől függően úgy elgyengül, mint a huzat. Ha utaztál régebbi villamoson, ott is előtét ellenállást kapcsolt a menetszabályzó, mégsem estél ki belőle. A hozzászólás módosítva: Júl 28, 2017
Azért szerintem egy darab 10 ohmos, 100 W -os iskolai fizikaóráról ismert reosztát kevesebb alkatrész, és még csak programozni sem kell.
Idézet: E mellé tenném Can Guru mondatát:„A lényeg amúgy is a robosztusságban van, ha az gyenge, tönkre fogják tenni.” Idézet: Mélységesen együtt tudok érezni CanGuru mondatával. Sok éven át javítottam játékgépeket, tudom miről beszél. Hidd el pucuka, nincs az a mechanika, amit szét ne rángatnának (még egy tömör betonkockát is), ugyanis az évközben felgyülemlett rombolási vágyakat az ilyen helyeken élik ki, még a szülők is, mert a saját az drága és/vagy a feleség/szülő ezt nem nézi jó szemmel. Bezzeg a vidámpark, ott mindent lehet.„A t. szülőknek semmi sem drága, ők kifizették a jegyet, nekik joguk van hozzá... Ergo hülye biztos megoldás kell.” Nyílván lehet építeni olyan szerkezetet ami évekig bírja a masszív igénybevételt, ugyanakkor a költségvetést is figyelembe kell venni. Nem olyan nagy üzlet ez, ahol pénz posztó nem számít.
Ez igaz, persze nem baj, ha az elektronika bombabiztos, de az nem elég. Az autóban is különböző emberek tapossák a pedálokat, tehát lehet azért strapabíró vezérlő mechanikákat készíteni. Valószínűleg nem a legolcsóbb, de ezen múlik szinte minden. Hogy mögötte milyen elektronika van, az már nem annyira lényeges, és azzal nem tudod kiváltani a vezérlő mechanika gyengeségeit. Ha lehet, le fogja törni a kart, a pedált, gombot, bármit.
Azon is el lehet gondolkodni, hogy mi olcsóbb, egyszer drágábban elkészített mechanika, vagy örökké javítani. Persze ha elválik a kettő, más a gyártó, és más az üzemeltető, akkor más a helyzet. De ezt Te is tudod. A reosztátos példánál maradva, ahogy tolod a leszedőt, úgy fog a motor gyorsulni, lassulni. persze lehet bonyolítani különböző elektronikus megoldással, de szerintem nem ez a lényeg. Mert azt a nyomorult menetszabályzó kart, pedált, gombot, amivel a reosztátot, az elektronikát vezérled, azt fogják letörni. Én meg két évet dolgoztam középiskolában műszaki vezetőként. Tudom mire képesek a gyerekek. (ajtózár, vízcsap, vasvázas székre csavarozott rétegelt lemez ülőke stb. A hozzászólás módosítva: Júl 28, 2017
Ha a "kedves" felhasználónak van lehetősége arra, hogy pl. a pedál rugdosásával rángassa a mozdonyt, meg fogja tenni. Tiszelem és becsülöm a tudásod, de ebben a dologban nincs igazad. Nehéz ezt elmagyarázni olyannak, aki nem dolgozott ilyenben. A lehetőséget kell elvenni, nincs másik megoldás. Minden vendégnek nem lehet elmagyarázni, hogy óvatosan tolja a kart. Fenyegetni sem lehet, mert nem jön többet (jogosan). Egyszerűen ez a szakma ilyen.
Én a melléklet szerint csinálnám meg.
Az iskola más, ott azért látványosan alá- és fölérendelt szerepek vannak, a diákok tudják, hogy rosszban sántikálnak, ellenben egy vidámpark azért az, hogy jól érezzék magukat, így vagy úgy.
A hozzászólás módosítva: Júl 28, 2017
A gyakorlati kivitelezéstől eltekintve a gyorsulást lehetne NTC-vel korlátozni, a lassításra meg kondenzátor-kisütést.
És ha, mint CanGuru írta, nyomogatja a gombot, mint a varrógép?
A sok nyomogatás közben szépen bemelegszik az NTC, egyre gyorsabb lesz a mozdony, a nyomogatás szüneteiben meg a kondenzátor nem engedi annyira kelassulni, hogy a következő nyomáskor rántva induljon neki megint. Kérdés, hogy van-e piacon viszonylag gyors NTC?
Ha az NTC bemelegszik, mintha ott sem lenne. Akkora kondenzátorcsomag pedig a világon nincs, ami ide, az elképzelt formában megfelelően nagy töltésmennyiséget tudna tárolni.
Természetesen a kondenzátoros tárolást félvezető közbeiktatásával képzeltem el, az NTC-t meg a motorkörben.
Köszönöm az eddigi hozzászólásokat!
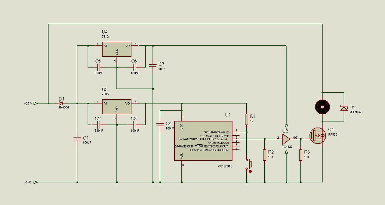
A feladat pucuka által felvetett elektro-mechanikus megoldással több fenntartásom van: - Az első az eszköz legyártása. Nem véletlenül vezették be a fly by wire-t a nagy repülőgépeknél sem, bár e példa csak részben jó ide. Talán jobb példa a Kandó-rendszerű villanymozdony kontra a mostani háromfázisú szaggatós villanymozdonyok. Ugyanakkora kaszniba sokkal komolyabb teljesítmény, több tudás, funkció beépíthető, úgy, hogy még energiatakarékos is. Jelen esetben az 1 db nyomógombos elektronikus megoldás kisebb helyet igényel, mint bármi elektro-mechanikus.* - A második az eszköz szállítása. Minél kisebb, annál könnyebben szállítható, csomagolható el. Ez is fontos dolog. - A harmadik az eszköz elhelyezése és használhatósága. Jelen esetben készült egy masszív fadoboz, ferde plexivel a tetején, benne a nagy piros gombbal. Ez kb. 10x15x12 cm, tehát se nem nagy, se nem kicsi. Alul gumi lábacskái vannak, hogy ne csússzon el. A gomb lenyomásakor nem csúszik odébb. Ha lerántanák esetleg, akkor se történik sok baja, ha valakinek a lábára esik, az már más kérdés... ![]() - A negyedik és a legfontosabb a működés. A lehető legegyszerűbb legyen. És hülyeség védett. Az egy darab nyomógombnál nincsen egyszerűbb. (Ha két gomb lenne, akkor tuti nyomnák egyszerre, ha kar lenne, tuti rángatnák, a gomb lenne, oda-vissza csavarnák. Azért nem adunk trafót a színpad szélére, mert képesek a két végállás között oda-vissza tekergetni, ami azt eredményezni, hogy nem maradnak fogak a fogaskeréken.) * Való igaz, hogy feelingben jobb egy az eredetihez közelítő kezelőszerv, de egy egyszerű faék használatához is kell valamennyi tudás, hát még, ha többre is alkalmas valami! Ez a mezei látogatók egy részének nincsen meg. Egy dolgot kell megoldanom, hogy lágy legyen az indítás és a megállás, ne durva. Ez tökéletesen elég. Ugyanis a látogatók, ha egy gombbal lehet kezelni a vonatot és nincsen mellette másik vonat, amit két gombbal vagy szabályzó gombbal lehet, akkor ennek is maximálisan fognak örülni. Minden csak relatív... ![]() Amúgy szeretem a mechanikus dolgokat, de jelen feladathoz kifejezetten hátrányosnak érzem. Idézet: „Ha utaztál régebbi villamoson, ott is előtét ellenállást kapcsolt a menetszabályzó, mégsem estél ki belőle.” Van villamosra jogosítványom és vezetek is néha. ![]() Idézet: „Én a melléklet szerint csinálnám meg.” Ok, de ehhez ugye kell valami program is. És ezzel vagyok meglőve, mert tanultam PIC programozást főiskolán, de már annak is ~15 éve és nem használtam, ergo most nem értek hozzá.
Itt van egy kész áramkör. ( nálam 5 van üzemben és tökéletes minden DC motorhoz)
VC -PWM Ezt az áramkört 0-5V bemeneti jellel lehet vezérelni (5V REf is rajta van). Ha bemenetre egy kondit kötsz, amire egy ellenáson át egy nyomogombbal odavezeted az 5 voltot. - kimenet szépen gyorsul, ha elengedik a gombot meg szépen lelassul. A trimmerekkel optimalizálni lehet a PWM-t.(frekvencia, min és max sebesség) 2 diodával meg egy további ellenállással a gyorsulást meg a lassulást is külön lehet választani ( az ellenállások lehetnek kis trimmerek igy bármikor át lehet állitani.)
A program miatt ne aggódj, már készen van: YouTube.
|
Bejelentkezés
Hirdetés |







Ezért jobb a szilárdtest relé. 





