Fórum témák
» Több friss téma |
Fórum » Akkumulátor töltő
Pár hozzászólással előbb kifejtettem a dolgot! Az a töltő így normális. De leírhatom még egyszer. Azo a sima trafós töltők úgy lettek kiszámolva, hogy a töltés vég-feszültsége 15-15,56 V ez viszont már pezsgéssel jár, tehát csak a régi típusú akkumulátorokhoz megfelelő, ahol a vizet pótolni lehet. Az új "Maintenance Free" akksikhoz max 14,4 V os lehetőleg automata töltő használható.
Tudnád csatolni vagy linkelni a lekapcsoló automatikát? kösz.
Tomi111: Köszönöm a linket ! (a kapcsolót leszámítva ilyen)
PLd Így.
Én ennél azért jócskán egyszerűbbre gondoltam..
Pl ami megvan 1db relé, 1db tranzisztor és 1db zener diódából.. De ha nincs még ilyen bevált példányotok akkor kénytelen leszek magam megtervezni.
Az is megvalósítható, az akksi ráhelyezésekor meghúzza a relét a primér körben, a 13,8 V Zener+ a bázis 0,6V =14,4 V pont megfelelő a leoldási feszültségnek.
Planárt vagy Fet-et javasolsz hozzá?
Normál tranzisztorra számoltam a 0,6V nyitófeszt FET nek az vajmi kevés. Legegyszerűbb eset, mikor a relé alapban zár, a kimeneten megvan a 15V körüli fesz. Amint a Zeneren a feszültség 13,8 V fölé emelkedik cca 0.5-0,6V al az NPN tranyó +táp kollektor közé rakott relé meghúz, a töltő feszültség megszűnik, az akksi esz csökkenni fog. Amint a fesz visszaesik a töltés megint beindul, de ez egyáltalán nem baj, mert igen kis áramnak kell már ilyenkor folyni, ami ami cellák közötti különbségeket igyekszik kiegyenlíteni. Ha van idő kb 6 órát így lehet hagyni a rendszert, az akksinak nem szabad melegednie. Persze jó ha van rajta egy A mérő amivel a töltés megkezdésekor figyelni tudjuk hogyan esik le a felvett áram. Ugyanez érhető el egy 12V/100W égő soros kapcsolásával, csak akkor jóval kisebb árammal fog az egész töltés végbemenni, /ami az akkumulátornak nem rossz/ és szintén 14,2-14,4 V lesz a töltés végén.
Azért ennél egy kicsit bonyolultabb a dolog.
Direkt megmértem a töltőt. Ha nincs rajta terhelés (aksi) akkor pont 14.4V dc mérhető a kapcsain a nem trueff műszeremmel, viszont ha egy 1000µF kondit töltök vele az kereken 20V dc-re töltődik fel. Ez így természetes egy 100Hz-es félszínusz jel pp esetén. Ezért töltődik fel a 14.4V-tól az aksim 15V-ra (és tovább is ha engedném). Na most akkor a feszosztó zenert mire méretezzem? 14.4V vagy a 20V-ra..? inkább diódával egyenirányítsam és pufferkondizzam a feszültség-mérő körnek? A hozzászólás módosítva: Aug 19, 2017
Valamiért nem ment fel az anyag, pedig csak fél mega.
A probléma forrása a IE. A Chrome rendben dolgozik, íme.
Teljesen természetes, mert pufferelve a gyök2szerese lesz az érték. Ilyenkor az aksi is kondiként működik puffereli a feszt.
Köszönöm a segítséged, de ez túlzottan bonyolult az én gagyi töltőmhöz..
Pár ötletet merítek belőle, de inkább egy egyszerű relés védelmet tervezek majd ami befér a meglevő műanyag házba. A hozzászólás módosítva: Aug 19, 2017
Ez az áramkör annyira nem nagy, hogy ne férne bele a házba. Meg nem is bonyolult, de nagyon jónak gondolom - én sajnos még nem építettem meg.
(Nekem is van egy hasonló töltőm, azon kísérleteztem diódákkal.) De ha nem fér, kívül is el lehet helyezni. Ha egy egyszerűbbet szeretnél, akkor könnyen tervezhetsz egy áramkört TL431 referenciára. A lényeg az, hogy lekapcsolás után ne kapcsoljon vissza, ahogy elkezd esni az akku feszültsége.
Kösz, ez az ic jó ötlet.
![]() Nem fog újrahúzni, prellezni..
Mért van az hogy ahol 7.2V kellene be állítanom ott csak 8.2v tudok?
Mivel az osztó a 8,2 V zénerről táplálkozik, és valamiért megszakadt, a szakadás előtt 8,2 V -ot, utána 0 V -ot mérhetsz. Nem folyik, az osztón áram, nincs test, fordítva kötötted be a trimmert, pl.
Ok köszi.Meg mérem zenert hogy jóe. Meg át nézem az egészet.
NEM LESZ Azért olyan sűrű az újraindulás, de amint írtam, jót tesz az akksinak. Persze meg lehet oldani egy kacsolóval, a letiltását.
Nem csupán kapcsolóval, hanem relé olyan bekötésével, ami az áramkör tápellátását is megszakítja a töltés lekapcsolásával. Persze ebben az esetben indító nyomógomb is kell.
A kapcsolgatás sűrűségére nem tudok mit mondani, még nem próbáltam. De valószínű, elég sűrű lenne az egyszerű referenciás megoldásnál. És persze az akkut is folyamatosan 14,4V-on tartaná, ami azért nem egészséges. Vagy alacsonyabb kell legyen a lekapcsolási érték.
Ne csináljátok már...
![]() Bőven elég egy 1morzés 12V relé (300Ft alatt), nyomógomb sem kell. Valahogy rossz a kiindulópontotok.. A relé elengedett állapotában történik a töltés. A hozzászólás módosítva: Aug 19, 2017
Ha már ennyire egyszerűt szeretnél, akkor egy relé és egy ellenállás elég. Akkora ellenállás kell a relé behúzótekercse elé sorosan, ami éppen a lekapcsolási feszültségnél engedi meghúzni. Persze ettől ne várd azt, hogy mindig ugyanakkor kapcsoljon a relé, meg azért nem is lesz olyan határozott a kapcsolás. Mivel megszakítania kell az áramkört, igy műkodhet is stabilan. És még annyi szerencséd is van, hogy jóval alacsnyabb feszültségen fog elengedni, vagyis ismét töltésre kapcsolni.
Idézet: Az idézet Öreg töltő, nem vén töltő!cikkből származik. „működése nem túl bonyolult: Alapja, a relé azon tulajdonsága, hogy nem pontosan akkora feszültségnél húz be, mint ami rá van írva, és persze a tehetetlenségéből adódó hiszterézissel sokkal kisebb feszültségnél enged el, mint amivel behúzott. Nos, a főrelé J1 (zöld keretben) esetemben 30 A-es autós (automotive) 12 V-os behúzó tekerccsel rendelkező, csak záró érintkezős, négylábú sarus típus. Behúzója 100 Ω ellenállású, ebből könnyen megállapítható, hogy 15 V körül is csak 150 mA körüli tekercsárama van, ezt kell elviselnie a J2-nek (kék keretben), esetemben 1 A-es morzeérintkezős panelrelé, szakító érintkezőit használva. A panelrelé (ezentúl leoldó relé) behúzó tekercse 700 Ω körüli, minél kisebb áramút választotok, általában annál nagyobb ellenállású tekerccsel (kisebb behúzó teljesítmény szükségeltetik, vékonyabb-hosszabb tekercselőhuzal, kisebb behúzó áram) rendelkezik. Szóval a leoldó relé 700 Ω-os, már 7 V körül behúz, és szakítja az alaphelyzetben zárt érintkezőit. Tehát az akkutöltő bekapcsolása után a nyitott érintkezőjű J1-en keresztül a kimenet le van választva, így a kimeneti kapcsokon (töltőkábel végi csipeszek nem szikráznak) nincs feszültség. (Első éves terv teljesítve...) Rossz polaritással ráhelyezett akkusarkok esetén is max. a kimeneti 1000 μF-os kondenzátor melegszik, esetleg pukkan… (100 HUF veszteség.) (Második éves terv teljesítve...) Jó polaritás esetén, a töltendő akku maradék feszültsége (normál esetben 11-12 V, mélykisült akku esetén ott a „K” nyomógomb), a D1 diódán keresztül behúzza J1-et, majd a betápláló, töltő feszültség, a Graetz-híd irányából öntartásban tartja. A főrelé, már 8 V körül behúzott, ha ez alatt van az akksi feszültsége (gyanús, hogy hulla lesz), akkor segítségünkre van a „K” nyomógomb, ami, a D2 diódán keresztül, ugyancsak elindítja az öntartást. Töltődik az akkumulátorunk... Szóval van az a kicsi leoldó relé… Lenne, vele egy kis meló. Sorba kéne vele kötni egy kis ellenállás anyagot, hogy 15 V körül húzzon be! Én fogtam a 700 Ω-os tekercsét, és sorba tettem vele egy 1 kΩ-os nagy PIHER trimmert, a szabályozható tápegységemet beállítottam 14 V-ra (sorban lesz még vele egy dióda), és sípolóval (szakadásvizsgáló-diódateszter), ellenőrizve a bontó érintkezőket, tekertem a potit. Meglett az a szint, ahol 14 V körül behúz, lemértem a potit, szerencsém volt, mert 996 Ω-ot mutatott, repült bele az 1 kΩ-os ellenállás. (Benne is hagyhatjátok, egy esetben a potmétert, ha bírja a relé áramát. Nálam, 700 Ω Rbehúzó + 1000 Ω Rsoros = 1700 Ω kapta a 15 V-ot, ez kevesebb mint 10 mA, az 1 kΩ-on, ami 100 mW teljesítmény lenne.) Ezt a tagot is bekötöttük, a D3 dióda azért kell, hogy a relé behúzótekercse a 100 μF-os kondival kicsit belassítva, a diódás betápláláson keresztül ne függjön a kimeneti tranziensektől, igazából pergés mentesítés. Ez a tag (D3, R, J2), ha a töltött akkumulátorunk kapocsfeszültsége eléri a 14,6 - 14,8 V-ot, megszakítja J1 öntartását, és a hiszteréziséből adódóan, behúzva is marad, a töltött akku maradék kapocsfeszültsége által. 15 V-ra behúz, de 13 V-nál még nem enged el. (Már nem tölt!) (Harmadik éves terv teljesítve...) Levesszük a csipeszeket. A kimeneti 1000 μF-ot az 1,5 kΩ-os ellenállás, és a J2 relénk kisüti, majd elenged J2 is. Mire is kell a kimeneti párhuzamos RC tag? (1000 μF/1,5 kΩ) A hülyevédelemre! Ha töltés közben levesszük a csipeszeket, és nincs ott az RC tag, akkor J1 behúzva marad, de a puffereletlen kimenő feszültség (lüktető egyenáram) nem éri el a J2 behúzásához elegendő feszültséget, így nem old le, és a csipeszeken ott marad a szikra. Ámde így elkezd felfutni a feszültség, akár még 18 - 20 V-ig is felfutna, ha hagynánk, viszont, J2 behúz, J1 elenged, az 1,5 kΩ-os ellenállás kisüti 1000 μF-ot, ja meg a J2-is, és végül ismét mindenki elenged. Alapállapot, csipesz „áramtalanítva”. A villogó LED-et, írtam, hogy opcionális, az is (sima LED is jó). Én a J1 behúzó tekercsére tettem, ha az kapja a "delejt", akkor tölt a cucc, a LED villog. Védődiódát nem tettem, még nem halt meg a LED, ha akartok, rakjatok... (Relé behúzó tekercsének megszakításakor ellentétes irányú, akár az őt létrehozó, vagy nagyobb feszültségű önindukciós feszültség keletkezik, ezt rövidrezárandó, szokás ellentétes polaritású diódát betenni a behúzó tekercsre, párhuzamosan.)” A hozzászólás módosítva: Aug 20, 2017
Sziasztok!
Tudnátok ajánlani olyan akkutöltő kapcsolást 12V-os akkuhoz, amiben szabályozható a töltőáram? Nem kell bonyolult, nagytudású, csak lenne beállítható, állandó töltőáram. Max. 1,5A áramig, mert 15Ah-s akksinál többet úgyse töltenék. Jellemzően inkább csak 4Ah lenne. Köszönöm előre is!
Köszönöm szépen! Ez nagyon ígéretes
Az úgy jó lehet esetleg, hogy egy billenő kapcsolóval tudjam változtatni a töltőáramot 1A és 0,4A között? Gondoltam arra konkrétan, hogy beépíteném az 1,2Ohm-ot és egy 3Ohm-ot is mellé. Az LM317 kimenetére menne egy billenőkapcsoló, és ha 1A töltőáramot akarok, akkor az 1,2Ohm-ra kapcsolom, ha 0,4A-t szeretnék, akkor, pedig a 3Ohm-ra. Ez így működőképes lehet? Köszi
Igen, működhet, de valószínűleg minden átkapcsolás után be kell állítani a potmétereket.
Ha dobozba szereled, építesz bele feszmérőt, és a potikat kiteszed az előlapra könnyen tudod állítani. Mellékeltem egy nyáktervet is hátha hasznát veszed.
Valami hasonlót találtam ki.
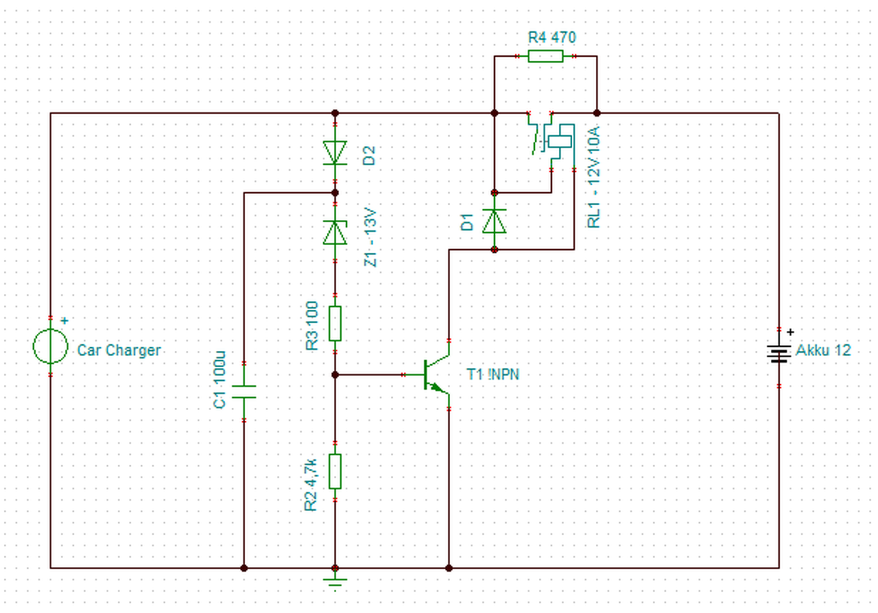
Ez még csak az 1.0 változat, mert Zener helyett inkább 3lábú TL431-elcsinálom majd meg. Csak szabályosan indítható (először az aksit kell csatlakoztatni, utána a 220-at), a relé töltés alatt elengedett (zárt) állapotban van. Csak 1 helyen kell az eredeti szerkezetbe belevágni és a 3 vezetéket bekötni.. - R4 a feltöltés utáni csepptöltés, D1-2 1N4148, a pontos értékek még módosulnak majd. A töltő kb 20Vpp feszt ad üresjáratban. A hozzászólás módosítva: Aug 20, 2017
És az átalad is csatolt kép áramköre erre egyszerűsíthető le: (csatolt kép)
Úgyhogy felesleges az alkatrésztemető.. ![]() Csak a relé kikapcsolt állapotában zárt érintkezőpárost kell használni. (talán ez a relé-szimbólum jobb?) A hozzászólás módosítva: Aug 20, 2017
|
Bejelentkezés
Hirdetés |

















