Fórum témák
» Több friss téma |
Fórum » Időzítő
Témaindító: Mekkmester, idő: Dec 25, 2005
Témakörök:
Igen, simán beköthető. Ja, nem írtam, hogy a másik kapcsolásnál is kivédhető, a korrekt indulás, csak a tároló Q és Q' lábát a RESET lábakra nem közvetlenül, hanem egy-egy 100k ellenálláson keresztül kell kötni, és a RESET bemenetről egy-egy 100nF-os kondit kell a tápra kötni. Ekkor minden tápra kapcsoláskor törlődnek a számláncok, és biztos hogy amelyik számol, az nulláról indul el.
A hozzászólás módosítva: Aug 18, 2017
Értem.Még azt szeretném kérdezni,hogy az általad linkelt rajzon azt meg lehet-e oldani hogy a működési időt és a szünet időt egy-egy led vissza jelezze? Ha igen,akkor hová kellene bekötnöm? Esetleg egy kétszínű led is megtenné ha az megoldható.
Hello! Mondjuk nem írtad, hogy milyen a "kétszínű" Led.. Mert lehet kétlábú, vagy három lábú. Utóbbiból közös katódú, vagy közös anódú. De kétlábúra egy példa..
Igaz,nem írtam, közös katódos 3 lábú ledem van. A beültetési rajzon láttam,hogy a P1 és P2 potméterből két -két db van. Gondolom azért hogy bármelyik tipust be lehessen ültetni,igaz?
Nem azért van két poti, hanem hogy külső tengelyes, vagy trimmer poti is beültethető legyen.
Ha ilyen Led-ed van, akkor így is el lehet járni. De ha úgy jobban tetszik, akkor a katódot lehet a GND-re kötni és az anódokkal sorban egy-egy 470ohm-ot kötni.
Akkor ezt benéztem
. Ezt a kis kiegészítést még berajzolom a nyákrajzba és már rakom is össze. Nagyon köszönöm.
Szia!
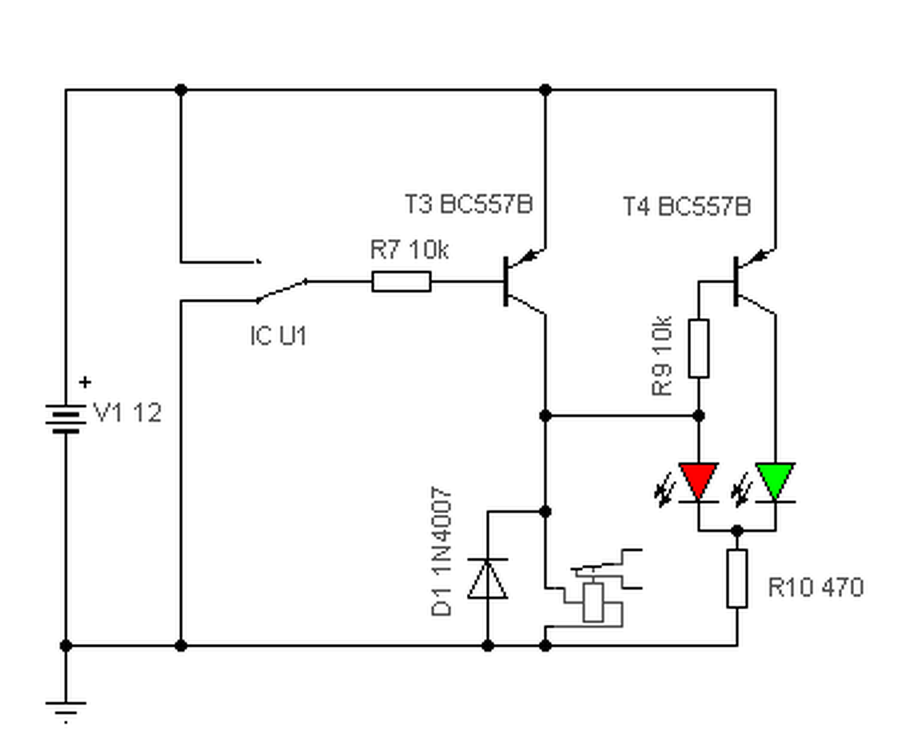
Összeraktam az időzítőt, beleaplikáltam a ledet is a rajz alapján. Az időzítő része tökéletesen működik. Viszont az a helyzet,hogy relé nélkül a duo led bekapcsolt állapotban zölden világít,kikapcsolva pirosan, de ha ráteszem a relét ( Omron G2R-2 ), akkor bekapcsolva pirosan-zölden egyszerre (narancssárgán),kikapcsolt állapotban pirosan. Ez mitől lehet? Igazából egy ilyet szeretnék rátenni,ez mellett döntöttem, de ennél meg, ha meg van húzva a relé, ha nincs, a led egyfolytában pirosan világít. Mit kellene változtatnom az egészen?
Hello! A probléma az, hogy a T4 csak akkor tud lezárni, ha a T3 a T4 bázis-emitter feszültségét 600mV alá tudja húzni. Ha a relé árama nagyobb, és a tranyó bétája kicsi, akkor ez nem teljesül, és a T4 "nyitva marad". A gond orvosolható, ha a T4 bázis-emitter közé pld. egy 3,3k ellenállást teszel. Ekkor, ha a T3-nak nagyobb a kollektor-emitter maradék feszültsége, akkor még zárva tud maradni a T4. A nagyobb áramú KR11-es relénél, célszerű a T3 bázisellenállásának (R7) csökkentése 4,7k-ra.
De a piros nem világíthat állandóan (vagy felcserélted a Led-eket), mert ha a T3 zárva van, akkor annak sötétben kell maradni.
Köszönöm, bevált a javaslat.Betettem a 3,3K ellenállást,most már a Ton-nál csak a zöld világít,a Toff-nál pedig a piros. Igazad van, véletlen fordítva forrasztottam be a ledet,pedig megnéztem melyik láb melyik szín. Mégis elcsesztem. Ezért világít fordítva. Majd megfordítom. Az R7-re beraktam 4,7K-t. A Bc557-et nem kellene másra cserélnem? Kicsit melegszik,szerintem a relé több áramot kér,gondolom azért. Az R10 is kicsit melegszik,de szerintem nem vészes. Amúgy jól működik.
Meg kell mérni a relén a feszültséget. Annak legalább 11V-nak illene lenni. Ha nem annyi, akkor vagy kicsi a tranyó bétája, vagy esetleg fordítva tetted az áramkörbe (kollektor-emitter van felcserélve). Mert ha az IC tápfeszültsége 8,2V, akkor az R7-en kb. 7,6V van. Ez 10kohm bázisellenállással 0,76mA bázisáramot jelent. Ha a tranyó áramerősítése 100, akkor csak 76mA a kollektoráram. A KR11-es relé+Led részére kb. 120mA lenne szükséges. Így melegedhet a tranyó. Ezért célszerű csökkenteni az R7 értékét is. Igazi megoldás egy BS250-es Fet lenne itt. (Csak az általában nem szokott lenni. A kapcsolás viszont egy OMRON reléhez Led nélkül készült, ami csak 46mA-t kérne.)
Az R10 ha tényleg 470ohm, akkor azon 212mW a hő. Az nem lehet egy "komoly" melegedés. De ha a fényerő megfelelő, növelheted is a 470ohm-ot 1k-ra, akkor a Led-ek áramigénye is kisebb. A BC557 eleve csak 100mA-es tranyó, így célszerűbb lenne egy BC327-et alkalmazni.. A hozzászólás módosítva: Aug 21, 2017
Nos szégyenkezem,figyelmetlen voltam. Ma vettem 8,2v-os zenert, de most ahogy mértem az Ic lábain a feszültséget,kiderült hogy 6,2v-ost adtak helyette,én meg nem ellenőriztem le beforrasztás előtt. Találtam ZPD 8,2-est, azt most betettem helyette.Így már 4,7K-s bázisellenállással a relén 10,3v-ot mérek,10k-sal csak 9,5 volt rajta. A tranyó jól van beforrasztva,arra figyeltem. A relé most 90mA-t kér.
Szia!
Kicseréltem a Bc557-et Bc327-re, a bázis ellenállása 4,7K ohm maradt,így a relén 11,8v-ot mérek.Viszont így kivehettem a T4 bázis-emittere közül a 3,3K-os ellenállást és a led most már úgy világít ahogy kell. Ugyan is először világított a bekapcsolt állapotot jelző szín, majd mikor a relé lekapcsolt, akkor ugyanaz a szín világított tovább. Így viszont rendben működik. Köszönöm a segítséget.
Hello! Oké. Ezt írtam az első hozzászólás két mondatában. De még mindig kevered a két állapot jelzését..
Hogy érted a két állapot jelzés keverését?
" először világított a bekapcsolt állapotot jelző szín, majd mikor a relé lekapcsolt, akkor ugyanaz a szín világított tovább" Mivel a "bekapcsolt állapotot" a relével párhuzamosan kötött Led jelzi, az nem világíthatott tovább, mikor a relé elejtett. A Kikapcsolt állapotot jelző viszont vidáman tovább világíthatott, mikor a relé meg volt húzva. (Mert a színeket keverted először össze.)
Igaz, rendesen belekeveredtem, elnézést
. De mint tudjuk, a ló is megbotlik.... A fő hogy úgy működik ahogy akartam
Sziasztok!
Végig lapoztam,_és szinte minden hozzászólás-t elolvastam,_de olyan időziítőt nem találtam, amilyen nekem is kellene!. Be- és a kikapcsolás idelyje is külön állítható legyen ,_a feladat szerint. Kkb. 8_percenként bekapcsol 1 percre!. Egy keverő(?)motort kapcsolna be 8 percenként, 1_percre!. Van ilyen olyan időzítő áramkör, ami ezt tudja? Előre is köszönöm a segítséget!. A hozzászólás módosítva: Jan 5, 2018
Moderátor által szerkesztve
Hello! Lehet, a képeket kellett volna inkább megnézni. Pld..
Sziasztok!
Olvasgattam már itt a topicban is, de azt nem sikerült egyelőre kihámoznom, hogy egy 555-ös IC-vel egy LED-et is meg lehetne hajtani? Konkrétan egy 7.5V-os nyitófeszű diódát szeretnék 140mA-val meghajtani, kb. 10-12 óra intervallumban kellene 1 órára bekapcsolni, a pontosság annyira nem lényeg, de a nonstop működés igen. Egy 9V-os adapterről táplálnám. Ezt szerintetek melyik kapcsolással lehet legegyszerűbben és kis fogyasztással megoldani? Azt is olvastam itt, hogy az 555 IC a pár perc fölötti intervallumokban már nem igazán alkalmazható, ill. ezt az időzítést fogja tudni?
Hello! Lehet Led-et meghajtani 555-el, de maximum 100mA-ig illik. Hosszú időzítéshez az 555-öt ki kell egészíteni egy hosszú számlálóval. Itt a késleltetés meghatározásához, a led két felvillanása közötti időt meg kell szorozni 2048-as. A kimenet áramgenerátorosan hajtja meg a Led-et, a 140mA-el.
Szia!
Nagyon-nagyon szépen köszönöm! ![]() Bp.-en belül vendégem vagy egy sörre/fröccsre! ![]() Még pár gyakorlati kérdésem lenne: LD1 jól gondolom, hogy bármilyen normál fényerejű piros LED lehet? Kondikból a következőket találtam, ezek jók lesznek szerinted? C1 100µF 25V elko C2 22µF 25V elko C3=C4 100nF 63V fólia Ellenállásokból mekkora teljesítményű kell? 0.125W-os elég mindből? Még esetleg azon is gondolkodám halványan, hogy pl. egy mikrokontroller lelkivilágába ásnám bele magam, s írnám meg a vezérlést - az talán közelebb áll hozzám, plusz később is hasznosítható lenne a megszerzett tudás -, de ekkor is illeszteni kellene a LED-et, amitől viszont tartok... Ebben nem vagy esetleg otthon? Mondjuk tudom, hogy ez már nem az időzítős topicba tartozik...
Hello!
- Az LD1-hez egy nagy-fényerejű Led a legjobb, mert kis áramra van beállítva. Vagy cserélni kell a soros 2,2kohm-ot kisebbre. De ha egy fehéret teszel bele, azt jó lehet látni ekkora áram mellet is. Egyébként csak az ütemadó működésének ellenőrzésére van bent, hogy látható legyen a működése és számítható legyen az idő. - A C1 valóban elkó, mivel a tápfeszültség 9V, a 16V-os elkó is megfelelő. A C2-höz legjobb egy tantál kondit tenni (azért írtam a 35V-ot), de az elkó is megfelelő. - a C3-C4 lehet fólia, de kerámia is, sok minden nem múlik rajta. - Az ellenállások lehetnek 125mW-osak, a 4,7ohm terhelése a legtöbb, 90mW. Ott lehet nagyobb is, mert gondolom SMD alkatrészekre gondolsz. - Természetesen mikrokontrollerrel is megoldható a feladat, ekkor csak a végfokozatra van szükség (R10-től hátrafelé). De akkor célszerű a Q4 helyén egy IRLR024 Fet-et alkalmazni. Az illeszkedik a MCU portájához.
Köszönöm szépen!
Az 555 IC 3. lábán mekkora a potenciál, amikor épp van kimenet? 6.5-7V? Csak hogy tudjam az LD1 ellenállását/áramát méretezni. Komolyan kérdeztem: hogyan tudom meghálálni? A hozzászólás módosítva: Jan 23, 2018
Nincs szükség itt semmilyen hálára, aki egy fórumba ír, azt alapvetően önzetlenül teszi..
Egy 555 kimenete a pozitív tápot kb. 1V-ra képes megközelíteni. A negatívat pedig közel nulláig. Ez a Totem pole típusú kimenet kialakítása miatt van így. Mivel itt a Led a pozitív oldal felől terheli a kimentet, néhány mV híján a tápfeszültséget kapja. Az ellenállás számításhoz természetesen a Led nyitófeszültségét ebből le kel vonni.
Sziasztok!
Egy olyan (~konyhai) időzítőre lenne szükségem, amin van egy egyszerű kijelző, 3 gomb (start-stop, min, sec), legalább 5 percet tud, visszaszámol, nem csipog ha nyomkodom a gombokat, és egyetlen egyet pittyen, ha lejárt az idő, majd visszaugrik az előbb beállított időre és egy gombnyomással újra indul. Ha esetleg tud valaki ilyet már készen, valahol megvehetőt, az lenne a legjobb, de szívesen vennék kapcsolás/pic kód ötletet is. Köszi!
A hétvégén megépítettem, nagyszerűen működik, köszönöm!
![]() A visszajelző LED ellenállását lecseréltem egy kisebbre, hogy a ~20mA meglegyen rajta. Egy transzformátoros 9V 1A tápról hajtom meg, de ezt utólag vettem észre, hogy üresjáraton 12.5V-ot ad, erre az időzítőre kötve 11.5V-ot. Gondolom a terhelés nem az, amire méretezték eredetileg. Egy kérdésem lenne már csak: így mennyire mászik el így a LED-et meghajtó áram? Mit lenne célszerű cserélni, és hol? Vagy csak kössek sorba a betápnál még egy kisebb ellenállást? Ahhoz viszont ki kellene számolni ennek az egész kócerájnak a tápoldali eredő ellenállását... A hozzászólás módosítva: Jan 30, 2018
Hello! "mennyire mászik el így a LED-et meghajtó áram?" Miért nem számoltad ki? Már tudod hogyan kell..
![]() Nem kell cserélni semmit, maximum a Led R6-os ellenállását. Sorba soha nem jó ellenállást tenni. Mert azon a feszültség a terhelőáram függvényében változik. Tehát csak akkor lehet soros ellenállással feszültséget csökkenteni, ha a terhelés állandó. De ez a legtöbb esetben nem így van. Itt pld. az LD2 Led-et ki-be kapcsolgatod. Soros diódával szokás feszültséget csökkenteni, de csak néhány helyen és kis feszültségcsökkentésnél lehet megfelelő. De itt nincs gond. Az IC bírja a kiképzést ezen a feszültségen, a Led meghajtása pedig áramgenerátorral történik, az nem fog változni jelentős mértékben.
Hello!
Elnézést, lehet, hogy én fogalmaztam félreérthetően: LD1-gyel semmi gondom nincs már, itt az LD2 áramgenerátoros meghajtására gondoltam, hogy ez mennyiben fog módosulni az emelkedett tápfesz miatt. De most a végén írtad is, hogy nem lesz jelentős a változás, így akkor nem aggódom, marad minden a helyén. (a soros zener-diódás feszültségcsökkentésről már én is olvastam, de akkor szerencsére ez most nem játszik) Most már ígérem, hogy utoljára: köszönöm még egyszer!
Sziasztok. Szeretnék egy kis segítséget kérni. Kinéztem egy időzítő relés modult 1-10 s idő tartománnyal ami megis felelne nekem, de nem tudom hogy ez pontosan mit jelent. Pl 5 s van állitva akkor 5 s ként be kapcsol? Ha igen mennyi ideig ? Vagy ezeken azt is lehet állitani h mennyi ideig legyen bekapcsolva?
Másolok be egy linket hogy pontosan mit is néztem. http://www.elektrobot.hu/termek.php?filename=reles_modul_idozito.ht...i=1337 Válaszokat előre is köszi. |
Bejelentkezés
Hirdetés |






. Ezt a kis kiegészítést még berajzolom a nyákrajzba és már rakom is össze. Nagyon köszönöm.








