Fórum témák
» Több friss téma |
Fórum » Csöves erősítő készítése
Ne feledd betartani a fórum viselkedési szabályait, és a topik megmaradásának feltételeit. [link]
A téma átmenetileg fagyasztva lett, hozzászólni nem tudsz!
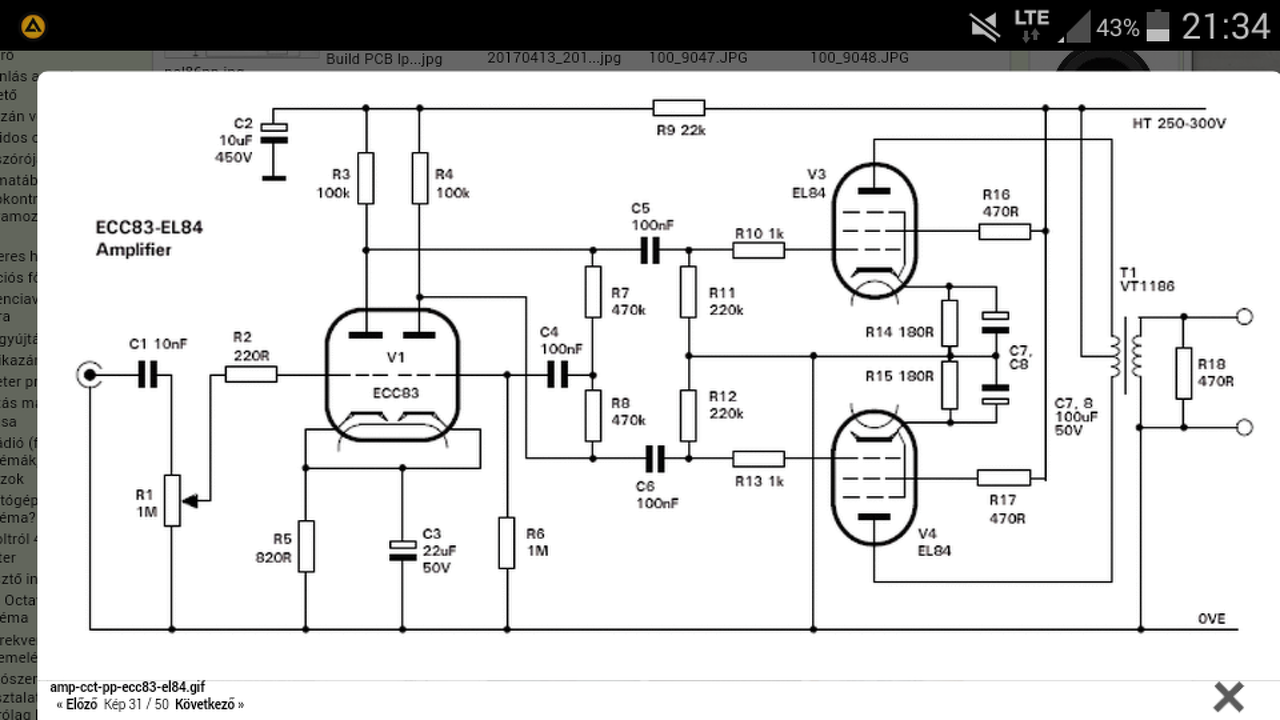
Pics or didn't happen rovat.
Amúgy ha meg kellene jelölnöm 10 oldalt a neten, amiből a legtöbbet tanultam az évek során, a HE top 3-ban lenne. Én tényleg nulláról tanultam meg az elektrót arra aszintre, amin most vagyok, semmilyen rendszeres képzést nem kaptam, a végzettségemnek sincs semmi köze hozzá. Nyilván nem vagyok egy zseni, de azért valamilyen szinten büszke vagyok arra a kevésre, amit tudok. Ez az erősítő egy halottnak vélt rádió romjaiból kivett két trafó köré épült, megkaptam azt a a roncsért fizetett tíz sörért, meg + 20k ráfordításból, amit a boltban 150 rongyért vesztegetnek ekkora teljesítménynél újonnan. És ez az építés élményével együtt tényleg leírhatatlanul fain. Hajrá csöves erősítő topic, csak így tovább!
Idézet: „csöves erősítős könyveim java 1960-nal bezárólag íródott, és íródásuk idején fel se merült, hogy kapcsolóüzemű tápról menjen bármi is.” Már hogyne merült volna fel. A csöves autórádiókban, mobil adóvevőkben (rádiótelefonokban) példának okáért a gépkocsi 12 V -os akkumlátoráról működtek ezek a berendezések, és a 100 - 800 V anódfeszültségeket valahogyan elő kellett állítani. Csak akkor még nem illették az elegáns DC/DC konverter névvel, hanem általában transzverternek hívták. Nem is volt velük semmi probléma, pedig volt közöttük mechanikus, majd később tranzisztoros is. Pedig egy tisztán csöves 25W -os PYE adóvevő ellátásához a transzverternek jelentős áramot is kellett szolgáltatnia. Igaz ez nem HIFI erősítő, de ahhoz elég jó volt, hogy velük az utcáról élő riportokat közvetítsünk a királyi rádióban. Tehát önmagában a DC/DC konverterrel nincs baj. Ha párhuzamos fűtésű csöveket használsz, fűtéshez nem kell semmiféle áramgenerátor, előállítod a fűtőfeszültséget, rákapcsolod a fűtésekre, és kész. Az anódfeszültséget is előállíthatod DC/DC konverterrel, ha rendesen van elkészítve, és a kimenet zajossága nem haladja meg a 30 mV -ot, bátran használhatod. A kényesebb előfokozatok úgyis további szűrésen keresztül kapják a tápfeszültségeket. Az olyan transzverterben (DC/DC konverterben) ami a néhány száz voltot előállítja, általában transzformátor szerepel, tehát az életvédelmi föld szerepe nem jelentős. Amúgy is az egész erősítő hordozható, és akkuról táplált. Azt pedig csak meg tudod oldani, hogy az anódfeszültség ne juthasson ki sem a házra, sem a kimenetek, bemenetek egyik pontjára sem. A hozzászólás módosítva: Okt 2, 2017
A feszkó 350V-ra szól max ha jól tudom. Az áram meg a max értéken van.
1) A DC-DC konverer kimeneti zavarszűrésére (lehetőség szerint ferritgyűrűk nélkül) és árnyékolására kiemelt figyelmet kell fordítanod
2) Kettős szigetelés 3) Az egyetlen járható megoldás: soros fűtéshez fejlesztett tévécsövek használata. A rádiócsövek a fűtőszálát adott feszültségre méretezték - a katalógusadat szerinti fűtőáramot tekintsd tájékoztató adatnak!
A leírásod találtam viccesnek, de bocsánatot kérek, ha ez visszafelé és rosszul sült el.
![]() - Az egyenirányító csőnek mindenképpen teljesen független fűtőtekercs kell, bármilyen erősítőről, vagy egyéb csöves készülékről van szó, ez így volt régen is, és ma is ez a követendő. Ötletelni legfeljebb azon lehet, hogy elég biztonságos-e az EZ80, vagy inkább az EZ81 lenne jó a kb. 90mA-es áramra. Üdv!
Az EZ80 fűtőtekercse szeparált?
CLC/CRC milyen? Értékek rendben? Segítséget vársz, de infót nem adsz, csak vakon ugráltatod a fórum segítőkészebb tagjait. Amíg meg nem unják....
SMPS tápos erősítő:
Köszönöm, én is elnézést kérek, túlreagáltam talán...
Bocs. Nem szóltam.
Ennek a fajta forrlécnek mi a neve? Többé kevésbé esztétikusan rá tudtam szerelni.
Ez forrléc, valóban, talán kétsoros forrléc?
Azért a feszültség-szigetelés-távolság szempontokat figyelembe kellene venni. Hátulról is ráz, erre figyelni kell! (szigetelés, ugyanakkora bakelit lemezzel, vagy más módon, mint a forrléc.) Üdv!
Csöves PP doboza készülőben, még a fedéllemeze hiányzik.
Csak a keret, fedél és az alsó lemez alu.
A hozzászólás módosítva: Okt 4, 2017
Ez IGEN!
Gratulálok! A Tőled megszokott, igényes szép kivitelezés! Látszik a gondos tervezés, és a nem bontott lim-lom alkatrészek felhasználása. Ilyenek láttán kap az ember kedvet a próbálkozásokhoz. Nekem egyszerűen gyönyörű! Mondjuk az is látszik nem spóroltál nagyon az alkatrészek kiválogatásánál. További jó munkát, és jó egészséget kívánva: csibai A hozzászólás módosítva: Okt 5, 2017
Én is csatlakozom az előttem szólókhoz ehhez csak gratulálni lehet.
Köszönöm hozzászólók biztató szavait, beszámolok további alakulásáról és méréseiről is.
Jó reggelt!
A tegnap szétszedtem egy szakadt EL84-eshez való kimenőtrafót, mivel újra szeretném tekerni és nagy meglepetésemre a tekercs nem rétegekben van, hanem előbb a primer van teljesen feltekerve és utána a szekunder akár csak egy sima hálózati trafónál. Normális ez így, tekerjem ugyanígy vissza szerintetek? A hozzászólás módosítva: Okt 8, 2017
Szia!Gitárhoz láttam már ilyet.Talán nem eredeti a trafó, vagy újra tekert.
Ez egy román rádiónak a kimenőtrafója, úgyhogy a minősége nem lep meg. Gitárvilágban sem épp korrekt megoldás, gondolom
Ha az ún. összevissza tekercselésre gondolsz, annak is meg van az értelme. Ha pl. kettős zománcozott huzalból tekered, akkor az átütés veszélye sem túl nagy. Viszont a tekercs önkapacitása jóval alacsonyabb, mint egy precízen, sorba tekertnek. Ez viszont a nagyobb frekvenciák átvitelére van jótékony hatással. Úgyhogy nem feltétlen minőségi probléma.
A menetek itt is szépen egymás mellett voltak, csak én úgy tudtam, hogy az SE trafókat is osztottan tekerik, egy pár sor, primer egy pár sor szekunder, erre gondoltam igazából. Nekem gitárerősítőhöz fog kelleni, ezért agyalok azon, hogy mennyire éri meg precízkedni.
A hozzászólás módosítva: Okt 8, 2017
A kimenő trafó tekercsinek megosztása, és egymásba ágyazása csökkenti a szórt induktivitást, megnöveli a primer szekunder közötti csatolást, és az önkapacitást is csökkenti. Ezekkel a módszerekkel lehet a kimenőtrafó átviteli sávszélességét felfelé, és lefelé is kiterjeszteni.
Nem jellemző, hogy régebbi csöves rádiók kimenőtranszformátorát rétegesen-osztott kivitelben készítették el, mert az sok plusz munkafázis, nagyobb ráfigyelést és pontosságot kívánt és nyilván drágább is.
De a jobb SE-kimenőtranszformátorok igenis rétegesen-osztott kivitelben készülnek, függően a csőtipustól és egyéb követelményektől. Gitárhoz (milyen gitár?) nem muszáj nagyon precíznek lennie, ez is bizonyos hangzást ad az erősítőnek, de ha jobb minőséget szeretnél, akkor a primer három egyenlő részre osztva és ezek közé megy a két szekunder tekercs. Üdv!
Egyszerű elektromos gitár erősítőhöz EL84-el szeretném a trafót újratekerni. Köszönöm a tanácsot, szerintem így fogom visszatekerni ahogyan írtad
Akár SE, akár PP, az osztott tekercselés mindkettőnél jótékony hatású a trafó sávszélességére nézve.
A különbség a vasmag légrés alkalmazásánál van. Az SE esetén az anódáram egyen komponense előmágnesezi a vasmagot, ezért ennek munkapontját az "S" (mágnesezési) görbén a nemlineáris irányba tolja el, megnövelve a kimenő torzítását. A PP esetén az anódáram egyen komponense a két fél primer tekercsen szembefolyik, így csak annak az aszimetriából adódó különbsége okoz előmágnesezést. Ez pedig a torzítások minimalizálásának köszönhetően nagyon kicsi. Ezért ezesetben nincs szükség légrésre.
Jó lenne tudni hol a hiba.
Max hangerőn és a gain potit szabályozva. EBL21 PP és 6N2P duplázva.
Gerjed, torzít nagyon, meg brummos, az össze-vissza vezetékezés miatt. Mit építettél meg?
A második Jpeg-kép, amit betettél, az eleve hibás, mert 9V-ról nem működik az a csöves fokozat és a cső fűtése sem jó 9V-al. A jelvezetékek árnyékoltak a csőig, a bemenettől, a potméterektől, a csatlakozótól. A tápvezetékek mindentől messze vezetve. A fűtés két vezetéke összesodorva és minden egyébtől messze vezetve. A hálózati transzformátor és a kimenő egymáshoz képest messzire téve és elforgatva, hogy elektromágneses szórás ne jöjjön létre közöttük. A forrlécek alatt van szigetelés, vagy távolság a fém sasszihoz képest? Mekkora a tápfeszültség? A csövek fűtése mekkora feszültségről megy? Az előfokozat le van választva a végcsövek tápfeszültségéről? Jók a csövek? Üdv! |
Bejelentkezés
Hirdetés |


Amúgy ha meg kellene jelölnöm 10 oldalt a neten, amiből a legtöbbet tanultam az évek során, a HE top 3-ban lenne. Én tényleg nulláról tanultam meg az elektrót arra aszintre, amin most vagyok, semmilyen rendszeres képzést nem kaptam, a végzettségemnek sincs semmi köze hozzá. Nyilván nem vagyok egy zseni, de azért valamilyen szinten büszke vagyok arra a kevésre, amit tudok. Ez az erősítő egy halottnak vélt rádió romjaiból kivett két trafó köré épült, megkaptam azt a a roncsért fizetett tíz sörért, meg + 20k ráfordításból, amit a boltban 150 rongyért vesztegetnek ekkora teljesítménynél újonnan. És ez az építés élményével együtt tényleg leírhatatlanul fain. Hajrá csöves erősítő topic, csak így tovább! 










