Fórum témák
» Több friss téma |
Fórum » Akkumulátor töltő
Sziasztok! Egy általános kérdést szeretnék feltenni. Mi történik, ha egy akkumulátort a névleges fezültségénél alacsonyabb feszültségforrásra kapcsolunk? Lesz ennek valamilyen hatása? Köszönöm a válaszokat!
Töltődni nem fog, az biztos. Jó esetben nem történik semmi. A tápegység esetleg merítheti is, de tönkre is mehet a tápegység a felépítésétől függően. Pl egy gépjármű akku 12V névleges feszültségű. Feltöltve állás után 12,6-12,7v a feszültsége. 14,4V-nál mondjuk teljesen feltöltöttnek, egy automata töltő eddig tölti. Ha mondjuk egy 8 vagy 10v-os tápra kötöd, akkor a táp kimenetén megnő a feszültség az akku feszültségére. Aztán hogy ezt a táp hogy viseli, ki tudja. Egy sima trafós-greatz-es-kondis táp kibírja, egy elektronikus nem biztos.
U.i. na persze attól függ, hány volt van az akkuban. Ha úgy le van merülve, hogy csak 6V van benne, akkor egy 10V-os táp is feltölti 10V-ig. (de az még lemerült akku lesz akkor is) A hozzászólás módosítva: Okt 4, 2017
Köszönöm, én is így gondolom. A kérdés onnan jött, hogy a szélgenerátoromhoz tervezek töltésvezérlőt, és a neten fellelhető kapcsolások mindegyike a generátor utáni diódahíd dc kimenetét direktben kapcsolja az akkumulátorra, ami azt jelenti, hogy gyenge szélben a generátorban alacsony feszültség keletkezik, ami a diódahídon keresztül az akkura kerül. És hogy ez milyen hatással van az akkumulátorra, ez kérdéses számomra.
Semmilyen hatással.A diódák csak a az akku kapocsfeszültség + a nyitófeszültségük felett fognak vezetni.
Rövid, tömör, érthető válasz. Köszönöm!
Hello! Ha egy utánaépített áramkörben ilyen alapvető hibák vannak, akkor célszerű alaposan szemügyre venni a nyomtatott áramkört, hogy szakadások, vagy zárlatok nincsenek-e benne.
A piros és zöld Led-et egy RS tároló működteti, melynek működésből adódóan, csak egyik kimenete lehetne aktív alacsony szintű. (Remélhetőleg mind két nyomógomb "záró" jellegű.) A töltési végfeszültség, vagy az aksi 9V alatti feszültsége Stop állapotba kapcsolja a tárolót, amelyet csak a Be gombbal lehetne újra bebillenteni. Tehát normális esetben a két jelzés nem váltakozhatna. Ez alól persze kivétel, ha a két nyomógombot egyszerre nyomjuk meg, hiszen az mintegy "megerőszakolja" a tárolót a kimenti oldalán. Vagy is aksi nélkül nem szabadna tudni bekapcsolni a töltést, hiszen a Q4 tranzisztor álladóan kikapcsolva tartja a tárolót, ha a sárga Led nem világít. A kettős jelzés csak úgy valósulhat meg, ha a tároló ide-oda váltogat. De egy hibát szemrevételezéssel és méréssel lehet felderíteni..
Köszönöm hogy segítettél! Idő közben megtaláltam a bajait. Csak mind három IC-t kellett cserélnem,meg volt egy-két forrasztási hiba. Az a lényeg,hogy most már üzem szerűen üzemel,bár még teljesen nincs ki tesztelve,mert kicsi akkum volt amivel nem mertem 1A fölé menni,de nagyon meggyőző volt.
Még egyszer nagyon köszönöm,hogy segítettél!!
Szia, Nem ehhez a kérdéskörhöz tartozik, de megépítettem a deszulfátor kapcsolást, kicsit kicombosítva,
s most sikerült egy akksin letesztelnem. Mellékelve a képe. előtte napokig próbálkoztam sima töltővel, semmi A-t nem kívánt bekajálni... Szerintem több éve állt a raktárban, elkértem, mint veszélyes hulladékot, hogy tesztelhessek A "savat", vagy vizet kiöntöttem, mert 4V volt. De tiszta volt, a lemezeken sem látszott elváltozás. Öntöttem bele új savat, s feltettem a masinára, kb 2 napig ment, s szép lassan elkezdte felvenni a töltést. Most ott tartok, hogy sima töltővel, kb 15,2 V-ig felmegy a fesz s leesik 1,5-2 A közé. Nyilván a töltést azért nem vette előtte, mert a lemezek, leoxidálódtak, s szigeteltek. Az impulzus feltörte az oxid réteget, s elkezdett töltődni. Ja azt nem írtam persze az elektrolitszint nem látszott benne. Holnap fel tudom tenni egy nagyobb akkupackra, 24V targonca 2 fele bontva, shöntön oszcival nézve 80-100 A-es tüskéket produkál. Kíváncsi vagyok, vissza tudja -e hozni az élők sorába, mert még nagyon gyengusz.
Sziasztok!
Kaptam egy AEG 1208 tipusú 12V-os rossz akksitöltőt, ha megtudom javítani akkor az enyém lehet, ha nem akkor kuka. Szétszedtem és a 12V-os kivezetése előtti utolsó tranzisztorig elmegy a 13,8V, aztán a töltőkivezetésen már csak 0,6V van. A tranzisztor két szélső lábán megvan a 13,8V, ebből gondolom, hogy odáig minden rendben van. Lehet ez a tranzisztor a hiba forrása, vagy valamit nem jól mérek? Ez egy P75NF75 tranzisztor.
Hello! Akkut "akasztottál" már rá? Nem?...miért nem?
A hozzászólás módosítva: Okt 28, 2017
Nem, mert úgy kaptam meg, hogy levágták róla a kivezetést. A csonkon mértem feszültséget és 0,6V volt. Egyből nekiálltam feltárni a problémát és idáig jutottam.
P75NF75 FET. Ezek az akkutöltők csak akkor adnak ki a kimenetre töltőáramot, ha használható akkut akasztasz rá. Addig a FET zárva tart. Ettől függetlenül még lehet szakadt.
AEG 1208 "Protection against overcharging, short circuits, overheating and reverse polarity"
Oh!
Akkor holnap ott folytatom, hogy egy akksin is tesztelem. Eddig csak "hagyományos" töltőkkel volt dolgom, elektronikusan vezéreltel még nem. Nincs tapasztalatom ezen a téren. Addig is köszi mindenkinek! A hozzászólás módosítva: Okt 28, 2017
Sziasztok!
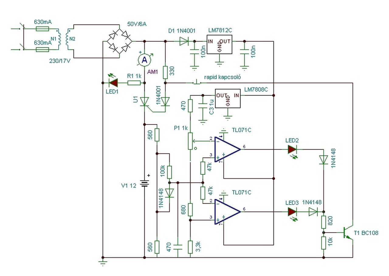
Segitséget szeretnék kérni ebbe az automata akkumulátor töltöbe megépítettem és "tölt" de az első nekifutásnál a 7812 ugy fort, hogy kiéget - kicseréltem azóta az LM358-as mind a 3-om ledet müködteti de miért viszont a 7812 már nem forr ja még egy kis probléma ha a nyitó kapcsoló be van kötve nem tölt csak ha kiforrasztom. TIC126 helyett BT 151-800R használom 10A-es töltés miatt Előre is köszönöm a segitségeteket! A hozzászólás módosítva: Nov 1, 2017
A kérdésedhez jobb lett volna a kapcsolási rajzot mellékelni, nem a nyomtatott áramkör tervét. Aki segíteni akar fejtse vissza ebből? Ha segítséget kérsz a fontosabb adatokat add meg, ne rejtvényt tegyél fel.
A hozzászólás módosítva: Nov 1, 2017
Mi az a .LAY file..?
Tegyél fel kapcsolási rajzot .PDF vagy .PNG formátumban..
Sprint Layout formátum a ".lay".
A hozzá való viewert le lehet tölteni ingyen, sőt, van 6-os verzió magyarul.
Ez mind szép és igaz, de ehhez a kérdéshez mégsem ez kellene, hanem a kapcsolási rajz.
Ezzel egyetértek, anélkül macerásabb... Meg nem tudni, hogy van-e eltérés a rajz, meg a nyák között.
Én meg tudom nyitni, de nincs mihez viszonyítani a nyomtatott áramkört. Így senki sem tud segíteni, de az az érzésem, hogy a kérdést feltevőt ez nem érdekli, mert bár folyamatosan itt van, a 2 órája írt hozzászólásomra nem reagál.
Egy hiányosság egyből szemet szúrt: a 7812 kimenetén nincs pufferkondenzátor.
Bocsi azt kihagytam ez egy módositót nyák viszont a rajz is a HE91/11 ujságban volna az eredeti.
Ezt ugy kaptam.
Az eredeti rajzon 17v os trafó szerepel a tieden 50v os a 7812 az 35v bemenőfeszültséget bír , szerinted miért izzott ? Ha jól sejtem cserélheted a trafót a két fesszabályzót a műveleti erősítőt és akkor működőképes lesz ..
A hozzászólás módosítva: Nov 2, 2017
Nézd meg a stab adatlapját. Igaz, azon csak az szokott lenni, hogy "improves stability and transient response", de ez azt is takarja, hogy nehogy gerjedjen. Egy 100nF elég többnyire.
Az Ő rajzán is 17 V transzformátor szerepel, a diódahíd 50 V 6 A!
15vV-os trafóról ment, ami az egyenirányitás után 16,5 vV-on ment. A a tápfesz jó volt, és mégis forrt a 7812. Az egyenirányitó híidam 15aA/600vV.
A hozzászólás módosítva: Nov 3, 2017
Moderátor által szerkesztve
15V~ trafó kb 20Vpp -t eredményez az egyenirányítás után.
(lehet már a műszered is megkerdült?)
bBocsi, de a hálózatom 218vV, avagy ha a primer oldal kicsi, akkor a szekunder oldal se add ki többet.
230-240vV-os hálózaton biztos 20vV körül addna ki. A hozzászólás módosítva: Nov 3, 2017
Moderátor által szerkesztve
Te írtad hogy 15V~ a többi már sima matematika...
(ha a mérés ellentmond a matematikának ott gond van) |
Bejelentkezés
Hirdetés |





s most sikerült egy akksin letesztelnem. Mellékelve a képe. előtte napokig próbálkoztam sima töltővel, semmi A-t nem kívánt bekajálni... Szerintem több éve állt a raktárban, elkértem, mint veszélyes hulladékot, hogy tesztelhessek 






