Fórum témák
» Több friss téma |
Fórum » Akkumulátor töltő
Hello! Ha már így "megszólítattam.."
Szívesen elmondanám a tapasztalataimat, csak tekintve, hogy nincs munkaakkumulátorom, így tapasztalatom sem lehet. Egyébiránt én manapság, csak "elméleti kertész vagyok", vagy is leginkább a kívánságok alapját elkészítem valaminek a kapcsolási rajzát, esetleg nyáktervét. A fizikai megépítés, tapasztalatszerzés, nem az én asztalom, azt meghagyom az elkövetőknek.. ![]() Egy kapcsolási rajzzal megtámogathattad volna a leírást, hogy látható is legyen az áramkör kialakítása.
Íme a kapcsolás,
Köszönettel.
Hello! A kapcsolás működhet így. Hogy az aksi mit szól majd hozzá, azt meg csak Te fogod tudni megmondani..
Ha jól értelmezem 16V környékén nyomta neki a napelem? Hát a 15,6 V-t felé már nem érdemes menni, a zártaknál pedig a 14,4, mivel felette beindul a gázképződés, ami vízvesztességgel jár, s azoknál igen-nehéz pótolni. Úgy látom ez "sealed lead acid AGM batteries", ennél sem pótolható. Hasonlóaknál amit szünetmentesekben használnak, az értékek ciklikus használatnál a töltési fesz: 14,4-15V, Standby use: vagyis állandóan rajta van a csepptöltés: 13,5-13,8V. A szünetmentesekben a jófajták 5-6 évet bírtak, mindenféle gondozás nélkül, mert a felhasználó nem foglalkozott vele, hogy évente 1-2 szer lemerítse, majd visszatöltse az akkumulátort. Az áramot C/10-20 között érdemes korlátozni.
Nem is kell ezzel foglalkozni a felhasználónak, annak az akkunak ki kell bírnia valamennyit, ha pedig cserélni kell akkor szól az UPS
Igen,volt egy pár típus, ami teszteim szerint bírta, a vélemények különböznek, de riasztós cég nagykeréből hordtam anno, ők már csak tudják melyik a jó!
Szia!
inkább By134-135 , 1N4001---4007 ig .
Üdv.
Teljes mértékben igaz, amit írtál, de: Van egy napelemem, akkora mint egy A4- es géppapír !- a maga gyatra tulajdonságaival ( belső ellenállása ). A maga 0,6 A töltőképességével addig töltötte mindkét csonkára tett indítóakkut, amíg azok feszültsége hogy- hogynem - elérte a 16,5 V-ot. Kuka mindkettő. Ebből a helyzetből kiindulva gondoltam ki, hogy ebből a napelemből kellene mégis 'kicsikarni az új akkunak megfelelő ( 75 Ah- 7,5 A ) töltőáramot. Kecske- káposzta szindrómára azt gondoltam ki, hogy időnként megszakítom a töltést, majd a napelem energiáját összegyűjtöm a "C" kondiba, és impulzusszerűen rásütöm. Akkufesz 13,2 V: 16,0 - 13,2 = 2,8V , R = 0,4 Ohm, így az impulzusok csúcsárama 7,0 A . Akkufesz 14,8 V : impulzusok csúcsárama 3,0 A Impulzusok időtartama becslésem szerint msec. nagyságrendűek. Impulzus szünetekben a töltőáramot a napelem adja: 0,6 A / 75 Ah = 0,008 ami kb. C akku / 100- nak felel meg, szinte csepptöltés. A töltés lekapcsolását azért gondoltam 14,4 V akkufesznél, mert a csúcsáramok pillanatában az akár felmehet 15 V fölé is, náhány msec. időtartami. Valamint ezt a procedúrát a felkelő nap éleszti, és nap- mint nap megismétli. Tudod, ez javarészt magárahagyott rendszer. 2- 3 nap peca után van bőven ideje az energiát pótolni. Eddig feltöltöttem vele a 75 Ah, valamint egy 14 Ah kapacitásút. Üresjárati feszültségük többnapos pihentetés után 12,95 V. Tehát ez így mőödik, de ha találsz valami javítandót, vagy más megoldást- megköszönöm. Tisztelettel
Mégse kellett volna spórolnod a fesz. szabályzón és venned kellett volna egyet hozzá, vagy legalább egy ilyet építeni..
Szia, Ez a "rásütés" nem rossz, ez alapján működik a desulfátor kapcsolás is, ártani nem árt, kérdés, hogy folyamatos üzemben hogyan viseli az akksi. Pontos áramot a shöntön csak szkóppal tudsz mérni, az impulzusok miatt. A 12,9 feltöltött akksinál teljesen tökéletes, de ha magára marad feltöltés után, mint írtam a csepptöltést: 13,5-13,8V -nál meg kellene fogni, vagy teljesen lekapcsolni.
Sziasztok tudna valaki e rajz után nyákot készíteni nagyon meg köszönném
Nehogy már ilyet építs.. Ilyen töltöttségmérő (vajójában áramerősség-indikátor) van az olcsó kínai autóaksi töltőkben.
Így van egy shönt pár € a egy analóg műszer az tökéletes!
Üdv. - köszönöm.
A kipattant 'cikra után, egyező gondolataim támadtak. Az akku 'fámája azt írja, amit Te is. Csepptöltés: az IRF addig tud dolgozni, amíg a741 'bistabil át nem billen 14,4 V akkufesznél, billenés után nem vezet. Visszabillenése kizárólag tápfeszültségének megszűnése után lehetséges, miután azt a napelemről kapja, vagyis éjszaka. Miivel a 12 V stabkocka megemelt feszültséggel folyamatosan él, így a csepptöltés marad 13,2 V ( amíg süt a Nap ) Nem mertem tovább emelni a nap- mit nap ismétlődő folyamat miatt. A "magára hagyott " , úgy értelmeztem, hogy akku- napelem- töltő - egyben beépítve, és esetenként látom őket kettő hónap múlva. Mégegy mért tapasztalat: a teljesen feltöltött 14 Ah - ás akkut újra töltésre téve, az áramkör lekapcsol csepptöltésre 5- 6 sec. múlva ( azaz: öt- hat másodperc ). A75 Ah -nál ez valahol 1- 2 perc között valósul meg. Gondolom ez nem okoz kárt az akkunak, még akkor sem, ha a procedúra naponta ismétlődik. Számomra is érdekes ez a töltési procedúra, de majd időnként beszámolok. Tisztelettel
Szia, Igen, jónak tűnik amit kitaláltál, annyi szerintem sem fog ártani, ha a kritikus értéket nem lépi túl, s mint írtam, sőt ezzel egy deszulfációs hatása is lesz, amit a boltokban is lehet kapni, s hasonló elven működnek, s folyamatosan rajta vannak az indító-akksikon, hogy "karban tartsák". Én még nem próbáltam, de sok véleményt olvasva a neten hatásos. Lehet készen kapni az Aliex...n Desulfator... 2, vagy 4 A-es kivitelben. Ennyiért biztosan nem állnék neki megépíteni. Viszont, ha azok folyamatosan rajta vanna az akksikoon, akkor ez miért ne? Én úgy látom, hogy nem árthat az akkunak, sőt használ, hogy a kémia működik benne!
Kérdésem lenne ! Adott két 7V 1,4W 200mA-es napelem kocka, és egy 12V 7Ah zselésaku. Kell-e közzé bármi, vagy a két napelemcellát sorba kötve (diódával ?) mehet a + a +-ra, - a - -ra?
Kerdes hogy a 14Vnevleges hany V valojaban.
Egy izzot kotnek sorba. Az akku feltoltodese fele igenyel figyelmet, ne toltse 14,4-15V fole mert sajnos sajat tesztjeim szerint is karositja az akkut.
Szia köszönöm a jó tanácsot akkor tudnál valami hasonlót ajánlani
A hozzászólás módosítva: Nov 24, 2017
Sziasztok szeretném véleményezni ezt a töltött
Szia, Miután semmit sem írtál róla, mire szeretnéd használni, az IC típusának beírásakor a következő oldalt dobta ki. Itt minden le van írva róla, ha az Angolt nem érted használd a google böngészőt, az komplett oldalakat is le tud fordítani. Véleményt csak az tud mondani, aki már megépítette, s használta vagy fél évig....
Szia 12 V autó akksi töltésére 480 A inditó áramúra alkalmas ?
A hozzászólás módosítva: Nov 24, 2017
Gépkocsi akkuknál sokkal lényegesebb paraméter az Ah kapacitás(C), mint az indítóáram. Általában 1/10 C-vel töltünk, úgyhogy ez az áramkör feltölti a 45 Ah-s akkut (pl. egy ezer köbcentis kisautó) is, meg a 100 Ah-t(nagy diesel terepjáró) is, csak lassabban. A kapcsolás leírásából nem, derül ki a max. töltőáram, de azzal az egy TIP 32-vel olyan 5A lehet a maximum. De szóljanak hozzá mások is...
Sziasztok tudna valaki nekem nyákot készíteni, a fenti rajzhoz nagyon megköszönném
A hozzászólás módosítva: Nov 25, 2017
A Hírdetésbe tedd be, vagy nézzél szét, szokott lenni fent.
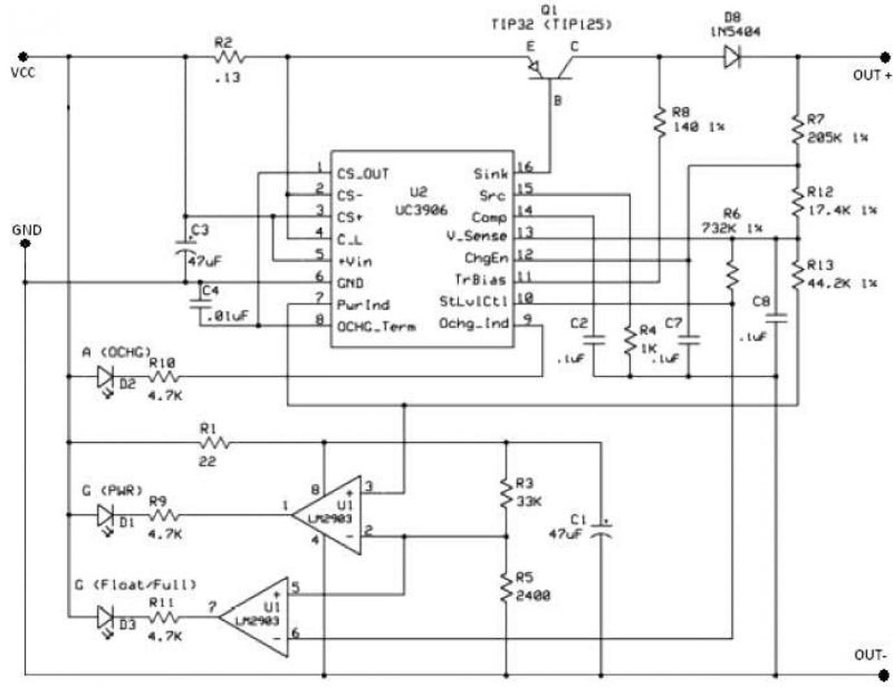
Ezt a találtam még a 3906 -ról, kifejezetten a zárt Lead Acid akkumulátorokra lett kifejlesztve, ahogy olvasom figyeli a töltési áramot feszültséget, az akku töltöttségi fokát. Ezzel egy chipben automatizálja a töltési folyamatot.
Ahogy Chipmunk1960 is írja valóban zselés akkuk töltésére lett tervezve az uc3906, még cikk is készült róla.Bővebben: Link
A hozzászólás módosítva: Nov 25, 2017
Szia ha még érdekel itt az eredeti nyák terv
Tiszteletem véletlenül nincs csupasz nyákterv
A hozzászólás módosítva: Nov 25, 2017
|
Bejelentkezés
Hirdetés |














