Fórum témák

» Több friss téma
Fórum » Elektronikában kezdők kérdései
- Ez a felület kizárólag, az elektronikában kezdők kérdéseinek van fenntartva és nem elfelejtve, hogy hobbielektronika a fórumunk!
- Ami tehát azt jelenti, hogy a nagymama bevásárlását nem itt beszéljük meg, ill. ez nem üzenőfal!
- Kerülendő az olyan kérdés, amit egy másik meglévő (több mint 17000 van), témában kellene kitárgyalni!
- És végül büntetés terhe mellett kerülendő az MSN és egyéb szleng, a magyar helyesírás mellőzése, beleértve a mondateleji nagybetűket is!
Lapozás: OK   3098 / 4060
(#) nedudgi válasza Firefighter1 hozzászólására (») Dec 26, 2017 /
 
Nem szakadásvizsgáló kellen oda, hanem ellenállásmérés. A szakadásvizsgáló néhány tíz ohm felett szakadást jelez.
(#) Firefighter1 válasza nedudgi hozzászólására (») Dec 26, 2017 /
 
A szakadásvizsgálóval csak azt akartam megnézni hogy ki kivel van!
Átolvastam a troid topicot, bár az én trafóm hagyományos.
Azt hiszem inkább fotózok majd meg mérek... és úgy fogom feltenni a topikba! Bár akkor nekiugrok a másik háromnak is!
Egy panasonic torony került hozzám az került bontásra!
Erősítő, keverő, cd, kazettás, 4 trafó és rengeteg kincs!
(#) tbarath válasza luigi71 hozzászólására (») Dec 26, 2017 /
 
Nem igaz, hogy az interneten nincs valami olyan leírás a dologról, amiben az áram is meg van adva.
(#) tbarath válasza RoliNyh hozzászólására (») Dec 26, 2017 /
 
Inkább fára világítson, a fém képes visszaverni a fény egy részét. Lakkozatlan, "nyers" fára.
A hozzászólás módosítva: Dec 26, 2017
(#) nedudgi válasza luigi71 hozzászólására (») Dec 26, 2017 /
 
Védőszemüveget feltétlenül használj!
(#) RoliNyh hozzászólása Dec 26, 2017 /
 
Meg tudná mondani valaki egy Lila/Zöld/Ezüst/Arany jelölésű ellenállásból, hogy a fenébe lett 180kΩ?
(Úgy látszik, mintha egy kicsit kifújt volna, de még maradhatott benne némi "működtető füst"...)
A hozzászólás módosítva: Dec 26, 2017
(#) elektrorudi válasza RoliNyh hozzászólására (») Dec 26, 2017 /
 
Ügyesen megválaszoltad a kérdésedet.
(#) aramis hozzászólása Dec 26, 2017 /
 
Sziasztok!legyetek szívesek megmondani , a 220 110 voltos trafót belehet kötni fordítva? tudom hogy nem de azért erősítsetek meg.
(#) erdgab válasza aramis hozzászólására (») Dec 26, 2017 /
 
Nem tenném!Bekötni be lehet ,de le fog égni pillanatok alatt.
(#) aramis hozzászólása Dec 26, 2017 /
 
Sziasztok! Megtudná valaki mondani az orosz 2x 12 v os trafót lehet e használni 3 kivezetésesként?

trafo.png
    
(#) Gafly válasza aramis hozzászólására (») Dec 26, 2017 /
 
Nem értem a kérdést
(#) aramis hozzászólása Dec 26, 2017 /
 
bocs hülye kérdés volt. Szeretnék egy sima 24v trafót TDA 2050-erösitöhöz bekötni de nem tudom hogyan kell GND be varázsolni
.üdv
(#) Gafly válasza aramis hozzászólására (») Dec 26, 2017 /
 
Én még így sem értem, ha nekem válaszoltál
Bár, ha csak valahogy így nem...
A hozzászólás módosítva: Dec 26, 2017
(#) aramis válasza Gafly hozzászólására (») Dec 26, 2017 /
 
Igen Ez lenne de itt a trafónak van 3. kivezetés de nekem csak sima trafóm van és hallottam valami hasonlót lehet kreálni a sima trafóval is
(#) Gafly válasza aramis hozzászólására (») Dec 26, 2017 /
 
Az adatlap 6.-os ábrájára gondolsz?
Idézet:
„Figure 6.
Single-supply typical application circuit”
(#) aramis válasza Gafly hozzászólására (») Dec 26, 2017 /
 
Igen, ez az.
A hozzászólás módosítva: Dec 27, 2017
Moderátor által szerkesztve
(#) Gafly válasza aramis hozzászólására (») Dec 26, 2017 /
 
Akkor megtaláltuk
(#) aramis válasza Gafly hozzászólására (») Dec 26, 2017 /
 
Igen ezt már elkésztettem csak a gnd és trfot kellene megoldani
(#) Gafly válasza aramis hozzászólására (») Dec 26, 2017 /
 
Akkor visszajutottunk oda, hogy nem értem a kérdést
(#) aramis válasza Gafly hozzászólására (») Dec 26, 2017 /
 
Szóval az erősítő kialakitása úgy van hogy a tápegység hez csatlakozik a trafó pozitív negatív és a gnd amihez a hangszóró csatlakozik a trafónak a szimmetriája 3 kivezetéses a középső a gnd, De nekem csak 2 kivezetéses van és amint előzőleg és írtam van valami megoldás azt nem tuom
A hozzászólás módosítva: Dec 26, 2017
(#) tbarath válasza aramis hozzászólására (») Dec 26, 2017 /
 
Csodák nincsenek:
- vagy a kapcsolást alakítod át single supply-ra,
- vagy a trafót cseréled le középkivezetésesre,
- vagy csinálsz valahogy a szimpla tápodból duplát.

Ez utóbbira számos módszer van, a sima két ellenállás és két elkó módszertől az opamp+tranyó/FET kapcsoláson át az 2x izolált buck converter megoldásig változatos dolgokat láttam, még az is lehet, hogy cél IC is van rá. De nagy teljesítményű áramkörök (értsd: erősítő) táplálására ez nem feltétlenül ajánlott.
A hozzászólás módosítva: Dec 26, 2017
(#) reloop válasza aramis hozzászólására (») Dec 26, 2017 /
 
(#) tbarath válasza reloop hozzászólására (») Dec 26, 2017 /
 
Ezt a megoldást még nem láttam
(#) cross51 hozzászólása Dec 27, 2017 /
 
Sziasztok!

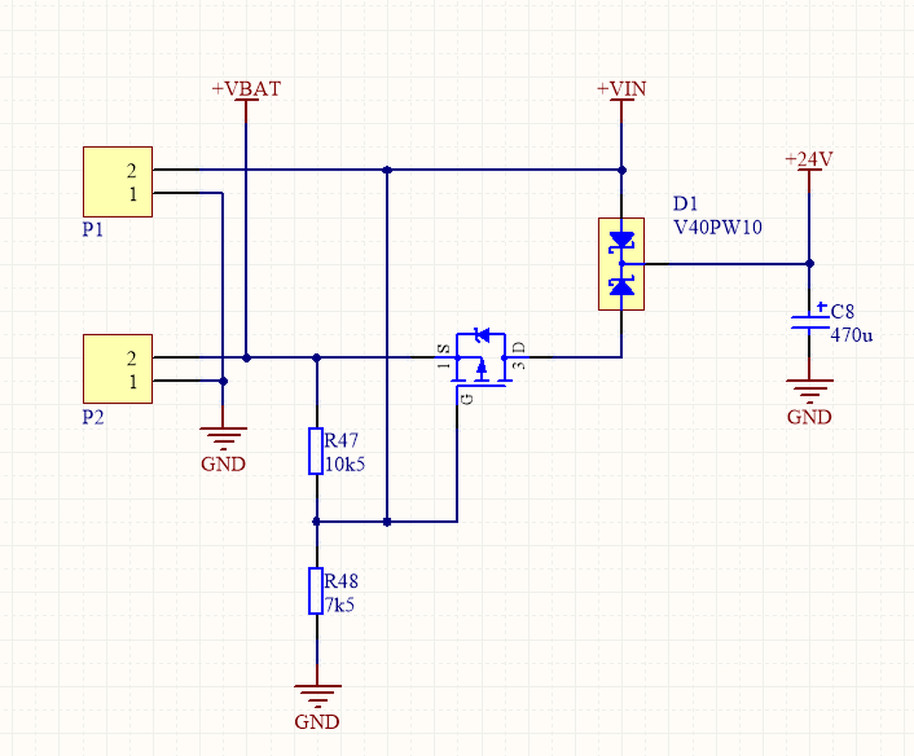
Egy UPS megvalósításával kapcsolatban lenne kérdésem. A mostani elképzelés a képen látható módon van megoldva a bemenet +24V-os vagy 2x12V-os sorba kötött akkumulátorról két diódával.
Kérdés ha ugye az akku fel van töltve a rajta mérhető feszültség nagyobb mint 2x12V(~2x14V) ilyen az áram nem az akku felöl "akar" folyni amíg az akku feszültség nagyobb mint 2x12V majd mikor 24V alá esik a feszültség akkor jön képbe a +24V-os táp?
Ez azért kérdéses mert a +24-ről folyamatosan töltve/csepp töltve lesz az akku.
Gondoltam valami ilyesmi megoldásra is itt viszont az a kérdés, hogy olykor 6-7A (max 10A) is lehet az áramfelvétel ha elmegy a +24V-os táp akkor a FET át tud váltani elég gyorsan akkura komolyabb táp ingás nélkül, úgy hogy ott van még 470µF kondi is?

ups.png
    
(#) Bakman válasza cross51 hozzászólására (») Dec 27, 2017 /
 
Nagyon leegyszerűsítve a dolgot, az áram onnan folyik a fogyasztó felé, ahol magasabb a feszültség. Ha az akkufesz. magasabb, mint 24 V és a tápegység 24 V-ot szolgáltat, akkor az akkuk fognak merülni.
(#) tbarath válasza cross51 hozzászólására (») Dec 27, 2017 /
 
Az IRF9530 PFET adatlapja szerint a kapcsolási sebesség tíz ns nagyságrendben mozog, egy komplett ki-be-ki ciklus belefér 100 ns-be 12 Amper terheléssel.
(#) cross51 válasza tbarath hozzászólására (») Dec 27, 2017 /
 
Köszönöm a segítséget mindkettőtöknek!

Az megvolt, hogy a FET gyors csak az a nagy áramnál nem voltam benne biztos.
És ezzel a módosítással akkor működőkepés vagyok megfelelő paraméterű FET-el (pl IRF9530)?

ups.png
    
(#) tbarath válasza cross51 hozzászólására (») Dec 27, 2017 /
 
Nekem nem tetszik.
Az akkuk nem sorba vannak kötve, itt a két akku 1-es saruja (legyen az bármi) megy a földre, a két 2-es pedig a FET-en és a D1-en keresztül van összekötve.
De ha sorba lennének is, a FET-nek akkor se az "alsó", hanem a felső feszt kellene kapcsolni. És a FET gate-et nem az akkuról, hanem a Vin-ről kellene vezérelned, hogy ha a Vin megszűnik 24V-nak lenni, akkor legyen negatív a Vgs és akkor kapcsoljon akkura. Így 1 db 12V akkuról megy a vezérlés, és csak azt ak akkut kapcsolod. Ráadásul a Vg 5-6V körül van a GND-hez, a Vgs így 6,5-8,1V között lesz, az nem biztos hogy elég a kapcsoláshoz, de a FET baromi sokat elfűthet.
(#) cross51 válasza tbarath hozzászólására (») Dec 27, 2017 /
 
Valamit lehet rosszul írtam vagy félre értelmezted.
Van egy AD->DC 24V táp és két db 12V-os akku sorba kötve (tehát az akkuról is 24V környéke van).
Amikor a +VIN > 14V (Vgs = -10V) akkor a FET ugye lezár (most a 14V 24V átmenettől tekintsünk el).
Majd mikor a +VIN megszűnik akkor 24V-al számolva az akkut 10V jut a gate-re ami a soruce-hoz képest -14V, ami szerintem elég.
Azért raktam fesz osztót, mert többnyire csak olyan FET-et találtam aminek a Vgs(max) = +-20V

Így is hibás az elgondolás vagy csak elsőre nem írtam pontosan?
(#) RoliNyh válasza cross51 hozzászólására (») Dec 27, 2017 1 /
 
Ez a rajz elég kacifántos, rajtad kívűl más nemnagyon érti úgy látszik.
Van három (nemtudommilyen) tápfesz, +VBAT, +VIN, +24V, meg két csatlakozó.
Csak nekem nem világos ki kivel van?

Rajzolj már be két nyomorult akkut, egy +VIN -csatit, és egy +VOUT csatit...
Következő: »»   3098 / 4060
Bejelentkezés

Belépés

Hirdetés
XDT.hu
Az oldalon sütiket használunk a helyes működéshez. Bővebb információt az adatvédelmi szabályzatban olvashatsz. Megértettem