Fórum témák
» Több friss téma |
Helyesbítettem 15v-ra
Értem a hangfrekvenciás teljesítményre gondoltam jobban,de elvileg nagyobb bétájú (meghajtó és végfok)tranzisztorral nagyobb nyugalmi áram mellett nagyobb teljesítményt el lehetne még érni ? Én úgy értem ..persze számolni kell a nagyobb hővel ,ezek még csak elméleti kérdések
Szia!
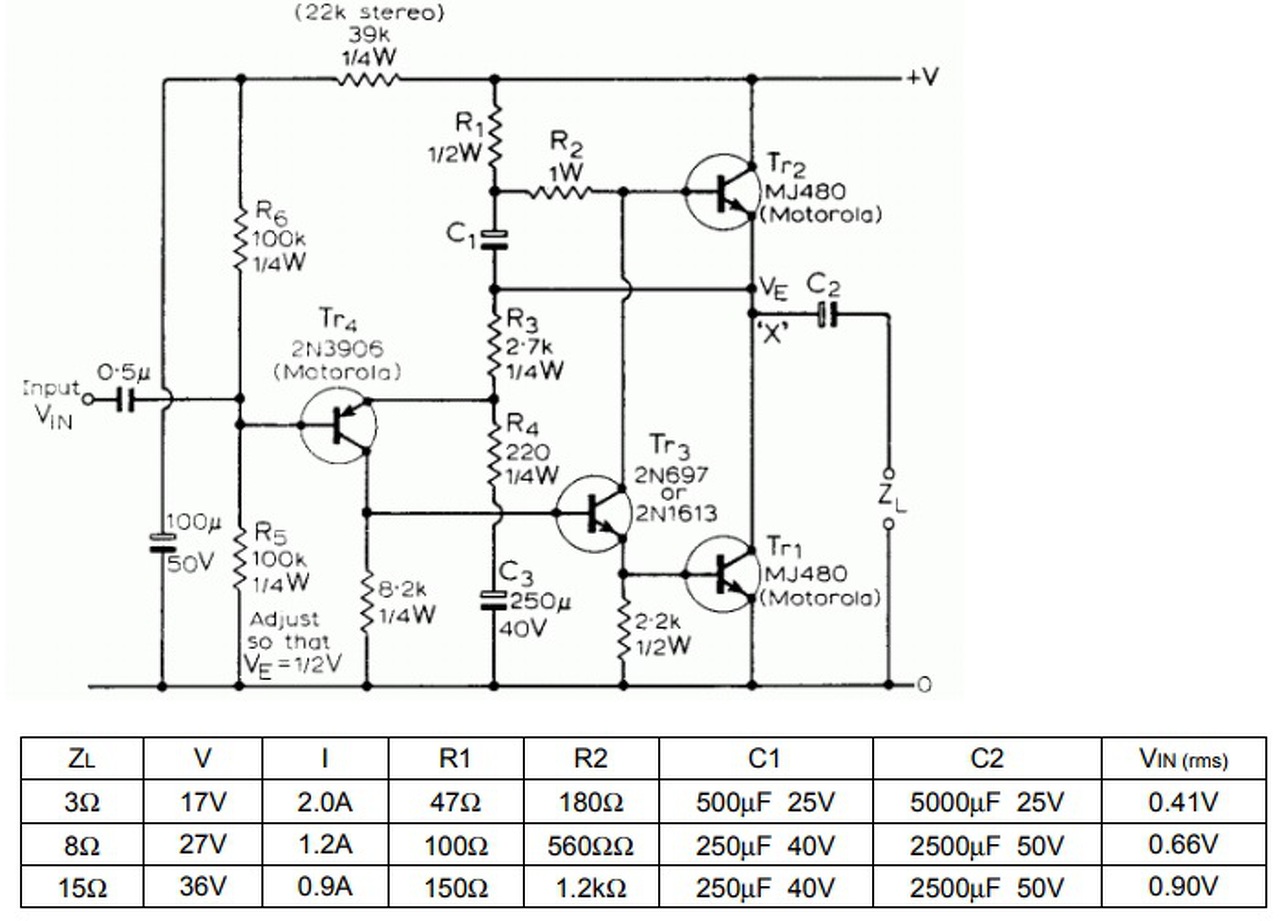
Hivatkozás. Az R2 ellenálláson folyik mindkét végtranzisztor bázisárama, melyet C1 miatt közel állandónak tekinthetünk. Ezen áramot Tr3 osztja el, tehát ha Tr3 lezár, akkor mind a Tr2 bázisába folyik, ha kinyit akkor pedig Tr1 bázisa kapja az összeset. Ideális tranzisztorok esetén mindkét félperiódus csúcsárama a nyugalmi áram kétszeresét tudja elérni. A gyakorlati értékekről itt írok.
Na, így már jó a 15V, mint féltápfesz.
Igen, gondoltam, hogy a hangfrekis teljesítményre gondoltál, de az erősítő kimenetén kiadható maximális teljesítményt nem igazán a tranyók Bétája határozza meg, hanem a tápfeszültség és a terhelő ellenállás. A Bétának csak a nyílthurkú erősítéskor lenne szerepe, de az erősítők 99%-ban vissza van fogva kezelhető értékre az erősítés a negatív visszacsatolással.
Értem ha a jól tudom egy negatív visszacsatolás a jlh-ban is van ,de azért azzal nem ártok ha a legmagasabb bétájúakat szerzem be
Ezt értem ,de ideális estben meddig célszerű emelni a feszültséget ,vagyis mi az a pont ami miatt már felesleges mert a minőségben nem játszik szerepet ? Olvastam már fórumokon hogy minél jobban elő van feszítve a tranyó annál jobban szól .
Elég zagyván fogalmazol.
A 30V 2A-es meghajtás mit jelent? Ha a tápfeszültségre gondolsz, akkor a 30V elégséges, a 2A az összesen a két csatorna, vagy csatornánként értendő? Teljesítmény szinten ez szorzódik, tehát a 30V és a 2A szorzata az 60W, aminek a kb. 75%-át elfűti az erősítő, vagyis nagyjából 45W az fűtés, a többi a hang, ami kijön belőle, azaz, kb. 7,5W csatornánként. Maximum 42-45V lehet a tápfeszültség és oldalanként kb. 1,2A-es áramfelvétel mellett, kb 12-18W teljesítmény vehető ki ebből a végfokból 8Ohm-ra, minimális torzítással. Üdv! A hozzászólás módosítva: Jan 7, 2018
Csatornánkénti 30v 2 amperre gondoltam
A hozzászólás módosítva: Jan 7, 2018
Ez csak fűteni fog, nem lesz jobb, a 2A-es áram már túlzás.
Lásd a kiegészítésem. Üdv!
Értem még csak a fejemben vannak a tervek ,azt tudom hogy felesleges több ampert ráküldeni mert csak szétfűti magát,lehetőségeket számolom lehet +35v körüli táppal kipróbálom ha majd megépítésre kerül .Köszi az infót
A feszültség a kivezérelhetőségnek szab határt, ennél a topológiánál 20 W-nál többet nem ajánlok.
Az erősítő hangjára a nyugalmi áram lehet hatással, ha nagyon rossz linearitású végtranzisztort választottunk némileg orvosolja a hibát, ha magasabb üzemi áramot állítunk be, mint amit a hangsugárzónk megkövetel. Kisebb lesz a áram változása. Helyesen akkor járunk el, ha valamennyi pozícióba az üzemi tartományban minél lineárisabb tranzisztort választunk.
A (DoZ) 20W-os A osztályú erősítő témában találsz rá példát.
Köszi az infót még nem állok neki az építésnek információgyűjtés innen onnan .
Hi Mesterek!
Szereztem ilyet, ez a jó lesz az elkó mellé kicsatolónak? Mivel elég nagy így nem a panelon lesz
Hi Mesterek. Tudnátok segíteni hogy hova kellanagyobb erősítésű tranyó? Pozitiv ágra vagy a negatívra?
Beindult,elindult és gyönyörű
6 ohmos ellenállásos mű terhelésnél készült a mérésről a kép, 1.2 áram felvételell. Sok meló lesz még vele, de lassan azért halladok .
A tranyókat nem lehetne kicsit hosszabb (na jó, rövidebb) vezetékkel bekötni? Esetleg a NYÁK ot alakítani ki úgy, hogy direkt rá legyen forrasztva?
Sziasztok kezdő vagyok segítségét szeretnék kérni csinálok egy jlh 1969et erdeti kapcsolás alapján annyi különbséggel, hogy az elején 2n2907a tranzisztor van. 25.8 voltal (mértem) taplalom 2.5ampet ir a trafó áramerősséget gyönyörű hangja van amúgy viszont a két kimenő tranzisztornál nem fel tapfeszem van hanem 7.9 volt azzal foglalkozzak jobb lessz vagy nem sokkal?
Igen, foglalkozz. Jobb is lesz, meg nagyobb kivezerles esetén nem kezd el klippelni. Az a 2,5A egy oldal nyugalmi arama? Mert ha igen, akkor semmi értelme. Csak felesleges hot termel. Elég 1,5A bőven.
Igen egy oldal de majd arra is rámérek van 1.4amperes kiallas azzal 34volt korul lesz a fesz. Erdekes amikor brobaltam először jol rakatm ossze vagy sem 12voltnal jo volt a feltap fesz pont.
Van egy sanda gyanúm. Te trafó terhelhetosegrol beszélsz. A vegfok aramfelvetelet kell megkérni, es beállítani. Ugyanigy a feltapot is. Erre vannak a trimmerpotik a kapcsolasban.
Az áramerősséget még nem mertem írtam is csak a vegfokot a feszültséget és a feltapot 2.5ampert csak a tápról olvastam írtam is.
Értem. Két műszer kell hozzá, az egyikkel az áramerősséget, a másikkal pedig a féltápfeszt kell mérni. Egyszerre! Nem árt, ha a kimeneten van egy 8 Ohmos terhelés, pl. egy hangszóró, vagy 30-40 W-os huzalellenállás, a bemeneten pedig rövidzár van. Az első potival, ami a bemenethez közel van, állítod a féltápot. Ha oda fix ellenállást tettél, ideiglenesen vedd ki, és forrassz helyébe egy trimmet. Ugyanígy a másik ellenállás is, most me nem mondom mi a száma, nos oda is trimm kell ideiglenesen. Amikor mindent beállítottál, és hagytad, hogy melegedjen a cucc, ellenőrzés, majd ha kell korrigálás. Utána a potikat kiforrasztod, pontosan kiméred, és a helyébe fix ellenállásokból összerakva ugyanazt az értéket, beforrasztod, ellenőrzöd. Ennyi.
Köszönöm szépen a segítségét pár nap és megcsinálom ahogy írtad. Fix ellenállásokkal csináltam vettem trimmer potikat beállítom és vészek ellenállást bele amilyen majd kell.
Az ellenállások 1w vagy nagyobb legyen, ha kell akkor több darabból rakd össze a szükséges ellenállásértéket, majd ellenőrizd le ismét áramfelvételt, féltápot, hagyd a cuccot melegedni, egy óra múlva ismét ellenőrizd. Én 1.3A nyugalmit állítottam, ami egy óra múlva beállt 1.5A-re. Valami ilyent várjál Te is. Az egyenirányítót is érdemes külön hűteni, vagy brutál nagy darabot használni. Az én hidam 75A-es példány.
Szia! Azt tegyük hozzá, a nyugalmi áram értéke nem általánosítható, függ a tápfeszültségtől és az erősítőre kötött hangsugárzó impedanciájától. A célunk az, hogy teljes kivezérlésnél akár telítésbe is vihessük a végtranzisztorokat, de álljunk is meg ezen a szinten.
Igazán jól a kissé túlvezérelt erősítő kimenetére kötött oszcilloszkópon láthatjuk meddig jár amplitúdó növekedéssel a nyugalmi áram emelése. Ugyanitt lehet ellenőrizni a bemeneten lévő feszültségosztó helyes beállítását, mert az igazi cél a szimmetrikus klippelés. |
Bejelentkezés
Hirdetés |




Értem a hangfrekvenciás teljesítményre gondoltam jobban,de elvileg nagyobb bétájú (meghajtó és végfok)tranzisztorral nagyobb nyugalmi áram mellett nagyobb teljesítményt el lehetne még érni ? Én úgy értem ..persze számolni kell a nagyobb hővel ,ezek még csak elméleti kérdések


6 ohmos ellenállásos mű terhelésnél készült a mérésről a kép, 1.2 áram felvételell. Sok meló lesz még vele, de lassan azért halladok . 






