Fórum témák
» Több friss téma |
Szia!
Ha ezt a kapcsolást építetted, akkor oda 330ohm-ot kell betenni. Ott ahol kondi van helyette, az egy módosított kapcsolás és más alkatrészek értékei is változtak. A hozzászólás módosítva: Márc 9, 2018
Halli. Oda 330Ohm ellenállás való. Ez a rajz rádiótechnika újságból illetve egy urbán elektronikás egységcsomagból származhat, nem valószínű hogy hibás lenne a rajz az viszont valószínűbb hogy Te olvasod rosszul.
Szia! Ezek az ellenállások feszültségosztót képeznek az R23, R27-tel. Amiért beültetésre kerültek, az az R32, R34 értékének az eredeti 0,091 Ω-ról, a könnyebben beszerezhető 0,1 Ω-ra növelése. Így változatlan marad az áramkorlátozási szint.
A 330 nF-ot a Ludwig féle módosításban láthattad.
Úgy jársz a legjobban, ha az RT-s/ urbános kapcsolást veszed alapul. Nem kell bele mindenféle hókusz-pókusz. Alaphangon 0.1ohm-ra van méretezve. BD249 helyett 2SC5200.
Tisztelt uraim!
Segítségeteket kérném, megépítettem az Alkotó által megrajzolt R.Ludvigos Quad 405 V5.1, a problémám a következő lenne. Élesztés rendben sikerült, szekunder oldalban + és - ágban egy egy 60 w-s izzó, végtranyó nélkül, meghajtók bent, bemenet rövidrezárva, nagyon alaposan végigolvastam szinte a teljes fórumot. Végek 4 db MJL 3281A, meghajtó 2 db MJE 15031G, Trafó 2 x35V 800W toroid, egyen fesz: 2X49,6V, puffer 4 x 10000mF, bekapcsoláskor izzó nem világít, fel se villant, pozitív oldali nyugalmi áramfelvétel:62,5 mA, negatív oldalon:55,4 mA, kimeneti egyen fesz:31,7 mV. Végek be, indítás újra, mérés ugyan ez. Hangfal, bemenet meghallgatás izzó korlátozóval, kis hangon, szól semmi rendellenesség, csak azR30, R31 melegszik de ez természetes ha jól gondolom, olyan 70 fokig melegedig és ott tartja, mértem műszerrel. Szóval izzó ki, biztosíték be 4 A, mivel élesztéskor 1A volt bent. Minden rendben, szépen és tisztán szól, viszont mobirlól próbáltam és olyan, mintha nem vezérelni ki, olyan, mintha 30-40W jönne ki, megpróbáltam más bemeneti eszközt, laptop, itt javult a helyzet, de még mindig kevés, másik hangfal ugyan az, másik kábel semmi javulás, ugyan azon kábelek és hanfgal, van másik erősítőm Sharp system 7700 végfok ami elvileg 2x120W szól becsülettel, azoh viszonyítva alig fél hangerő, inkább alatta. A panelt saját magam rajzoltam mert amikor elkezdtem nem találtam nyák rajzot. Az alkatrészeket kivéve a kondenzátort beültetés előtt kimértem, még csak az egyik panel készült el. Lehet valahol felcseréltem valamit, olyan mintha nem vezérelné ki a végfokozatot. Bemeneti inpedancia, 219,5 kohm, kimenet 0,673 kohm. Ha tud valaki sgítsen. Pár képet felrakok. https://drive.google.com/open?id=10S-pgIr-BqIP-b8h6bJ7XdrrNi9_OBbg
Rakok fel még képeket. Illetve várom segítségeteket.
Köszönettel.
És még a tervezett panelról.
Az én példányom kivezérléséhez közel 2 V bemeneti feszültség kell (ajánlott visszacsatolással). Ezt sem a telefon, sem a hangkártyák többsége nem tudja.
De ez nem baj, és nem hiba, hanem inkább egy sajátosság, ami a végfokozatok jelentős táborát jellemzi. Kell a forrás készülék és végfokozat közé még egy fokozat. Ezt mondjuk hívhatjuk előerősítőnek, vagy szintemelőnek. Ez a fokozat az erősítésen kívül jó helye lehet a hangerő szabályozónak is.
Köszönöm a gyors választ. Mit takar az "ajánlott visszacsatolás"
Esetlegesen tudnál küldeni egy olyan rajzot ami ehez megfelelő, én csak hangerő szabályozást szeretnék a dobozban elhelyezni, és azt is két külön potméterrel. Közben kipróbáltam egy emelt szintű bemenetet, ami egy AKAI erősítő fülhallgató kimenete, itt kb 1,8V mértem itt mér dorombol becsülettel. Illetve kérdezném még, hogy ha jól olvastam, ezen kapcsolás 4 ohmos terhelést elvisel? Valamint nagy általánosságban az R30-R31 páros mennyire hivatott melegedni, amit írtam a 70-80 fok az rendben van?
Szia! Az ellenállások melegedése sajnos elkerülhetetlen, jól szellőző dobozolással tudod mérsékelni.
Ha kimondottan olyan jelforrásod lesz ami akár fülhallgató meghajtására is képes, akkor pár alkatrész módosításával jelentősen megnövelheted az erősítő érzékenységét. Igény esetén leírom a szükséges értékeket.
Szia Reloop. Köszönöm a hozzászólást, jól szellőző lessz a doboz illetve kap egy NTC Fan 4 hűtő szabályozó egységet is. A jellforrás vagy laptop, vagy telefon, esetleg kisebb buliknál keverő. Ily módon kellene valamilyen előerősítő, vagy szintemelő ahogyan Alkotó írta, tudnál küldeni olyan kapcsolást amit ha hozzáépítek akkor megfelelően kivezérli, illetve csak oldalankénti hangerőszabályozást szeretnék megvalósítani. Egyébként nagyon sokat hasznosítottam a bejegyzéseidből illetve mindenkiéből. De ez életem első megépített végfoka, és remélem jó is lessz. Illetve 4 ohmra történő terhelést elviseli ez a változat ugye?
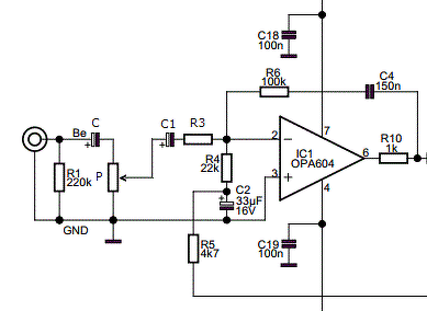
R6, C4, az Ic visszacsatolás lazításával növelhető a bemenet érzékenysége.
R6 helyére mehet 220k C4-100nF vagy 330k C4-47nF. De ezzel a paraméterek romlanak némileg. De valami más meg javul. Az eredetiben 330k és 47nF-volt. De ezeknek az IC-knek az erősítése is kisebb volt.
Könnyen és hatékonyan a bementi impedancia kárára tudunk beavatkozni, de esetedben nemhogy hátrányt, hanem előnyt jelent, mert erősebb lesz a kábelzaj-elnyomásod.
A mellékelt ábra szerint 400 mV lesz a bementi érzékenység, ha R3 4,7 k-s. Ehhez 22 k lineáris potmétert és 10 µF C, C1 csatoló-kondikat ajánlok. Az elkók feszültségtűrése nem igazán érdekes, de az ésszerűség 16 - 50 V-ot diktál. A telefon kimeneti feszültségét nem rögzíti szabvány, akár még a 400 mV érzékenység is kevés lehet. Ebben az esetben R3 1k8, P 10 k lin, C; C1 22 uF. Az érzékenység növelése sajnos az alapzaj növekedésével is együtt jár, ezért csak a feltétlen szükséges mértékűt érdemes kivitelezned.
Köszönöm a választ. Azt elfelejtettem megírni, hogy NE 5534 ic használok, nem tudom számít e valamit. De ha jól éetelmezem az általam elkészített panelon a C1 helyére berakok egy 10 mikrós elkót, majd az R3 C1 felőli oldalra bekötöm a potméter egyik oldalát, a másik oldal GND-re, és poti csuszkájáról elmenő ágba berakok még egy 10 mikrós kondit, utána sorosan egy 4,7k ellenállást és ezt vissza viszem a panelom R3 másik oldalára, természetesen az R3 a panelon nem ültetem be akkor kész. A C1 és általad javasolt R3 elhelyezhetem a potméternél is ugye? Gondolom ezzel a kis módosítással egy átlagos bemeneti érzékenységet kapok. Illetve a 4 ohmos terhelést elbírja?
A 4 Ω-os terhelést természetesen bírja.
A hangerő potit úgy oldanám meg, hogy a panelből eltávolított C1 helyéről hoznék egy-egy szálat, valamint a testet a potihoz és a potira forrasztanám az elkókat. Nálam ez közönséges szalagkábel három erével készül és meg vagyok elégedve a zajtalanságával, pedig van ahol kénytelen voltam a toroid közelében elvezetni. A magyarázat abban rejlik, hogy a jel és a test vezetőre ráülő hiba elég jól kioltja egymást. Nem saját ötlet, gyári készülékekből lestem el
Értem és igaz így az R3 a helyén marad persze a változtatott értékkel. Nagyon szépen köszönöm a segítséget potit még beszerzek és a héten megvalósítom, illetve írok a megvalósított eredményről. Illetve az eredeti állapotban mi el vezérelhető ki rendesen a végfok mivel lehet 2V nagyságú jelet produkálni? Esetlegesen egy külön szintemelő, vagy hangszín szabályozóval?
A szintemelőről itt írtam. A Quad-ban így fest.
Szerk.: a linken szereplő képen kivehető, hogyan hűtöm a teljesítmény-ellenállásokat a bordával együtt. A hozzászólás módosítva: Márc 11, 2018
Szia én ugyan ezt a szintemelőt használom csak a bemenet választómban .
Eddig nem volt probléma vele pedig többféle erősítő van a berendezésen. Csak a megfelelő szinteket kell beszabályozni.Bővebben: LinkBővebben: LinkBővebben: LinkBővebben: Link
Értem akkor megépítem a szintemelőt amit linkeltél. Viszont tudnál olyan kapcsolást hogy a tápellátást meg tudjam oldani a +- 50 voltról. Mivel látom hogy az előerősítő szimetrikus táppal megy. Illetve mivel a quad-l a gnd és a bemenet gnd nem közös, de az előerősítőnél az nem okoz problémát hogy az előerősítőnél közössé válik?
Reloop megírta a tutit. Építesz pluszt, amivel bonyolítasz, +zajt viszel az egészbe. Nekem is vannak quadok, semmi nincs előttük. Minőségileg Reloop megoldása a legjobb.
Köszönöm.
Hát +- 50 voltról 12-őt ![]() Szerintem van hely a toroidon még két kis szekundernek
Vanni van hely illetve van egy 8.5V AC leág rajta. Tekerni nem akarok.
"Könnyen és hatékonyan a bementi impedancia kárára tudunk beavatkozni, de esetedben nemhogy hátrányt, hanem előnyt jelent, mert erősebb lesz a kábelzaj-elnyomásod.
A mellékelt ábra szerint 400 mV lesz a bementi érzékenység, ha R3 4,7 k-s. Ehhez 22 k lineáris potmétert és 10 µF C, C1 csatoló-kondikat ajánlok. Az elkók feszültségtűrése nem igazán érdekes, de az ésszerűség 16 - 50 V-ot diktál. A telefon kimeneti feszültségét nem rögzíti szabvány, akár még a 400 mV érzékenység is kevés lehet. Ebben az esetben R3 1k8, P 10 k lin, C; C1 22 uF. Az érzékenység növelése sajnos az alapzaj növekedésével is együtt jár, ezért csak a feltétlen szükséges mértékűt érdemes kivitelezned." |
Bejelentkezés
Hirdetés |














