Fórum témák

» Több friss téma
Fórum » Weller páka (állomás)
 
Témaindító: puli122, idő: Máj 1, 2006
Témakörök:
Lapozás: OK   24 / 33
(#) rammeradrian válasza Johnny0004 hozzászólására (») Szept 13, 2017 /
 
Erre gondolsz? http://www.tme.eu/hu/details/c091-3437-000/din-csatlakozok/amphenol...7-000/
A hozzászólás módosítva: Szept 13, 2017
(#) Johnny0004 válasza rammeradrian hozzászólására (») Szept 14, 2017 /
 
Nekem nem mukodik a link, de biztos az, ott vannak hasonlo csatlakozok, esetleg egy kicsit kell alakitani.
(#) Massawa válasza Johnny0004 hozzászólására (») Szept 14, 2017 /
 
A weller hajlamos idiota csatikat használni. ( emlékszel az enyémre - ugy nézett ki mint egy sima DIN csak az osztokör átméröje volt 1,5 mm-l nagyobb, igy kitörtek a DIN lábai ).
Sokkal egyszerübb kicserélni más, megbizhatobb és kaphato csatira az egészet.
(#) Johnny0004 válasza Massawa hozzászólására (») Szept 14, 2017 /
 
Na az borzalmas volt, de ugy emlekszem az a PES51 paka volt, es hoelemes nem termisztoros, mert a Wellernek egy eladott lisence. Amugy az LR21-e, vagy a WSP80-e strapabiro jo csatlakozo nekem nincs veluk gondom, csak ugye egyedi, ezert problemas hozza aljzatot szerezni. Ezeken 240 fokban van az 5 polus elhelyezve.
(#) rammeradrian hozzászólása Szept 17, 2017 /
 
DSX 80-hoz melyik állomást ajánlanátok?

Ezeket találtam:
https://www.hobbielektronika.hu/forum/getfile.php?id=191883

Jó lenne ha megoldható lenne egytápról, mert van egy 120VA-es 24V-os toroidom, azt lenne jó felhasználni.
(#) rammeradrian hozzászólása Szept 26, 2017 /
 
Tudja valaki esetleg hogy az AG 75-ös állomás milyen hőérzékelőt használ? (HAP1-es páka)
Illetve, alakította már át valaki DSX 80-hoz? (A DSX80 az PT20-as)

Köszönöm!
(#) rammeradrian hozzászólása Okt 1, 2017 /
 
Végeztem néhány módosítást vzolee tervein, hogy DSX 80-hoz használható legyen. (12V-os vákuum szivattyúhoz) Holnap meg is építem. Ha valaki lát benne hibát akkor várom az észrevételeket.
A hozzászólás módosítva: Okt 1, 2017
(#) rockersrac hozzászólása Okt 1, 2017 /
 
Sziasztok! Kérdésem az lenne, hogy weller wsp80 pákához valaki csinált pices ,,koppintást" itt az oldalon, de a képek közt nem találtam. Tudna ebben segíteni valaki azzal, hogy belinkeli nekem?
A hozzászólás módosítva: Okt 1, 2017
(#) vottokar válasza rockersrac hozzászólására (») Okt 2, 2017 /
 
Sajnos nekem csak MSP430-assal van csak tervem, az neked nem hiszem, hogy megfelelne
De Johnny0004 fórumtársunknak van többféle terve, ha jól emlékezem....
A hozzászólás módosítva: Okt 2, 2017
(#) mark.budai hozzászólása Dec 5, 2017 /
 
Sziasztok!
WSP80 pákához való aljzatot hogy hívják, és honnan tudok rendelni? Szeretnék állomást építeni, de nem akarom levágni, és kicserélni a csatlakozót a pákán.
(#) Massawa válasza mark.budai hozzászólására (») Dec 5, 2017 1 /
 
Cseréld ki mert attol rosszabbat még nagyitoval sem lehet találni a piacon.
(#) mark.budai válasza Massawa hozzászólására (») Dec 5, 2017 /
 
Munkahelyemen jó ideje használom, soha nem volt gondom vele. És szeretném, ha továbbra is kompatibilis lenne mind a pákám a gyári állomásokkal, mind pedig az állomásom a többi pákával. Úgyhogy továbbra is az aljzat fellelési helyét keresem.
(#) Massawa válasza mark.budai hozzászólására (») Dec 5, 2017 1 /
 
Én meg amikor vettem - vagy 5 éve - az volt az elsö, hogy kicseréltem a kritikán aluli minösége miatt, és azért is mert semmivel nem kompatibilis, és aljzatot csak a wellertöl kapsz (némi szerencsével).
(#) Gabó válasza Massawa hozzászólására (») Dec 5, 2017 /
 
Se a minosegbe, se a kompatibilitasba nincs igazad! Erdekes, en talaltam jo aljzatot hozza....
(#) Massawa válasza Gabó hozzászólására (») Dec 5, 2017 /
 
Én szét is szedtem, a kivitele rosszabb mint az 50 éves orosz csatiké. A lábakhoz hozzá sem szabad érni mert egyböl kitörnek, össze sem lehet hasonlitani a régebbi weller csatikkal.
Amugy használd egészséggel és áruld a kolléganak hol szereztél hozzá foglalatot, mert az volt a kérdés.
Számomra a jo csati igy néz ki.

IMG_2827.PNG
    
(#) Gabó válasza Massawa hozzászólására (») Dec 5, 2017 /
 
Nyugi, a kollega megkapta a valaszt a kerdesere meg reggel.
(#) ftirius hozzászólása Dec 24, 2017 /
 
Sziasztok!
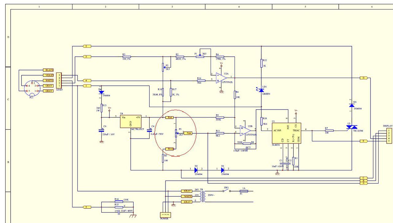
Lenne egy olyan kérdésem, hogy jól gondolom-e hogy a rajzon a bekarikázott P3-as potival lehet a kívánt hőfokot beállítani?
Ez egy Weller EC2002-es kontroll panelja.
Ill. milyen potimétert és honnan lenne érdemes venni bele?
Jelenleg direktre van kötve, ha jól láttam, persze kérdéses, hogy miért lett "átalakítva".
A hozzászólás módosítva: Dec 24, 2017

WP.jpg
    
(#) Johnny0004 válasza mark.budai hozzászólására (») Dec 24, 2017 /
 
(#) Gránátalma hozzászólása Jan 27, 2018 /
 
Sziasztok.
Tcps 2450es pákám nem kattog. Ma kezdte. Hol fűtötte a hegyet hol nem. Szétkaptam. Az alján van a hőkapcsoló e lemezeket meghajtottam picit mert nem értek a pogácsák a fémhez. Most fűt de bem kapcsol le. Mit lehet vele tenni?
(#) pipi válasza Gránátalma hozzászólására (») Jan 27, 2018 /
 
Sokat hajlitottál rajta.
Próbáld a hegyet kivenni, akkor bontania kell.
(#) Gránátalma válasza pipi hozzászólására (») Jan 27, 2018 /
 
De az alap elképzelés jó? Ott lesz a bibi a lemezkénél? Nem értem a pontos működést mert a kért érintkető pogácsa kifelé rugózik. Tehát gondolom akkor alapból hozzá kéne érjen a lemez a fémhez így fűt indulásnál és a hőre rugja elfelé?.!
(#) Ge Lee válasza Gránátalma hozzászólására (») Jan 27, 2018 /
 
Nézd végig az oldalt. A kapcsolónak alap helyzetben zártnak kell lenni, akkor megy át rajta a delej, azaz akkor fog fűteni. Ha meg a hegy elengedi akkor meg kikapcsol.
(#) Gránátalma válasza Ge Lee hozzászólására (») Jan 27, 2018 /
 
Na mire leírtamvaz előzőt rá ia eszméltem hogy mivan. Szet is kaptam gyoraan megint visszább hajtottam. Mar értembhigy kapcsolgat. Jó is lett ha minden igaz. Köszi mindkettőtöknek!
(#) Gery78 hozzászólása Máj 5, 2018 /
 
Sziasztok!
A segítségeteket szeretném kérni a következő probléma megoldásában. Vettem az E-bay-ről egy használt Weller WSD81-es állomás paneljét. Trafóm van hozzá, sikerült beüzemelni a panelt. A Weller DSX80 pákám szépen felfűt, tartja a hőmérsékletet. Egyetlen bajom van vele, hogy fix 370°C-ra be van állítva, és nem lehet más hőmérsékleti értéket beállítani, viszont jó volna, ha ez lehetséges volna.

Utánanéztem, az állomás beállításához szükséges egy Weller WCB2 programozókészülék, a leírását a mellékletben megtaláljátok.

A kérdésem az volna, hogy esetleg valamelyikőtöknél volna egy ilyen WCB2 készülék, hogy vissza tudjam állítani gyári beállításra a panelt? Ha megoldható volna, akkor szeretném kölcsön kérni egy kis időre, hogy beállíthassam a panelom?
(#) freddyke hozzászólása Máj 12, 2018 /
 
Van egy Weller TCP 24 50W-os pákám lelakott állapotban (így kaptam) és szerintem rákölteni sem érdemes (részletek másik témában). A rossz páka kiváltására új Weller TCP-S 24-hez hozzá tudnék jutni 74 EUR-ért (amazon.de).

A másik probléma a trafó lehet. Nem gyári, nem tudom hány Wattos (semmilyen felirat nincs rajta). Méretek alapján 100W-osnak gondolom. Nagyon régi darab, még a 220V-os időkből. 236-237V hálózati feszültség esetén 24.6-24.7V jön le róla. Érdemes ehhez a trafóhoz egy új pákát vennem? Nem sok ez a feszültség, nem menne az élettartam rovására? (Korábbi hozzászólásokban olvastam, hogy hosszabb élettartam elérése érdekében érdemesebb kisebb feszültségen, 21-22V-on járatni). Másik témában olvastam, hogy kis átalakítással tehermentesíthető a belső kapcsolója és meghosszabbítható az élettartama (a fűtőbetétet egy másik kapcsoló kapcsolja, ezt a Weller kapcsolója csak vezérli). Ha ezt az átalakítást megcsinálom, úgy már megfelelő lehet a trafó vagy a fűtőbetét sem szereti ha kicsit magasabb a feszültség, mint 24V?

Off: honnan tudhatnám meg hány Wattos a trafóm?
A hozzászólás módosítva: Máj 12, 2018
(#) ferci válasza freddyke hozzászólására (») Máj 13, 2018 / 1
 
Szia!
Próbáld megmérni a szekunder huzalt és számold ki, hány amperre jó, ez az első - ha nem férsz hozzá, akkor jön a többi.
Ha 100 wattosnak saccolod, de a pákához kell csak, terheld le 2 amperrel legalább fél óráig és ha nem túl meleg , jó lesz oda.
Ebben az állapotban mérd meg, hány volt jön le róla, ha nem esik le a feszültség 23 volt alá, elég lesz.
Ha sokallod így is a feszültséget és ha hozzáférsz, csípj le pár menetet a szekunder végéből.
A hozzászólás módosítva: Máj 13, 2018
(#) freddyke hozzászólása Máj 14, 2018 /
 
Lehet kapni a Weller TCP-hez vezeték "törésgátlót", amely a pákából kilépő vezetéknél helyezkedik el a csavar alatt? Ha igen, milyen néven keressem? Vagy tudtok esetleg pontosan oda illő, helyettesítő dolgot?
(#) ferci válasza freddyke hozzászólására (») Máj 14, 2018 /
 
Törésgátlónak elég egy 5-6 cm-es kábelre passzoló műanyagcső, arra pedig egy újabb 3 cm-es a csavar alá. Így 2 rétegben bőven megvédi a sok hajtogatástól.
(#) hg6dab válasza Gery78 hozzászólására (») Máj 15, 2018 /
 
Szia Gergő! Szinte csak cégeknél van ilyen használatban. 8-10 éve én is dolgoztam ilyennel, de már más területen vagyok. Lenne egy megkerülő megoldás: ha tudsz PIC-et programozni, vagy akad aki tud ebben segíteni, akkor az X8-as csatlakozón keresztül rá lehetne tölteni a zárolás nélküli programot. Ez a hex-fájl valaha megvolt, de most nem tudom hol van. Utánakeresek, de ehhez kell egy kis idő. Ha más tud segíteni, úgy egy jól működő példányból ki lehet olvasni.
Úgy látom ebben is 826-os program van, ezekben nem volt kiolvasásvédelem.
(#) Gery78 válasza hg6dab hozzászólására (») Máj 16, 2018 /
 
Szia Sanyi!
Köszi szépen a választ! Igen, ezt gondoltam, hogy csak cégeknél lehet ilyen kütyü, amivel lehetne programozni az állomást. Hát ha esetleg van még kapcsolatod a régi cégedhez ahol van ilyen WCB2, akkor odaadom szívesen az állomást, ha az egyszerűbb. Vagy esetleg egy délutánra kölcsön kérjük, ha lehet. Rádugjuk a készüléket és átállítjuk a programját. De ha nincs, akkor nagyon örülnék, ha megtalálnád a programját ennek az állomásnak. Hát én nem tudtam mit jelent a 826-os szám a PIC-en, de így hogy Te tudod, máris okosabb lettem. PIC-et sajnos nem tudok programozni, nincsenek meg hozzá az eszközeim. PicKIT meg ilyenek. Ha esetleg megvan a programja, vagy egy másik állomásból ki tudnánk olvasni, akkor abban is benne vagyok, hogy rátöltsük erre a panelra azt a programot. Vagy feldobhatunk a panelra egy új ugyanilyen típusú PIC-et. Minden megoldásra nyitott vagyok. Még az lenne a kérdésem, hogyha kiütjük ennek a programját, akkor nem kell újra bekalibrálni a hőmérsékletét a pákának, hogy azon a hőfokon menjen amit kiír az állomás?
Most ezt mindenkitől szeretném kérdezni:
Még egyetlen hasfájásom van a panellal kapcsolatban, hogy volna esetleg valakinek egy olyan bajonett zára, amit a pákacsatlakozóra kell kívülről rászerelni, ami rögzíti a pákacsatlakozót? Vagy esetleg lehet ilyet külön kapni valahol? Sajnos a Kínai lespórolta róla a bajonett zárat. Nem szeretném kicserélni másik fajtára, amit a TME-nél is lehet kapni, mert szeretném ha kompatibilis lenne a többi Wellerrel is.
A hozzászólás módosítva: Máj 16, 2018
Következő: »»   24 / 33
Bejelentkezés

Belépés

Hirdetés
XDT.hu
Az oldalon sütiket használunk a helyes működéshez. Bővebb információt az adatvédelmi szabályzatban olvashatsz. Megértettem