Fórum témák

» Több friss téma
Fórum » B5 és B8 végerősítő
 
Témaindító: banyaiakos, idő: Máj 31, 2008
Lapozás: OK   62 / 62
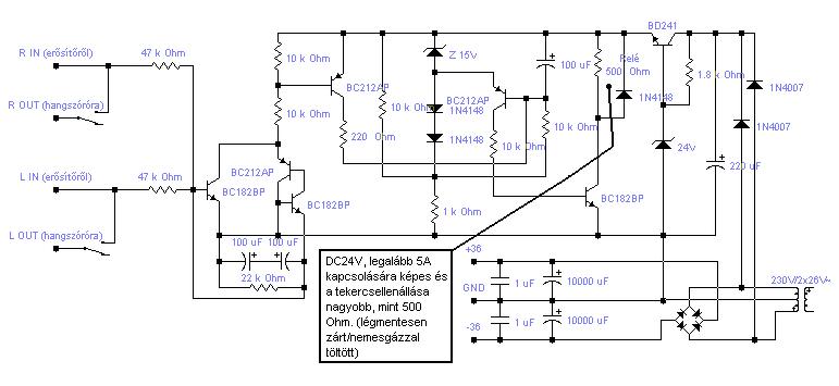
(#) CHZ válasza lóri hozzászólására (») Júl 27, 2018 /
 
Szia!
Nagyon régi hozzászólásra utalsz. Egyszerű +/- tápegység ahogy az akkori képen látod.
(#) lóri válasza CHZ hozzászólására (») Júl 30, 2018 /
 
Igen láttam, közben rájöttem a két kallódó kondi mibenlétére.
(#) alfa008 hozzászólása Szept 1, 2019 /
 
Sziasztok!
Van 2pár új, eredeti Mjl4281/Mjl4302 tranzisztoraim, amiket kb.: 7-8 éve vásároltam. Jók ezek a B5-be?
A hozzászólás módosítva: Szept 1, 2019
(#) Bartos77 válasza alfa008 hozzászólására (») Szept 1, 2019 /
 
Nem...
(#) Cubijones hozzászólása Ápr 19, 2020 /
 
Volt egy kis időm és tesztelgettem a 2x3 darab "aktív" hangrendszerben összehozott B5-öket. Tudni kell róluk, h. alkotós "verzsönök" (köszönet is illeti érte) de a végtranyók BD249/250, semmi flanc A bemeneti kondi persze WIMA MPT

Szóval, az eredeti bemeneti sz.kondi 470pf és a nyugalmi áram amit úgy mértem, h. a pozitív fesz. kivettem a biztyit majd áthidaltam árammérővel, úgyhogy rezervával vegyétek.

Így alapból, h. ne zabáljon sokat, 25mA-ra állítottam be ami persze kicsit felment de max 27mA-ig azt offszetet(csak jól mondom?) igyekeztem 15-25mV köré belőni, vagy ez alá...A műterhelés 10 Ohm
Kár, h. itt még nem kapcsoltam be a torzításmerőt és úgy csináltam a képet

A második kísérletnél kondicsere 56pf-ra 25mA a nyugalmi,majd mérés...
A harmadiknál 10pf a "nyugalmi" 35mA... itt a kondi már nem hozott jobb torzítási adatokat csak a nyugalmi
A 4.-ik 10pf a nyugalmi 50-55mA...itt a nyugalmi növelésével jobb lett a torzítás
A hozzászólás módosítva: Ápr 19, 2020
(#) szuli15 hozzászólása Feb 5, 2023 /
 
Sziasztok !

Ha nagyobb teljesítményt szeretnék a B5-el , mondjuk 4ohm 200W akkor milyen átalakítás szükséges a kapcsoláson ? Végtranzisztorok duplázása, egyéb átalakítások. Előre is köszönöm a segítséget!
(#) ptesza hozzászólása Feb 7, 2023 /
 
Sziasztok!

A B5 erősítőhöz eredetileg ajánlott védelmet szeretném egy olyan erősítőbe minek +-22V a tápfeszültsége. Fog működni? Vagy esetleg mit kellene módosítani benne? Azért szeretném ezt a kapcsolást mert a B5 erősítőmben nagyon bevált és már mentett meg hangszórót is a biztos leégéstől.
(#) ptesza válasza ptesza hozzászólására (») Feb 9, 2023 /
 
Végül rájöttem magamtól is. Kb.2x9V-tól már jól fog működni minden változtatás nélkül is. De majd a próba hamarosan igazolja.
(#) reloop válasza ptesza hozzászólására (») Feb 9, 2023 /
 
Szia! Ha esetleg nem jön össze, ezt hozzáigazíthatom a relédhez és a tápodhoz.
(#) ptesza válasza reloop hozzászólására (») Feb 10, 2023 /
 
Ez nagyon jól néz ki és ez akár tényleg lehet fiók project is. Csak abban nem vagyok biztos, hogy melyik topikban folytassuk. Hogy ne offoljak itt ezért átmegyek a linkelt topikba és ott megkérlek az átméretezésre. Köszi.
(#) reloop válasza ptesza hozzászólására (») Feb 10, 2023 /
 
A tápot ismerem, a relé adatait írd meg a Hangsugárzó védelem topicba!
(#) Zenner hozzászólása Nov 23, 2023 /
 
Üdv mindenkinek.
Szereztem nagyjából egy doboz sör fejében 2db egyforma trafót.
2*14V és olyan 40-50VA körül vannak.
Építenék velük erősítőt. Dönteni még nem tudtam, hogy B5 vagy B8(mindegyik bakancslistás), viszont akárhogy nézem, nekem csak 2*20V DC lesz ebből terheletlenül... Az igazából a kérdésem, hogy erre a tápfeszre megépíthetem-e valamelyik végfokot különösebb átalakítás nélkül? Ha nagyon bele kell nyúlni akkor inkább keresek mást, mert úgy értelmét veszti az egész. A 2 Z dióda előfeszítő ellenállását tudom, hogy módosítani kell, de vajon van-e még turpisság?
Terhelés kizárólag 8Ohm lenne. Tudom, hogy a trafó elég határeset, de igazából nem is kell, hogy leüvöltse a fejemet. Arra van más.
(#) reloop válasza Zenner hozzászólására (») Nov 23, 2023 /
 
Üdv! A Zener előtéten kívül más módosítást nem igényel, a méretezése 5 mA.
(#) Zenner válasza reloop hozzászólására (») Nov 27, 2023 /
 
Köszönöm a választ.
Időközben kezem ügyébe is kerültek a trafók, de szerintem nem tud 40W-ot.
EI66/27
(#) mcc válasza Zenner hozzászólására (») Nov 27, 2023 /
 
Határeset. Elvileg az EI66/30 tud 40 VA-t. Ez azért eléggé közel van hozzá.
(#) reloop válasza Zenner hozzászólására (») Nov 28, 2023 /
 
Egy 15 W-os AB-osztályú erősítőhöz nem kell 40 W-os trafó, ha kiderülne csak 20 VA-es akkor sem fog megpörkölődni. Nem hinném, hogy tartósan túlvezérelve járatnád.
Elképzelhető jelentősebb tápesés teljes hangerőn. A Zener előtétet ennek megfelelően korrigáld!
(#) Zenner hozzászólása Nov 28, 2023 /
 
Köszönöm a segítséget.
Nem szándékozom csúcson járatni, ez nem arra készülne.
Megépítem, kipróbálom és ha nem bírja akkor sem pánikolok, kap nagyobb tápot.
A feszültség esés az egy, amitől tartok kicsit, de ez egy "idióta" berögződésem miatt van.
Következő: »»   62 / 62
Bejelentkezés

Belépés

Hirdetés
XDT.hu
Az oldalon sütiket használunk a helyes működéshez. Bővebb információt az adatvédelmi szabályzatban olvashatsz. Megértettem