Fórum témák

» Több friss téma
Fórum » Elektroncső-vizsgáló berendezés
Lapozás: OK   6 / 35
(#) silent15 válasza Robin2 hozzászólására (») Ápr 26, 2017 /
 
A baj csak az egyenirányító csövekkel van, 5U4G nem olcsó oda, sem az 5Y3GB. A többi elmegy, van is meg könnyebben be is szerethető. De szerintem kisérletezni azért lesz egy félvezetős tápom
(#) gkari válasza silent15 hozzászólására (») Ápr 27, 2017 /
 
Éppen készítek egy csőmérőt egy hajdani L1-3 - ból. Az anód-, és G2 tápjai FET-esek, nálam 400V-ig megy, max. 300mA-re beállítva, de feljebb is mehetne, megfelelő FET-el. A példa a "nagyfesz tápok" topikból van, tökéletesen működik.
(#) silent15 válasza gkari hozzászólására (») Ápr 27, 2017 /
 
Lineáris üzem vagy kapcsoló? Elvileg az enyém is bírná, de nem akarom a szélére vinni a tűrését .
(#) gkari válasza silent15 hozzászólására (») Ápr 28, 2017 /
 
Lineáris, graetz-puffer-áteresztő. A "stabilizált nagyfeszültségű tápegység" topicban van, valamiért nem tudom idetenni(?).
A hozzászólás módosítva: Ápr 28, 2017
(#) buruska59 hozzászólása Dec 28, 2017 /
 
Sziasztok!
IL 14 -es csőmérőhöz keresek kártyákat (hiányos a készlet), esetleg tudja-e valaki, hogy kell új kártyát készíteni ( pl GU 50-hez).
Köszi.
(#) ronin75 válasza buruska59 hozzászólására (») Dec 28, 2017 /
 
Szia, ha esetleg tudsz feltenni képet a gépről és egy kártyáról az segítség lenne.
A neten ránézve nekem úgy tűnik, a kártyán "kóddugók" vannak, amik a megfelelő félhüvelyeket kötik össze. Egyedi kártyát esetleg egy hasonló cső kártyája alapján tudsz összerakni, vagy több csönek a kártyájának összeollózásával.
(#) gkari válasza buruska59 hozzászólására (») Jan 10, 2018 /
 
Szerintem a kártyák ugyanazok, mint az L1-3 :Bővebben: Link
(#) tampika hozzászólása Máj 20, 2018 /
 
Az IL14 nek más kártyái vannak, nekem kettő is van (az egyik magyar feliratos)
Keress privátban (soldier67.ls@gmail.com) nemcsak gyári orosz kártyák vannak meg,hanem töbszáz európai is
(#) konyak6 hozzászólása Szept 26, 2018 /
 
Sziasztok.
Hozzá jutottam egy Mercury 1101c tube tester-hez. A gondom az hogy a csövek listályából hiányzik a 6-31 közötti oldal. Az elektrotanyán nincs fent. Hasonlít 990-esre, annak megvan a csőlistája, de vannak beállítási eltérések. Pl. az 1A3, 1A5 beállításai azonosak, de az ECC81,-82,-83-nál vannal eltérések. Tudna valaki segíteni? Pár napja bogarászom a netet, de nem találtam semmit.
(#) Gafly válasza konyak6 hozzászólására (») Szept 26, 2018 /
 
Az irigységtől vezérelve majdnem mondtam valami nem ide illőt. Majd maradtam abban, hogy használd egészséggel és sok örömöd leld benne
Ha nem találsz a neten, akkor marad a klasszikus "hamupipőke" módszer, sajnos
De szerencsére remélhetőleg ritkán futsz neki tömegesen nagyon sok különféle "ismeretlen" csőnek, egyenként meg lehet vele birkózni...
(#) konyak6 válasza Gafly hozzászólására (») Szept 26, 2018 /
 
Itt van néhány kép róla. Még nem tudom kipróbálni, mert még nem jött meg hozzá a 110V-os adapter. A belseje gyári állapotban van. Nem piszkáltak bele.
A hozzászólás módosítva: Szept 26, 2018
(#) gkari válasza konyak6 hozzászólására (») Szept 26, 2018 /
 
Nézz be ide:Bővebben: Link, sok készülék leírása van itt.
(#) konyak6 válasza gkari hozzászólására (») Szept 26, 2018 /
 
Köszönöm!
Átnéztem, de nem láttam.
(#) erbe válasza konyak6 hozzászólására (») Szept 26, 2018 /
 
Bemész a Váci utcába, ott van ingyenes csővizsgáló. ~50 éve már jártam ott.
(#) granpa válasza erbe hozzászólására (») Szept 27, 2018 /
 
Suomiból beugrani a budapesti Váci utcába nem kis mutatvány, ráadásul rég megszűnt a csővizsgálás (ha lenne sem lenne ingyenes).
(#) konyak6 válasza granpa hozzászólására (») Szept 27, 2018 /
 
4000 km oda-vissza.
(#) gkari válasza konyak6 hozzászólására (») Szept 27, 2018 / 1
 
Depláne, hogy az a Petőfi S. u.-ban volt
(#) konyak6 hozzászólása Szept 30, 2018 /
 
Sikerült szereznem doksit. Amerikából. 14€-t fizettem érte. PDF-ben van, + jött vele 50 Mercury mérő doksija.
(#) Accord hozzászólása Feb 27, 2019 / 2
 
Sziasztok!

Úgy látom régen járt erre valaki, pedig még anno, ennek a topiknak az alapján kezdtem el egy
csőkarakterisztika rajzolót tervezgeni.
Na meg azért is mert sok ígéret van a párbaválogatot csövekre a hirdetésekben, de ezen állítások sokszor erősen megkérdőjelezhetőek, ezért nem árt ellenőrizni.

Hogy legyen mivel, gondoltam készítek egyet:

Íme a deszka, talán egyszer dodoza is lesz.

216.JPG
    
(#) ludus válasza Accord hozzászólására (») Feb 27, 2019 /
 
Szép... A leírása, programja, etc. publikus lesz?
(#) Accord válasza ludus hozzászólására (») Feb 27, 2019 /
 
Valami ilyet tervezek, mert szeretném kicsit tovább finomítani a dolgokat.

Csináltam egy-két képernyőképet is mit lehet velle rajzolgatni, mindjárt felrakom
(#) Accord hozzászólása Feb 27, 2019 / 2
 
Néhány kép, hogy is néz ki egy mért cső karakterisztikája.


1. A/B fél egy grafikonon,

2.-3. kép A illetve B fél külön -külön
(#) ludus válasza Accord hozzászólására (») Feb 27, 2019 / 1
 
Frankó. Kíváncsian várom a részleteket!
(#) Accord hozzászólása Feb 27, 2019 / 4
 
A kiindulópont és leírás röviden:

Az elmúlt években keztem el csöves erősítőt építeni és vásároltam innét-onnét
csöveket, de amérésükre nem volt alkalmas eszközöm,
amit láttam az a jó, régi a hőskorból származó cuccok voltak, vagy egyszerű
manuális összeállítások, amikkel minden mérési pontot külön kell fevenni.
Ez beláthatatlan idő és számtalan tévedési lehetőség.

Mivel kicsit megfertőződtem, a munkám során a számítástechnikával,
úgy gondoltam ma, egy PC-vel összekötött mikrokontrolleres megoldás lehet erre a
legalkalmasabb. Úgy hogy ezt valósítottam meg.

A kütyü jelenleg egy kettős triódát tud egyszerre mérni, mikrokontrollerel vezérelve
és USB porton továbbítva a mérési adatokat.

A mérési idő kb. 30 sec. / cső és az előzőleg felrakott grafikonokat produkálja.

Három egységből áll, a cső és meghajtó áramköreiből, a kontrollerből,
és természetesen a tápból.

Folyt. köv.
(#) Accord hozzászólása Feb 28, 2019 / 3
 
Készítettem néhány újabb karakterisztika képet.

Most egy másik nézetben, ezen látható, hogy a duplatrióda egyik fele bizony nagyon el van erőtlenedve.
(#) Accord hozzászólása Feb 28, 2019 / 2
 
A karakterisztikarajzoló egy elég egyszerű áramkörrel méri magát az elektroncsövet,

Az szabályozható anódfeszültséget a táp panelról kapja és közvetlenül a két anódra
jut. Az árammérés tehát nem itt, hanem a katódban történik.
Ennek legfőképp praktikus oka van, mert a műveleti erősítők nagyfeszültségen való
alkalmamása számos újabb problémát generál.

A katódban történő mérés sem minden problémától mentes, de egyszerűbbnek láttam
ezt a megvalósítási módot. Az áramot két 100-100 Ohm os ellenálláson mérem a
uChip ADC bemenetére vezetve.

Az Ug feszültséget pedig, szintén a uChip DAC kimenetéről küldöm egy invertáló műveleti erősítőn keresztül, ahoz, hogy a DAC által előállított Ug feszültség a katódon keletkező feszültség miatt ne változzon, a bemeneti feszültséget ezzel kompenzálom.

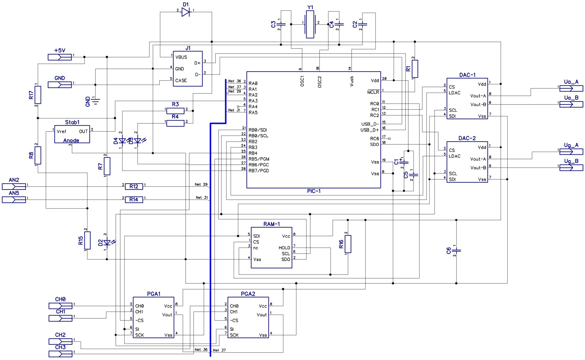
Röviden ennyi, mellékelek is egy rajzot, (talán sikerül kiexportálnom)
(#) Accord hozzászólása Márc 1, 2019 / 1
 
A karakterisztikarajzoló vezérlője egy uChip 2550 típusú IC, két MCP 4822 DAC –al kiegészítve, a legfontosabb szempont volt, hogy tudja kezelni az USB portot annak érdekében, hogy a mérések eredményét át tudjam vinni a PC-re. Ennek megvalósítása teszi lehetővé, hogy a mérés programozható legyen és a kapott eredmények grafikusan kijelezhetőek legyenek.

A uChip tehát egy közvetítő áramkör a PC ből kiadott utasítás és az elektroncsövekre kerülő feszültségek előállításában(Ua1,Ua2, Ug1, Ug2), illetve az elektroncső lábain megjelenő feszültségek/áramok mérésében, aminek az eredményét továbbítja a PC -felé adatformátumban.

Ez a képesség teszi lehetővé, hogy egy PC-s program segítségével végrehajtsunk egy méréssort,
1, Beállítjuk az Ug, és Ua feszültségeket(pl. Ug -1.0V, Ua 20V) ez utasításként az USB –n keresztül átkerül a PIC-be, a PIC pedig kirakja a DAC áramkörön az elektroncső rácsára és anódjára.
2, Ezt követően az Ua feszültséget növeljük 300 V ig, az Ug pedig állandó,
3, A növevelések között pedig az ADC bemeneteken folyamatosan mérjük a feszültséget/áramot.

Ez egy teljes jelleggörbéhez tartozó méréssor, miközben begyűjtöttük a mért adatokat. Ezután már csak ki kell rakni a képernyőre a görbét.
(#) Accord hozzászólása Márc 1, 2019 / 2
 
A panelról is készítettem, két képet, de sajnos egyik rosszabb let mint a másik.
Talán a lényeg látszik rajta, nem oly túl bonyolult, És egy kis kedvcsinálóként az áramkör.
(#) ludus válasza Accord hozzászólására (») Márc 2, 2019 /
 
Maradt a táp... Egyébként a berendezés alkalmas teljesítmény csövek vizsgálatára is?
(#) Accord válasza ludus hozzászólására (») Márc 2, 2019 / 1
 
Azt most próbálom leírni, csak ma egy kis családi elfoglalásom volt.

Jelen állapotában csak két triódát tud mérni, mert úgy 50 mA az anódtáp terhelhetősége
és Ug2 feszültség sincs. Természetesen már elővannak készítve ezek a lehetőségek(elvben).

De először szerettem volna látni az egész működését és csak utána lépnék tovább.
Következő: »»   6 / 35
Bejelentkezés

Belépés

Hirdetés
XDT.hu
Az oldalon sütiket használunk a helyes működéshez. Bővebb információt az adatvédelmi szabályzatban olvashatsz. Megértettem