Fórum témák
» Több friss téma |
Fórum » DCF77 óra Nixie-csövekkel
Tulajdonképpen ezt Bővebben: Link kell összeraknod, de nem kell kvarc az egész járhat belső rc órajelről és a pic lehet 8 lábú. Csak egy bemenetet kell használnod, amire az opto kimenete megy.
12F629 em van csak itthol.
Ezt lehetne használni hozzá?Bővebben: https://youtu.be/hO7eh0i1OHc
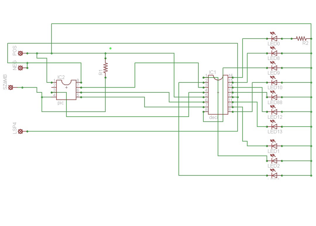
Akkor itt a progi 12f629-re és 12f675-re. A bemenet a GP3 láb, A kimenetek GP0,GP1,GP2,GP4 (A 74141 A,B,C,D bemeneteihez) a GP5 egy átvitelt csinál, ha több ilyen decimális számlálót kötnél össze (lásd a képen, a másik ic GP3-lábával van összekötve)
Röviden: nem. A korábbi kérdésedre: igen. (használd a Link gombot)
A hozzászólás módosítva: Okt 1, 2018
Köszi szépen.
A kimenet 1Hz enkén kellene lépjen.Ahhoz kell kristály ilyesmi?
Ne haragudj, most már nem értem, mit szeretnél csinálni. A léptetés ütemét a pendrive ledjének villogása adja. Ez teljesen független attól, hogy milyen órajellel jár a pic. Nem kell kristály a kapcsolásba, a pic a belső rc oszcillátoráról jár, "észreveszi" hogy változott a GP3 bemenet állapota és növeli a BCD kóddal kijelzett értéket eggyel. Ha a led gyorsan villog gyorsan, ha lassan akkor úgy.
Ok.Ne haragudj ,valamit beneztem.Köszönöm a programot,meg a fáradságod.
így gondoltad a bekötést?Bocs nekem új ez a program nem találtam a picken a gnd-ét meg a pluszt.
1.láb a plusz, 8. Láb a gnd
Pic mehet 5 voltrol?
Minden 5v-ról megy kivéve a nixie anódját...
Ok.megkapom az icet holnap és megcsinálom.
A led katódja a gndre megy gondolom ,az anód meg a jel bemenete a picnek.
Ajánlanám, hogy nagyfesz helyett először tegyél a nixie helyére egy 10-es dekád ledsort, a 74141 annak is tud gnd-t adni. Akkor 5v ról mennie kell. Ha az már "számol" , akkor lehet a nixit berakni. Az anódellenállást ne felejtsd el a nixinél és a ledsornál se.
Meg kell nézni, hogy a plusz, vagy a gnd van-e kapcsolva a lednél és aszerint kell bekötni, a GP3-at megfelelően előfeszíteni 5-10k ellenállással.
Tiz darab ledet berakok akkor mindeggyikhez kell ellenállás?
Nem, mert egyszerre csak egy ég. Elég a közös plusz ágba tenni egy ellenállást.
Az 74141et ,hogy lehet tesztelni jó e?
Vagy a picet nemjol égettem.Az első hex a tied, a második képen az van amit én visszaolvastattam.
Ugy tesztelheted, hogy adsz neki tápot és az ABCD bemenetet lekötöd a megfelelő kódra (a képen 6) és akkor a megfelelő kimenet gnd-re kerül. Egyenként tesztelheted a kimeneteket. Mivel a led plusszon van, világít. Ez ugyanaz, amit javasoltam, csak ott már rákötöd a picre és az összes kimenetet nézed a ledekkel.
Még csak megszerkesztettem ,mehet így az építése?
A hozzászólás módosítva: Okt 3, 2018
Az r2 rossz helyen van, a közös ágba kell felülre. Az r1 is rossz helyen van vagy a pozitiva vagy a gndre kell előfeszíteni a portot, ez attól függ, hogy a led a pendriveon hogy van bekötve (ha egyik esetben nem megy a másikra kell kötni az ellenállást)
Gondolom így sem jó.
A hozzászólás módosítva: Okt 3, 2018
Háát... Az r1 már lehet jó, az r2-t a felette lévő vonalra tedd át.
Szia Hp41C !
Köszi szépen, ezt így értem, de ott 4 hex fáj van. Melyik jó nekem, mert nem tudom hogy mit jelent "NoRGB és RGB" Ezenkívül melyik a jobb RTC IC. A DS1307 kapcsolás talán egyszerűbb? Idézet: „Melyik jó nekem, mert nem tudom hogy mit jelent "NoRGB és RGB"” RGB - RGB led alávilágítás kezelésével, NoRGB RGB led alávilágítás kezelése nélkül. LED -es óránál nem kell az alávilágítás. Idézet: „Ezenkívül melyik a jobb RTC IC.” Nem tudok a kérdésre válaszolni, ezekben az órákban csak PCF -et használtam.
Én DS1307-et használok. Mindkettő RTC-vel be lehet állítani pontosra, mert lehet szoftveresen, és hardveresen is pontosítani. Pontosság inkább a kvarctól függ. Nagyon jól megírt szoftver, hála Hp41C-nek.
|
Bejelentkezés
Hirdetés |

















