Fórum témák
» Több friss téma |
Kivéve, ha relés késleltetés van előterheléssel, p. L. 100ohm 3W-al, azon át feltöltődik a kicsatoló, és mire a hangszórót rákapcsolja, nincs tranziens...
Ha leakasztod a szekunder terhelését a primer oldalra visszarúg... Véleményem szerint ezt el lehet játszani párazor egy végcsővel, de előbb utóbb megunja.
A tervezésnén egy 30 40 voltos ellenirányú csúcsot szerintem nehéz a munkapontba belefoglalni. A hozzászólás módosítva: Jan 25, 2018
Sziasztok!
Baranyában/Pécs környékén tudtok olyan szakit ajánlani, aki tranzisztoros erősítők javításában jártas? Van két régi Peavey fejem, amit szeretnék rendbe rakni de nem ismerek megfelelő szakit, aki ért is hozzá és szépen dolgozik. Mindkettőnek végfok problémája van. Köszönöm előre is!
Sziasztok!
Szinte ingyen hozzámvágtak egy Bugera 333 212 kombót. Kiment benne a biztosíték. Pár óra méricskélés után megtaláltam a bűnöst. A végcsöveknél van két dióda ami az anódot köti össze a testel. R2000F. Az egyik átment vezetőbe. Kikötöttem, és az erősítő működésbe jött. A kérdésem az hogy mivel tudom helyettesíteni a diódát? Avagy nem lényeges. Én sok csöves erősitőben nem láttam itt diódát.
Talán neked nem kell mondani, hogy a csöves gitárerősítőknek megvan a lekapcsolási metódusa. Sokan röhögnek a zenészeken, akik egymástól megtanult, szinte szeánszként begyakorolt mozdulatokkal a zenekari próba végén lekapcsolják féltett erősítőiket. Sokszor nem is tudják miért, de így tanították nekik. Anódfesz le, majd jól megpengetve a gitárt kisütni a puffert, aztán főkapcsoló le.
Ez végül is nem mindig lenne fontos, mert gyakorta a próba végén csak a gitárokat viszik haza a fiúk (lányok). Az erősítő marad. Akkor miért is ? Nem a próba a lényeg, hanem a fellépés. Koncert végén, főleg egy fesztiválon ahol egymást váltják a zenészek, általában gyorsan le kell pakolni a színpadról. na itt jön a lényeg. Ha fej + láda a koncepció, akkor az erősítőből ki kell húzni a ládával összekötő kábelt. Így az erősítő kimenő trafójának szekundere terheletlen marad. Persze a gitárkábelt is ki kell venni, meg le is kell kapcsolni az erősítőt. Ezeket akár össze-vissza sorrendben is lehet. De előfordulhat olyan állapot, amikor még az erősítő puffere nincs kisülve, a hangláda már ki van húzva, és valami csattan. Vagy a bemeneti jack, vagy a főkapcsoló. Vagy bármi. Túlvezérelve a végcsöveket azok rácsáramos üzemmódba váltanak, így úgy elmászik a munkapont (most nem térnék ki rá, de ha érdekel szívesen írok róla), hogy nem az üzemi AA illesztő impedanciával kapcsolódnak a kimenő primerére, hanem gyakorlatilag nagy impedanciás "C" osztályú beállítással. Ez azt jelenti, hogy nincs nyugalmi áram. ha ilyenkor a kimenő szekunderét sem terheli semmi, akkora feszültségtüskék keletkeznek, ami átüthet a kimenő trafó szigetelésén. bekövetkezik a nem várt kimenőzárlat, meg csőhalál. Ezért érdemes "kisütni" (kisüsti) a csöves fejet. Tehát csakis gyors ródolásnál, csakis fej+ láda, csakis csöves elrendezésnél áll fent a veszély. Azt a két diódát abból a célból tették be, hogy a fent említett esetben limitálja a kimenő trafó primer tekercsén keletkező impulzust. Meg is teszi, hiszen ellenütemű tekercselésnek köszönhetően nem engedi a végcsövek anódjait a földtől negatívabbra menni, illetve ebből kifolyólag az anódokat kétszeres tápfesz felé. Mivel az anódfesz általában 350-700 között van erősítőtől függően, ezért ennek kétszeresét kell elviselnie annak a diódának. Tehát 1000V-os éppen még hogy kicsi. Tehetsz bele két sorbakötött 1N4007 diódát. De ha betartod mindig a lekapcsolási sorrendet, akkor inkább vedd ki a másikat is, mert AC/DC módban játszva (ez amikor kisebb gainnel, de a végcsöveket túlvezérelve megjelenik a tipikus szaturált hang), belepofázik a jelbe a két dióda, megmódosítva a hangot. Peti cimborám R.I.P. mindig észrevette. Ő volt a kazincbarcikai AB/CD (AC/DC tribute) alapítója. Nyugodjon békében.
Köszönöm a részletes választ. Én mindíg így kapcsolom le az erősítőket. Ha valamiért bele akarok nyúlni, jobb ha ki vannak sütve a pufferek. Egyébként itt vannak kisütő ellenállások.
Szívesen. Na a Peavey VK 100-ban nem volt kisütő ellenállás. 2 nap pihenés után nyúltam bele, hát sorban emlegettem a tervezők, és nőnemű felmenőinek szexuális életét.
Sziasztok!
Most készül egy Fender erősítő, amiben van rugós zengető. A gondom hogy a meghajtó 6V6 GT cső katódellenállása szinte izzik. Felírtam a mért adatokat. Amit a neten találtam rajzot, ott 285V anódnál 24V van a katódon. A kérdés, mit módosítsak?
A probléma megoldva, az erősítő jól működik.
Ilyenkor illene leírni, hogyan lett megoldva, hátha más is tanul belőle.
Addíg cserélgettem a katód ellenállást, míg el nem értem a 24 voltot. 270 Ohm lett a jó. Az elején volt némi brumm, de az árnyékolt vezetékek megoldották a gondot. Most teljes hangerőn is csendben van.
Egy Fender Sidekick volt az alap. Kidobtam a belsejét, és csak a dobozt használtam fel. Az előlapon lévő feliratok adottak voltak, valamint Bassmant akartam. Így lett presence és reverb. A zengetőhöz volt trafóm. Ilyen formában nem találtam Fender kapcsolást, ezért nekem kellett megterveznem. Sokat próbálkoztam, mire összejött. A hálózati trafón csak 6,3 és 250 V van. Ha középmegcsapolásos lett volna a trafó, akkor lehetett volna negatív előfeszt csinálni, amivel kb 20 W teljesítményű lett volna. Így viszont csak kb 10 W lett próbáltam 6V6 csővel is. Úgy kb 5 W-ot tudott.
Negatív előveszt tudsz egy tekercses trafóval is csinálni.
Én nem találtam rá példát a neten. Leírnád nekem?
A hozzászólás módosítva: Ápr 28, 2018
Ez egy ilyen kapcsolás. -24V-ot állít elő a negatív oldalon. Ha variálni kell a feszen, az R1 100 kOhmos ellenállást kell változtatni, például 68kOhm ellenállás+47k trimmer. Az anódfeszes oldalon lévő alkatrészeket ne vedd figyelembe, neked csak a GND alatti rész fontos.
A hozzászólás módosítva: Ápr 28, 2018
Köszönöm a segítséget! Ezt már nem alakítom át, de a következő erősítőnél kipróbálom.
Sziasztok. Most vásároltam egy Behringer V-Amp 2-est ismerősömnek, persze néma a készülék (se kép se hang) tápfeszek rendben mégsem világít egy szem led sem... Hol kezdjek tovább keresgélni? CR2032 cserélve volt, stabilizátorokon mérve a tápfeszültségek mindenhol rendben vannak.
Sziasztok!
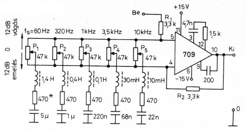
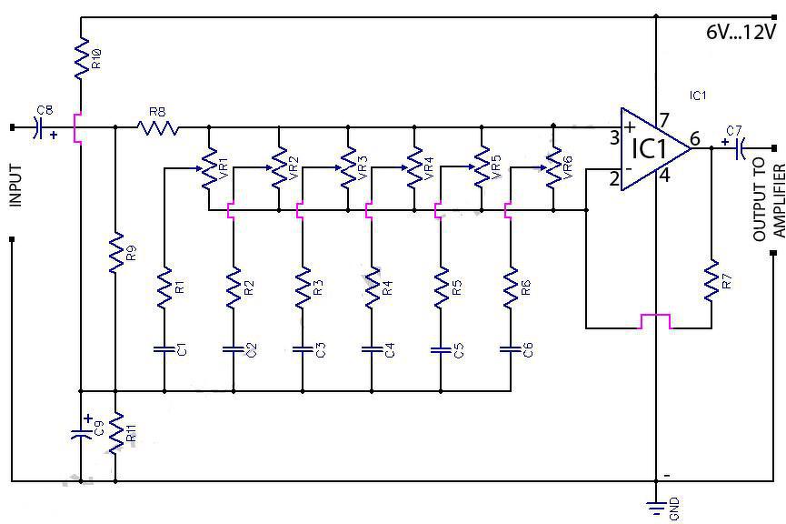
Adott 5 db 100k lin tolópoti és a szándék, hogy építsek egy egyszerű EQ-t a gitár fejhallgató-erősítőmbe. Eredetileg LA3600 IC-vel akartam csinálni, de azzal az istennek nem akart működni. A hely elég kevés, szóval valami nagyon egyszerű kapcsolással beérem; lehetőleg 1 db műv. erősítővel. Ha van valami jó ötletetek, légyszi osszátok meg. Ezt találtam (lásd melléklet) , viszont azok az induktivitások akkorák, hogy bőven lelógnak a boltok kínálatáról. Érdemes foglalkozni ezzel a kapcsolással? (Esetleg a testvérével, amiben nincs induktivitás?) Köszi a válaszokat!
Szia!
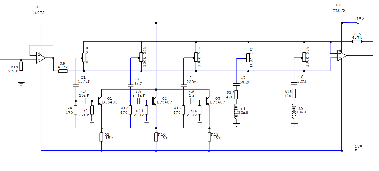
Az induktivitás nélküli kistesó rajz hibás. Ez így nem működik. Viszont nem szükséges tekercsekkel szenvedni, mert van egy áramkör, ami ennek kiváltására jó. Úgy hívják hogy girátor. Gyakorlatilag egy tranzisztor, egy kondenzátor, meg két ellenállás. Természetesen sávonként kell értelmezni. Tranzisztor helyett műveleti erősítő is használható, és így ha azt veszem hogy a legmagasabb frekvenciához csak egy kondenzátor kell, három kettős műveleti erősítővel a teljes kapcsolás kivitelezhető. Telefonról nem, de pc-ről tudok rajzolni egyet.
Jaj de jó, nagyon megköszönném! (Y) És a válaszért is köszi!
Sőt, szerintem a három mélyebb sávra elég, hiszen a két magasabbhoz tudok induktivitást venni. Kérhetem a tranzisztoros megoldást?
Rendben, csak már megint alig voltam otthon. Ahogy jut rá idő, rajzolom.
Ez kettős tápra lett tervezve, de ha más tápfesz áll rendelkezésre, akkor át lehet alakítani arra is.
Nagyon szépen köszönöm! Jelentkezek, ha megszólal!
Sziasztok!
Bass gitárban van valaki tud bővebb infót a panelról? Köszönöm!
Ha jól látom ott egy ellenállás volt fénykorában, ami a tápláló 9V, és az előerősítő tápbemenete között szolgált. Egy elófok áramfelvétele olyan kicsi, hogy gyakorlatilag értéktől függetlenül bármekkora ellenállás is volt ott, az nem melegedhetett fel. Ez pedig elégett. Ez arra enged következtetni, hogy a kis 8 lábú is elszállt. Az elégett ellenállás 10-100 Ohm közötti, nincs komolyabb hatása semmire ha ezen határok között bármekkora megy helyette. Telepes ütemű, így nincs brumm. Az IC felirata nem látszik. De gyakorlatilag bármi jó helyette. Többnyire TL072 található ilyen paneleken, esetleg egy olcsó modernebb darab.
Köszönöm a választ! Kondenzátor nem lehetett az a szétégett alkatrész? Olyan mint ami melette van? A méree pont olyan! Az ic TL 062, az biztos tönkre ment? Nem tudni mit kötöttek rá mitől égett el!
A hozzászólás módosítva: Okt 6, 2018
Ha kondi ami valószínűbb akkor melyik a plussza?
Az ic 4-es lába a mínusz, a 8-as a plusz.
Ha végigköveted a fóliát, vagy szakadásvizsgálóval kiméred hogy merre megy a vezető fólia, abból kiderül.
Kondi volt/zárkatban/, cseréltem, működik!!
Ezek a sárga kindik tantál elkók. Ezer évig elmenne, alig van szivárgó árama, de fordított táp, meg túlfeszültségre nagyon lényes. A sima elkó ezeket a hatásokat mértékletesen, de tolerálja.
|
Bejelentkezés
Hirdetés |




















