Fórum témák

» Több friss téma
Fórum » JLH erősítő
Lapozás: OK   172 / 221
(#) mikldesign válasza Toth Attila hozzászólására (») Nov 11, 2018 /
 
Szerintem egyiket se. Vegyél rendes Vima kondenzátort, vagy szerezz be orosz olajpapír kondit. Böszmenagy, de eszméletlen hangja van.
(#) CIROKL válasza Toth Attila hozzászólására (») Nov 11, 2018 / 2
 
Hallgasd meg sorban őket majd te magad.eldöntöd.
(#) Orbán József válasza Toth Attila hozzászólására (») Nov 11, 2018 /
 
Például ilyen oroszt.
(#) Toth Attila hozzászólása Nov 11, 2018 /
 
Rendben, köszönöm!
(#) Karesz 50 válasza Toth Attila hozzászólására (») Nov 12, 2018 / 1
 
Én ezt választanám, de ha mind a négyet kipróbálnád az mindnyájunknak tanulságos lenne.

kondi.JPG
    
(#) Toth Attila válasza Karesz 50 hozzászólására (») Nov 12, 2018 /
 
Szia! Én is arra típusra gondoltam, de ahogy javasoltátok ki próbálom majd mindegyiket. Találtam itthon egyéb típusokat is, ezekről mi a véleményetek?
(#) CIROKL válasza Toth Attila hozzászólására (») Nov 12, 2018 /
 
Ezeket is érdemes meghallgatni.
(#) Steven19 válasza Toth Attila hozzászólására (») Nov 12, 2018 /
 
Szia. Azt az 1µF-os orosz kondenzátort ajánlom figyelmedbe. A tangens fí értéke állítólag kimagaslóan kedvező. hallgasd meg az erősítődben. A bemenettel sorba kötött kondenzátor értéke minél nagyobb annál lentebb lesz az alsó határfrekvencia tehát annál teltebb hangja lesz amellett hogy a tápfeszültség is jól megvan pufferelve, ha a bemenő kondi kis értékű akkor semmit nem ér a bűvészkedés a kicsatoló kondival meg a táp kondenzátorral.
(#) Toth Attila válasza Steven19 hozzászólására (») Nov 12, 2018 /
 
Szia! Köszönöm a tanácsodat, de sajnos nem találom a párját.
(#) reloop hozzászólása Nov 12, 2018 / 4
 
Nincs kicsit eltúlozva a csatoló kondenzátor szerepe?
A visszacsatoló ág kondenzátora pontosan ilyen fontosságú az előállított jel szempontjából, hiszen az az erősítő invertáló bemenete. Ott elmegy a talpas jószág? A feszültségutánhúzó meg mostoha gyerek?
Egy lánc csak olyan erős mint a leggyengébb láncszem.
(#) mek-elek válasza reloop hozzászólására (») Nov 13, 2018 /
 
Szerintem nincs eltúlozva, no meg mennyire igazad van.
(#) Karesz 50 válasza reloop hozzászólására (») Nov 13, 2018 /
 
Én személy szerint éppen erre lennék kíváncsi, hogy hall-e különbséget és ha igen, mennyire jelentős ez a különbség.

Évekkel ezelőtt volt egy végfokom amelynek egy-két hét elteltével nagyon elkezdett idegesíteni a hangja. Olyan "rikácsolós" volt a középtartománya és nem értettem miért. Aztán valami hirtelen ötlettől vezérelve áthidaltam a visszacsatoló körében lévő elkót és megszűnt a rikácsolás. Azóta nem használok kondit a jelútban.
(#) mek-elek válasza Karesz 50 hozzászólására (») Nov 14, 2018 /
 
Hát ha nem kell bele, akkor minek bele.
Kedves Karesz, vállalom a fitymálást, de ki kívánkozik belőlem, hogy a kondiknak bejáródási ideje van, és normál viszonyok között az nem egy-két hét.
Tapasztalataim szerint, de más is írt erről, és ezalatt olykor megvadulnak, élvezhetetlen a hangjuk,
torzítanak, ciklusosan, melyik hogyan. A bejáratási időszakban ezzel számolni kell, fajtánként változóan.
(#) Orbán József válasza Karesz 50 hozzászólására (») Nov 14, 2018 /
 
Idézet:
„áthidaltam a visszacsatoló körében lévő elkót

Ez nem jó, ha elkó, szerintem.
(#) Kovidivi válasza mek-elek hozzászólására (») Nov 14, 2018 /
 
Ezek a fránya kondik már lassan komplikáltattab mint a nők!
A hozzászólás módosítva: Nov 14, 2018
(#) Karesz 50 válasza mek-elek hozzászólására (») Nov 14, 2018 / 2
 
Kondik nélkül is van bejáródási ideje minden erősítőnek és azt gondolom a csapnivaló hangú kondik soha nem fognak bejáródni, ahogy a csapnivaló nyáktervek sem.
(#) Karesz 50 válasza Orbán József hozzászólására (») Nov 14, 2018 /
 
1000 µF-nyi kapacitású orosz kondi azért elég sok helyet foglalna. Nincs akkora dobozom itthon
(#) sandor1632 válasza Karesz 50 hozzászólására (») Nov 14, 2018 / 1
 
Elna Crefine-t, Elna Silmic 2-t vagy a Nichicon muse-t érdemes kipróbálni azért, nekem jó tapasztalataim vannak velük. Panasonic FC-vel szintén, bár ez már alul marad a többihez képest.

A muse-nél a legszembetűnőbb a változás a bejáródása alatt.
(#) mek-elek válasza Kovidivi hozzászólására (») Nov 14, 2018 /
 
Azért azt nem gondolnám.
A hozzászólás módosítva: Nov 14, 2018
(#) Toth Attila hozzászólása Nov 14, 2018 /
 
Sziasztok! A kondenzátorokkal kapcsolatban, akkor tudok érdemben választ adni, ha elkészül a nyák, majd "deszka" modellként összerakom. Ekkor tudok majd próbálgatni több fajta becsatoló kondenzátort. Tegnap este előszedtem egy tda 2030-as erősítő panelt, és ezen próbálgattam a becsatoló kondenzátorokat, mindezt a garázsban rendelkezésre álló hangdobozokkal. Nem igazán vártam sokat, mivel a zenei forrás nagy része is youtube-ról szólt. Ebben a felállásban, nem igazán hallottam különbséget a kondenzátorokat illetőleg. Úgy döntöttem, a képen látható típussal rakom össze, próbára az egész erősítőt. Meghallgatom majd a lakásban (wav, bakelit), és ha pozitív élményt nyújt majd az erősítő, akkor folytatom majd a "láncszemek" erősítését.
(#) Orbán József válasza Toth Attila hozzászólására (») Nov 14, 2018 / 3
 
Kérlek, hanghűség és a TDA2030 antagonisztikus ellentétben áll egymással, szerintem ne is említsd. Mint viszonyítási alap nem jöhet szóba. Természetesen ugyanígy a "lánc" többi tagja is nagyon lényeges...
(#) Karesz 50 válasza sandor1632 hozzászólására (») Nov 15, 2018 /
 
Ha most beteszek a jelútba egy kondit oda - ahol eddig DC csatolt volt - jobban fog szólni?
A hozzászólás módosítva: Nov 15, 2018
(#) sandor1632 válasza Karesz 50 hozzászólására (») Nov 15, 2018 / 1
 
Nem ezt mondtam, csak ajánlottam már féle kondit, ami nekem bejött..
(#) Karesz 50 válasza sandor1632 hozzászólására (») Nov 15, 2018 /
 
Oké, értettem, köszönöm.
(#) Ge Lee válasza Karesz 50 hozzászólására (») Nov 15, 2018 / 3
 
Akár még az is előfordulhat, mert minden kondinak egyedi hangja van. Érdemes végigolvasni az ebben a hsz-ben található linkek tartalmát. Sokan vallják azt a (tév)hitet, hogy a kondit márpedig száműzni kell a jelútból, mert csak ronthat a hangon. Aztán ehhez képest, szinte minden olyan erősítőben van kondi a jel útjában, amit a többség afféle etalonnak, vagy nagyon jónak tekint a többihez képest. És akkor még nem is beszéltünk a forrásokról, előfokokról, korrektorokról, hangkártyákról, amik aztán szépen tele vannak SMD kondikkal a jelútban...
(#) Toth Attila hozzászólása Nov 25, 2018 /
 
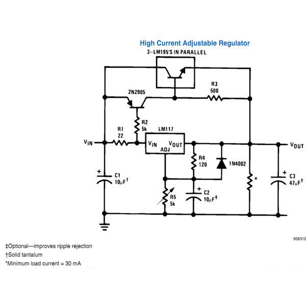
Sziasztok! A héten sikerült összeraknom az erősítőt, labortápról tápláltam meg egyenlőre. A végeredmény jó lett, semmi kifogásolhatót nem halottam a hangjában. Ezért úgy döntöttem folytatom tovább, és most a tápegység jön. Ezzel kapcsolatban szeretnék kérdezni. Mindenképpen stabilizált tápot kell készítenem, amely 35-38 voltból állít elő 27 voltot. Láttam itt a fórumon Reloop álltal tervezett stabilizátort amely ua723 és darlington tranzisztorból áll. Kizárólag csak ez javasolt, vagy szóba jöhet lm317t és tranzisztor páros? Az alábbi képen látható lm317-es kapcsolásra gondoltam.
(#) reloop válasza Toth Attila hozzászólására (») Nov 25, 2018 /
 
Ami a tápfeszültség simítását illeti, a kapacitás sokszorozó is nagyon hatékony. Sajnos bármire esik is a választásod a nyugalmi áram és a stabilizátoron eső feszültség szorzatával meghatározható villamos teljesítményt el kell fűtened. Az a gyakorlatban még egy akkora bordát igényel mint amit most egy csatornához használsz.
Lehetőség szerint 18-20 VAC szekunderű trafót használj. Ha a végén csak 7-8 W lesz a clip határán a kimeneti teljesítményed azt is bőven kielégítőnek fogod találni.
Méréseim szerint lakótérben 100-500 mW teljesítménycsúcsokat produkál az átlagos zenehallgatás, ez zavarbaejtően távol áll az elfűteni szándékozott 100 W-tól.
(#) mikldesign válasza Toth Attila hozzászólására (») Nov 26, 2018 / 2
 
Akkor néznél csak igazán, ha valami jobb műsorforrásról, mondjuk bakelitről hallgatnád, jófajta hangfalakkal felvértezve. A komolyabb meghallgatás előtt pedig pár napig nem kapcsolnád ki, hogy minden egybeérjen. Na akkor... Egyébként nem vagyok híve a stabtápnak. Ha a Shugden A21 erősítőt '65-ben nem arról hajtották, és még ma is gyártják, vagy az Audio Analyse példáját nézve nézve ami szintén nem stabtápról megy, (mindegyik míves cucc, kemény fontokért) akkor talán nem lenne szentségtörés a sima puffertáp. De csak úgy elmélkedem. : -) Jó a paneled.
(#) Orbán József válasza mikldesign hozzászólására (») Nov 26, 2018 / 1
 
Amikor tépelődtem, melyiket - stab, kettőstáp - építsem sokat utánolvastam és nem lett stabtáp készítve. Igazából az általam ismert teljesítményerősítők egyikéhez sem kell, nem előnyös.
Ettől még lehet....
(#) mek-elek válasza reloop hozzászólására (») Nov 26, 2018 /
 
Csak, vagy nem csak, az én véleményem, nem szemben, csak tapasztalatként,
A többkondis puffert én is jobbnak tartom, azonban a mellékletben lévő csillagpontos osztott feszültséges stabtápot, már meghaladta a technika, ha jó hangminőségre vágyik az építő.
Vagyis igényesebb építésnél szerintem felvállalandó, a dupla szekunder, és dupla puffer plusz költsége. Ezt persze ez nem azt jelentené, hogy egyébként nem fog működni.
Következő: »»   172 / 221
Bejelentkezés

Belépés

Hirdetés
XDT.hu
Az oldalon sütiket használunk a helyes működéshez. Bővebb információt az adatvédelmi szabályzatban olvashatsz. Megértettem