Fórum témák
» Több friss téma |
Fórum » Autóelektronika
Témaindító: sufni-tunning, idő: Ápr 19, 2008
Témakörök:
Sziasztok. Automata fűtőmotor szabályzó kapcsolási rajzra lenne szükségem. NTC vagy PTC hőérzékelővel. (személykocsi fűtőmotorról lenne szó.Vagy alin néztem pwm szabályzót a póti helyére nem e be lehetne kötni valamelyik termisztort 100k poti van benne. Viszont termisztort csak ntc-be 10k találtam ptc be 100ohm és 1000ohm szenzorokat melékelek képet.
Ricsi89 már leírta, a carprogot nagyon nem erre találták ki.
Nem akartam kiírni mert nem voltam biztos benne, hogy ezt itt szabad.
Hello! Nem írtad, hogy a központi zár milyen vezérlést kíván. De mondjuk test impulzust.
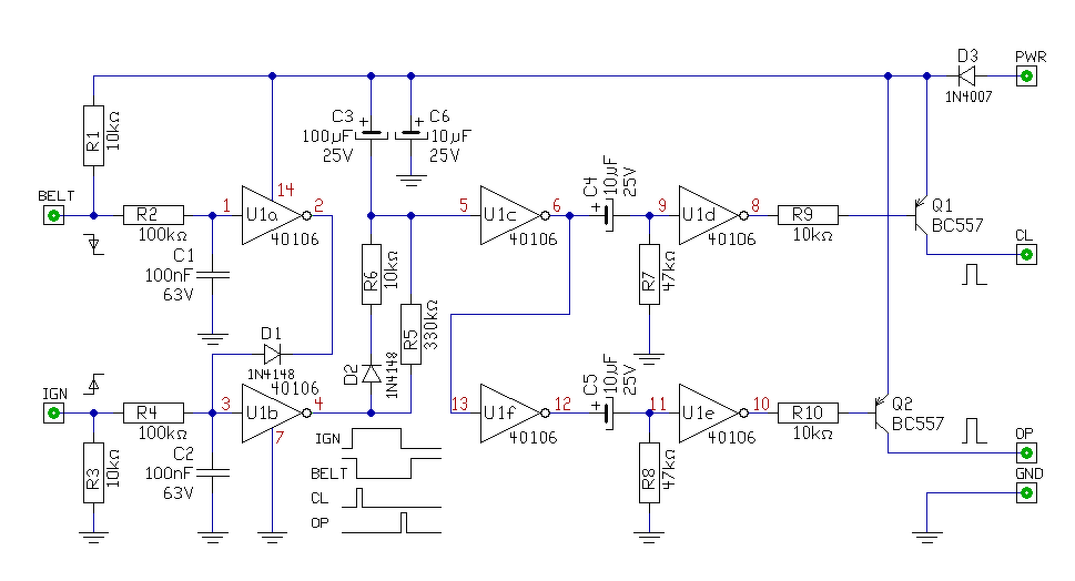
IGN=Gyújtás feszültsége PWR= Fix +12V OP = Nyitás CL = Zárás GND= Test A reakció időt (gyújtás ráadása/elvétele utáni késleltetési idő) az R2-vel (így kb. 1sec), a nyitó és záró impulzus hosszát R3 és R4-el változtatható (most kb. 1sec).
Az le maradt ahogy nő a hőfok a ventilátornak ugy kellene lassulnia!
Természetesen igazat adok Neked, de a kérdés feltevője Kínából akarja behozni. Hát sok sikert kívánok, jó esetben csak elkobozzák a határon, rossz esetben akár büntető eljárást is kezdeményeznek ellene, a NAV nagyon rászállt a klón diagnosztikára. Ha elkapnak egy magyarországi értékesítőt, akkor annak az eladásai alapján megkeresik a klienseket is. Aztán búcsút mondhatsz a laptopodnak, a diagnosztikának és örülj ha megúszod egy pénzbüntetéssel. A leírt büntetési tételek már bőven fedezik egy legális diagnosztika árát.
Németországból kell rendelni. Drágább, mint Kínából, de még mindig csak fele annyi, mint itthon.
Nekem egy TCS CDP Pro-m van, ez is olvas élő adatokat is, hogy konkrétan miket azt nem tudom mert csak egyszer használtam, nekem a légtömegmérő szenzorának adatára volt szükségem azt folyamatosan kiírta. A kínai adja hozzá lemezen a Delphi szoftvert is, és még csak el sem kobozzák a vámon, mert elég sokat rendeltek belőle amennyire tudom, probléma nélkül.
Helló! Köszönöm szépen! Ha jól emlékszem pozitív inpulzust vár. Egy kérdésem lenne még. Azt szeretném elérni hogy csak akkor zárodjon az ajto mikor elkez gurulni az autó az hogyan tudnám kivitelezni? Azon az elven elindulva ha nincs bekapcsolva a biztonsági öv 10-15km/h sebességnél kezd sípolni. Előre is köszi!
Hello! Egy feladat megoldásához, biztosan kell tudni a dolgokat, valamint hogy milyen információhoz férsz hozzá. Ott milyen jelszint van és milyen tulajdonsággal bír. Ezt megelőzően a működési logikát kell meghatározni, de nem "cseppenként", hanem ha lehet egyszerre..
Pedig azért elég sokat olvasni, hogy sosem jön meg, csak egy ügyvédi irodától egy levél, hogy a hamis cuccot lefoglalták és fizetni kell.
Ez "sajnos" így is van, elég meleg dolog ilyet rendelni kínából, a 99%-a megbukik.
Ilyet sose rendeltem de nem is fogok mert nem egy ismerős mesélte, hogy sose kapta meg és még büntetés is társult hozzá. Sok magyar hirdetési oldal tele van ilyen gépekkel, meg kell próbálni onnan beszerezni.
Én Németországból rendeltem, ugyanaz mint a többi, de ugye Eu-n belüli országból nincs vám, így kb nincs esélye, hogy megfogják. Nekem 19 ezer volt postával együtt.
Üdv Tisztelt Fórumozók!
Utánfutó hátsó lámpáit cserélhetem Ledes lámpákra mindenféle következmény nélkül? A jelenlegi lámpák cserések, így ha lehet akkor ilyet tennék fel. Válaszotokat köszönöm! Üdv Tibor
Ha van európai típusjóváhagyása, akkor igen. Ez konkrétan a lámpatestben egy e betű és mellette egy szám. A lényeg, hogy ne kínai gagyi legyen, mert műszakin bukó van.
Csakis E7 jelzéssel jó. E4 az már más ország.
És E7 jelzéssel ellátott kocsiba való ledet sehol sem fogsz kapni. Legalábbis utólagos beépítésút nem. Műszakin ha észreveszik onnantól buktatnak de szigorúan. És nem ajánlom hogy tegyél a kocsiba ledet. Mert azzal vakítod a többieket. Balesetveszélye helyzeteket teremtesz. Én meg egyenesen vadászom a NEM GYÁRI ledes kocsikat. És szépen befestem a lámpát lakbarát vízbázisú festékkel.
Helló! igen igen megint hamarabb leírtam mint átgondoltam volna mit is szeretnék! Össze szedtem gondolotaim.
A központi zár nyitáshoz és záráshoz pozitív inpulzust vár. Átgondoltam a vezérlés (legalább is azt hiszem)... Ha ráadom a gyujtást és a biztonságiöv be van kapcsolva 30mp múlva zárja az ajtókat. Leveszem a gyujtás vagy kikapcsolom az övet akkor 1mp múlva nyit az ajtó. A biztonságiöv érzékelője a ha ki van kapcsolva az öv akkor testet nyitja ha be van kapcsolva a testet zárja, mint a kabinvilágítás kapcsolója az ajtóban. Vagy is a vezérlő áramkör ha a gyujtás (+12v) vagy a GND megszakad akkor nyitó inpulzust küld. Próbáltam megrajzolni a kapcsolást de a végére elakadtam.
Én egy delphi klónt rendeltem holmi 13000Ft-ért kínából és még cd-t is adtak hozzá és mindenhez hozzáférek, fékrendszer, motorvezérlő, műszeregységek, klíma és még sorolhatnám, és gyakorlatilag minden 2015 előtti járművel kompatibilis, bár ez már csak szoftver kérdése, nyilván a szoftver az hamisított, viszont még videót is mellékeltek a telepítési folyamatról. Én csak ajánlani tudom, mert a kínaiak se olyan hülyék, hogy azt írják a csomagolásra amit kellene, általában ajándék címszó alatt szokták küldeni, de már rendeltem lexia interfészt francia autókhoz és vag-com interfészt is német autókhoz és eddig minden probléma nélkül megérkezett! Zárójelbe hozzáteszem, hogy több 100 terméket rendeltem már kínából és pár darabnál fordult elő, hogy nem érkezett meg, viszont amint jeleztem küldtek másikat vagy vissza utalták a pénzem.
ebay-en rengetget találni és nekem minden gond nélkül működik!
Hello! Oké, de csak azért, mert karácsony jön..
A 4093-ban négy azonos és egymástól független NAND kapuáramkör van. Ezek szabadon felcserélhetők. (Mint ahogy egy kapuáramkörön belül is a két bement) Ha a C és D kaput felcseréled, egyből más lesz a gyermek fekvése. De azért ne add fel a régi megtervezését, mert így sosem lesz meg a megfelelő gyakorlatod.
Köszönöm szépen! Hálás vagyok! Nem fogom feladni! Keresek egyszerűbb kapcsolásokat amitnek a nyáktervét elkészítem remélhetőleg minél többet csunálok annál jobban fog majdn menni. Nagyon rossz volt az előző nyáktervem?
Én egy szóval sem említettem, hogy nem jók a kütyük amik kínából jönnek.
Nagyon is jól használhatóak. Most, hogy az írják rá, hogy gift semmit nem jelent, attól még ha gyanúsnak vélik a csomagot és átvilágítják akkor sajna bukta van. Jó sok évvel ezelőtt még elment az, hogy ráírták, hogy ajándék és még a tankot is elküldhették, de mára már sajnos nem így van. Tedd össze a kezedet, hogy eddig szerencséd volt de ha egyszer bukta van akkor kemény pénzbe kerül és úgy már nem biztos, hogy megérte az olcsó klón. Idézet: „Zárójelbe hozzáteszem, hogy több 100 terméket rendeltem már kínából és pár darabnál fordult elő, hogy nem érkezett meg, viszont amint jeleztem küldtek másikat vagy vissza utalták a pénzem.” Gondolom ebből nem mind diagnosztika volt
Amit készítettél, még leginkább "vázlat" szinten van, Nincs vele gond, de cseréld meg a két kaput, és egyből fogsz tudni tovább lépni.
(Néha, mikor elvi rajzot adok közre, próbálom az áramköröket úgy meghatározni, hogy a nyáktervezés könnyebb legyen. Jelenleg ezt nem vettem figyelembe. De ha én tervezem a nyákot, sokszor belejavítok az elvi rajzba is.)
Termésetesen nem, 3 interfészt rendeltem, legutóbbi kb 2 hete érkezett meg, de azért erősnek tartom kicsit, hogy eljárást indítanak a vásárló ellen
Bár ezekszerint ma már minden is lehetséges
Szia.
Ha nagyon hitetlen vagy akkor privátban küldők neked egy ilyen levelet, amiben közlik hogy vagy fizetsz vagy pereskedsz....... Feltéve ha nem téptem nagyon apróra szét az idegtől. A hozzászólás módosítva: Nov 16, 2018
Én is használok egy ilyen kütyüt. Probléma nélkül jött.
Nem csak E7 a jó. Az csak azt jelzi, hogy melyik országban hagyták jóvá a típusbizonyítványát az adott eszköznek. És itt nem a kocsiról volt szó, hanem az utánfutó lámpáiról. És ebből igenis van típusjóváhagyással ellátott lámpa, láttam már ilyet és műszaki vizsgán teljesen elfogadott.
Ja és ne nekem válaszolj, hiszen nem én akarok ilyet felrakni, hanem az, akinek én is válaszoltam.
Köszönöm szépen a válaszodat.
Autósboltban vagy neten szerzek be mindenképpen, nem kínait terveztem. Üdv Tibor
Amennyiben építeni szeretnél, a rádiótechnika régebbi számában jelet meg ez a szabályzó.
Köszönöm a kapcsolást! És ez működne úgy, hogy nő a hőfok úgy lassul a ventilátor fordulata?
|
Bejelentkezés
Hirdetés |













