Fórum témák

» Több friss téma
Fórum » Akkumulátor töltő
 
Témaindító: josephx, idő: Jan 18, 2006
Lapozás: OK   239 / 309
(#) Balabmw válasza Balabmw hozzászólására (») Nov 25, 2018 /
 
Bekerült minden a helyére. A vezetékek rendezése még hátra van.
Viszont már 3A-es töltőáramnál nagyon melegszik,büdös a 3db párhuzamos 1Ohm/10W-os kerámia ellenállás. A kapcsain 1V-ot mérek.
Mit csinálok rosszul?
A hozzászólás módosítva: Nov 25, 2018
(#) erbe válasza Balabmw hozzászólására (») Nov 25, 2018 / 1
 
Idézet:
„Viszont már 3A-es töltőáramnál nagyon melegszik, büdös a 3db párhuzamos 1Ohm/10W-os kerámia ellenállás. A kapcsain 1V-ot mérek.”

Mivel méred az áramot és a feszültséget? Digitális műszer nem ad értékelhető eredményt. Effektívben talán még jó is, de impulzusaid vannak. A kitöltési tényező kicsi, a rövid áramimpulzusok akár 10-15 A-esek is lehetnek. A feszültség ugyanígy szűk impulzusokból áll össze, közben a disszipálandó teljesítmény az I*R*U szorzatból az effektív értékből várhatónak többszöröse is lehet. 10 A-nál pl. 30 W-os lökéseket átlagol, 15 A-es impulzusoknál 67,5 W-osokat. Szkópon kellene megnézni az áramimpulzusok alakját és kitöltési tényezőjét.
(#) erbe válasza erbe hozzászólására (») Nov 25, 2018 /
 
Későn van már. Már le is kapcsoltam a gépet, mikor észbekaptam, hogy elírtam a képletet.
Idézet:
„az I*R*U szorzatból”

I*R*I, azaz Inégyzet*R.
(#) fastaction válasza Balabmw hozzászólására (») Nov 26, 2018 /
 
Az 1 V jó , 1 - 1.3 V feszültséget kell ott mérni az eredeti leírás alapján .
(#) (Felhasználó 122012) válasza Alkotó hozzászólására (») Nov 26, 2018 /
 
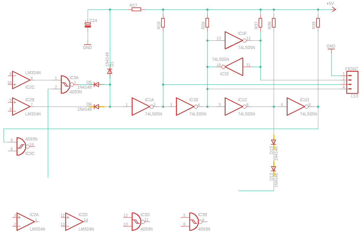
Csak arra próbálok utalni, mint amit feltettél brd fájlt pdf-ként Bővebben: Link abban 74LS05 szerepel. Előtte pár hozzászólással Bővebben: Link 74LS00 szerepelt U1- ként (IC1).
Részemről ez lényeges. Ha gondolod beszélhetsz róla, ha nem, akkor nem.
Csak feltettem egy kérdést észrevételként, lehet hogy mások értik, egyesek lehet hogy nem, utóbbiakhoz tartozom.
(#) Alkotó válasza (Felhasználó 122012) hozzászólására (») Nov 26, 2018 /
 
Az áramkör két változatáról van szó. Amiben a 7400 van, ahhoz tartozik egy 3 tranzisztoros FRONT panel. Amiben a 7405, ahhoz nem kell külön FRONT panel. Az utóbbi dokumentációját még nem tettem fel (és a szerzője sem), de kis túlzással csak ennyi a változás, illetve alapvetően más logika szerint találtam ki hozzá a paneleket.
Ha úgy látom komplett lesz az Accu-Mat 1 mod3, akkor be fogom itt mutatni mit talált ki Proli007, és milyen panelt terveztem hozzá.
A hozzászólás módosítva: Nov 26, 2018
(#) KKobra hozzászólása Nov 26, 2018 /
 
Elkészítettem a nyákokat illetve csak hármat.
csúnya lett a széle a vágástól kormos lett a lakktól meg elkenődött.
Majd beültetés után úgyis le kell mosni.
Csatlakoznék "Godypapa" kérdéséhez! Ez engem is érdekel.
(#) (Felhasználó 122012) válasza Alkotó hozzászólására (») Nov 26, 2018 /
 
Ok, de akkor mit keres a FRONT csatlakozó (CS3) GRN, YEL, RED, GND felirattal (ha jól értelmezem) a 74LS05N 1,2,3,4-es lábaknál, ha nincs FRONT panel, vagy akkor mi csatlakozik oda?
A hozzászólás módosítva: Nov 26, 2018
(#) maszek0005 válasza Alkotó hozzászólására (») Nov 26, 2018 /
 
Én is jelentkezek 2 db -ra ha megoldható!
(#) Alkotó válasza KKobra hozzászólására (») Nov 26, 2018 /
 
Jó lesz ez. De a teljesítmény panelt is meg kell valahogy oldani.
(#) Alkotó válasza (Felhasználó 122012) hozzászólására (») Nov 26, 2018 /
 
Elsősorban nem javaslom a panelt elemezgetni, mert az csak egy tanulmánytervi állapot (egyébként talán üzemképes is lehetne), amit csak kedvcsinálónak tettem fel. Lesz ettől véglegesebb állapot, és lesz kapcsolási rajz is.
A Front csatlakozóhoz a kezelő és kijelző alkatrészek csatlakoznak, de mivel semmi egyéb alkatrész nem kell oda, ezért nem kell nekik külön panel.
(#) Alkotó hozzászólása Nov 26, 2018 / 1
 
Remci, Temela, Balabmw, nagyg282, és Maszek! Nem ide való a téma, de feljegyeztem a paneligényeket. A héten igyekszem véglegesíteni, majd kb. 25 nap az érkezés.
(#) (Felhasználó 122012) válasza Alkotó hozzászólására (») Nov 26, 2018 /
 
Értem, ettől függetlenül visszarajzoltam a panel alapján a kapcsolás ezen részét ...
de a hozzászólásodból, amikor feltetted a Accu-Mat1-Mod3.brd-t, hogy hogy fog kinézni az új panel
Idézet:
„Ettől függetlenül most készült egy másik panelterv, más koncepciót követve. Ezt otthon nem lehet racionálisan elkészíteni, de nem is kell, mert a távol-keleti gyártásból lesz többlet, tehát tudok adni kedvező áron. Szigorúan csak tájékoztató jelleggel mellékeltem”
, én úgy értelmezem, hogy ez már kész terv (lehet hogy rosszul látom a dolgokat), kicsit ellentmondásos számomra, de megvárom a fejleményeket előbb.
(#) KKobra válasza Alkotó hozzászólására (») Nov 26, 2018 /
 
Fojamatban van a tőbbi panel elkészitése is de lassan haladok mert dolgoznom is kell
Már előkészitettem a kinyomtattam a vasalshoz a mintát
(#) Balabmw válasza erbe hozzászólására (») Nov 26, 2018 /
 
Agyaltam egy kicsit,de reméltem,hogy csak elgépelted.

Köszönöm az infókat!
(#) (Felhasználó 122012) válasza (Felhasználó 122012) hozzászólására (») Nov 27, 2018 /
 
Szóval visszarajzolás után (ha nem tévesztettem esetleg valamit) ez a kérdéses: 74LS05
(#) Moderátor hozzászólása Alkotó hozzászólására (») Nov 27, 2018
 
Kérésre a hozzászólás törölve.
(#) alex0 válasza KKobra hozzászólására (») Nov 27, 2018 /
 
Szia!
A fotó alapján én úgy látom, hogy érdemes ezt ismét elkészíteni. Olyan picik a szigetelési távolságok, hogy több helyen is zárlatveszélyes. Főleg ott, ahol pici szigetek maradtak meg.
A másik gond az, hogyha ez a mod2 és nem méretezted át, akkor az IC nem fog bemenni a helyére, mert sűrűbb a rajzolat. Vagyis kb. 17%-al kisebb a nyák a tervezettnél. A többi alkatrész még meg is oldható, de az integrált áramkörök már nem.
Alex
(#) mr.Cara válasza Alkotó hozzászólására (») Nov 27, 2018 /
 
Kettőre én is jelentkeznék, ha van rá lehetőség !
(#) KKobra válasza alex0 hozzászólására (») Nov 27, 2018 /
 
Szerinted én nem látom hogy nem jó a méret? De mintha valahol említettem is.
Ez a vezérlőpanel, itt nem folynak nagy áramok ha nem tévedek.
Nézd csak bele passzoltak az IC-k.
(#) alex0 válasza KKobra hozzászólására (») Nov 27, 2018 /
 
Szia!
Már a jó méretű rajzok vannak az oldalon. Ma lettek cserélve. Amúgy én is megcsináltam magamnak, hogy jó legyen a mérete.
A kis áram nem jelenti azt, hogy nincs zárlat. A működés teljesen felborulhat miatta.
Alex
(#) KKobra válasza alex0 hozzászólására (») Nov 27, 2018 /
 
Jók lettek a feliratok is
(#) Alkotó válasza Alkotó hozzászólására (») Nov 28, 2018 / 1
 
Megrajzoltam a panelokat Proli007 (önkényesen Accu-Mat-1 mod3.1 verziónévre keresztelt) töltőáramköréhez. Ezeket már meg is rendeltem, most már csak ki kell várni a kb. 4 hetes érkezést.
Próbáltam modellezni mire számítunk majd, amit mellékeltem. Szemfülesek kedvéért külön kiemelném, hogy a modellezett állapottól eltérően a szellőző furatokban nem lesz furatgalván -legalábbis ez lenne a cél-. A színek is eltérhetnek, de nagyjából azért ilyesmi szokott lenni, csak az ónozott forrszemek fényesebbek.
Eleve ráképzeltem egy 8x8 cm-es ventilátort is, aminek természetesen kialakítottam egy csatlakozást is. Így a két panel egymás fölött, valamint a ventilátor egy kompakt egységet képez, amihez csak a trafót, az akkumulátort, az árampotit, valamint a kezelő/kijlezőt és az opcionális mérést kell csatlakoztatni.
A hozzászólás módosítva: Nov 28, 2018
(#) (Felhasználó 122012) válasza Alkotó hozzászólására (») Nov 29, 2018 / 1
 
Én is már megrajzoltam ... kapcsolási rajz igaz még nincs ...

Accu_mod3.JPG
    
(#) Alkotó válasza (Felhasználó 122012) hozzászólására (») Nov 29, 2018 /
 
Van kapcsolási rajz, az alapján terveztem a paneleket. Még kérek egy kis türelmet, és itt is elérhető lesz. Sőt egy térben ábrázolt összeállítás szerűséget is tervezek készíteni, ami szintén csak a bemutatást szolgálja majd.
Semmi közöm nincs hozzá, de szívesen olvasnám milyen inspiráció vezet egy ilyen terv lemásolásához, ami még nem is volt végleges, és a furatgalván miatt az otthoni gyártása határozottan körülményes.
(#) Chipmunk1960 válasza Alkotó hozzászólására (») Nov 29, 2018 /
 
Szerintem nagyon jó lett! Én felszerelés, vegyszerek hiányában nem vállalkoznék az elkészítésére. Volt egy "Maplin" elektronika bolthálózat a szigeten, de már az is bezárt minden városban.
(#) DonJoker hozzászólása Nov 29, 2018 /
 
Sziasztok!
Esetleg várható, hogy a jövőben a terveket olyan formában is közzéteszitek, ami alapján panelt lehet rendelni (Gerber)?
Köszönöm!
(#) Alkotó válasza DonJoker hozzászólására (») Nov 29, 2018 /
 
Melyik áramkör terveire (illetve melyik panelre) gondolsz?
(#) Alkotó válasza Alkotó hozzászólására (») Nov 30, 2018 / 2
 
Igyekeztem véglegesíteni Proli007 kapcsolását. Törekedtem az átláthatóságra. A színezés utólag került rá, mert ezt az Eagle nem kínálja lehetőségként, nekem mégis igényem volt rá (valójában Proli007-től irigyeltem el).
Szerk.: A kép határozottan nagy felbontású (volt), de a rendszer kicsit beleavatkozott. Ha nem a képre, hanem az alatta lévő fájlnévre kattintunk, és nagyítjuk a képet akkor már értelmesen látható. Ha gond lesz vele, akkor kitalálok más formátumot.
A hozzászólás módosítva: Nov 30, 2018
(#) MATA válasza Alkotó hozzászólására (») Nov 30, 2018 /
 
Hello!
A ledeknél nem látom a BC547-es tranyókat.
Következő: »»   239 / 309
Bejelentkezés

Belépés

Hirdetés
XDT.hu
Az oldalon sütiket használunk a helyes működéshez. Bővebb információt az adatvédelmi szabályzatban olvashatsz. Megértettem