Fórum témák
» Több friss téma |
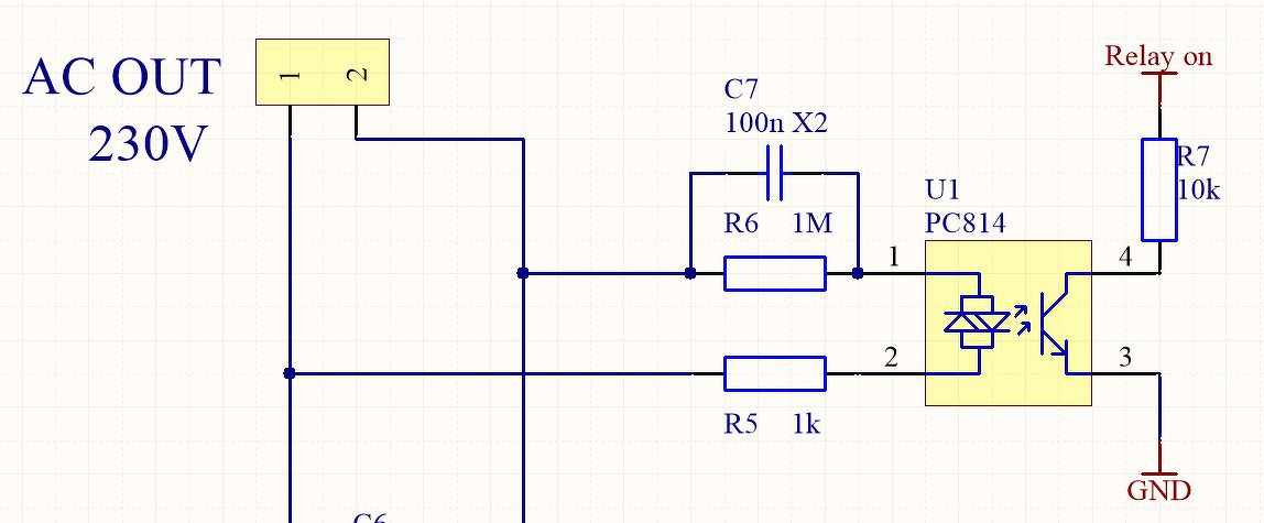
Proli007 csinált egy ilyen figyelő áram kört. Az nem jó? Elvileg nem kattog és nem durran el.
Prolié az érdem, én csak tudtam, hogy már csinál ilyet.
Hello! De "kattog", hiszen minden nullátmenetnél nincs az optónak áram. De ezt a C-E közé kötött kondival, vagy a szoftverből kiküszöbölhető.
Szia Proli-bácsi! Én nem értek hozzá, de mivel alkalmazni fogom ezt az áramkarikát, figyelembe veszem. Köszi:L.
Sziasztok! Nodemcuval optocsatolós relével vezérlek egy 230v konektort, amibe be van dugva a ledes karácsonyfa izzó! Csak a fázist szakítja, és lekapcsolt állapotban halványan világít a led! Hogyan lehet ezt kiküszöbölni? Nem, nem tudom a nullát is megszakítani, mert nincs több relékimenet! Esetleg egy ellenállás, vagy egy kondi a fázis, meg a nulla közé?
A hozzászólás módosítva: Dec 24, 2018
A fázist/nullát felcserélted?
Hosszú vezeték esetén előfordulhat kapacitív átvezetés, ami LED esetén minimális, derengő fényt okoz.
Köszi a válasz! Igen, próbáltam felcserélni! Ugyanaz a helyzet! De nem hosszú a kábele!
Kikapcsoláskor könnyen ív keletkezhet a mozgó és a fázis érintkező között. Csak egy kis szerencse kell hozzá és az ív kitart addig, amíg a másik álló, nulla érintkezőhöz ér. Olyan, mint a régen, itt-ott használt alternatív kapcsolás, ott is mindig beégtek a kapcsolók.
Értem. Nálam 3 alternatív van a lakásban. 23 év alatt még nem volt probléma. Beégés.
Az alternatív kapcsolásnak is van egy alternatív változata. Balesetveszélyes, a mai kapcsolók esetén garantált az ív (több ilyet javítottunk már), két különböző fázis esetén különösen rövid életűek a világítótestek (ilyen is megesett). Régen ezt a megoldást is használták, a fenti okok miatt "nem túl szerencsés".
Minden bizonnyal nálad jól van vezetékezve, ezért nincs vele gond.
Nem ez a kapcsolás. Sőt az egyik körben van még egy keresztkapcsoló is.
A rajzon a hibás kapcsolás van. A kapcsoló két pontján egyszerre van jelen fázis és nulla, ez szokott szép zárlatokat csinálni. Pgeorge80 is ezt akara megcsinálni. Ki tudja? Lehet, hogy a kísérlet óta áramszünet van náluk...
Amit nekünk úgy tanított az oktató, hogu slussz alternatív! És valóban tilos!
Sziasztok,
Kezdő vagyok teljesen, így lehet a kérdésem teljesen banális. Van egy konyhaszekrényem, amibe 3db beépíthető LED fényt szeretnék applikálni. A konyhabútorban már meg van ezeknek a helye, mert korábban már volt hasonló, de most újat vettem és a bekötésben kéne a segítség. Ezek a LED-ek : Link Ilyen adapter van hozzá : Link Ez alapján kötöttem be WAGO-kkal:Link A kérdésem a következő: Van egy ilyen kapcsolóm, azt hova kéne bekötnöm, hogy tudjam ki-be kapcsolni a fényforrást? Link Előre is köszönöm.
Az adapter 230 V-os kábelére kösd be, áramtalanítás után. Csak az egyik, barna vezetéket kell elvágni.
Én is találkoztam ívhúzós alternatív kapcsolással.
Helló! Azért van megoldás Az I.-O-II. kapcsoló, közép állásban üres.
Normál, háztartási szerelvényben? Mindegy is, mert a dolog balesetveszélyes. A világítótesten akkor is lehet fázis, ha nem világít.
Ismét kihullt egy marék hajam.
Én eddig az alternatív kapcsolásnak egyetlen változatát ismertem, és nagyon meglepett, hogy a régi házban az új kapcsoló miért csak napokig élt, ahol (a régivel) 40 évig semmi különösebb baj nem volt. A negyedik alternatív kapcsoló után feladtam úgy 5-6 éve... Azt hiszem, van olyan téma, ahová feltehetnéd egy képen a két kapcsolást, a régi felé odaírva: "régifajta, kerülendő, ha beég az új kapcsolód, lehet, hogy még ez van a falban" Hátha mások jól járnak (Én szinte sírva jártam a villanyászboltba akkoriban)
Ha visszaolvasol, volt már téma. Kitárgyaltuk részletesen.
Akkor jó!
Mondjuk a villanyszerelős témában van? És így, egymás mellé téve? Mert az alternatív kapcsolós témában nem találom így egymás mellett, összehasonlító mód. (már nincs rá szükségem, de örültem volna akkor, ha épp itt olvasgattam volna) A hozzászólás módosítva: Dec 30, 2018
Igen volt már róla szó pont így a villanyszerelősben.
Bővebben: Link
Talán ez volt az
És pont akkoriban lett volna erre szükségem!
Köszönöm, hogy megmutattad. (jó lenne az "Alternatív kapcsolós"-ba is áttenni, hátha könnyebben rátalál más is) El is mentettem. A hozzászólás módosítva: Dec 31, 2018
A legtöbb esetben teljes átvezetékezés szükséges a régi megoldás kiváltásához. Általában a '60-as '70-es években épült családi házakban találkozni ilyen megoldással. Van egy konnektor, felette a kapcsoló - a másik végén a folyosónak ugyanígy. Egyetlen vezeték megy mindkettőtől a lámpához, leginkább a padláson a kohósalakban elkapart bergmann-csöveken - az összes más vezetékkel együtt.
|
Bejelentkezés
Hirdetés |








