Fórum témák
» Több friss téma |
Fórum » Házilag építhető fémkereső
Szépen megcsináltad. Én azért egy küllőt javasolnék bele. A lakkozás azért kellhet, mert úgy a belsejét simábbra tudod csiszolni, illetve nem lesz nedvszívó. Ez azért kellhet, mert ha a valahová nem kerül szilikon, akkor a műgyantát magába szívja a fa és úgy hozzá tapad, hogy győzöd kiszedni.
Sziloplaszt helyett használhatsz gyári formaleválasztót, esetleg szilikon spray-vel befújod, és akkor sem tapad bele a gyanta. De ha szilóval kened be a belsejét, akkor lesz a sablon belsejében egy rugalmas réteg, amiből könnyen kijön a kész fej. Nekem a műanyag sablonból 5 perc kocogtatás után jön csak ki a fej, mert kissé belezsugorodik. Tökéletesen benne van és noha nem tapad bele, mégis nehéz kiszedni. Olyanokra figyeljél, hogy tudjad valamiképpen azt biztosítani, hogy a tekercsek nehogy kiálljanak a gyanta síkjából. Mert ha csiszoláskor belecsiszolsz a tekercsbe, vagy a vezetékbe, akkor nagyon szomorú leszel. Én ezt a képen látható módon biztosítom. A tekercsre teszek egy üvegszál-csomót, majd műanyag lap és csipesz. Az üvegszál csomó a sablon szintje alá szorítja a tekercseket.
Köszi a gyors választ! Igen a merevítő az lemaradt. A Te műanyag sablonod milyen mély? Műgyantából akkor mehet az egyszerű festékbolti mint az valamelyik előző hozzászólásodban írtad? A két tekercs összeérhet, vagy a találkozásnál (metszéspont) szigeteljem?
Ne érjen össze a két tekercs. Szigeteljed el. Én a szigetelést úgy oldom meg, hogy a tekercseket üvegszállal bandázsolom. Ez azt is meggátolja, hogy a tekercs szintbe legyen a sablonnal.
A sablonom 12 milliméter mély. Ez miatt is kellett a keresztezésekhez a két mélyített ív.
Az olcsó gyantából is sikerült jó fejet öntenem.
Egy kis érdekesség. Mielőtt a drága műanyagba belemarnánk, kipróbáljuk a tervet egy darab bútorlapban. Jól tettük, mert közben kiderült, hogy centiméter/perc helyett véletlenül méter/percben lett megadva a marási sebesség. De legalább gyorsan végzett a gép.Videó file
Még egy kis apróság. A fejet tökéletesen kiegyenlíteni nem könnyű, mivel a gyantád zsugorodni fog valamelyest. Ezért a zsugorodást kompenzálni kell, úgy, hogy a tekercseket nem a tökéletesen kiegyenlített állapotban öntöd ki, hanem egy kicsit alul-csatolt helyzetben. (Ha a tekercsek a kiegyenlített állapottól eltérően "széthúzott" állapotban vannak, akkor az az alul-csatolt helyzet. Ha a kiegyenlített állapottól eltérően túl össze vannak "tolva", az a túlcsatolt helyzet.) A gyanta zsugorodáskor összehúzza a tekercseket és beáll az egyensúlyi helyzet. No, de ki tudja azt megmondani, hogy mennyire kell széthúzni a tekercseket. Talán az, aki egy azon fejből sokat csinált. De az első fejnél ez még erősen lutri. Tehát gyakorlatilag elkönyvelhető, hogy a kiöntött fej nem lesz tökéletesen kiegyenlítve. De sebaj. Ezen lehet segíteni, mégpedig kis ferrit rúd darabbal. A csatolt képen látod a tekercseket és két különböző színű zónát. Ha a piros zónába fúrsz lyukat és ebbe ferritet teszel, akkor az alul-csatolt helyzet felé tolja a tekercsek csatolását. Ha a kék zónába, akkor a túlcsatolt helyzet felé tolja a tekercsek csatolását. Látszik, hogy a piros zóna nagyobb és fej fúrkálási tekintetben ideálisabb. Itt inkább találsz olyan helyet, ahol nem fúrod meg a tekercseket. A kék az kicsit rizikósabb.
Tehát öntéskor egy kicsit húzzad szét a tekercseket. IGSL-TGSL gépnél annyira húznám szét, hogy a vevőerősítő kimenetén 0.5-0.75 Vpp legyen. (Olcsó, festékbolti poliészter gyantát föltételezve) Ha minden jól zsugorodik, akkor ezt a gyanta összehúzza annyira, hogy ugyanitt mérve megint csak lesz pár tized voltos jeled, de már túlcsatolva. De sebaj. Valamilyen kimustrált kapcsoló tápból, vagy monitorból kitermelsz kis 4-5 milliméter átmérőjű ferrit rudat. Ezt közelítve a piros, vagy a kék zónához, láthatod a szkópon a változást. Ha túlcsatolt lett kissé a fejed, (a kiöntött) akkor a piros zónába fúrjál lyukat. Minél közelebb fúrod a tekercsek keresztezési pontjához, annál kisebb ferrit kell bele és annál jobban fogsz izzadni fúrás közben. A lyukba akkora darab ferrit rudat teszel, ami helyre billenti az egyensúlyi állapotot. Pillanatragasztóval fixálod, gittel lejavítod és már mehetsz is a pusztába. Ezekből okulva az elején ne színezzed a gyantát. Legyen kissé áttetsző, hogy fény felé tartva lássad a fejben a tekercseket és vezetékeket, nehogy elfúrjad őket. A hozzászólás módosítva: Jan 28, 2019
Nem próbáltam, de gondolom az áttetsző gyanta későbbi festése akár ronthat is a fej tulajdonságain, lévén a festékekben általában van valamilyen fém származék is, meg a festék előbb utóbb csak kopik valamelyest és ronda lesz. Macerásabb ugyan, de a belefúrás ellen meg lehet csinálni egy másolt darabot, akár egy kartonlapra megrajzolva, pontosan ugyanolyanra ahogy a tekercsek elhelyezkednek öntés előtt. Ezt utána rátéve a kész fejre, egy két ponton celluxszal megfogatva, meg 1-2mm-t ráhagyva, szinte biztos hogy nem fúr bele az ember a tekercsbe.
Én nem vettem észre azt, hogy a festék rontana a fej tulajdonságain, illetve azt sem néztem meg, hogy a festék tartalmaz-e fémet. De ez a fém belekerül akkor is, ha a gyantát színezem meg vele.
De azt észre vettem, hogy ha a fej alja, vagy a teljes egésze olyan festékkel van lekenve, ami kis mértékben vezeti az áramot, akkor a fej sokkal jobban viselkedik vizes fűben. Ez miatt szoktam tenni a gyantába grafitot. A befúrást némi gyakorlat után lehet a festett gyantájú fejben is, de azért nem árt hozzá gyakorlat. Érdekesség képen leírom: Van egy tekercs, amit egy egyszerű, egy tranzisztoros oszcillátorral berezgetek. ha ezt bebugyolálom teljesen alufóliával, akkor leáll a rezgés. De ez egyértelmű. Ha viszont szénszál-szövetbe bugyolálom, akkor nem áll le a rezgés. Pedig az is vezeti az áramot ugyanolyan jól, mint az alufólia. Ha az egész fej-komplexumot bugyolálom szénszálba, akkor is majdnem ugyanolyan érzékeny marad, mint volt.
A fémkereső-fej építés már csak azért sem egyszerű, mert elég sok fura dolgot lehet olvasni róluk. Nem sok dolog van róluk tény és okszerűen leírva, leszögezve. Sok a tisztázatlan dolog velük kapcsolatban. Sokan kicsit misztikus dologként tartják számon ezeket. Milyen gyanta, milyen fejkábel, milyen drót, milyen árnyékolás, milyen rezonancia, milyen forma, és még sorolhatnám. Sok olyan dolog van, amit még mérni is nehéz rajtuk. Nem látjuk a mágneses erővonalakat. Kicsit olyan ez a téma, mint egy audiofil OPA. Csak beszélek róla, sok dolgát még konkrét méréssel sem tudom alátámasztani, csak kipróbáltam és jónak találtam. Persze, ezt is járatni kell. Amíg nincsen benne párszor tíz órányi járatás, addig nem tud az ember érdemben nyilatkozni arról, hogy jó-e. Ahhoz is kell legalább egy nap, mire azt el tudom ismerni, hogy "ez bizony nem jó".
ami pirossal be van karikázva azok a potméterek? az a vr50% az mitjelent? továbbá irf 740- et kértem a boltban és buz71A-t kaptam a boltban az a helyettesitője??
Valamit elnéztek a boltban a két fet nem a legegyformább....
IRF740: 400V, 10A, 125W, 0,55Ohm (Rds on) BUZ71A: 50V, 16A , 80W , 0,12ohm (Rds on) Szerintem a BUZ 71A kicsi lesz oda.
Szia!
Szerinted miért melegszik Q2? R16 10Ohm, igaz hangszóró helyett egy fejhallgató van bekötve. Ennek DC ellenállása 25Ohm.
Találat jel nélkül ha melegszik, akkor gondolom állandóan nyitva van a tranzisztor, és a hangszórón meg az ellenálláson folyik az áram. Mérjed meg, hogy találat nélkül van-e feszültség a hallgatón.
Válaszd le, tegyél sorba egy kondit a hangszóróval és akkor nem fogja a DC áram melegíteni a tranyót, mert csak hangfrekis áram fog ott folyni.
Nagyon halkan sistereg találat nélkül is, találatkor nagyságrendekkel hangosabb. Este mérek.
Valószínűleg a sistergés szerű zaj miatt melegszik.
equinox ot keresnék müködőt megvételre!
De minek? Az még olyan sincs mint a surf...
Vagy akkor olyat ami egy fokkal jobb
Az a surf.
Üdv.
Golden Star 4 kapcsolási rajz érdekelne. Nem működik a talajkiegyenlítés a gépemen, szeretném megjavítani. Megnézném oszcilloszkópal, a Tx 17 voltot ad le és az Rx 6mV ra van beállítva. A PCB szép munka és igényes de a nyél és a többi része silány ezért ezeket lecserélném jobbra, de kapcsolásirajz nélkül nem fogok neki mert a vezetékeket nem szeretném eltéveszteni.
Olyat nem fogsz találni. Azért nem, mert a Feri (a tervezője) azt senkinek nem fogja odaadni. Visszarajzolni meg csak a csupasz áramkört lehet, mert az IC-k felirata le van csiszolva.
Régen volt nekem is egy, abban nem sikerült tökéletesre ez a csiszolás. Némi ügyeskedéssel (alkohol, nagyító, fény és egyebek) 2 IC-t be tudtam azonosítani, de már meg nem mondom hogy melyek voltak ezek, ahogy a típusukat sem. De valamelyik TLxxx sorozatból valók voltak ez biztos. Nálam így nézett ki az adó és a vevő jele, bekapcsolt adóteljesítmény növelő (boost) mellett.
Amint lehetőségem lesz készítek képeket kamerával, az enyémen nincs lekaparva és a nyák szép tiszta.
LM339-TL064-HC4520BE-CD4066-CD4053-NE5534-TL062 van benne! A potéterek régi békebelinek tűnnek és hát kicsit oxidáltak is, a Gebnek stereo potencióméterje van. Nagyon hasonlít a Fisher 1266 ra, úgy a frekvencia mint a nagy koncentrikus tekercs és a filterekhez használt rengeteg IC ugyanis sok a TL064. Legyen időm vele foglalkozni akkor többet tudok majd megosztani. Nem akarok rossz lenni de szerintem másolat, de majd csak lesz valaki aki jobban tudja! Az érzékelése levegőben igen jó de az érzékenységet 4-nél erősebben nem tudtam talajon haszálni. Hasonló az IDX hez amit építettem, kicsit meszebb visz mint a TGSL de ezeket birom szinte teljes érszékenységgel használni talajon míg a GS4 nem, így csak dísznek meg tanúlmánynak van egyenlőre. A gombok rosszúl vannak elrendezve, fémszűrés nyomógombos és az érzékenységenk nincs skálája.
Nos itt van pár kép a gép belsejéről. Kimaradt a felsorolásból a CD4001. Az oszcillátort úgytűnik, hogy egy erősebb tranzistor hajtja ami a feszültség szabályzó melett van nem tudtam pontosan leolvasni mert folyékony ragasztó van rajta. Bár az is lehet,hogy kvarcos, elkell majd távolítsam a ragasztót.
Az NE5534N szerintem a vevő sávszűrője lehet. A TL062 gondolom megduplázza a jelet a CD4053-nak ami 3 csatornát hajt meg Disc-Geb-Pinpoint ide kellhetnek a TL064-ek és az LM339 a fázistolás illetve a hang generátor a CD4066 lehet a kapcsoló az üzemmódok között. De nem tudom mire kell a CD4001 és a HCF4520BE, valakinek valami ötlete? A hozzászólás módosítva: Feb 11, 2019
Sziasztok! Ismét elérkeztem egy lépéshez, vagyis eljött a fej kiöntésének ideje. Úgy érzem eddig sikerült mindent úgy csinálnom, ahogy azt javasoltátok. Külön köszönet mateatek-nek. Viszont itt megint lenne kérdésem. A kiegyenlítést meg lehet oldani egyszerű kínai scóppal is vagy keressek valakit, akinek van normális műszere. Túl sok munka van már ebben a fejben ahhoz, hogy most a végén kukázzam. Köszi.
Viszonylag kis frekvenciájú szinusz jelet kell mérned. 10-15 kHz. Ezt szerintem egy DSO138 is helyesen megjeleníti. Ennél egyszerűbb szkóp meg már nem létezik.
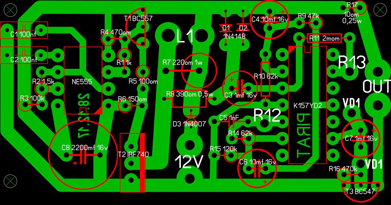
Sziasztok. Összeraktam egy orosz Pirate fémkeresőt, tökéletesen működik, teszi a dolgát. Én szeretném fejhallgatóval használni, de mivel teljesen amatőr vagyok nem tudom,hogy csak simán egy potmétert kell beiktatni vagy kell kondi vagy ellenállás is. A hangszóró kimenetéhez tettem egy 100 k -s potmétert, halkabb lett de nem igazán lehet szabályozni vele a hangerőt. A másik kérdésem, azt olvastam ,hogy a vd1 -es pontokra ledet lehet kötni, kipróbáltam és a led ép hogy csak pislákol, alig észrevehető. itt lehet valamit tenni? Segítséget kérek.
A hozzászólás módosítva: Feb 19, 2019
Ne 100 k-s potit tegyél oda, hanem 100 ohmosat.
|
Bejelentkezés
Hirdetés |

















