Fórum témák
» Több friss téma |
Fórum » RIAA korrektor
Témaindító: Ghost Rider, idő: Aug 25, 2006
Üdv!
Ráleltem erre a hozzászólásra jópár éves, de lehet hogy emlékszel a részletekre. Namost én a djvu formátumú sipos könyv alapján terveztem hozzá egy panelt és a kérdésem hogy mi is volt a hiba abba a korrektor hálózatba? Panelt újra kell terveznem? Köszi!
Közben megnéztem én azt a 77-es évkönyvet is és ugyan ez a rajz (najó a kimeneten a kondi és az ellenállás fel van cserélve de ez semmit nem befolyásol)
Másik: előző oldalon mek-elek kolléga belinkelte EZT a rajzot de már átfirkált ellenállásértékekkel. Az R7, R6, R3 és R15 értékei lettek változtatva. Mi lehetett az oka? Van valakinek ötlete? Vagy egyik oldalt ültessek be ilyet másikba az eredeti értékeket és hallgassam meg?
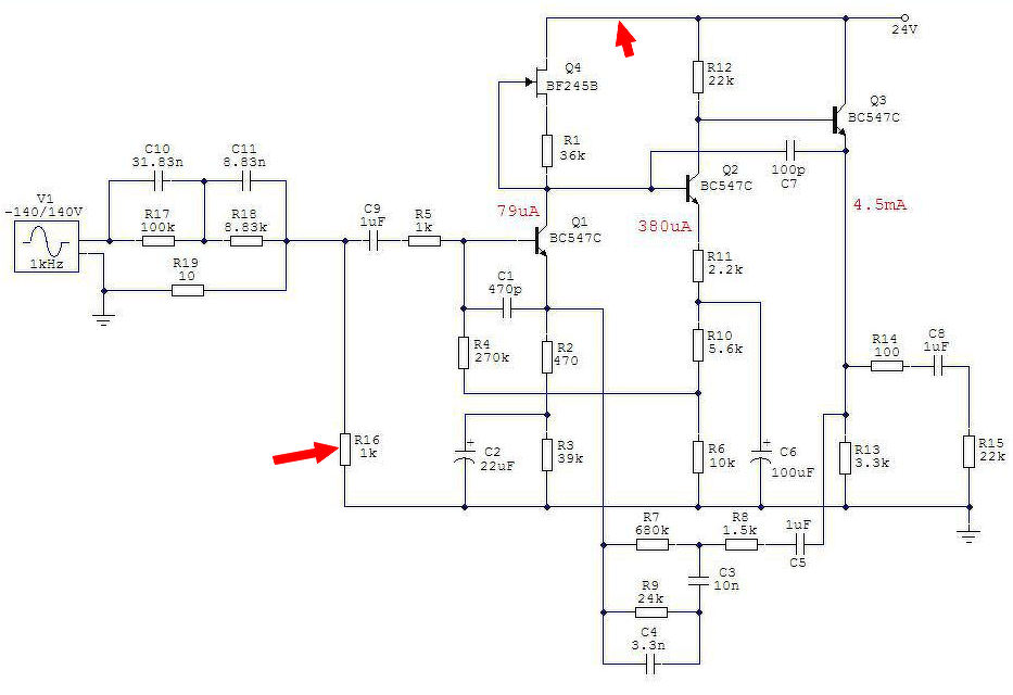
Leszimuláltam neked. Jók a kapcsolási rajzodon szereplő értékek.
R1 értéke a jFET típusától függően változik. Élesztéskor 47 kOhm-os trimmer potit köss be R1 helyére, de vigyázz ne csavard a minimumra. Ha nem bízol magadban inkább köss vele sorosan 22 k körüli ellenállást. A maximális kivezérelhetőséget 14,8 V-os kimeneti feszültségnél kapod, mint a szimuláción látszik. Ha minden alkatrészt helyesen ültettél be, elég ezt az egyetlen feszültséget mérned. Értelemszerűen ennél a munkapont beállításnál lesz a legkisebb torzítása is. A korrektor erősítése 66.8-szeres, ebből a maximális bemeneti feszültség 1 kHz-en 80 mVeff. 22 Hz-en van 2.4 dB és 20 kHz-en 1 dB kiemelése. Mindenképpen kis zajú stabilizált tápegységgel használd. A nyákrajzod még nem néztem, de mindjárt átnézem.
Huh, nagyon rendes tőled hogy leszimuláltad
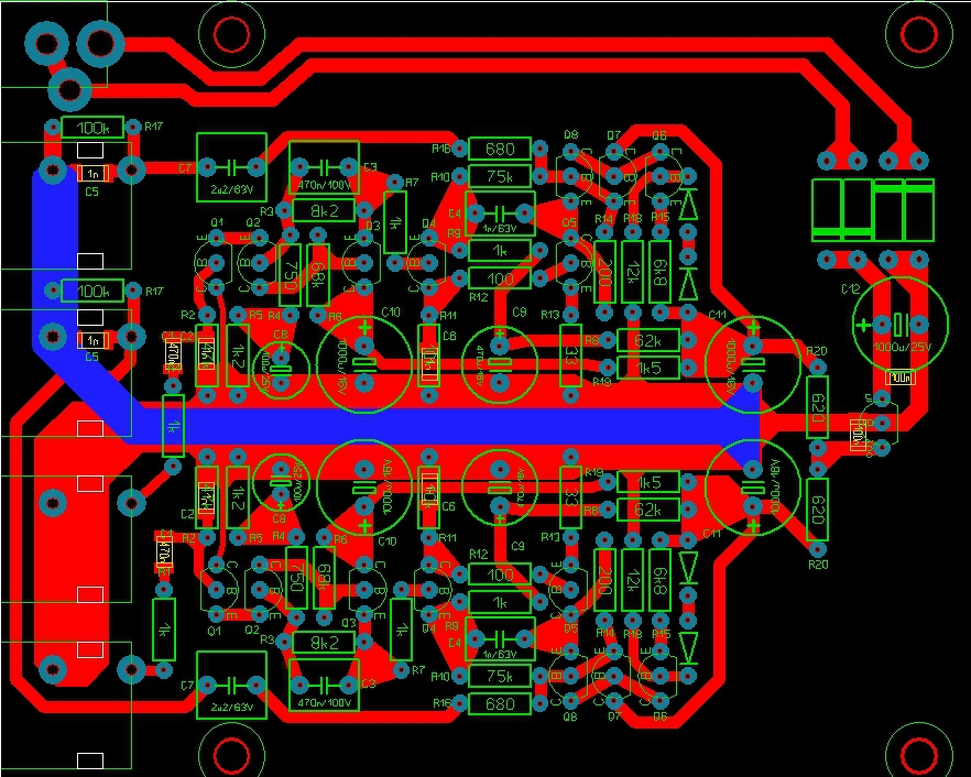
![]() Az ellenállásokat most állóba terveztem de szerintem nem baj. Nekem is pont egy jó marék 547-esem van itthon pont azt szántam bele. Be és kimeneti kondinak meg a képen látható kivitelűt. A kimeneten azért van átforgatva a két csatorna vezetősávja mert a képen látható aljzatot szánom rá és úgy adja ki színhelyesen. A felső tükrözött részen pedig a tranyók értelemszerűen hátrafordítva ültetendők be. A hozzászólás módosítva: Feb 14, 2019
Az nem tetszik a nyák rajzodban, hogy a szűrőkondit a bemenetre raktad. Így a tápzaj a GND fólián feszültséget indukál. Átrajzolom és kiteszem, aztán majd eldöntöd melyik változatot csinálod meg.
Ezt a 330n-ot szánod bemeneti csatolókondinak az 1 µF helyett?
Valahogy így csinálnám ha magamnak kellene megrajzolnom kedvem szerint.
Persze ezzel még simán el lehet molyolni fél napot, de kiindulásnak jó, ha neked is szimpatikus.
Ezek a fűrészelt kondik nem igazán jók semmire. Már nem emlékszem így 30 év távlatából, hogy mi nem stimmel vele, de, hogy rossznak mértük, az biztos.
Hm.. Emlékeim szerint fateromék dicsérék. Mondjuk ők csak hobbiból elektronikáztak. Akkor esetleg ez a kivitelű remix kondi? Ebből van még itthon.
Megfontolom. Egy-két észrevétel: a 330 nanós kondi csak illusztráció volt hogy olyan tokozású 1 mikrós kondi lenne.
Másik: a nyák rajzot úgy terveztem hogy a kapcs. rajzon balról jobbra haladtam és eléggé az elején volt az a 10 mikrós kondi. Namost a te szimulátoros rajzodban nem találom azt a 150 kilós ellenállást a FET előtt mert ugye ez az ominózus ELKO utána van az eredeti rajzon nem a bemeneten. Ha simán + tápfeszre menne akkor a végére raktam volna én is. Ja meg a bemenet és a test közötti ellenállás különbséget nem értem - szintén nyilacskával jelöltem. Valószínű megy a műnyomóra az enyém is a tied is meg még vagy 2 korrektor panelrajz aztán majd hogy mit ültetek be az majd eldől ha már ott tartok
Az 1kOhm(R16) nem kell a bemenetre. Nekem az a 150kOhm is gyanúsan nagy érték. A C8 és C9 legalább 4,7uF, vagy inkább 10µF legyen, ha mélyhangot is akarsz hallani.
Nekem ez az egész nem szimpatikus, a FET-től sok minden függ, hogy sikerül-e abba a munkapontba beállítani. Üdv!
Sokminden nem tetszik itt egy két embernek De ettől még a kapcsolás köszöni szépen jól müködik semmi gond nélkül csodák csodájára még a mély hangokkal sem nincs probléma .
Bővebben: Link
Nem tudtam, hogy csak illusztráció a 330 nF-os kondi. Emlékeim szerint ezeket a kondikat réteg kondenzátoroknak nevezték (de ez sem biztos) és gyakorlatilag nulla az induktivitásuk, vagyis csak annyi, mint az egyik lábtól a másikig mért távolság. Azt nem tudom milyen a hangjuk.
A 150k-os ellenállást simán kifelejtettem, de nem is biztos, hogy szükség van rá - majd holnap leszimulálom. Bár a tápelnyomás miatt jó lehet ott az a szűrés (ezt most csak magammal beszélem meg itten). A bementi 68k-os ellenállás (helyett az 1k) szintén alaphelyzetben maradt (ezzel az értékkel indít a CM), de ennek a szimuláció szempontjából nincs jelentősége. Majd kijavítom. Ha a föld fólián áram folyik akkor feszültségesés is van. Ha a szűrőkondi árama folyik a földfólián akkor ez zavarjelnek számít. Ezeket kerülni szoktam. Valahol láttam, hogy valaki átvezetékezett egy NAIM NAP 250-est úgy, hogy minden egyes szűrőkondi nyák fóliáját átvágta, majd ezeket közvetlenül a csillagpontba vezette vezetékkel. Állítólag sokat javított a hangján.
Hát elég nagy a szórása a véleményeknek, de ezért van a fórum.
Karesz, nézegettem a nyákodat és így utólag tűnik fel hogy minden ELKO negatívját középre tetted. Gondolom hogy szimmetrikus felépítésnél 1 vastag egyenes test sziget legyen. Ehhez képest az enyém nem sok javulást mutat mi? A hozzászólás módosítva: Feb 14, 2019
Erről nem tudok semmit mondani.
Nincs itt semmi gond vélemények mindig vannak viszont jelen pillanatban csak nálam van ebből működő példány itt aztán a többi csak találgatás .
Sajnos nem rajzoltam le a nyákot viszont egyértelmüen középen megy jó vastag GND onnan tükör szimetrikusan van tervezve minél rövidebb GND sávokkal.
Na na kedves Fórumtársam (az első mondatodra)!
40-éve használok ilyet.
Ok és az előzményekre mit á semmit ?
Szerinted nálam mióta van volt a fiókban? Csak csendben elárulom nem most.másztam le a villanypóznáról már en sem. Mek-mek A hozzászólás módosítva: Feb 15, 2019
Többször szó volt már erről itt a fórumon, de még egyszer leírom. A szűrőkondenzátorra két vezetékkel "rámegyünk" és két vezetékkel "eljövünk róla". (Ezt a hibát én is elkövettem most a korrektornál, de mindjárt kijavítom).
A kép felső rajzán két áramkört látunk. Mondjuk folyik ezen az emitterkövetőn 5 mA nyugalmi áram és +/-1 mA hangfrekvenciás áram. Az emitterkövető váltóáramúlag a szűrőkondiból "táplálkozik". Az "1"-sel jelölt tápáramkörben ebben az esetben nem folyik váltóáram, csak az az 5 mA egyenáram. Ez nekünk azért jó, mert a tápvezeték így bármilyen hosszú lehet, a vezeték induktivitás "kiesik". Nem indukálódnak benne nagyfrekvenciás zavarok. Az alsó képen szintén két áramkör van, de a szűrőkondihoz egy vezeték csatlakozik. Egy vezetéken pedig az áram vagy erre folyik, vagy arra. Egyszerre nem tud pozitív és negatív áram is folyni rajta. Tehát váltóáramúlag a terhelés árama is tápvezetéken kénytelen folyni, a szűrőkondi olyan, mintha ott sem lenne. Most durván felnagyítottam ezt a hibát, de pl. egy PWM erősítő nyákját főbenjáró bűn az alsó kép szerint tervezni, nem is fog működni.
Elgondolkodóttatónak tartom, hozzászólásainkban azt a különbséget, én csak jeleztem, hogy én is használok ilyet, információnak szánva az ilyenbe gondolkodóknak. Azt viszont nem tudom, hogy az engem méltató pamfletteitekből mit merítenek ehhez.
Így szoktam nyákot tervezni. Nem biztos, hogy ennél nem lehetne még jobbat, szebbet, de tőlem ennyi telik, erre is ráment két és fél napom mire így "kisakkoztam". Örülnék ha valaki(k) kipróbálná(k) ezt a kapcsolást és összetesztelnék valamivel, mert gőzöm sincs róla mennyire szól jól, vagy rosszul. Ha lenne LP játszóm akkor sem tudnám meghallgatni, mert nekem mindig mc hangszedőm volt (pontosabban az utolsó 30 évben). Három ember hallgatta meg eddig, ketten azt mondták szépen szól, a harmadik nem hallott különbséget a saját RIAA-ja és e között, de szerintem itt vagy az illető fülével volt gond, vagy a rendszer felbontásával.
Néhány szót a kapcsolásról. Az első fokozat emeli ki a mély hangokat, 50 Hz-en erősít tízszeresen, 500 Hz fölött feszültségkövető. A második fokozat is aktív visszacsatolású, 73.5-szeresen erősít 2122 Hz-ig, 156 kHz fölött feszültségkövető. 156 kHz felett R16, C7 vágja a magasakat.
Egy-két érdekessége van a kapcsolásnak. C4-nek kettős funkciója van: egyrészt a tápzajt szűri, másrészt a visszacsatolás hidegítő kondija. Q5 munkaellenállása Q6-7-8 tranzisztorokból kialakított nagy tápelnyomású áramgenerátor, de Q7 a kimenet felől nézve emitterkövető. És két szimuláció az átvitelről ill. a tápelnyomásról, valamint hét darab RIAA mért átviteli görbéje...
Gyakorlatilag semmit nem változik a tápelnyomás ha ezt a 150k/10µF-os szűrőtagot beteszem. Tanácstalan vagyok, hogy kell-e oda vagy nem. De 150k tényleg sok... max. 100k, de inkább 47k.
A GND fóliát így alakítsd ki szerintem. Nem tudom készre rajzolni a nyákot, mert nem ismerem sem a kondik méreteit, sem az RCA csatlakozó lábkiosztását.
A panelon meg van a helye ha nem kell kap egy átkötést
![]() Legkésőbb vasárnap már szólnia kell valamelyik hanem mindkettő verziójú panelnek. Minden alkatrészből van itthon min 5 db stereo panelra való | nyers panel, műnyomó, nyomtató minden arra vár hogy holnap legyen elég kitartásom maratni. Telilyukas próbapanellel ilyen érzékeny áramkörnél nem is próbálkoznék. Köszönöm mindenkinek a konstruktív hozzászólásokat. Ha elkészül a cucc majd jelentkezem.
Nemrég kész lettem CHZ Riaa korrektorával. 6n16p, 2SK170 és DN2540-en alapul de utóbbit cserélnem kellett MJL tranyóra mert mind gyatra utánzat volt és tönkre mentek. A 2SK-kat 150db-ból sikerült válogatni 4db oda valót. A hangja fenomenális! Az ARC PH-3 clone-t is túlszárnyalja mind részletességben mind dinamikában és térleképzésben. Csináltam két yaxley-s lezárás választót és kapacitás választót is a pickup fogadására amit 1k és 120k és 50nf és 330nF között lehet beállítani. A táp panel scooby-tól van.
Hálás köszönetem mindkettőjüknek a sok segítségért!
Nekem is ilyen tapasztalataim vannak.
Idézet: „Csináltam két yaxley-s lezárás választót és kapacitás választót is a pickup fogadására amit 1k és 120k és 50nf és 330nF között lehet beállítani” Ezt nem értem, nF értékek nem elírás? Az 1k is furcsa érték.
Bocsánat igazad van pF értékűek. Az 1k-t MC trafó fogadására gondoltam, de olvastam, hogy van olyan hangszedő ami ilyen értékkel szól jól. A 12 állásba elfért így az is egy lehetőség.
|
Bejelentkezés
Hirdetés |































