Fórum témák
» Több friss téma |
Fórum » Csöves erősítő készítése
Ne feledd betartani a fórum viselkedési szabályait, és a topik megmaradásának feltételeit. [link]
A téma átmenetileg fagyasztva lett, hozzászólni nem tudsz!
Sziasztok! Ebből a rádióból szeretnék erősítőt építeni.Ha valaki kivágná nekem belőlle azt ami nekem kell és feltöltené ide a képet megköszönném.
Átváltod PU bemenetre, és már mehet is a móka.
![]() Ha zavar a többlet fogyasztás, akkor az EZ80 és ECL86 kivételével a többi csövet kihuzod belőle...
Ilyenkor azért nem árt ellenőrizni az esetlegesen megemelkedő fütő- és anódfeszültséget.
Kivágja a bejelölt részt, akkor is.
De igazad van.
A C58-at, ha van lehetőséged esetleg cseréld ki 22n-ról 100nF körülire, mert 22nF-nál 50Hz körüli a fokozat alsó határfrekvenciája, 100nF-os kondival ez 10Hz körül lesz.
Sajnos ezek a rádió hálótrafók 220V-ra vannak tekerve, a mostani 230(nálunk otthon 238)V-os hálózaton bőven 7V feletti fűtőfeszt produkálnak, azt meg nagyon szereti az amúgy is gázosodó ECL86. Érdemes egy 100Ohm/5W-os ellenállást betenni a trafó primer körébe.
A combos kimenő meg kb 1W-nál már úgy torzít a mély tartományban, hogy szörnyű.
Helló. 5w az édes kevés lesz! Legalább 10W-os kell oda. Viszont én nem ellenállással csináltam tavaly egy ismerősöm megmentett antik műkincsében. Én egy soros kondival játszottam be a fűtőfesz. értéket. Jobb is mert nem melegszik. Mifelénk meg a hálózati fesz. most 245V! Tartósan.
![]() Üdv
Én meg csináltam Puskás trafóból autóletranszformáló trafót, múzeális készülekekhez.
![]() Nálunk is magasabb a hálózat, már a 230 átállás előtt is 230 felett volt bőven...
A PU bemenetre forrasz egy 3,5-es jack dugót. (Ha akarod akkor elkoval csatold, de anélkül is megy.) Ekkor a jack dugót bedughatod egy laptop fejhallagató kimenetébe, vagy magnóéba, akármibe ami 300mV-1V körüli kimenetet tud. S örülhetsz. Szól az erősítőd.
Én 6,3-as jack dugónak fúrtam hátul egy lyukat egy meglévő kitágításával. Az más kérdés hogy nem tudom milyen vezetéket ajánlott ilyenkor alkalmazni. Árnyékoltat? Egy szálasat? Sodrottat?...
Mivel a csöves erősítők bemenetei nagyimpedanciásak, az árnyékolt kábel a nagy kapacitása miatt nem jó. A jelszintek is nagyok, a távolság kicsi, megfelelő az egyszerű vezeték is, esetleg összesodorhatod. Utóbbi esetben kissé megnő ugyan a kapacitás, de zavarvédettebb lesz az a néhány centis vezeték.
Láttam pár rajzot ahol a bemenetnél nem riadtak vissza a 10 megás ellenállástól. Emlékeim szerint volt egy felvetésem ahol a csatoló kondik hangra gyakorolt hatása volt a téma. Született azóta szubjektív vizsgálat vagy inkább "szegény ember vízzel főz"? Tudom a leggyengébb láncszem még mindig a trafó és a hangszóró marad.
A hozzászólás módosítva: Feb 15, 2019
Ajjaj. Akkor úgy látom olykor téged is megszáll a múzsa akkor alíg bírsz magaddal, hogy ne alkoss valamit. Bár, az én tanárom fénykoromba mondta volt, hogy "Egy jóra való műszerész mindent megold!"
Nem, a leggyengébb láncszem mi vagyunk/leszünk, mert sosem elég jó semmi sem, mindig kitalálunk valamit, ami lehet jobb. Lehet jobb? Ha igen, akkor miért nem olyant-azt, használunk?
Üdv!
Gondolnád-e, hogy a Tungsramnak a hatvanas években saját üzeme volt az USA-ban?
Legvalószínűbb, hogy ott gyártották. Az "aranytojást tojó tyúk" (deviza)hozama fontosabb volt, mint a politikai szembenállás...
A gyakorlatban az összekötőkábel magasátvitelre gyakorolt hatása annak kapacitásából és a bemenetre csatlakoztatott / kapcsolt készülék kimeneti impedanciájából számolható. Nincs több meghatározó tényező. A csöves bemeneti fokozat rácslevezetésének szerepe normál esetben (DC-csatolt bemenet) pusztán annyi, hogy a rácsot akkor is fix 0V-on tartsa, ha éppen nincs rácsatlakoztatva semmi. Az 1MΩ csak afféle biztonsági ökölszabály, egészen kicsi (1mA körüli) anódárammal üzemelő csöveknél minden további nélkül lehet a sokszorosa. 10 mega fölé azért ne nagyon menjünk...
A hozzászólás módosítva: Feb 16, 2019
A gitár kimenetén maxra tekert potinál 4,7k-t mértem. Többre számítottam.
Nem. Egyáltalán nem gondoltam erre. Azt hittem hogy innen küldték ki.
De találtam egyéb Tungsram feliratos csövet is. Pl Tungstam Made in England vagy azt hogy Tungsram Made in U.S.A. Amit fényképeztem az itthon van nálam. A hozzászólás módosítva: Feb 17, 2019
Idézet: „10 mega fölé azért ne nagyon menjünk...” Hacsak nem szándékosan. Ha mondjuk azzal állítjuk be a munkapontot. ![]() Mondjuk nem terjedt el széles körben, az igaz... A hozzászólás módosítva: Feb 17, 2019
A Tungsramnak volt gyára az USA -ban, de ott többnyire fénycsöveket gyártottak.
A Tungsram alapvetően fényforrás gyár volt, elektroncsöveket a hasonló technológia miatt gyártott. Viszont rádiócső gyártásban egy nemzetközi együttműködésben (kartellben) vett részt, szinte a kezdetek óta, ez a liszencek, találmányok közös használatáról szólt, gyártottak is egymás helyett, és igen sikeres volt. Ez volt az oka, hogy a Tungsramot (legalábbis formailag) nem államosították. Lásd a Tungsram története c. írást. (nem tudtam feltölteni, a mérete miatt, de rákereshetsz)
10MOhm kis jelű fokozatok rácsáramos beállítása estén megfelelő.
Ehhez is van csövem.Bővebben: https://youtu.be/2pTVtBkcwXY
Működőképes lehet?ecl82 öm van hozzá A hozzászólás módosítva: Feb 17, 2019
Ilyen módon szokták bekötni a kis tranzisztoros, vagy IC-s órásrádióból kibuherált URH rádiópanelokat is. Az ügyesebbek felfogatják, sőt még az eredeti skálahúrozást felhasználva, belefűzve azzal hangolgatják. A tápot (8-9V) meg mondjuk leveszik az ECC85 fűtéséről egyenirányítva. Durva elillesztés ez a csöves, és a tranyós találkozása. De mégis működik a dolog, és piszkos jól szól a pacsirta rádióm is.
A vezetékelés, ahogyan pucuka mondja, semmiféle különösebb árnyékolást nem igényel. A hozzászólás módosítva: Feb 17, 2019
Persze , biztosan működik a kapcsolás, csak kell hozzá egy valamilyen kis kimenő. Próbára rádió, televízió kommersz kimenőivel is lepróbálható, szépen szólnak. De az igazi egy nagyobbacska profi tekert kimenő. Viszont remélem nem csak egy szem agyonhasznált gázos ecl82.-van a birtokodban, mert az akár erősen használt is lehet már. Általában olyan csővel építünk amiből van egy kartondoboznyi, kis túlzással.
Nekem megvan, ez is, meg a könyv is, csak feltenni nem tudtam. (a könyv kicsit részletesebb)
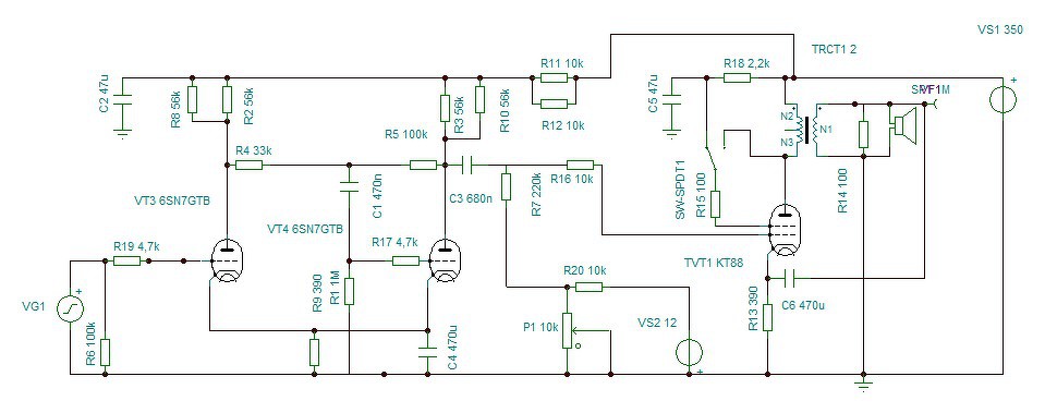
Barátomtól kaptam egy szép dobozt, amibe SE erősítőt épített.
Már régen készítettem SE végfokot, elhatároztam, hogy átépítem. Csövek foglalatai és elhelyezése és az adott transzformátorok kissé korlátozzák a lehetőségeket. Csatolt kapcsolást ezek figyelembevételével készítettem, többféle pentóda és tetróda kipróbálható benne.
Üdv Uraim!
Csöves erősítőkben csak kevés tapasztalattal rendelkezem. Viszont a kérdésem az lenne, hogy igaz, hogy a BEAG APX 100asban a kimenő és a táptrafó vasmagja ugyanaz? Adott esetben tehát a táptrafó áttekerhető kimenőnek? Csak mert van egy ilyen erősítőm, amiben a csövek halottak. |
Bejelentkezés
Hirdetés |








