Fórum témák

» Több friss téma
Fórum » Rezonáns kapcsolóüzemű tápegységek
Lapozás: OK   5 / 7
(#) cimopata válasza FRobert hozzászólására (») Nov 13, 2016 /
 
Meghajtásnak javaslok egy nagyon frankó kis meghajtót: 1EDI60N12AFXUMA1

Galvanikusan leválasztott 1200V-ig megfelelő elég gyors. 6/10A meghajtóáram.
A hozzászólás módosítva: Nov 13, 2016
(#) FRobert hozzászólása Nov 14, 2016 /
 
Az IGBTk nagyából nem terhelés, vagy kis terhelés közben durrantak el. Az STGW30NC60WD egy keveset működött, ugy mintegy 10-15 másodperc, de nagyon forrósodtak, az IRG4PC50UPBF, az terhelés nélkül, ugy kb. 3 másodperc után durrant el. Ugy hogy 3kW terhelésről szó se esett. Minden durranás előtt a tranzisztorok keszdek fütyölni, vagy, eféle hangot kibocsátani.
A kemény kapcsolásból kéne kimozdítani a tápot, de nem igazán tudom, hogy kell azt fizikailag megvalósítani. Lehetséges az, hogy a trafó paraméterei, kapcsoló frekvencia, rezgőkör nem passzolnak egymással?
Nagyon érdekes az a fetmeghajtó. Köszönöm az infót.
(#) ufy92 válasza FRobert hozzászólására (») Nov 14, 2016 /
 
Ekkora frekire nem való IGBT.
Nagyon lassúak.
IGBT
(#) voodoo válasza FRobert hozzászólására (») Nov 14, 2016 /
 
Sok lesz az a 180kHz, ne erőltesd. Tudom, hogy így kedvezőbb és megúszod alacsony menetszámmal 0.1T gerjesztéssel, de tapsolj, ha a felét tudja majd.
(#) cimopata válasza FRobert hozzászólására (») Nov 14, 2016 /
 
Addig amíg kis teljesítményen vagy próbálj MOSFETET. Ha az IGBT-k forrósodtak akkor valami komoly veszteség lehetett rajtuk ami lehet pont a kikapcsolási veszteség. Bár nekem a 3-4. képed elég gyanús hogy mitől esik a primer feszültség. Olyan mintha túlságosan nagy lenne a szaturáció.

Hol vetted őket?
(#) cimopata válasza voodoo hozzászólására (») Nov 14, 2016 /
 
180kHz az egyáltalán nem magas. Lehet az IGBT_nek már magas de kapcsitápban a rezonáns megoldások kb innen indulnak felfelé.
(#) FRobert hozzászólása Nov 14, 2016 /
 
Az alkatrészeket a TME től vásárolom. Az IRG4PC50UPBF adatlapja, tisztán irja, hogy 8-40kHz hard switch, és >200kHz in resonant mode.IRG4PC50UPBF adatlap
A kapcsolással van igazán baj szerintem. Mintha a rezgőkör nem a kapcsoló frekvencián működne. Megtörténhet, hogy telít a soros tekercs, és amiatt borúl fel az egyensúly? Igaz elég kicsi magra tekertem ha jól emlékszem akkor Arnold MS106125 - 2, azt a 2,6uH soros tekercset. LCM3 at használok induktivitás méréskor.
Ma még játszadoztam azzal a gondolattal, hogy ha lejjebb kell menjek a frekivel, és lehet, hogy nemcsak akkor, hanem hely / teljesítmény arányát figyelembe véve, akkor vásárolok 4 darab E42 magot, amit kettenként összeragasztok, igy 2*1,78cm^2=3.56cm^2 magom lessz, és a tekercseket 0,088mm vastag és 25mm széles réz öntapadós szallagból, duplán rétegelve állítanám elő. Egyedüli dolog, amivel gondba vagyok, az az lenne, hogy a párhuzamos meneteknek elég kondenzátor formájuk lenne, és szerintem ez nem lenne jó.
(#) ufy92 válasza FRobert hozzászólására (») Nov 14, 2016 /
 
Ebbe az IGBT be még body dioda sincs...
(#) FRobert válasza ufy92 hozzászólására (») Nov 14, 2016 /
 
Nincs body diodája, de én tettem az IGBT-k el párhuzamosan egy egy MUR460RLG diodát. A QSC PowerLight3 végfokokban használják ezeket a tranzisztorokat.
Amit még nem mondtam el, az a kapcsolás elhelyezése:
Félhíd kimenet - soros tekercs - rezonáns kondi - trafó - feszültség osztó a szűrőkondikból kialakítva.
A hozzászólás módosítva: Nov 14, 2016
(#) cimopata válasza FRobert hozzászólására (») Nov 14, 2016 /
 
Dobj már fel egy nyákot + kapcsolást.
(#) FRobert válasza cimopata hozzászólására (») Nov 15, 2016 /
 
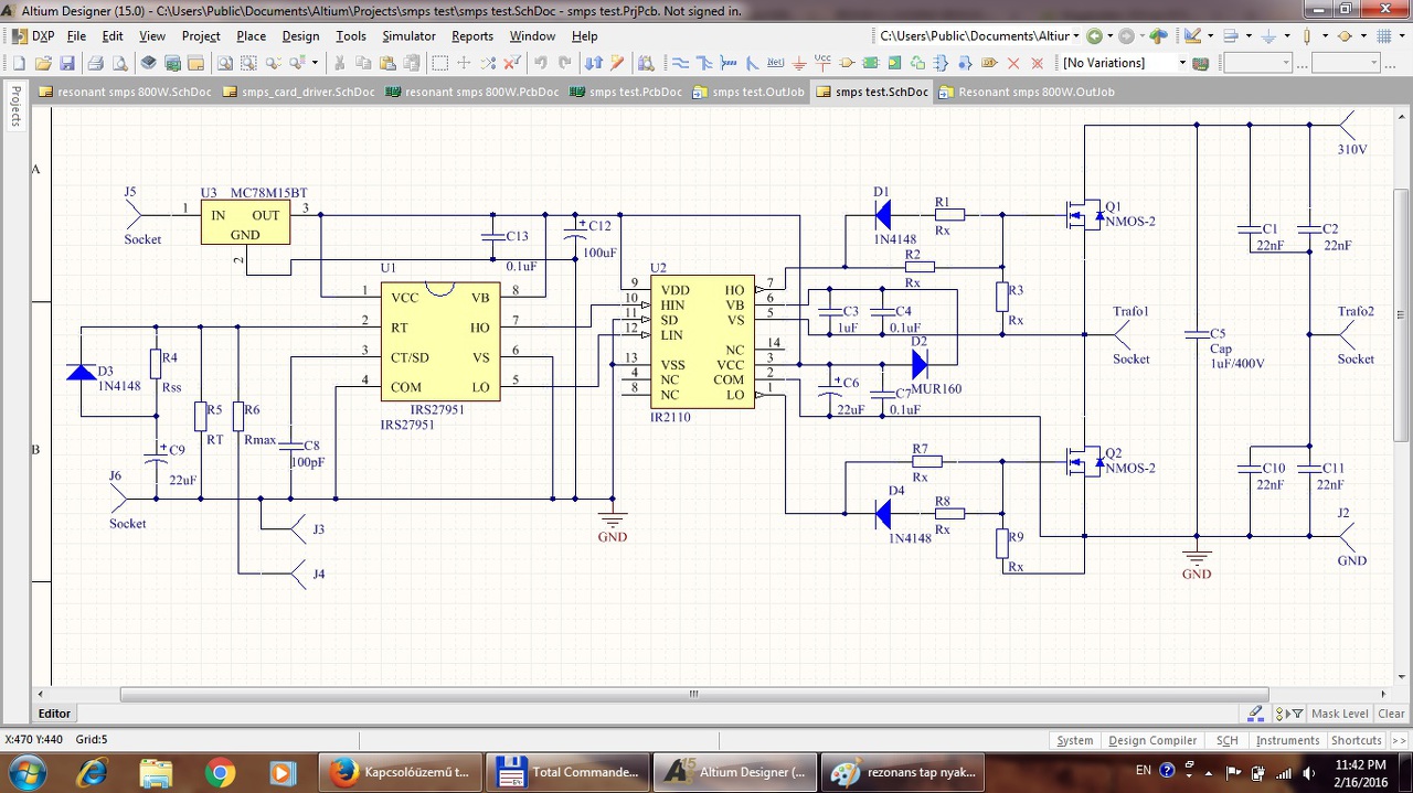
Jelenleg próbapanelen kísérletezgetek, amiről csatlakoztatok az alábbiakban egy kapcsolási rajzot, nyáktervet. A csatolt képek, csak informatív jellegüek. Kisérleti fázisban vagyok, és bonyorult lenne minden próbálkozásra, új nyákot, illetve összeszerelést összehozni, ezért a meglevőt, csak átalakítom.
Ami módosult: bekerült a nyákra, még két body dioda, mivel az IRG4PC50UPBF nek nincs, a C1, C2 illetve a C10, C11 helyére egy egy 1000µF-200V szűrőkondi került, a Trafó 1 és Trafó 2 közé került a soros tekercs, rezonáns kondi, és a trafó. A pfc helyére pedig egy 35A egyenirányító híd került.
A filmecskén latható egy 600W os felállásban való működés. Bővebben: Link
(#) cimopata válasza FRobert hozzászólására (») Nov 15, 2016 /
 
Ezek szerint most akkor megy?
(#) FRobert válasza cimopata hozzászólására (») Nov 16, 2016 /
 
Nem működik. Az ami a videon látható, azt a nyáron készítettem, 600W ra, ETD39 es maggal. Csak azt akartam szemléltetni, hogy a vezérlő modulom életképes.
Nekiálltam a tegnap, hogy tervezzek egy próbanyákot, keményebb meghajtással, szűrőkondikkal felszerelve, egyenirányítás, időzítő relé, EMI szűrés, driver táp 15V ra. És külön egy panelt a szekundéri résznek.
Közben meg gyűröm a doksit, a rezonáns működésről.

Ps. Egyébként, ha jól emlékszem, a videón látható tápegységben is elég gyűrött volt a jelalak, mindaddig mig nem tettem egy kis légrést a magba. Akkor nemcsak, hogy szebb jel lett, de még a terhelés alatti feszültségeses is kissebb lett. Most ezt nem tudom, hogy igy a normális, vagy ezt másként is el lehet érni, pl. több menettel a príméren.
A hozzászólás módosítva: Nov 16, 2016
(#) dara válasza FRobert hozzászólására (») Nov 16, 2016 /
 
Olvasd át lorylaci cikkét leírja a k vagyis kappa faktor lényegét,mekkora légrést rakjunk a trafóba.
(#) Skori válasza FRobert hozzászólására (») Nov 16, 2016 /
 
Nem biztos, hogy a leg szerencsésebb a fotón szereplő gyürüvasmag alkalmzása soros tekercsnek. Az ilyen vasmagok telítése nem hirtelen következik be, hanem szép fokozatosan, emiatt az erre készült tekercsek induktivitása az áramerősséggel együtt változik. Egy rezonáns táp esetében ez azt is jelentheti, hogy a terheléstől is függ, hogy milyen frekvencián akarna rezonálni...
(#) FRobert válasza Skori hozzászólására (») Nov 16, 2016 /
 
Köszönöm válaszod. Erre a célra ugy láttam, hogy a Micrometals -2 vasmagjai a legmegfelelőbbek. Legközelebb én is egy T157-2 vel próbálkozom. De mi történik akkor, ha a szükszéges rezonáns induktivitás pont (vagy megközeliti) a trafó szórt induktivitása, vagy csak éppen például 1uH soros tekercs szükséges?
(#) ksanci hozzászólása Jan 18, 2019 /
 
Sziasztok!

Egyelőre ide írom be a problémám, aztán meglátjuk, jó helyen van-e

Egy kis segítségre lenne szükségem. Adott egy kütyü (PLC), aminek elszállt a tápegysége, fogalmunk sincs, mitől, az új, cserélt eszköz már egy hónapja működik hibátlanul. Emez vadiúj eszköz volt, egy hét után durrant el. Garanciális, persze, de jó lenne tudni, mi okozhatta ezt.
Nem vagyok otthon ezekben a tápegységekben, erről annyit tudok, hogy rezonáns táp és egy L6565 a lelke. Mellékelek egy fotót, hátha az alapján valaki tud okosat mondani. Vagy további fotókat kérni.
Hibás trafó miatt lehet ez?

Köszi!

táp.jpg
    
(#) Ge Lee válasza ksanci hozzászólására (») Jan 18, 2019 /
 
Hát, nagyjából a trafó a legutolsó dolog ami egy ilyen tápban tönkremehet, úgyhogy annak hogy az rossz lenne, kb. 0,1% esélye van. Leginkább forrasztási hiba, elkó hiba vagy dióda hiba szokott lenni az ok.
(#) ksanci válasza Ge Lee hozzászólására (») Jan 21, 2019 /
 
Köszi a választ!

Sajnos a környező néhány alkatrészei is elfüstöltek, így nehéz megállapítani, mi kezdte. Ráadásul legalább 3 rétegű a panel, nincs akkora tapasztalatom, hogy kitaláljam az áramkört.
Van benne FET is, kapcsolódva az IC tápfeszültségéhez.
Ami egyébként az adatlapja szerint max. 18V lehet, itt jelenleg majdnem az eszköz tápfeszültségét (24V) mérek, de ez lehet a kieső alkatrészek miatt is, gondolom.
Talán egy próbát megérne, kicserélni az összes sérült alkatrészt, de van, amit a sérülés miatt nem tudok beazonosítani. Ami egy profinak valószínűleg nem jelentene problémát.
(#) aptor hozzászólása Ápr 3, 2019 /
 
Sziasztok!
Tudjátok mi ez semmi irás nincs rajta2db irf 740 vezérli
A hozzászólás módosítva: Ápr 3, 2019
(#) tothbela válasza aptor hozzászólására (») Ápr 3, 2019 /
 
Szia! Ez egy öcsipanel. Nálam olyan verzió volt, ahol nem volt kiöntve. A kis panelen smd ir2153 vagy ir21531 volt a hozzávaló körítéssel. Volt még rajta egy tranzisztoros túláramvédő, ami a nagy panelen az 1 Ohm alatti nagy ellenálláson figyelte a feszültségesést, és ha nagy volt, tiltotta a rezgést. Aktív hangsugárzó tápja volt, a mélyközép hídkapcsolású pwm, a magas pedig lineáris tda7294 volt.

Nem rezonáns a táp, hanem kemény kapcsolású. Van benne 3 darab 1µF/250V kondenzátor. Az amelyik sorosan kapcsolódik a primerrel, az sorban kapacitásvesztett lett négy darab sugárzóban 2 hónap alat.
(#) aptor válasza tothbela hozzászólására (») Ápr 4, 2019 /
 
Szia!Lehet ilyen panelt valahol venni?A kis kiöntöttre gondolok.
És mi a neve vagy tipusszáma.
A hozzászólás módosítva: Ápr 4, 2019
(#) tothbela válasza aptor hozzászólására (») Ápr 4, 2019 /
 
Szia!
Nem biztos, de nem bonyolult egy ilyet készíteni. Viszont először meg kell győződni róla hogy valóba tönkrement. Mivel nem erőltetném a hálózati feszültség alatti méricskélést, pici trükkel egy 12-15V körüli tápról tesztelhető. Amennyiben érdekel, lerajzom.
(#) aptor válasza tothbela hozzászólására (») Ápr 4, 2019 /
 
ok köszi!
(#) tothbela válasza aptor hozzászólására (») Ápr 4, 2019 /
 
A három fekete vonal az három rövidzár. A piros és a kék vonal jelzi, hogy oda kell kötni 12V-ot. Értelemszerűen a piros a pozitív. A tápegység kimenetén ha nincs baj, akkor 2X 1-2V feszültség mérhető.
(#) aptor válasza tothbela hozzászólására (») Ápr 4, 2019 /
 
A kimeneti -1,3v a plusszon 0,3v de a trafó bemenetén semmi nincs.
A hozzászólás módosítva: Ápr 4, 2019
(#) tothbela válasza aptor hozzászólására (») Ápr 4, 2019 /
 
Tehát összedrótoztad. Hogy ne vezessen félre, a kimenetre kellene tenni 2darab 10-100 Ohm körüli terhelést, mert az elkók hajlamosak feszültségen maradni. A mérési körülményekről írj többet, hogy tudjuk mi történik. Ha a terhelt kimenet is ad feszültséget, akkor a modul jó.
Várom a fejleményeket.
(#) aptor válasza tothbela hozzászólására (») Ápr 4, 2019 /
 
Igy nem ad le semmit a modul rossz szerintem
(#) tothbela válasza aptor hozzászólására (») Ápr 4, 2019 /
 
A fekete téglalap jelzi a freki mérőt (multi). ott elvileg 40-60kHz kell legyen.
(#) aptor válasza tothbela hozzászólására (») Ápr 4, 2019 /
 
Áll a kütyü nincs rezgés
Következő: »»   5 / 7
Bejelentkezés

Belépés

Hirdetés
XDT.hu
Az oldalon sütiket használunk a helyes működéshez. Bővebb információt az adatvédelmi szabályzatban olvashatsz. Megértettem