Fórum témák
» Több friss téma |
Nem. A lemerült akku kapocsfeszültsége is kb 12V( terheletlenül) ill. hamar eléri. A feltöltött akkué meg kb 12,6-12,7V. Ha csak simán összekötöd, minimális töltés fog átmenni. Semmi értelme.
Ha gyorsan kapcsolgatod, akkor feltöltik egymást.
Nagyon sok forrás van róla a neten, tehát igaz.
A helyzet az, hogy tölteni lehet, feltölteni nem.
A kapcsolgatás meg amolyan kézi kapcsolású PWM. Mivel az akkumlátorok belső ellenállása kicsi, az összekötésükkor jó nagy áramok alakulhatnak ki, ami az akkukat károsíthatja. Ez különösen a kezdeti időben probléma, mikor még az akkuk kapocsfeszültsége jelentősen eltér. Amikor már nagyjából kiegyenlítődtek, a töltőáram (kiegyenlítő áram) is lecsökken.
Nem tudom volt -e már erről szó itt vagy valahol máshol ?
Ha igen akkor dobjátok át oda! Van pár darab kevésbé használt akkum (0 órát voltak töltve is és kisütve amit a "gyártó bele rakott" az van bennük).Kb.: 6 - 7 évet hevertek a dobozban. Mérések alapján egynek volt 10V alatt a kapocs feszültsége. Ez valószínűleg kuka . A többin 12-11 V közötti üresjárati kapocsfeszültség mérhető. Milyen eljárással lehetne JÓL felébreszteni őket ? Persze némi kapacitás vesztésük így is lehet már. 1. Több ciklusú lassú töltés / lassú kisütés kapocsfeszültség ellenőrzés mellett ? 2. Több ciklusú lassú töltés / gyors kisütés kapocsfeszültség ellenőrzés mellett ? 3. Több ciklusú gyors töltés / gyors kisütés kapocsfeszültség ellenőrzés mellett ? 4. Több ciklusú lassú töltés / gyors kisütés kapocsfeszültség ellenőrzés mellett ? ("lassú" -> kis áramú , "gyors "-> nagy áramú ) Emlékeim szerint az ólomakkunak a pihenés a "halála", annak "dolgoznia" kell úgy tovább tart. A hozzászólás módosítva: Aug 31, 2018
Idézet: „Emlékeim szerint az ólomakkunak a pihenés a "halála", annak "dolgoznia" kell úgy tovább tart. ” Igen, ez így van, ha nem is kell dolgoznia, de feltétlen feltöltve kell tárolni. a 10 V alattit sem kéne kidobni, egy próbát megér. Szerintem érdemes lenne elektronikus szulfátoldóval próbálkozni, valamennyire biztos életre fog kelni. A többit csak egyszerűen fel kéne tölteni, esetleg érdemes lenne egy mért kisütéssel a kapacitását ellenőrizni.
Sziasztok!
Arra lennek kivancsi, hogy a "kovetkezo" panelmuszerrel, tudnam-e figyelni az akkumulator tolteset? Tehat, a panelmuszert be lehet esetleg sorosan/parhuzamosan kotni az akku, es a toltokeszulek koze? Praktikus lenne latni egyszerre az akku feszultseget, es a toltesi aramot. Sajnos a digit multimeterrel egyszerre csak az egyik figyelheto, es az is kikapcsol magatol x ido elteltevel. Koszonom! https://www.hestore.hu/prod_10038316.html
Ez jó lehet neked, ha külön adsz tápot neki és a töltőáramod nem haladja meg a 10A-t.
Szia Zoli! Ha szepen megkerlek, le tudnad nekem rajzolni a kapcsolast, hogyan, es mit kossek ossze? Amator vagyok.
Koszonom!
Ott a rajz a linkeden a készülék alatt a negyedik kép. A mérendő eszköz helyére kötöd az akkutöltőt, a kimenetre az akkumulátort és a maradék két vezetékre egy tápot a műszernek 4 és 30V között bármilyet, de ez nem lehet az akkutöltő.
Koszonom! Ezt nem tudtam, hogy a sok vezeteket hova, mire kossem! De igy mar vilagos!
Koszonom!
Sikerult! Megegyszer koszi a segitseget!
Hello! 136 hozzászólás után, márt tudhatnád, hogy a fejléc "Válasz" gombját kell használni..
Csupán érdekességként:
Egyik nap használtam a zselés akkus kézilámpámat. Izzó 6V 25 W halogén. Este letettem, másnap délután felveszem, sötét. Szerencsére csak ennyi idő telt el közben. Tölteném, semmi. Kibontom, akku 1 V. 12 V (PC-táp), 12 V 5W égő sorba. Először felvillan, majd elhalványul. Akku 7,45 V. Lassan erősödik a fény. Éjszakára nem hagytam rajta, de már 6,15 V-nál járt. Töltésről levéve 5,96. Másnap reggeltől estig 6,83-ig jutott el. Harmadnap reggel ~fél óra alatt 7,49 V. Tartja a feszültséget, világít. Talán sikerült megmenteni. 6 éves. Évente 1-2-szer szoktam tölteni a dugaszán keresztül. Most éppen az záródott össze. A 12 Ohm-os töltőellenálláson keresztül merítette le az akkut. ![]() Kiiktattam, majd keresek másikat, de kötök sorba diódát.
Sziasztok
Jött egy ilyen akku teszter alitól: Bővebben: Link Leginkább szünetmentes táp akkuk ellenőrzésére akarom használni. Beállítható a kisütő áram és az alsó feszültség küszöb érték. Szerintetek ez a két értéket mekkorára állítsam, hogy a mérés reális értéket adjon? Üdv
Reális alatt mit értesz? A gyári specifikációk szerinti 10 vagy 20 órás kisütőáramot, vagy a valós körülmények közötti, a szünetmentesben gyakorlatilag előforduló terhelést?
A hozzászólás módosítva: Ápr 12, 2019
Az én javaslatom C/3 és 10,8V ha 12 voltos a rendszer.
A hozzászólás módosítva: Ápr 12, 2019
Szerintem kisütési feszültségnek 10,8V, kisütő áramnak meg a maximum, 10A.
Ha ezek a paraméterek vannak a szünetmentesben is kisütéskor, akkor az a szünetmentes kb. 80-100VA-rel van terhelve. Márpedig a legkisebb szünetmentes is 5-600 VA-es, vagyis a maximális terhelés közelében ennél sokkal nagyobb áramok folynak (folynának).... Én csináltam egy másik kapacitásmérő kínai panelből egy terhelőáramkört, azt 0,5 és 1A-es terheléssel csináltam. Azzal szoktam mérni a 7 és a 12 Ah-s akkukat. Ez a terhelés közel van a névleges kapacitás méréséhez szükséges áramhoz. De én is azért ezekkel az áramokkal terhelek, mert a mi berendezéseinkben akku táplálás esetén ilyesmi áramok vannak. (Szerk: ha láttam volna ilyen panelt régebben, nem szórakoztam volna terhelés megépítésével, vettem volna ilyet készen ) A hozzászólás módosítva: Ápr 12, 2019
Amivel általába mérni szokták ezeket az aksikat.
Üdv
Köszi a segítséget, jó kis szerkezet, mondjuk meg kellett nézni hozzá pár yutyub videót, mire rájöttem, hogy működik.
Üdv!
A töltőfesz maximális értékére is figyelj, nem lehet több 14,1-nál 12V-os akksinál,mert a töltéskor az elektródák nem pezseghetnek!
Sziasztok
Lehet nem ide tartozik de nem találtam pontos helyett. A kérdésem az lenne, hogy 2db 12V 7Ah akksit köthetek párhuzamosan össze? Kicsit off: nem tudtok egy olyan kis (akár) Kínai csoda kütyüt amivel beállítok kb 11V-t és lekapcsolja az átmenő feszültséget? Találtam töltő elektronikát ami jó is lenne, de nagy és nincs szükségem a többi funkciójára.
Hello! Összekötheted, de előtte célszerű kiegyenlíteni a feszültségeket. Vagy is a negatívot összekötöd, a pozitívok közé pedig teszel egy 12V5W-os izzót. Úgy ki fog egyenlítődni.
Nem mindegy mi lesz a terhelés (áram), amit le kell kapcsolni 11V alatt..
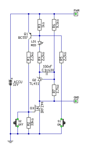
Nem árultad el, milyen terhelésre használnád a "lekapcsoló áramkört". De megrajzoltam, hogyan lehet ilyesmit készíteni. Igaz, ez be és ki is tudja kapcsolni, nyomógombbal, nem csak kikapcsolni 11V alatt.
Köszönöm szépen a rajzott.
Kb 5-6A terhelés lenne.
Akkor választasz hozzá, egy kajakosabb Fet-et pld. IRF3205-öt..
Szia Proli007!
Ez a töltőt meg építem. Azonban nekem 11,5v szekunder trafóm van. 0,5va. Ha egyen irányítom gratzel akkor pont elég lehet a feszültsége. A kimenő áramot meg módosítom R4 ellenállással a megadott képlet szerint. Nekem elég kb 300 mA töltő áram mivel kicsi az akku és télen inkább csak szinten tartásra kell. Esetleg tudok a trafó szekunderből kettőt sorba kötni. Melyik lenne a jobb megoldás? Köszönöm! |
Bejelentkezés
Hirdetés |















