Fórum témák
» Több friss téma |
Fórum » Csöves erősítő készítése
Ne feledd betartani a fórum viselkedési szabályait, és a topik megmaradásának feltételeit. [link]
A téma átmenetileg fagyasztva lett, hozzászólni nem tudsz!
Soha nem állítottam hogy marha okos lennék. Csak amikor két eltérő trafót kell azonos célra felhasználni na akkor kezdődnek a gondok. Nálam. Több mint elég trafó lemezem van akár más típushoz is csak mondjuk nem 80wattra csak hogy mondjak egy számot is. Akik régóta vannak a szakmába azok nyílván tapasztaltabbak. Ja most kell ide tenni hogy ez nem hiszti mielőtt valaki annak venné. Egyszerűen csak a TDA-k világából átpártoltam a csöveshez. Megfelelő mérő berendezés esetén házi méréseket is fogok csinálni. Az álmom egy két csatornás szkóp.
Van egy havertól kapott táp amibe áram és feszültség szabályzás is van. Ha lesz dobozom mérő berendezés (is) lesz belőle. Csak szépen sorjába.
A "táp", amiben áram - és feszültségszabályozás van, abból mit mérő berendezés lesz?
Ha valaki nagyon feszült akkor viszonyítani fogom a mért értékeket.
![]() Rákötöttem a kimenőre a 12V-os trafót. A mért értékeket lásd alább. Na mármost akkor elvileg: √x/6=37,4. X=8384. Tévednék?
Janikám, azt a 6 Ohm -os szekunder terhelőimpedancia-értéket honnan vetted, milyen adatból? Korábban írtam Neked, ha 35 körül van az áttétel, akkor 4 Ohm -os hangszóró volt a készülékben. Azzal számolva 5600 Ohm körüli érték jön ki, ami megfelel egy EBL21, vagy ECL86, sőt, akár egy EL84 számára is.
Van kéd darab 6-osnak írt hangfalam. Az összképet talán rontja a benne lévő hangváltó két utas lévén.
A hozzászólás módosítva: Ápr 14, 2019
Ja, hogy rá akarod kötni. Hát, akkor nincs más hátra, keresni kell olyan csövet, ami ~8400 Ohm -ra dolgozik. Gondolom, nincs ilyened.
Kénytelen leszel együtt élni a gondolattal, hogy nem lesz optimális illesztésed, a cső azonban olyan toleráns veled szemben, hogy azért fog szólni... Legfeljebb nem úgy, ahogy tehetné.
Ezek a dobozok általában nem túl érzékenyek, a minitornyokban nem gond a 2x40-60W elérése sem. De hogy ez egy 2,5W-os (mert kb. ennyi lesz a 3,5W helyett) csövessel mekkorát fog szólni, hát.......
Lehet nekem akárhány wattos rendszerem ha nem tudom hallgatni mert odaát túlordítja a tévét.
Ma kíváncsiságból megmértem egy pár Budapest kimenőt a CHZ féle EL84PP kapcsolással, 10kOhm/270pF visszacsatolással 4 Ohm terhelésen, fél teljesítményen. Szerintem nem is rossz egy kommersz rádió kimenőtől. A képeken az alsó a bemenő, a felső a kimenő jelalak. 100Hz, 1kHz, 10kHz.
Egész kellemesen szólnak, egy alacsony költségvetésű erősítőben érdemes megpróbálni. A felső, -3dB-es pontjuk 48kHz. A mélyek is elfogadhatóak. A hozzászólás módosítva: Ápr 16, 2019
Ezt én is megcsináltam ugyancsak a CHZ féle erősítővel, de visszacsatolás nélkül. Nekem így festettek a jelalakok tisztán ohmos műterheléssel
A hozzászólás módosítva: Ápr 16, 2019
És így rendes hangszóró impedanciával terhelve. A Budapest kimenőket csak tesztelésre használtam, a végső verzióba saját tervezésű és tekerésű kimenők kerültek, de szerintem is jól használható lehet belépő szinten, alacsony költségvetésű erősítőben.
A hozzászólás módosítva: Ápr 16, 2019
Üdv mindenkinek!
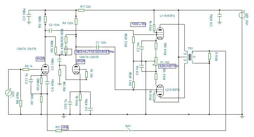
Hol találom a CHZ féle EL84PP rajzot? Annyi jót írtatok róla, hogy érdekelne.
Tán a téma rajzai között.
Jobbra, fent, lefelé mutató nyíl, utolsó tag. A hozzászólás módosítva: Ápr 19, 2019
Elég sokat kéne böngészni visszafelé, ezért felteszem:
Üdvözlet mindenkinek
A két szembe állított kis trafókról érdeklődnék, anód fesz.előállítására nem találok olyan rajzot vagy kapcsolást amiből ki indulhatnék. Ha valaki tudna segíteni valami rajzal, vagy linkkel, hát örülnek neki. Két kis trafóm van 240V-6,7V- a másik 240V-6,4V Cső veletek.
Rajzot, linket most nem tudok, de remélem segít. A két trafót így összekötöd: Hálozat -> 240V / 6.7 V <=> 6.4 V / 240 V -> egyenirányítás, puffer, szűrés.
Ha többet elárulsz, milyen erősítő, milyen feszültség kellene, könnyebb segíteni.
Mennyire kicsik azok a trafók? Azért egy sima SE végfokhoz is illik egy 60VA-es trafó, de inkább 80VA, egy kis PP-hez is kell 100VA-es. Itt még duplán is kell számolni a hatásfokból származó veszteségekkel.
PL: ECL86 SE, anódok+rács, ~10-11 W max. (fűtés nélkül); minek a 60 W? Ebből kis PP-hez 100 W?
Emlékeim szerint PCL86-nak kell ~40 mA anódáram, ez 250 V esetén 10 W. Két csatorna az már 20 W. Plusz veszteségek (azért ez a szembefordítósdi is duplán veszteséges), nem árt egy kis túlméretezés sem, stb. Szóval ha nem is 60-100 W, de szerintem nagyon minimálisan 30-40 W alapból nem árt.
Persze még mindig nem tudjuk sem a csővei tipusát, sem a kapcsolási topológiát.
Milyen 2 csatorna? 1 db. P(E)CL86 SE, nem sztereó. Persze kell tartalék; de 60-100 Wattok?
Gondolom két füle van, mint átlagban mindenkinek, így két csatornát hallgat. Lehet, hogy nem figyeltem jól, de hogy E(P)CL86 csövei lennének azt sem említette. Mint ahogy én sem a 60-100 W-ot.
Az első ECL86SE sztereó erősítőmbe egy 55VA-es hálózatit tettem, ami igencsak melegedett, kb 50-55 Celsius fokos volt. AZ EL84PP erősítőim teljes kivezérlésnél 68W-ot vesznek fel a konnektorból, fogyasztásmérővel mérve. A 100VA-es trafó kézmeleg. A PCL86PP kicsit kevesebbet fogyasztott, pontosan nem emlékszem már. Nekem azt mondták, hogy a csöves erősítőknél a hálózati trafókat a tényleges fogyasztás duplájára érdemes méretezni, de legalább másfélszeresre.
A Trafó melegedése két részből tevődik össze.
Vasveszteség. Ez állandó mértékű, nem függ a terheléstől. Rézveszteség. Ez a terhelőáram négyzetével arányos. A csövesnél vannak állandó jelentős terhelések, amik félvezetősre sokkal kevéssé jellemzőek (kivéve az A osztályt) A hozzászólás módosítva: Ápr 26, 2019
Tkp. nem (csak) neked írtam, csak próbáltam rávilágítani arra, hogy nem tudjuk mi-mekkora, valamint a túlméretezésre. "egy sima SE végfokhoz"; ez nálam azt jelenti, amiről írtam. Nem sztereó, nem PSE, nem GU71-gyel.
Hello, leszi, mire szolgal az a vorosrez lemez (folia) amely egyes trafoknal a lemezek koze van beszoritva ?
Látatlanba nehéz válaszolni, a helyesírásod is gáz.
A: Vasmag földelés. B: Trafó árnyékolás. Ha teszel fel fotót, akkor tudok biztosat mondani. |
Bejelentkezés
Hirdetés |
















Jobbra, fent, lefelé mutató nyíl, utolsó tag. 
