Fórum témák
» Több friss téma |
Fórum » Futópad
Szia
Ma vettem 12n60 igbt raktam rá vedodiodat de sajna nincs valtozas. Érdekes módon az előtte lévő összes áramköri elem jó. Nem lehet hogy nem izzóval kéne már próbálni hanem normálisan bekotve a motorral? Udv
Pont azt a panelt nem, pedig volt. A mellékelt lábkiosztással megmaradt egy, amit kiforrasztottam, a panelbe pedig foglalatot, hogy tudjam tesztelni őket. Azt el tudom hozni, szerintem már nem fog kelleni nekik, egy dobozban, még én toltam a polc alá, valószynü ezért menekült meg. Igen néha szétszórt vagyok s feledékeny, nem csak a korom miatt, volt egy balasetem, melóhelyen fejre estem a lépcsöröl a csempére.. egy éve táppénzen vagyok.
Ha csak DC-t mérsz, s kitöltés mincs a müszeren, attól még lehet PWM jel, mert becsapós!
A hozzászólás módosítva: Feb 26, 2019
Szia, Most tényleg összekevertem már a 2 hozzászólást... Az R89 mekkora? Szokott lenni egy 2-400 KOhm ellenállás, amivel a nagyfeszt figyeli, ha az nincsen meg nem indul. Égővel is ugyanúgy kell indulnia, mint motorral.
Az R89 nem a primer puffer lemerítésére van? Nekem úgy tűnik azzal van párhuzamosan, az is hiányzott, aztán olyat tettem bele ami nem melegszik nagyon, de mégis lemeríti.
Megnézem milyen értékű. Üdv
Lehet azon úgy van, Te látod a fóliát, de ha a kis panelt megnézed az előző oldalon, az R3 a kondi mellett a potira megy, onnan a kockába, s az 470KOhm. A mult héten 2x is megrázott ugyanaz a panel, pedig egy hétig volt az asztalon, s nem merült le a kondi... Abban biztosan nem volt.
Én már csak igy tudok feltöltődni.
Üdv!
Van egy YORK ASPIRE futópadom aminek az emelőmotor részével lenne probléma. Sajnos aki korábban belenyúlt a gépbe, valószínűleg szándékosan megfordított pár csatlakozót a végállás kapcsolón és mire észrevettem addigra az emelőmotor fogaskereke tönkrement. A fogaskereket kicseréltem, viszont kérdés, hogy hogyan kell az emelőmotorban lévő potmétert és végállás kapcsolókat beállítani alaphelyzetbe, hogy megfelelően emeljen? Sajnos elég kaotikus ez a potméter állás- végállás kapcsolók, forgásirány és emelőorsó függvény beállítása... Feltételezem van valami alaphelyzet, amiből kiindulva megfelelően beállítható az emelő rész. A bennelévő emelőmotor GM64 típusú, 2db végállás kapcsoló és egy potméter található a fedél alatt. Köszi!
Szia, Ezt találtam róla. Bekapcsoláskor a µproci elméletileg leviszi alsó állapotba. Tegyél fel pár képet, s segitek.
Most egy kicsit összekavarodtam, hogy érted azt, hogy "kockába"?
Elég sok kocka alakú dolog van a panelen ![]() Melyik képre gondolsz konkrétan? Használj leválasztó trafót, nálam 2db 100VA-es van szembe fordítva, veszélyérzetem már teljesen megszűnt létezni (megjegyzem ez se egészséges dolog) Üdv
Bocsi, nem voltam egyértelmü. Több helyre is irok... A "Sinike" féle panelon, a könnyebb javithatóság érdekében a vezérlés egy részét egy külön panelon épytették meg, ami 8-10 lábbal csatlakozik az elektronika többi szészéhez, s kiöntötték egy kockába. Én mügyantával találkoztam eddig, ami szétverhetetlen, Ő viszont egy szilikonnal kiöntöttel, s láthatóvá tette, mi lakozik benne. Igy a szervizben 2-3 méréssel eldönthető, mi cserélendő. A 2 trafó tényleg jó ötlet, csak nem találtam 2 egyformát. A villanytól meg nem félek, ha meglát, visszaszalad a drótba.
Idézet: „A villanytól meg nem félek, ha meglát, visszaszalad a drótba.” ![]() ![]() ![]() Ez is műgyanta volt. Meg műanyag doboz és fém ház. Utóbbi kettő könnyen lejött, gyantát próbáltam oldószerekkel, de nagyon csekély eredménnyel, én meg türelmetlen voltam. ![]() Valahol olvastam a hőlégfúvóról, attól tényleg szinte elporladt, míg meleg volt. Amikor vissza hűlt, újra kemény volt, így többször kellett melegíteni. Ez viszont kárt tett az alkatrészek külsején, így az értékek olvashatatlanok. Pl kondik. Az ellenállásokat még ki tudtam mérni, többit nem. Ic-k le vannak csiszolva "gyárilag".. De majd vissza rajzolom, és hátha sikerül beazonosítani.
Hi Mesterek!
Egy kis útba igazítást szeretnék kérni. Van egy Kettler Marathon TX1 futópad amin: err4 hiba van. Tudja valaki mit takar ez a hiba üzenet? Válaszokat segítséget előre is köszönöm.
Hi Mesterek!
Amit metudtam nézni: Motorvezérlő panelen a feszültségek megvannak, hibás alkatrészt nem találtam . Ami érdekes (számomra) hogy a motor pufferjét el sem kezdi tölteni. Tehát már előtte van valami baja. A motor vezérlő panelen egy pic16F73 ic van. Az IC "működik" azaz a pickit2 felismerte s olvasni is tudta. A felső bordal TX-RX lábakkal kommunikál műveleti erősítőkön keresztül, gondolom a szintillesztés miatt. A Vezeték ami össze köti a vezérlőt s kijelzőt multiméterrel nézve jó. Még megbontom a felső panelt hátha látok valamit. A motor kocsi aksiról elindult. Segítséget válaszokat előre is köszönöm. Egyébként nem lehet hogy van ezekben a gépekben beépített "lépészámláó" ami letiltja az egész gépet, 2008-as. A hozzászólás módosítva: Márc 23, 2019
Szia
Általában 2 részből áll a táp. Van egy kistrljesitmenyu trafó ami a elektronikát látja el. Amikor indítja a motort, akkor kapcsolja a safety relét, ezen keresztül tölti a puffer, ez a nagyteljesitmenyu rész. Ami valamiért nem kapcsol. A relé vezérlését vizsgálnak meg. Udv
Szia
Utána jártam, s külföldi fórumokon van hozzá leírás a rejtett illetve a szervizmenühöz. Ki kellet törölni a hibakódot s hibakód mentes lett a berendezés. Start után viszont ahogy megindult a szalag megint kiállt hibára, most err_1-re, motor hiba. Megint megforgattam aksival, s most le is fogtam/szorítottam a motort s szakadozva forgott. A szénkefék már nem újak, viszont szerintem nem az a baja. Majd szét akarom szedni a motort s megszakérteni. Viszont az imbusz-os hernyócsavarok nem nagyon akarnak kijönni, még melegítéssel megpróbálkozok. Kérdés, tudtok valakit aki forgórészt feltudja újítani, vagy motort hol lehet venni? Válaszokat segítséget előre is köszönöm! A hozzászólás módosítva: Márc 24, 2019
Valaki újíttatott fel fentebb kicsit. Érdekes, mert 180V -os motorok vannak általában, ott pörögnek 4500-at. Szerintem a tekercs hamarabb adja meg magát, int a szénkefe, a hiányos hűtés miatt.
Érdekes egy gép, próbálkozz ütögetéssel, mármint imbusz fejet a csavarba, s kalapáccsal ütni a betét végét. Aluminium a fedél abba mindig beletapad a vas/acél csavar. A hozzászólás módosítva: Márc 24, 2019
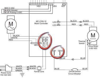
Sziasztok! Mivel tönkre ment a futópad vezérlés, gondoltam beépítem a képen látható átalakítót, ami 230 V ac-max 220 dc t csinál, működik is a rendszer csak szeretném a potmétert az irányító panellel kiváltani , csak mivel semmit nem értek hozzá , azt szeretném kérdezni hogy lehet tudni mi az 5 lábú poti láb kiosztása? Össze szabad, lehet simán kötni a panel csatijával? a panel csatija :
1 láb=ac12 2=ac12 3=gnd contorl 4=speed 5=vdc8v előre is köszönöm a válaszokat
Szia, Ez nem egészen világos. Ha a bal oldali modulnak megadnád a tipusát, ki tudnám keresni. A poti 3 lábú, a +2 valószínű egy ki/bekapcsoló lehet. Erért a válasz , így nem! A jobb oldali az eredeti vez. panel? Középen start/stop, a 2 másik gomb a seb fel/ le?
A hozzászólás módosítva: Ápr 3, 2019
Szép napot Mike! Igen a jobboldali az eredeti vez.panel középen stop, jobb start és fel, bal le . Sajnos a baloldali modul egy no name kínai . Csak ezt találtam róla : Bővebben: Link
Ezt a modult nem lehet illeszteni a meglevő vezérléshez. Pont fordítva működik, mint az eredeti megoldás. Először fázishasítással csinál kisebb AC feszültséget, majd azt egyenirányítja, s köti a motorra.
Nagyon szépen köszönöm a választ , gondoltam hogy nem lehet de azért reménykedtem , így a potmétert kiszerelem át vezetékelem és felteszem a vezérlő mellé
Gondolom az eredeti vezérlés vezetéke a potinak gyenge lenne?
Ha nincs meg az eredeti panel, ez is megoldás lehet. A vezeték magában nem lenne gyenge, de mivel fázis lehet rajta, csak a szigetelés gyengécske. / többször volt hogy megtört vagy a váz sorja meghámozta./
Hi Mesterek!
Szereztem másik motor, felépítésre is egyezik az eredetivel. Beleraktam a gépbe s müködik. Viszont fordítva forog . Megcseréltem a polaritást a motoron s így jó fele forog. Viszont a kérdésem az lenne hogy szerintetek nem lesz e így baja a motornak hogy a fordítva van bekötve?
Miért lenne baja? Nézd meg, hogy szikrázik-e közbe a kommutátor, Nekem volt egyszer, egy irányba forgó fúrógépet alakítottam át 2 irányossá, és visszafele igencsak szikrőázott, nem volt befogadóképes fordított forgásra, de ha te nem tapasztalsz ilyet akkor nincs gond.
A szilikon olajat én mezőgazdasági boltba szoktam venni, megnézem, de ha jól emlékszem 7-800ft decije. Üdv
90 fokban van a szénkefetartó, elméletileg csak akkor szikrázik nagyon, ha a szénkefe nagyon lötyög a tartóban, s az egyik irányban szögben lekopott a teteje. Azt én is megfigyeltem, hogy visszafele, csavarkihajtáskor pld. kicsit jobban szikrázik. Mondanám, hogy meg kell a motorhoz fordítani 180 fokban szénkeféket, de ez az oldalsó kivezetés miatt nem lehetséges.
Gyakorlatilag nem oylan kényes a kérdés. Bármelyik jó, csak elég sűrű legyen. Lehet sprayben is kapni, azt talán egyszerűbb bejuttatni a szalag alá.
A kefeszikrázás lehet probléma (elfogy a kefe, megég a kommutátor). Ha nem nagy, akkor forgathatod visszafelé is. A kefeszikrázást terhelés alatt kellene nézni.
A keféket jó tervezés esetén a semleges vonalba helyezik (hogy minél kisebb legyen a szikrázás). A semleges vonal helyzete a terhelés során változik is, mert az armatúra visszahatás (az armatúrán átfolyó áram torzító hatása a gerjesztés mágneses hatására) nem állandó. Egyenáramú motor működése
Sziasztok. Hoztak egy Kettler Toronto futópadot azzal a hibával , hogy a kijelzőn minden szegmens aktív, gombokra nem reagál. Mellékelek képet. Billentyűzet rendben van, gombok nincsenek "beragadva" . A vezerlő IC egy PIC18F6620. A kvarcot ha kiszedem, üres marad a kijelző, másikra cserélve nincs változás. Forrasztások rendben vannak. Találkozott már valaki ezzel a hibával? Mit nézzek még meg? Köszi, Zoli.
A pic 5V-os körébe hány ohmot mérsz, fesz mentes állapotba?
Melegszik? Üdv |
Bejelentkezés
Hirdetés |





Én már csak igy tudok feltöltődni.











. Megcseréltem a polaritást a motoron s így jó fele forog. Viszont a kérdésem az lenne hogy szerintetek nem lesz e így baja a motornak hogy a fordítva van bekötve? 



