Fórum témák
» Több friss téma |
Fórum » Kapunyitás gombnyomásra olcsón! - avagy automata kapu házilag
Témaindító: szabi83, idő: Feb 2, 2006
Nekem EI magos 230/24V trafók vannak beépítve és a primeren egy 470nF 275V AC X2 kondenzátor van beépítve.
Azért nem Sas, mert egész egyszerűen nem értek hozzá, még sose próbáltam.
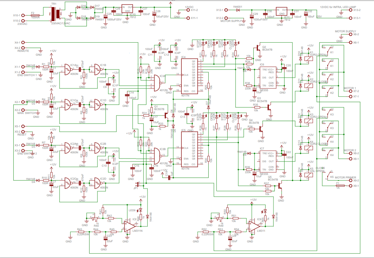
Az az NE555 nem a trafót késleltetni 2mp-el, hanem a rácsukódó szárny indulását, csak a trafót a késleltető szárnynak kell lekapcsolnia mindig, ez a rész eddig jól működött. A 4012 távirányító és áramfigyelő bemeneteire beraktam a 100nF-ot, azt rá fogom tervezni, és igen most is össze van kötve a 4012 két-két bemenete és úgy van a 39k-val tápra kötve. Csak nem voltam biztos benne, hogy ez így helyes.
Oké, akkor félre értettem a szándékodat a trafóval.
Szia!
Most, nagyon megkeveredtem a rajzod miatt. Nem úgy volt, hogy a 15-ös reset láb és a 13-as GND láb közé kell a 10k-s ellenállás? Az oké hogy a 10-es lábról elhagyhatom a diódát, de Te a dióda helyére rajzoltad a 10k-t. Az alsó 4017 IC-nél, meg az 1nF kondi megy a 15-ös (reset) és 16-os (+12V) lábak közé, és az 1k pedig megy a 10-es és 15-ös láb közé. Nem? A D5, D7, D10, D12 diódákat is el lehet hagyni? Elvégre a led is egy dióda. Most az a tervem, hogy minden kimenet kap egy ledet 1k-s előtét ellenállással, és akkor vizuálisan lehet majd látni, hogy melyik milyen lépésben van.
Hello! Nincs itt semmi kavarc. A diódák a 10k-val ÉS kaput alkotnak. Tehát bármely kimenet magas, a 10k-n magas szint jelenik meg. De egy ellenállással és egy diódával is lehet VAGY kapcsolatot készíteni. Jelenleg is ez van alkalmazva. Mert az a kimenet amire az ellenállás van kötve alacsony szinten van. Ha a diódára magas szint kerül, az felhúzza az ellenállás másik lábát és magas szint lesz. Ha viszont az ellenállás kiment felőli oldala lesz magas szinten, akkor is magas lesz a VAGY kapu kimenete. Tehát ekkor is teljesül a VAGY kapcsolat. Így megspórolunk egy diódát.
Az 1k-ra pedig nincs szükség, mert helyén ott a 10k. Ha az alsó 4017 kimenetéről jön a törlő jel, a D17 egyből az első fokozatba viszi a törlőjelet, miközben a 10k/1n a második fokozathoz 10us késleltetéssel ér oda. így az első fokozat már törlődött, mire a második törlődni fog. Nem lesz idő hazárd.. A Led ugyan dióda, de a Led-hez menő jeleknél ha elhagyod, akkor a két CMOS kimenet össze lesz kötve. Azt pedig nem szabad. Ha egyik kimenet magas, a másik alacsony (és mindig ez van) akkor a közösített kimeneten "fél egy" lesz. Terheli egymást a két kimenet. Tehát ott kell a diódás VAGY kapu. Ha külön-külön Led-et teszel, akkor az lehetséges, sőt az is hogy egy előtét ellenállása van. Persze ekkor az, a GND felőli oldalon van..
Nem a két infra összekötése a gond, az egyértelmű számomra is. A gond a motor és az infra összekötésénél van mert a motor belseje így néz ki:
http://keptarhely.eu/view.php?file=20190423v01pllamo.jpeg ez látszik a leírásba is de így fényképen jobban látszik, hogy kapcsolási rajz alapján nem lehet bekötni
Szerintem meg be lehet kötni...6-7-8-9 (GND-Ph1-Ph2-Ph+) kapcsokon keresztül.
A hozzászólás módosítva: Ápr 23, 2019
GND a föld/közös/negatív/com
ph+ a betáp ph1 a fotocella com pb és a melleti gnd a kapcsolóé. Annyival másabb mint a többi, hogy ott van külön negatív és pozitív a tápnak. A fotocellának is van közös és com bekötés. Itt a közöst és a negatívot ugyanoda kel kötni, a GND be.
Szia,
Sikerült megrajzolnom "Sassal" a kapcsolási rajzot is. Ha megkérlek vetnél rá egy pillantást, hogy így jól van-e kötve minden, illetve meg van-e minden amiről beszéltünk? A táp áramkörökbe a 7812 elé és után beraktam 1000µF kondikat, és 100nF kondikat is, illetve minden IC kapott a táp lába mellett közvetlen egy 100nF kondit. A korábbi 2db 2,8VA-s nyáktrafó helyett úgy döntöttem, hogy csak az egyiket használom az áramkör standby tápellátására, és a motorokat működtető toroid trafóról fog tápot kapni az infra és a ledes villogó. Kérdés az, hogy a 20VAC egyenirányítva +4700µF kondival pufferelve 31-32VDC-t mérek, és a 7812 max bemeneti feszültsége 35V. Elvileg a motorok is működnek amikor ez a trafó bekapcsol, és ilyenkor csak 22-24V-t mérek. Nem lesz ebből gond igaz?
Attól függ mit akarsz róla táplálni. A stabilizátor nagyon fog melegedni már 100mA fogyasztástól is. (100mA*10V =1W ) A feszültség hiába esik a tűréshatárra. De rövid ideig talán....
A hozzászólás módosítva: Máj 10, 2019
Hello! Szép munka!
- Az IC10 stabi után már nem szükséges 1000µF kondi. Egy 100µF bőven megteszi. - Az R13-R14-R17-R18-ra nincs szükség, mert CMOS kimenet hajt CMOS bemenetet. - A Q2 tranyó, csak az IC4 Q1 pontjáról vezérelődik. Így csak nyitáskor kapcsolná be a trafót. A Q3-ról is kell a tranyót vezérelni. De a VAGY kapcsolathoz, nem kell dióda, hanem a elég két ellenállás a 4017 Q1 és Q3 pontjáról a tranyó bázisába. Az is VAGY kapcsolatot fog létrehozni. - Viszont a tranyók bázisába a kimenetről bőven elég egy-egy 10k. Mert az is kb. 1mA bázisáramot hoz létre. Az OMRON relét simán működteti, ha a tranyó bétája csak 50 lenne. Nem kell feleslegesen "pazarolni" a +12V tápáramot, mert a 2.8VA nem túl sok. Természetesen ezt az átalakítást meg kell tenni. U5 Q1 és Q3 esetében is. (Mert a K5 egyik oldal nyitásakor kapcsolná be a trafót, a K6 pedig a másik oldal zárásakor.) - Viszont a K6-ra nincs szükség. Mert mind két relé a trafó primernek ad tápot. Ha a Q2 és Q5 kollektorát összekötöd, a K5 mind két esetben ad a trafóra feszültséget. (Mert ugye ez egy négyes VAGY kapcsolat. Akár az Ic4 Q1 vagy Q3 kimenete magas, vagy az Ic5 Q1 vagy Q3 kimenete magas, kell a trafóra a feszültség.) Egy relé elégséges. - A túláram védelemnél is vannak megfontolásra alkalmas dolgok. Egyik a Led jelzése. Jelenleg ha nincs túláram, az Ic8 7-es kimenete magas szinten van. Így a Q6 tranyó nyitva van, a Q7 pedig zárva. A Led9 világít. A túláram pillanatában a Q6 lezár, a Led sötét lesz, Q7 kinyit és lépteti a 4017-et. Csakhogy abban a pillanatba a motor leáll, megszűnik a túláram és egyből vissza is kapcsol a Led. Vagy si a Led jelzése csak a relék ejtés idejéig fog csak jelezni. Szinte észre sem veszed. Egyébiránt a kapcsolásban az is gond, hogy ha Q6 nyitva van, az R47-en keresztül világít a Led9. De ha a Q6 lezár, akkor a Led9 ugyan fele árammal, de vidáman tovább fog világítani, mert az árama lefolyik az R48 és a Q7 bázis-emittere felé. Vagy is ekkor olyan mintha nem 1k, hanem 2k lenne vele sorba. Gyakorlatilag a Q6 és Q7 tranyóra semmi szükség. Mert mind kettő fázist fordít. Így az Ic8 kimenetén ugyan az a jel van, mint a Q6 kollektorában. Tekintve hogy az LM311 kimenete is nyitott kollektor, a JP1-el ugyan úgy közösíthető, mint ahogy a Q6 és Q9 kollektorát kötnéd össze. Ha a Led-et a +12V és az R46 pontja közé teszed be, akkor fog jelezni, mikor túláram van. De ekkor fog felvillanni egy pillanatra, míg a relék le nem bontanak. Annyi különbség lenne, hogy az LM311-ek kimenetét vinnéd a négybemenetű ÉS kapuk felé, és ha JP1 zárva van, mind két Led jelezne. De ha egy-egy diódát teszel az LM311 kimenete és a 4012 bemenete közé, akkor külön-külön lesz a Led jelzés. (Az R46-ot természetesen lehet csökkenteni 1k-ra és a megjegyzéseim, az Ic9 és áramkörére is vonatkozik.) - Ha az infra tápját így állítod elő, akkor motor tápját is szűröd a C29-el. De szerintem a motor tápot felesleges szűrni, annak megfelel a kétutas szűretlen jel is. Ekkor viszont egy diódát kell betenni, az X12/1 és a C29 + lába közé. Így csak az infra tápja lesz szűrve. Nem tudom mekkora a fogyasztása, de ahogy a kolléga is írja melegedhet a stabi. Persze itt táp csak addig lesz, míg a motor jár. Tehát azért szénné nem fogja magát fűteni. De persze tisztázni kell, az infra fogyasztását, és a C29-et és C32-öt ez szerint megválasztani. Tekintve hogy a 20Vac-ból lesz előállítva a stabi feszültsége némi hullámosság megengedhető, nem kell agyonszűrni. Kisebb méretű kondik elegendők. - Ha az infrakapu tápját kapcsolgatod, azt is tisztázni kell, mennyi idő alatt éled fel és a kimenete mit tesz a táp megjelenésekor és megszűnésekor. Nehogy helytelen vezérlőjeleket adjon a 4017 számára ekkor. (Mondjuk a rajzon nem látszik, hova lesz bekötve az infra. a léptetésre (végállás) vagy a Stop-ra (Reset). - Apropó! A Reset áramköre most így jó. - Nem tudom eredetileg a motort, szűrt vagy szűretlen feszültségről járattad és kipróbáltad-e. Én ha csak lehet nem szűrném. Egyébként 32V feszültség, 24V-os trafóból lesz, 20V-osból kb. 26V. Természetesen a feszültségesés sem mindegy. Remélem érthető. Ha nem egészen, akkor "összekarmolom" a rajzodat.. A hozzászólás módosítva: Máj 10, 2019
Szia! Először is köszönöm ismét a részletes leírást. Probáltam mindent ugy csinálni ahogy leírtad korábban, de akkor még egyszer nekiesek.
Őszintén szólva megköszönném ha összefirkálnád a rajzot mert abból egyszerűbb nekem, az egyértelmű. Amit most fejből tudok hogy az infra kapu adó és vevő 110mA-t vesz fel összesen amelyből 1 vagy 2 pár lesz mert szárnyas kapura tervezem az áramkört. Tehat max 220mA, és egy pnp npn tranzisztoros villogót akarok rákötni, ami mondjuk 3-5db magas fényű ledet villogtat. Az infra a resetre lesz kötve, ha valami miatt megáll akkor csak nyitni lehet. A JP1 azert került bele mert lehet jobb ha nincs közösítve a ket szárny túláramra történő megállítása, mert ha a rácsukódó szárny megakadna a végállás előtt amikor már a másik szárny megállt, az összekötés miatt pont elindítaná újra miközben a rácsukódót megállítja. Az áramkorlátnál pedig én is feleslegesnek tartom hogy a led folyamatosan világít. Jobb lenne ha felvillanna hiba esetén. Lassan csak lesz belőle valami. Köszi a segitséget!
Hello! Na átrajzolgattam, figyelmesen nézd át alkatrész értékeket is. Az R15-R16-R19-R20-nál inkább 10kohm-ot tennék bele. (Igazából az R16-ra nincs szükség, mert a 15-el párhuzamosan van.)
Szuper! Nagyon szépen köszönöm.
Most hogy előttem van a kapcsolási rajz, újra átolvastam amiket írtál, és sikerült mindent beazonosítanom, és értem is. ![]() A Q2-Q5 négyes VAGY kapcsolathoz csak annyi kommentem van, hogy az eddig egyébként elméletileg jól működött, mivel a STOP állásból a távirányító vagy a gomb megnyomására egyszerre lépett a két 4017 a NYIT állapotba. Az első IC-nél a Q2 bekapcsolta a trafót, és 2 sec késleltetéssel indította az NE555 a motort, míg a másik IC nél a Q4 a trafóval egyidőben bekapcsolta a motort. Tehát logikailag a később induló kapu ér célba később tehát addig kell fenntartani a tápot a motornak. Ugyanez volt fordítva a negyedik lépésben, csak ott a második IC-nél van a rácsukódó szárny késleltetése. Esetemben mindkét szárny 90 fokot nyílik, így ez logikailag működött volna, de a Te átalakításoddal a 4-es VAGY kapcsolattal elvileg alkalmazható akkor is a kapcsolás ha nem 90 fokban nyílik a két szárny. Ha lesz időm nekiállok átrajzolni a nyákot is, mert megcsináltam már azt is, csak gondoltam megkérdezem hogy minden stimmel-e mielőtt nekiállok a maratásnak. Köszönöm még egyszer a segítséget!
Szerintem ez a 4-es VAGY kapcsolat mégsem jó így.
Ha a 4017 IC Q1 kimenete van magas szinten akkor össze lesz kötve a Q3 kimenettel 20k-val és a LED2 1k-s ellenálláson keresztül megkapja a 12V-t, tehát világít, de a LED4 is meg fogja kapni a 12V-ot 21k-n keresztül, tehát az is világítani fog. És ugyanez előfordul amikor a Q3 van magas szinten csak akkor a LED4 fog 1k-n keresztül 12V-ot kapni és a LED2 fog 21k-n keresztül. Bár 21k ellenálláson keresztül nem sok áram fog a leden átfolyni, kb. 0,5mA ha jól értelmezem. A K6-os relé egyébként elhagyható úgy is ha csak simán összekötöm a Q2 és Q5 kollektorát, és akkor úgy fog működni ahogy az előző hozzászólásban leírtam. Az LM311 7-es lábánál gondolom a led és az 1k ellenállás felcserélhető, mert a led pozitív lábára szokás az előtét ellenállást tenni.
Ez több szempontból sincs így..
- Mert a 4017, nem csak felhúzza a kimenetét ha "H" szinten van, hanem le is húzza ha "L" szinten áll. Tehát eleve ha a két kimenet között lenne a 2*10k az sem okozna problémát. De a másik, hogy a 2 10k igazából nincs sorba. Mert ha a Q1 magas szinten van, akkor a 10k árama, befolyik a tranyó bázisába. Annak feszültsége pedig nem fog csak 600-700mV-ra felemelkedni. Lévén hogy a bázis-emitter egy "dióda". Így a másik 10k már csak ebből a 600mV-ból tud áramot visszavezetni az "L" szintű kimenet felé. Az pedig csak 60uA amit a 4017 "L" szintű kimenete röhögve a földbe vág.. - Természetesen, mert a két relé kontaktus párhuzamosítása, ugyan olyan "huzalozott VAGY" kaput alkot, mint a két kollektor összekötése. Mert az is egy "huzalozott VAGY" kapcsolat. (Csak éppen "negatív logikával", ami annyit jelent, hogy nem a magas szint az "igaz", hanem az alacsony szint.) - A Led és előtét ellenállása soros kapcsolásban van. Tök mindegy, ki van elsőként és másodikként. Én ha lehet több Led esetében próbálok közös pontot kialakítani. Ha az ellenállást teszed a tápra, akkor 4 vezetéket kell kikötni a Led-ekhez. Ha a Led-ek a + tápon vannak, csak hármat. És a táp legtöbb esetben a sorkapcsok közelében vannak. Tehát itt "szokásjog" nincs, (főleg nálam) mint láthattad, nem kötelező egy VAGY kapcsolatot sem két diódából készíteni.
Rendben megértettem, köszi.
Akkor áttervezem a nyákot a rajzod alapján.
Azt elfelejtettem írni, hogy ettől Te még a Led-et oda kötöd, ahova jólesik. Csak nálam nincsenek "szokásjogok", mert az engem nem visz előrébb, ha kaptafákhoz ragaszkodom..
Üdv Mindenkinek, kicsit új vagyok a témában, viszont lassan elkezdem összeállítani a projekt nehezebb részét (a gépek adottak a gyártáshoz, úgyhogy mindkettőt megtudom valósítani). Kérdésem az lenne, ha esetleg teleszkópos kapunyitót csinálnék, akkor a végállás kapcsolókat hova lenne érdemes elhelyezni? Mert a szerkezeten belül sajnos nem tudom. Vagy láttam a másik megoldást, ami egy orsó két végén csapággyal és egyből a kapuhoz van kötve. Itt egyszerű a végállás figyelése, viszont nem tudom itt a szerkezet mennyire feszül meg mozgás közben. Utóbbiról a mozgásról érdekelne elsősorban tapasztalat, az első teleszkópos esetén pedig, hogy hova tegyem a végállás kapcsolókat vagy hogyan oldjam meg a végállás figyelését? Köszönöm a segítő hozzászólásokat.
A profik így helyezik el...
Nagyon ritkán van rá szükség, inkább csak a nyitott állapotban lehet néha szükség az efféle végálláskapcsolókra. Az esetleges "űtközők" hiánya esetén jól jön, ha van... A kapu zárt állásához az ilyen kapcsolók nem túl hasznosak, nem elég precízek, meg a kapu zárt állapotában erőt kell kifejteni a szárnyakra (ráfeszítés), hogy a szél ne tudja azokat megmozgatni... Ma már a végállások az elektronikára vannak bízva...azok különféle megoldásokat használnak e célra. A hozzászólás módosítva: Szept 6, 2019
A mégprofibbak meg az orsó fordulatait számolják enkoderrel vagy reed relé mágnes "párossal"
De akár a motor áramfelvételét is lehet monitorozni , ez akkor is hasznos ha a kapu akadályba ütközik . A hozzászólás módosítva: Szept 6, 2019
Igen, a különféle megoldások...de itt a kérdező kapcsolókról kérdezett.
Azonban a szárnyaskapu motorokban eléggé ritkán van efféle beépítve. A tolókapu motorokban már gyakoribb...
Az áram "mérést" ma már minden gyári kapuvezérlő tudja ....
Hali!
Ilyen típust szereltem egy párat, mind a két végén benne van az orsó végeken a kapcsoló. Cseréltem is már vagy kettőt. Kép)
Idézet: „Az áram "mérést" ma már minden gyári kapuvezérlő tudja ....” Sok gyári (jó minőségű) rendszereknél semmi árammérési funkció nincs. Üdv
Akkor hogyan veszik észre ha nekiütköznek valaminek ?
Sehogy, röviden.
Ha a 80-100 kilós kapuszárny, odacsukja a kocsit, tök mindegy, hogy kicsit csukja, vagy nagyon, így is úgy is viheted a fényezőbe. Élvédelem, infravédelem és akkor nincs baj. 220-as rendszereknél ritka az áram figyelés, 24V-osoknál már sűrűbb. Személy szerint csak a gond van vele, nekem még soha senki nem panaszkodott, hogy "húúú basszus, akkora erő van a kapuba, áááá nekem ez így nem jó" Visszanyitogatás miatt, már annál inkább. Üdv
Köszönöm a gyors választ. Mivel látom sokan építettek már hasonló kapu mozgatót, így elsősorban azokra a tapasztalatokra szeretnék építeni, amit mindenki maga tapasztalt a saját szerkezetével. Főleg a házilag készült megoldásokat részesíteném előnyben. A végállásnál én is rászámoltam azzal, hogy ha eléri a végállást a kapu, akkor feszesen tartsa a mozgató kar. Magát a végállás kapcsolót úgy terveztem elhelyezni (a nem teleszkópos karnál), hogy kb 1cm-en mozgatható legyen előre hátra így a megfelelő helyeken könnyebb lesz lerögzíteni. Illetve ha ez sem elég PIC-el terveztem megoldani a vezérlést, és ha esetleg még kell akkor a végállás elérése után még pár tized másodpercet tudom késleltetni a motor kikapcsolását, így elégnek kell lennie. A vezérlő mindenképpen kap optokaput is.
Üdv! Olvasgattam A hozzászólásokat és megépült saját egyszárnyú automata kapum. A kérdésem lenne hogy a csatolt képen látható távirányító egységet hogyan kell bekötni hogy egyik gombbal nyisson A másik gombbal zarjon?
12 volt os akkumulátoros fúró motor a meghajtás de mihit megszerzem Az ablaktörlő motort arra lesz cserélve.
Hello! ...és mit olvastál? Hol a vezérlő elektronikád? Végállás kapcsolók is vannak...vagy nem?
Egycsatornás radiófrekvenciás relés egység még édeskevés ehhez a feladathoz. |
Bejelentkezés
Hirdetés |















