Fórum témák
» Több friss téma |
Természetesen igazad van, a pianista billentyűket nyomogat, vagyis inkább üt. A kalapácsmechanikás szerkezet ugyanis nem ad ki hangot ha lenyomjuk. Legyen akkor violinista. Vagy csellista, de az meg a térdem bökdöste volna.
Az első mondat volt az érdemi.
Valóban rosszul írtam, de úgy elsiklottam felette, mint Tibor a soros párhuzamos 33kOhm felett. Pedig csak 0,0%-os folyadékok vannak itthon (pia nyista). Csak már türelmetlenül várom a tesztet. Ez a pianista szó meg beleégett a fülembe, olyan érzékkel írt róla mek-elek.
Egyébként elég régen jelentkezett Tiborunk. Remélhetően inkább elfoglalt, mint sem valami baja van.
Csak azt tudnám hozzá tenni, hogy egészségedre!
Jövök nemsokára a többivel.
A tegnapi egyeztetéskor megemlítettem Károlynak, hogy most nekem el kell mennem máshova, ha
elemezni akarom a módosítások utáni hallható jelenlegi aktuális hallható hangját a HTB-10-nek. Mivel Ő ragaszkodott ehhez, hát a nyakamba vettem a lábam, meg a HTB-10-et, és elmentem egyik kedves barátomhoz, akinél tapasztalataim szerint nincs hálózati csavar, mint nálunk, jó minőségű felvételei is vannak a HD600-sához. De miről is van szó? A Karcsi megkért, hogy mondjak véleményt a HTB-10-ről. Nem én voltam ennek kezdeményezője. Tehát véleményem nem öncélú volt, csupán segítségére szerettem volna lenni, ismerve eddigi munkásságát, és ami közös is bennünk, a jobb kergetését önzetlenül. Azonban ezzel, a jelenlegi helyzetben, ebben a témában, szürkére ítélt. Mint írtam az erősítős témákban nem elsődleges az audofil szemlélet. Egy erősítő elsődleges ismérve, ha megépítették, hogy megszólal e. Utána jöhet, hogy jó szól e a „hifi”? Ezeknek persze van egy mérésekkel alátámasztott üzletpolitikájuk, ha gyáriak. Most viszont nem erről van szó. Károly is ismerte audiofil törekvéseimet, és így a hozzáállásomat egy meghallgatáshoz. Azaz, ha nem hallottam, nem beszélek a levegőbe. Mivel a személyes megbeszélésünkkor ragaszkodott a nyilvános értékeléshez, teljes felelőséget ruházott rám ezzel több szempontból. Én adom a nevem ahhoz, hogy e dolog nem igazából a helyére kerül, és minden ez irányú kifogás vitathatatlan. A másik, hogy ez már befordul audiófilbe, és próbáljak olyan magyarázatokkal kirukkolni, ami nem elvont azoknak akik nem igazán így építenek,és ne csípje a szemüket a sok elvontnak látszó magyarázkodás, mert ahogy KT is írta, egy bizonyos szint felett kösse fel a gatyókáját az, aki ábrázolni akarja azt. Azt viszont megígérem, hogy nem lesz benne kutya, macska, mint a csöves topicban. A HTB-10 hangjának audiofil szintű megitélése. A HTB-10 ismertetett módon extra mérésekkel, azok jó eredményéig kimunkált kapcsolás. Ez hallható a hangján is, ezek a számára biztosított tetemes dinamika, széles árviteli sáv háttere. Mondhatni különlegességű képességű erősítőnek. Akárhogy is épít valaki, hasznos tapasztalat hallani a hangját. Csak is audifil szempontból nézve, azonban már kívülről is érződnek korlátok. Nem jó érzés egy ilyen színvonalas munkát kritizálni. Azonban audiófilben igen kérdéses a tápolás megoldása, és a temérdek alkatrész, aminek bizony van a hangra gyakorolt hatása. A sok alkatrész esetén már a csillagpontok kialakítása sem semmi probléma. Véleményem szerint, ha egy paneltervnek nem része eme dolog, azzal nagyfrekvenciásan önálló életteret kapnak fokozatok, aminek dinamikus együtthatóit, nem gondolnám, hogy generátor jelekkel detektálni lehet, de hallani azt lehet, annál jobban. A HTB-10-nél ezt úgy lehetne megfogalmazni, hogy minden jó tulajdonsága ellenére, sajnos géphangú. Persze ez finoman értendő, de bezárja az ajtót a szent grálhoz vezető úton. Mért fogalmaztam ilyen keményen? A véleményem szerinti problémák keletkezésének kezelési lehetőségei miatt. Lehet, hogy a műszerekkel detektálható jelalak torzítást befolyásolhatjuk egy két alkatrész cserével, de a hallható eredménynek együtthatói mélyebben keresendők. Természetesen ez csak az én véleményem. Nem kinyilatkozás, megmondás, és csak kérésre született, ezen az oldalon.
Ezen vélemény tükrében én nem zárnám ki, hogy amit géphangnak aposztrofálsz azt nem a fetek okozzák. Ugyanis, én eddig a VF2-t leszámítva minden egyes erősítőben hallottam ezt a fajta félvezetősnek vagy minek hívott gépiességet, még ha nagyon kicsi mértékben is, amelyiknek fetek voltak a végén. Azóta végfetet csak pwm erősítőbe teszek.
Kíváncsi lennék az alap HTA hangjára mit mondanál, ha az lenne megépítve füleserősítőnek, mindenféle egyéb huncutság nélkül, pusztán csak kevesebb tápfesszel. Egyébként, egy jó fejhallgató a legjobb irány ezen az úton, mert abban mindig hall az ember még olyan részleteket is a már régóta ismert zenéjében, amit egy hangsugárzóból soha nem fog, semmilyen hiper szuper erősítővel sem.
Volt néhány vitánk ami úgy érzem rányomja a bélyegét a teszt eredményére is.
Az a gond, hogy szintén sokat hallgatok zenét (hálózati zavarok nélkül) és nekem is van fülem. Hű maradtál magadhoz és megint leírtál 43 felesleges sort aminek se füle, se farka. Az az egy sor a lényeg, hogy "géphangú". Ha megkérhetnélek, most küldd tovább Bélának a füles erősítőt. Az azért még érdekelne, hogy Burson-t nem zavarják ezek a hálózati zavarok?
Megint az a problémám, hogy ez már nem biztos, hogy ide tartozna.
Nem vitázva azzal amit írtál, az én tapasztalatom az én rendszeremben, hogy a VF4 jobban tetszik, mint a VF2.A fejhallgató erősítőkre nézve is igaznak gondolnám a kevesebb alkatrész, kevesebb gond elméletet. Most is három fejhallgató erősítővel szenvedek, hogy melyikből tudok többet kihozni bizonyos céljaim miatt. Nyűgös. Hacsak KT FH4-re gondolok 3 fesztartományban, háromféle módon szólt e kapcsolás. Igaz a megépítés módjában is változtattam, de az azért kiderült, hogy +-9 voltnál az OPA2134 verte a Burson V5D-t, +- 12voltnál ez megfordult, és most a +-15 voltnál az OPA2134-el nem olyan áttetsző, mint ugyanez +-12 volton volt, de viszont +- 15 volton nőt a hangerő, és ahogy Tóth Béla fórumtársam jelezte, ennek a kapcsolásnak jót tesz a nagyobb fesz, és a nagyobb áram, csakhogy ennek vannak következményei. Például az OPA2134, az immár OCC silver huzalozással, igencsak melegszik, így hűteni kell. Ami a hallgatós üzemmódot illeti, hát igen, ott minden hallható, amit az adott rendszer lehetővé tesz. Nem zavarják helységakusztikai tényezők. Azonban, mint az életben, nem mindegy ki kivel társul. Felvétel minősége, erősítő, és hallgató tulajdonságai. Kérdésesnek tartom egy erősítő tág, mondjuk 32 ohmtól 600 ohmig ajánlását. Lehet, hogy ilyen alkalmazásoknál nem megy tönkre, de hogy az impedancia különbségek önmagában hallhatóak az biztos. És szerintem az mindegy, hogy a saját készüléken tapasztaltakat említem, vagy a most placcra került HTB-10-et.
Akkor most mondjam én is, hogy úgy érzem a sértődöttség beszél belőled ( de nem mondom). Már megbocsáts, csak az lehet objektív, ami Neked tetszik, ha meg nem, akkor bele a személyeskedésbe. Ha jól értem már nem vagyok hiteles számodra. Már az sem számít, hogy megbeszéltük, hogy átviszem KT-hez, amit már meg is beszéltem vele.
Látom a derék Burson nem a szíved csücske. Természetesen van a Bursonon kívül is élet. Most például az APEX-ban TL071 van, és olvashattál az OPA2134, LME49720-ról is, sőt Te is ajánlottad. Ami a Bursonokat illeti, az eddigiekben is kiderült, hogy "akármilyen sztár kerül egy csapatban, ha a többiek nem tudnak focizni, abból nem lesz győzelem". Vagyis kiszolgáltatottja ő is a környezetének, tehát rá is hatnak a körülmények, hallani azokat, de akkor is "jól kezeli a labdát". Idézet: „Most is három fejhallgató erősítővel szenvedek, hogy melyikből tudok többet kihozni bizonyos céljaim miatt. Nyűgös.” Ez az utolsó hozzászólásom ehhez, aztán lezártnak tekintem a "vitát". Ugye, megint saját magadnak mondasz ellent az idézet szerint. Nekem azt mondtad a telefonban, hogy ezt az erősítőt be se kapcsolod otthon, akkorák a hálózati zavarok. Erre fel egy óra múlva leírod, hogy most is három erősítővel szenvedsz. Most semmit nem olvastunk a bejáratás 20. 50. 150. órájáról... Nálam "sajnos" csak ilyen mértékű a hálózati zavar (a kicsit nagyobb szintű jel a bejövő hálózat, a kisebb a tápegység kimeneti jelalakja). Ennek ellenére kivittem a műhelybe kipróbálni mennyiben változik meg a hangja a füles erősítőnek, ha "rendes" 230V-ot kap. Az eredmény borítékolható volt, hogy jobb lesz (különben nem használnám ezt a tápregenerátor izét). A mélyek lettek még mélyebbek és a többi hang is tisztult valamennyit. A fejhallgató minőségét továbbra sem tudom meghatározni. (Azt hittem most voltál KT-nál, jó, oda még vidd el.)
Kedves Karesz!
Ez nem audifil oldal így amennyire tudtam mindent szűkre vettem. Az audiofilről könyveket lehet írni, nem pár sort. Ha az ember össze van zárva a saját készülékével, van ideje megismerni a lelkületét. A tiedére nem volt ennyi időm, ezért igyekeztem megfelelő hátteret biztosítani a számára. Nekem abban sok munkám volt. Éjszakáztam vele, a fájós lábamat nem kímélve sétáltattam a jobb körülmények miatt, és sokat gondolkodtam, hogy lehet úgy megfogalmazni a hallott lényeget, hogy túlzottan ne fájjon a gazdinak. Szóval nem kellene kitalálnod, hogy én mit miért csinálok. Hiszem, hogy objektíven, fáradságot nem ismerve, készítettem el az én véleményem a Te készülékedről, ahogy jeleztem, mintha a gyermekedről kérdeztél volna. Ha ráhagyom ami rossz akkor becsaptalak, ha megírom, akkor meg haragszol. Te melyiket választottad volna? Ahogy írtad, minden kicsi számíthat, és ebben a hallgató milyensége is tényező. Nem azért, mert kié, hanem azért, hogy hogy illeszkedik az adott erősítőhöz. Van amit elken, van amit kiemel, hát ez már ilyen. A hozzászólás módosítva: Júl 3, 2019
Talán nem illene, talán korai......
KT-nál jártam teszt ügyben, meg ez , meg az. Amit azonban megemlítenék azoknak akik fejhallgató erősítőt készülnek építeni és még nem döntöttek, meg nem annyira sürgős, hogy Tibornál láttam az új füles erősítőjét a próbapadon. Szemre, és persze külsőleg nekem tetszett, és azt merném mondani, hogy kuriózum a maga módján. És ahogy megemlítődött, a Bursonon kívül is van élet, csak nem árt, ha az az élet élhető is. És reménykedik az amatőr audiofil, hogy egyszer az okosságok majd egy pontban egyesülnek, és kinyílik a kapuja a "szent grál" aulájának.
Megáll az ész....
Az APEX fejhallgató erősítőmet járatva, a Bartókra kapcsolva, elszörnyedtem az élőzene közvetítés élvezhetetlenségig torzító hangján. Mondom magamban, már megint a MÜPA? Hát nem, hanem: RÉGI ZENEI NAPOK - ZÁRÓKONCERT VÁC - SZÉKESEGYHÁZ Purcell Kórus és a Capella Savaria hangversenye Művészeti vezető: Kalló Zsolt,Km.: Bernhard Forck - hegedűvezényel: Kalló Zsolt és Szokos Augustin Vivaldi: d-moll Concerto, op. 3, No. 11, RV 565Bach: d-moll Kettősverseny, BWV 1043Bach: Es erhub sich ein Streit, BWV 19Bach: D-dúr Magnificat, BWV 243 . Nem tudom hova tenni az ilyen szintű zenei közvetítéseket. Ez egyszerre a zene alázása, és átverés, ha valaki ezzel akarja tesztelni a készülékét.
Nem nagyon értem, hogy lehet a Bartókról bármit is tesztelni. Az FM műsorszórás a béka feneke alatt van minőségben, attól a PC-ről játszott mp3 is sokkal jobb. Lehet hogy kipróbálom ezt az FH6-ot.
Már csak azért, mert nekem az ilyenek már ránézésre se jöttek be sosem, meg már műveleti erősítőt se teszek a jelútba ha nem muszáj (eltéved a lapkán a rengeteg tranyó között a jó hang ), meg azért, mert 8 ohmon közel a teljes kivezérléshez (ami nem sok a FET meg a tápági ellenállások miatt de fülesre elég) is csak 0,0011 a THD-ja, tehát csak jó lehet. Mondjuk ezt a 47ohm-47µF-ot tényleg nem értem, 50Hz-en még 2dB-t sem csillapít. Vagy egyáltalán nem kéne oda, vagy ha már van akkor valami hatásosabb. Persze mint mindent, ezt is meg kell fülelni...
Kedves Ge Lee!
Az előzményben én járatást írtam, nem tesztelést, hogy nehogy kettőről beszéljünk. Innentől kétfelé: az első idefér, a másik jelenleg csak szürke lehet, mert nem igazán itt a helye. Nem tudom hány ohmos a hallgatód, ha 70 vagy felette, akkor inkább a FH6-300 ajánlanám. Pár ezer órás tapasztalatom van a hallható hangminőségről, az általam elérhető forrásokról. Én a mai napig első helyre az analóg forrásokat tartom. A legjobb digitális anyagok csak ezt ostromolják, több kevesebb eredménnyel. Az mp3-dat nem értem. A tuner, meg az analóg FM adás minősítése homályos. Szerintem nincs az a műsorforrás, amiben ne lennének kifogásolható tartalmak, persze rendszer és annak tulaja igényei szerint. A rádióadások is ilyenek. Amin lehet meditálni, az a jó minőségű műsorok aránya. Ehhez már szerencse, és rendszeresség is kell. Mert vannak ilyenek, de egy kissé az aranyásáshoz hasonlít. A többi szutymák pedig mindenféle. Lehet elemezni, aki akarja, hogy vajon a stúdió munka ártott többet, vagy az adás minősége. Feljebb láthattad, hogy egy tisztességesen kimért készüléknek a hallható hangja sem biztos, hogy a munkával arányos eredményhez vezet. Nem akarok senkit megbántani, de a mérések nem bizonyítékok a majd várható hangzásra. Mondanám jó jó, de.... Tapasztalatból mondom, a FH6-okban a legjobb hangzást a Burson V5-6 adta. Mivel azonban én a FH6-300-at OCC silver vezetékezéssel csináltam meg, az volt a tapasztalatom, hogy az ebből származó dinamika többlet rontotta az összeredményt, egy erősebb forrás esetén, tehát ebben az esetben szerencsésebb bele a V5. A feltett képeddel a másik gondom az lenne, ha én akarnék ilyet csinálni, hogy a 0,1µF árához képest az 1µF nekem horribilis árfekvésű, ha jobb kondit tennék bele. A hozzászólás módosítva: Júl 7, 2019
Félreértesz, éppen dicsérni próbáltam ezt a Heed fejeserősítő modot, hogy lám egy jó műveletivel és 1db FET-tel milyen jó paramétereket hoz, aminek mint tudjuk nem sok köze van ahhoz, hogy hogy fog szólni. Nekem ez hogy FH6-300 semmit nem mond, ott csak olyan rajz van hogy FH6, ami a canamp fetesítve.
Miből gondolod, hogy a rádióból analóg adást hallgatsz? Amennyire tudom olyannal már rég nem foglalkoznak, szóval az FM ugyanúgy digitális forrásból jön. Én is azt vallom, hogy sokkal sokkal többet számít a kivitelezés módja, meg a felhasznált alkatrészek mint maga a kapcsolás, ezt is számos gyári készülék bizonyítja (ugyanazt a kapcsolást eladják húszezerért is meg félmillióért is). Meg a felhasznált alkatrészek számában is nagyjából egyezik a véleményünk, minél több van benne, annál jobban szétcseszi a hangot, illetve annál nehezebb lesz valóban jóra megcsinálni. Ezért nem szeretem a műveleti erősítőt se. Ez persze nyilván nem azt jelenti, hogy akkor egyetlen tranyóval kell erősítőt csinálni és az lesz a legjobb, azért van egy alsó határ. A kétmilliós McIntosh-ban van néhány cső és ennyi, meg kb. az ARC-k is az a kategória.
Es mi a forrasa annak az analog radioadonak?
Azt a jóisten sem tudja, de azt mondanám felvetésedre, ahogy MK is mondta, manapság az a divat, hogy a full digi anyagot átjáratják egy studió szalagoson, és újra digitalizálva forgalmazzák, mint jó minőségű kiadást. Nekem ebből lett világos a DAD verzió.
És akárhová akarsz kilyukadni, igenis, hogy akadnak néha kiválló felvételek a rádióban is. Értem ezalatt az élethűséget, és a térképzést. Mert egy készüléknek vannak sávszélességi tulajdonságai, de a kellemesség jellemzője szerintem, főleg a készülék sávszélességének az élethűsége. Vagyis az összes tulajdonság, elvárások szerinti, jellemző dominanciájára gondolok. Mert kinek a dirr durr, kinek a dübörgés, és van akinek, megijedtem, hogy ki van még a szobában.
Mi van, ha a 900R 2W munkaellenállás helyett inkább áramgenerátort használsz? Az kevesebb felharmónikust termel ,ráadásul a torzítás is csökkenhet.
Láttam már ilyet visszább. Hogy mi lenne? De csak is szerintem, nem tenném.
Egyrészt szerintem így is jól szól, másrészt nekem nem színpatikus az alkatrészek számának növelése miatt. Ezzel a dologgal meg szerintem nem is vagyok egyedül. Én megértem, hogy mindenkinek van egy elképzelése valamiről, azonban kérdés, hogy hogy döntsük el, hogy az mit jelent a valóságban, ha nem hallottuk. És az sem elhanyagolható, hogy ki milyen elvek szerint konstruál. Mert mindennek van hallható eredménye. Én úgy gondolom, hogy egy "jó hangú" készülék elkészítésének, nem az áramgenerátor hiánya a fő akadálya. Ha elnézel KT oldalára, tkiraaly, mizujsba, meg ide oda ott, vannak érdekességek a felmerült problémákról, eredményekről.
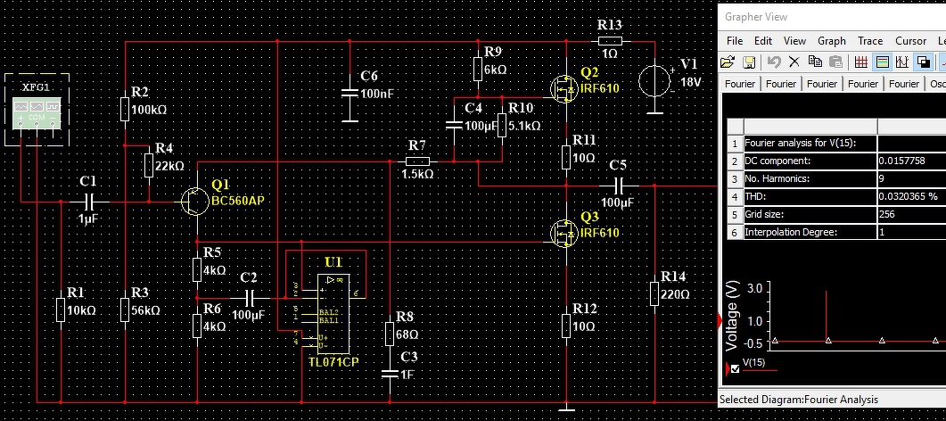
A képen egy ígéretes új kapcsolás látható, amely egyelőre csak a szimulációban fut. Kezdem a végén. A osztályú az utolsó fokozat, ahol a felső tag áramgenerátorként működik. Azonban ez nem szokványos áramgenerátor hanem egy olyan, amelynek linearitás hibái pontosan együtt futnak az alatta lévő FET-es fokozattal. Ugyanis az x négyzet függvény rendelkezik azzal a kitüntető tulajdonsággal, hogy annak bármely szakasza konstanssal való szorzást követően előállítja a függvény bármely más szakaszát. Ennél fogva kiválóan alkalmas olyan erősítő fokozat készítésére ( munkaellenállásként használva), amely egyszerűen már matematikai okokból sem képes kombinációk termelésére. Ezt az ideális helyzetet elrontja némiképpen a fejhallgató impedanciája, mint terhelés. Tehát a kapcsolás annál jobban működik ebből a szempontból, minél nagyobb impedanciájú fejhallgatóval használjuk.
A kapcsolás másik különlegessége az impedancia generátoros munkaellenállású első fokozat. A speciális elrendezés következtében ismét csak alig termelődnek a szokványos kivezérlésfüggő impedanciák hatásaként kombinációk. A kapcsolás természetesen működőképes a OP nélkül is, azonban teljesen más hangú. A szimuláció lehetőséget ad tetszőleges zenei részlet végigfuttatására a kapcsoláson, az eredményt wav fájlban kapjuk. A tápfeszültség úgy lett megválasztva, hogy a szokványos laptop töltőkkel működhessen a kapcsolás. A kapcsolás hangszórós végfoknak is áttervezhető, egyfajta olyan Low End kapcsolásként, ami egyszerűsége dacára nem termel kombinációkat, illetve amelyik a magas nyílt hurkú erősítést adó műveleti erősítő csoportfutási idejének késleltetése nélkül ( egységre visszacsatolva) képes a torzítások csökkentésére. További nagyon nagy előnye a kapcsolásnak, hogy a tápáram ingadozása csak párszor tíz mikroamper, tehát gyakorlatilag egyenárammal terheli a tápot, így engedményeket tehetünk a puffer minőségével kapcsolatban. Igazán izgalmas lesz a valóságban is meghallgatni és ellenőrizni, hogy tényleg ennyire extrém mély tónusú lesz-e a hangja. A hozzászólás módosítva: Júl 8, 2019
Érdekes a kapcsolásod.
Kíváncsian várom a folytatást.
Ha nem okoz nagy problémát, meg lehetne oldani hogy a forrás anyag, és a kimeneti WAV file elérhető legyen? Nagy segítség lenne az erősítő hangjának értelmezésében.
Ha van tinád bármilyen wav fájlt be tudsz neki vinni a PC-ről bármilyen kapcsolásba, mondjuk azt meg nem mondom hogy a kimenetit hogy lehet utána elmenteni. De biztos jó lesz, mert azokkal a 10 ohmos source ellenállásokkal alapból 3,3% a THD.
Természetesen meg tudom oldani, de sok mindentől függ az eredmény. Mekkora kivezérlésen, milyen mintavételezésű hanganyaggal, milyen zeneművel tesztelem.
Igaz, 0,03-at számol neki a multisim. Elkövettem azt a hibát, hogy 6,5Vpp-re kivezéreltem, mert ott viszont már 3,3% van. Persze mindezt 1kHz-en nézve, mert ha 15kHz-en nézem akkor már a 0,03-ból is 0,5% lesz.
Idézet: „A képen egy ígéretes új kapcsolás látható, amely egyelőre csak a szimulációban fut.” Azért nem nevezném újnak azt a kapcsolást amit a Hifi Magazin a '80-as években már közzétett. Persze ez nem bírálat, csak megjegyzés. Ha a Revox-nak jó volt, most is lehet jó. A TL071 "működését" egyelőre nem értem...
Nagyon sajnálom, hogy fennáll a veszélye, hogy ne csak a Karesz haragudjon meg rám. Azonban hangról van szó, hallható hangról, már ha ezért épít valaki erősítőt, nem csak úgy hobbyból, és nem mondanám azt sem megvetendőnek.
Szóval én úgy képzeltem, hogy a gazdi kipróbálja, hírül adja amit hallott, ezzel serkentve építésre olvasóit. Tapasztalat szerint (nem én találtam ki) a hallható eredmény nem mindig felel meg a mérési adatok szerint elvártaknak, így számomra nem látszik érdemben számottevőnek csupán a mérési adatok milyensége, és a matematikailag elvárható működés. Magának a vav fájlnak az eredete is homályos számomra, nem beszélve annak lejátszási körülményeit egy olyan értékeléshez, ami annak az erősítőnek a hangjára vonatkozna. Úgy gondolnám, hogy ez a találgatás, meg a szimulációk, csupán a reményekhez adnak hátteret, mert a valós hang az a hallgató csatlakoztatásakor lesz hallható. Vav fájl esetében előtérbe kerül a DAC, és az azt követő egységek milyensége is, ha ábrázolni akarjuk a hallható minőséget. Szóval ezt így, ebben a mederben nem tartom szerencsédnek. Mert köszönet az alkotónak! És várjuk a hallható eredményt, és csinálja meg mindenki magának, ahogy Neki tetszik, mert úgy is mindenkinek másképp fog szólni, még ha a panelt klónozzák is, mert van egy csomó dolog ezen kívül is, ami egyedileg egy készülék hangát befolyásolja.
A beidézett kapcsolás csak hasonló. Logaritmikus karakterisztikájú eszközt használ és nem is azonos a karakterisztika alakja a különböző emitter ellenállások értéke miatt. Szóval az általad idézett kapcsolás annyiban hasonló, hogy szintén alulról vezérelt áramgenerátor. Logaritmikus eszközre nem igaz a matematikai azonosság, hogy függvény bármely szakasza előállítható egy másik szakaszából szorzással. Én így tudom.
|
Bejelentkezés
Hirdetés |







Már csak azért, mert nekem az ilyenek már ránézésre se jöttek be sosem, meg már műveleti erősítőt se teszek a jelútba ha nem muszáj (eltéved a lapkán a rengeteg tranyó között a jó hang
), meg azért, mert 8 ohmon közel a teljes kivezérléshez (ami nem sok a FET meg a tápági ellenállások miatt de fülesre elég) is csak 0,0011 a THD-ja, tehát csak jó lehet. 











