Fórum témák
» Több friss téma |
Fórum » Autóelektronika
Témaindító: sufni-tunning, idő: Ápr 19, 2008
Témakörök:
Ami látható az igen, ott ahol a csomagtartó ajtóba mennek át a vezetékek mozgattam a köteget semmi nem történt. Mert van egy vw poló is annak vissza térő hibája a vezetékek törése.
Ha el van törve az átvezetésnél akkor hiába mozgatod.
Bontsd meg és mérd meg az átvezetés előtt a kábelt.
Sziasztok!
Az autóm, egy Audi A3 8L (1998) 1,9 TDI autó. Múlthéten többször fogta magát az ablaktörlő és kis sebességen elindult. Volt olyan eset mikor az első szélvédő mosása utána sikerült leállítani, de többször néhány törlés után magától le is állt. Viszont ez az ablaktörlős trükk nem mindig segített leállítani. Legutoljára a biztosítékot vettem ki, de ugye így nincsen ablaktörlőm elől. Tudnátok nekem segíteni, hogy behatárolhassam a hiba okát? Köszönöm szépen. Üdvözlettel: Attila
Legelőször az ablaktörő kapcsolóját nézném meg.
Barátom Volvo S40 járgányával "első lámpa nem világít"problémák adódtak.
Első körben hol működött hol nem, villogott, majd végleg a "nem világít" státusz állandósult. Az első körös izzó/kábelköteg/biztosíték hibák kizárása után a CEM modul bizonyult a hunyónak. (PN:30638707) A panel feltérképezése után az RLY-5 relé bizonyult hibásnak, vezérlésnél behúzott, de az NO kontakt nem kapcsolt át.(Fujitsu FTR-P1CN012W1) A relé elég "öszvér" megoldás, felnyitás után a házon belül egy kiegészítő kapton panel, és réz hozzávezetések voltak, és egy Fujitsu FBR51ND12-W1 relé. A panelen az NO pin a forrasztásnál be volt égve. A relé cseréje után a CEM modul tökéletesen működik. (Érdemes mindkét lámpához tartozó relét cserélni,a későbbi hibalehetőség kizárása miatt.RLY-5,RLY-4) Ha valaki belefut ebbe a hibába, akkor itt a megoldás.
Szia!
Köszi az infót Mindenki nevében! Ma jöttek meg a relék... én is ebbe futottam bele egy ismerősnek a volvo-jával (s40). Kár, hogy hamarabb nem láttam, spóroltam volna nem kevés időt... Érdekes ez a relé én nem szedtem szét, nem gondoltam volna hogy ilyen.
Napot!
Kamion pótkocsi, fehér csatlakozó (7-pin trailer connector 24S (ISO 3731)). Az 5. csatlakozási pont tulajdonképpen micsoda? A Wikipédia angol nylevű leírása szerint "Control via Groung". Segítenétek ezt értelmezni? Köszönöm!
Szia! Valami tengelyemelő negatívja lenne a vontatmányon. Bővebben: Link (axle lifting device)
Köszi! Igen, van a pótkocsin automata szintező, az lesz az.
Sziasztok!
Tudna valaki segiteni??? Nagyon köszönöm eĺőre is! VW. 1.9 Td Pdi .AVF. 2005. Légzsák ĺámpa ég. Hibakód átmenetileg törölhető. Vezetö oldali légzsák ellenállása magas.Hibakód 00588 ( N95). Feltehetõleg szalagspirálhibás??? Probáltan a légzsákot 2.2 és 1.9 Ohmos ellenállással emulálni...,de általában néhány inditás után mindig visszajön ugyanaz a vezető oldali légzsák hibakód. Az ellenállás rákötést alul a kormánykapcsolónál fölmenő vezetékkötegben csináltam meg , egy szürke - kék vezetékpárra csatlakoztatva.., légzsák felé oldalt lekötve.Problémám van a légzsák leszereléssel ugyanis, olvastam hogy ez a szürke- ķék szinü vezetékek mennek föl a légzsákspirálhoz. Probáltam vcds- el deaktiválni a vezetőoldali légzsákot., látszólag "sikeresen".., de lehet ,hogy a sikeres kikapcsolás esetén is világit az SRS Lámpa??? Jelezve ezzel , hogy részlegesen müködik csak a légzsákrendszer?? Tehát gyárilag világit a légzsáklámpa, még akkor is ha menüből ki lett kapcsolva??
Ennyi idősen és pl sok városi használatnál benne van hogy a spirál megszakadt. Ha pedig gyújtás mellett babráltad a szalagkábelt, levetted meg vissza, akkor jó eséllyel mindig ki fogja dobni a hibakódot, amíg diaggal nem törlöd. Elég ha egy légzsákhoz tartozó vezetéket széthúzol nulla hibakóddal gyújtásnál, már löki az SRS hibát.
sziasztok
Peougeot bipper 2016 diesel 1.4 Még tavaly, kiskutyám szétrágta a motor O2 szenzor vezetékét, ami a motor alatt megy föl. A vezetékek szépen össze lettek kötve, szakszerűen leforrasztva. Hibakód ki lett ütve. Viszont, azóta ez a hibakód csak előjön. Bővebben: Link Menet közbe törölgetem OBD2-es interface-telefon segítségével és azt figyeltem meg, hogy városba jön elő a hibakód és törlés után már rögtön kiszúrja, de csak később jelenik meg az indikátor, gondolom x mennyiségű mérés után. Mivel azt kizártnak tartom, hogy a kábel hiba és a szenzor hiba közel egyszerre következzen be, úgy gondolom, annak az áramkörébe történhetett valami, esetleg egy biztosíték. A biztosíték táblán minden oké. Van valakinek tippje, hol keresem a hibát? Mekkora feszültségen dolgoznak ezek a szenzorok? Egyébként a kocsi működésébe semmi eltérő nem tapasztalható. Üdv
Lambda szonda vezetéket nem illik forrasztgatni még szakszerűen sem.
Furcsa lenne ez a hiba ezen a motoron, (második hengersor első szonda) hacsak nem V vagy boxer motor.
... ezért megnéztem. Ez típusspecifikus hiba, és a "lambda szonda fűtésének hibája" a pontos megnevezés. Milyen színű vezetékek mennek a szondára, és melyikeket rágta szét az ebugatta? Egyébként nyugodtan forraszthatod a vezetékeit. Idézet: „Egyébként nyugodtan forraszthatod a vezetékeit.” Főleg amelyiket nem is lehet forrasztani mert olyan a vezeték.
A csatlakozó előtti részről van szó, a szonda vezeték lehet, hogy tényleg probléma.
Udv
Körbe bandazsoltam, de holnap megnezem.
a poén az egészbe hogy előtte volt olajcseren szakszervizbe. Mert garis volt, és utána jött elo, meg is volt beszélve az időpont, csak egyszer alaneztem a kocsinak, akkor vettem észre. Na le is mondtam a javítás úgyis rám érték volna a kabelkoteg cserét 100k +munkadij
Ja, a kábelköteg színeit nem kell megnézned, arról nincs infóm. Ha Bosch a szonda, akkor fehér és szürke a fűtés vezeték, esetleg két fehér.
Ezek között kéne ellenállást mérned, kb.: 5-10 Ohm -ot. Az egyiken járó motornál a rendszer feszültség lesz, (kb.: 14V) a másik, negatív oldalt az ECU PWM-el vezérli. A hozzászólás módosítva: Júl 25, 2019
Sziasztok!
Tolatólámpa izzóval kapcsolatban kérném a segítségeteket. Szeretném a tolatólámpa izzóit erősebb fényű, LED-esre cserélni. Google segítségével úgy azonosítottam be a meglévő izzót, hogy bajonettes BA15S típusú. Ezen a kis fém pöckök egymással egy magasságban vannak. LED áruházból rendeltem is BA15S típusúnak hirdetett LED fényforrást. Meg is érkezett, de sajnos nem tudom betenni a foglalatban, mert nem rögzül benne, csak lötyög. A lötyögés oka az, hogy a két kis fém pöcök ezen különböző magasságban van. Az lenne a kérdésem, hogy mitől függ az, hogy a pöckök magassága megegyezik-e vagy sem? Ez a rendeléskor hogyan derülhet ki, egyáltalán miért van két különböző kivitel? Szerintetek én nézem be valamit vagy átvert a webshop és jogosan reklamálhatok miatta?
Az eltolt pöcökmagasság a kétszálas izzókon van, ahol a helyzetjelző 5W,a féklámpa pedig 21W.Valószínűleg ennek a helyettesítőjét vetted meg LED-es kivitelben.
Akkor ez a BA15S izzótípus bármelyik verziót takarhatja?
Ha megrendelek egy ilyen típusú izzót, csak ha kézhezkapom, akkor fogom tudni, hogy be tudom-e tenni a tolatófénynek vagy sem? Ez már csak azért is érdekes, mert közben csináltam egy ilyen Google keresést, és minden rajzon egyező pöcökmagasságot mutat a BA15S típusra keresve. Akkor hogy lehet, hogy egyes izzókon mégis eltolt pöcökmagasság van? Nem lehet, hogy az eltoltaknak más a típusa és én nem a megrendelt BA15S típusú izzót kaptam? Mert én nagyon erre gyanakszok. Valaki tudna segíteni ezt a kérdést tisztázni? Bővebben: ba15s dimensions A hozzászólás módosítva: Júl 28, 2019
Sziasztok!
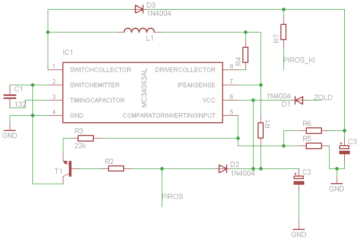
Az egyik haver át hozott hozzám javításra két LED-es hátsó stop lámpát, arra panaszkodott hogy nem működnek a stop LED-ek, itt meg jegyzem a a LED-ek jók! Ezek a stop lámpák egy AUDI A4-es autóba valók. Szét szedtem és sajnos van benne egy kis dobozka amiben az elektronika bele van öntve valami kemény masszába ami nem szét szedhetős sajnos. A kis dobozkán ennyit ír- KTL-177. Ez a kis dobozka valami feszültség csökkentő, és stabilizáló lenne a LED-eknek. Van valakinek valami ötlete hogy ezt a kis dobozt milyen elektronikával lehetne helyettesíteni, egy rajzot szívesen el fogadnék. Köszönöm!
Szia!
Szerintem ez pont olyan trutyival van kiöntve, mint ami az opel astraban is van. Egy olyat kaptam "játszani", s vissza is rajzoltam nagyjából (mert már törött volt a panel, mikor hozzám került és az alkatrészek értékeit se sikerült mind leolvasni). Amit akkor kirajzoltam belőle, azt csatolom, ez majdnem a vezérlő IC példakapcsolása, amit az adatlapjában is találsz. A fekete trutyi hőre lágyul, hőlégfúvóval melengetve le tudod kaparni az elektronikáról, csak vigyázz a benne lévő kondira, mert robbanhat
Szia!
Köszönöm szépen a segítséget, meg próbálom hólégfúvóval le szedni a trutyit az elektronikáról. A rajzon az ellenállások értéket nem tudod?.
Mint írtam, nem tudtam őket leolvasni. Az IC adatlapjában szereplő példakapcsolást kell követni, nem bonyolították túl opeléknál (s az audi se hiszem, hogy sokkal különb lenne). A trutyival óvatosan, lassan haladj, különben visz magával mindent!
Megtaláltam a fotókat, amiket akkor (2012) készítettem, csatoltam kettőt... Ennek a típusa viszont HU87LD-SY volt. A hozzászólás módosítva: Aug 2, 2019
Na helló!
Sikerült le kaparnom a trutyit a panelről. A panel nem tartalmaz csak egy pár nagyobb teljesítményű ellenállást egy relét, és egy pár 1N4001-es diódát. Ezt nem lesz nehéz meg javítani, vagy le másolni, mondjuk a relének nem tudom még mi a szerepe, de majd rá jövök valahogy. Amúgy a fő panelhez még külsőleg rá kapcsolódik egy kis dobozka amiben látszanak valami nagyobb teljesítményű 16W-os ellenállások, ezek az ellenállások két darab szállal be csatlakoznak a fő panelbe. Nagyon szépen köszönöm a segítségedet!
Szívesen!
Ez egyben nem féklámpa is? |
Bejelentkezés
Hirdetés |





















