Fórum témák
» Több friss téma |
Fórum » Csöves erősítő készítése
Ne feledd betartani a fórum viselkedési szabályait, és a topik megmaradásának feltételeit. [link]
A téma átmenetileg fagyasztva lett, hozzászólni nem tudsz!
Símán rákötheted!
Nekem a PCL 12,6V-ról járt egy csöves rádió trafójáról annak idején...
Én az adatlapban PCL86-ra 13.3V/300mA fűtést láttam. Az biztos, hogy a P-snek 300mA kell, hogy mennyi fesz esik rajta, az még gyártófüggő is lehet...
Akarsz vagy sem szilíciumot, szerintem a legkorrektebb megoldás az lenne, ha egyenirányított 18-20V körüli feszültségből 300mA áramgenerátorral fűtené az ember ezeket a csöveket. Nekem is pont ilyen gondom van most, és LM317-ekkel tervezem, hogy csinálok minden csőnek külön áramgenerátoros fűtést. A 12V váltó szerintem kicsit kevés, abból épp 15V körüli fesz lenne, ami már nem elég az LM317-es áramgenerátornak. Esetleg LM317 helyett lehet soros ellenállásokkal játszani, hogy beálljon a 300mA, de nem tudom, az mennyire lesz stabil az idő előrehaladtával.
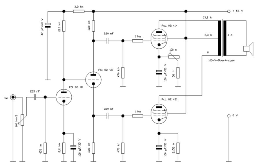
Én is csatlakoznék a kérdezők táborába. Már szó volt itt az "elektroncső.hu" oldalon lévő 15 W-os EL84 PP-s erősítőről- most én ezt építem. A kérdésem ezzel kapcsolatos: A kimenő trafó 25x20-as vasra van megadva, valamivel nagyobb vas esetén a tekercs menetszámokat kell-e változtatni, és szeretném ha a 4-es OHM mellett 8 OHM-os kimenet is lenne? Másik kérdésem a hálozati trafó méretezés miatt két darab ECC83 és 4 darab EL84-es csőnek összesen mekkora lehet a fűtőárama? az utolsó kérdésem pedig az lenne hogy a kimenő trafót légréssel kell-e PP-s erősítőben szerelni? Ha igen körülbelül mekkorával? Esetleg valakinek nincs ennél jobb konstrukcióju PP-s EE84-es rajza kimenő méretezéssel együtt? Jó lenne egy RIAA korrektor rajz is persze csöves. (valahol mintha láttam volna de nem találom)
Köszönöm a gyors választ. Az a helyzet, hogy az egyik rádió végfokát sikerült beindítanom, van itthon egy régi HFM 1 -es RIAA korrektorom, és van egy Pioneer PL 200-as lemezjátszóm és kipróbáltam őket (felbuzdulva az itt pár oldallal ezelőtt emlegetett hasonló rendszeren), hát fenomenális, pedig a rádióban csak egy hangszóró van. Na már úgy is hetekkel ezelőtt nézegettem az elektroncső. hu-n az erősítőkapcsolásokat hát olyan 5-10 W-os erősítő építését tervezgettem, de most hírtelen fontos is lett a dolog. Ez a kapcsolás azért jó mert van mindenem hozzá, csak kimenő nincs, de találtam valami hasonló méretű (2db) hálózati trafót amit a munkahelyemen a jövő héten át tudunk tekerni, így az is meglesz.Ha rajzot küldesz akkor jó lenne ha a kimenő pontos adatai is rajta lennének. A továbbiakban még tervezem Gu 50-essel is erősítő építését az elnevezésekkel hadilábon állok de egy előerősítőcsö+ egy GU50 meg egy sima PP-s szintén GU50-eset, majd van itthon néhány db EL34-em és 6CA7-es csövem is és van pár darabEL156-osom is hát ezek brutális méretű darabok és elég nagy teljesítményűek. A gondom a foglalatokkal van de már az ebay-on néztem olcsón az összes EL-hez.
Én máshogy tudom.Szerintem nem a dupla menetszám kell ha 4Ohm-ról 8Ohm-ra akarjuk változtatni a szekundert,mivel az áttétel négyzetgyök Ra/Zh ebből nem dupla menetszám jön ki.
Javítsatok ha tévedek. üdv.
Helló! Mi újság, úgy veszem észre, hogy nem nagyon érsz rá mostanában
Elég elfoglalt vagyok mostanában,nem jut annyi időm a csöves erősítőkre mint szeretném...
Azért a topikot figyelemmel kísérem. üdv
Nem 2x annyi menet kell !!!!!
Mate78 írta hibátlanul , nem feszültséget transzformálunk , impedanciát !
Mate78 leírta a képletet , azzal pontosan kiszámítható . Most nem látom a kérdéses kimenő adatait , ha megadod kiszámíthatom .
Tungsram gyártmányok, szóval nem tudom.
SY102 és SY104 diódákat szeretnék használni (GE), bár nem tudom hogy mit bírnak(utána kell majd néznem). Meg ugye azért kérdeztem, mert sem az alá sem a túlfűtést nem szereti a cső. Végülis rendelkezésre áll még 24V is, mert 2x12V os a trafó(két különálló secunder 300/1000mA). Egyik 12V-ról menne a fűtés, a másikról pedig a Másik trafó ami majd az anódtápot csinálná. Bár lehet hogy mégis lessz benne egy 555+tranyó a késleltetéshez, ha nem találok más megoldást. Megaztán gondolom hűteni is kéne az LM317-et, vagyis kell borda, annak meg már nem hiszem hogy lenne hely( talán csak egy egészen kicsinek).
Sziasztok. bocs a kérdésért,de...hogyan lehet rajzot csatolni a hsz-hez? itt van kiszkennelve cd-re,azt beteszem,meg is nyitja,ahogy kell,és aztán...hogyan tovább? ez ma már nem lesz meg...
Amikor a hozzászólást írod, ugyanabban az ablakban van majdnem középen bal oldalt egy olyan írás, hogy: Fájlmelléklet
Mellette a Tallózás... gombra kattintva kiválaszthatod, hogy a gépeden melyik fájlt (képet) akarod feltölteni a hozzászólásodhoz. Ha több képet vagy egyéb fájlt akarsz csatolni, akkor megnyomod a +1 fájl gombot, és keletkezik még egy, az előzőhöz hasonló sor, ott ugyanígy tallózhatsz a gépedről... Maximálisan 4 db képet/fájlt lehet egy hozzászóláshoz csatolni.
THANK YOU!!valami hasonlóra gondoltam,cs.nem mentettem a doksik közé...
Szia Köbzoli!
Akkor ezzel a néhány 100V-os táppal mi a helyzet, amiről a kezdő kérdések topicban beszélgettünk?
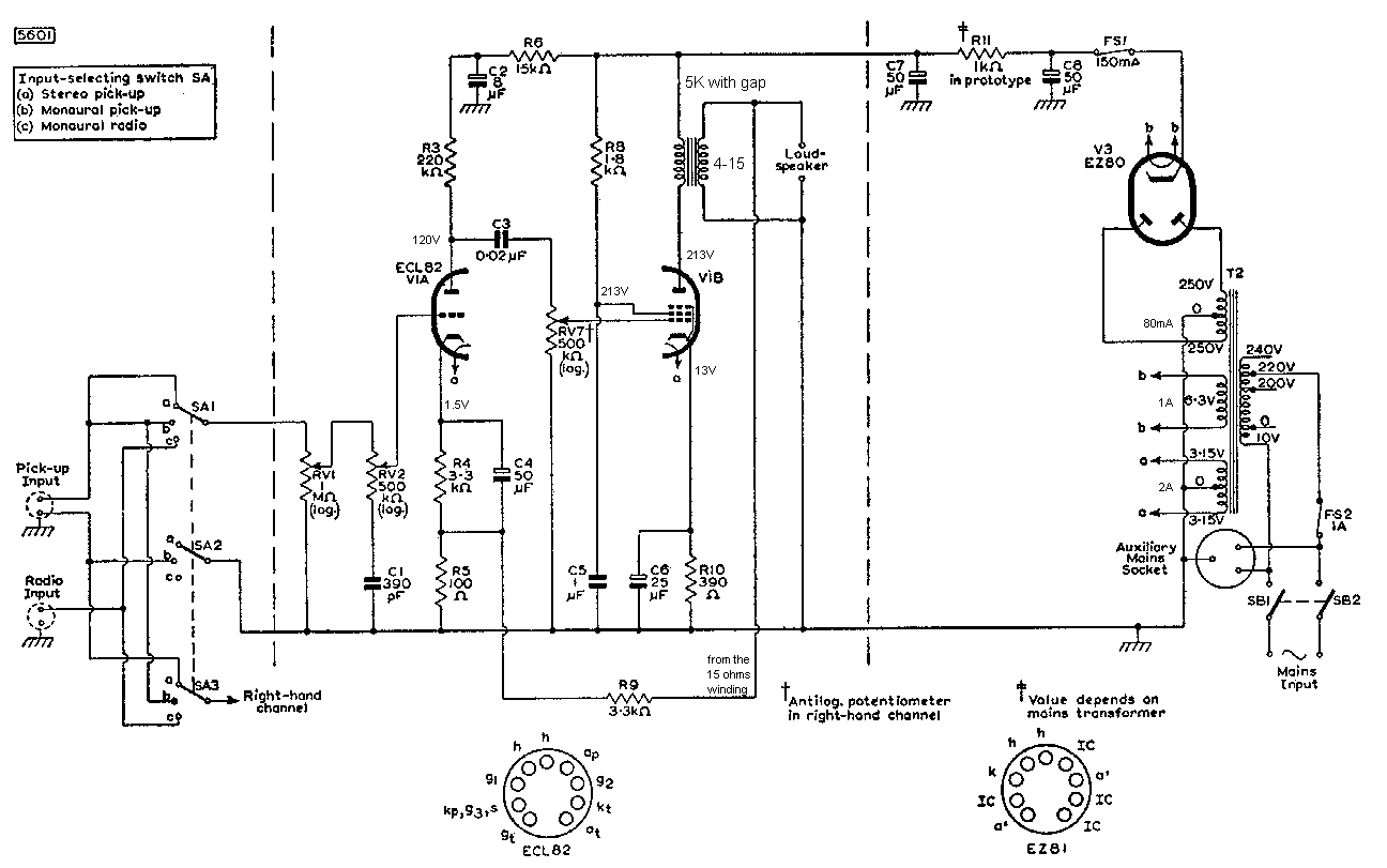
Tudtok valamit olyan csőről, hogy QQE06/40 ? Mekkora anódellenállás kell neki?
Erről van szó, de ebböl az adatlapból nem derül ki az illesztőellenállás.
Most van nálunk lomtalanítás.Beszerző körutam eredménye:1 db Orion 520/A rádió,tök kosz,de hiánytalan,és a koszt leszámítva viszonylag jó állapotú.
1 db osztrák gyártmányú valamilyen rádió,természetesen ez is csöves,ECL86 a vége,és min.15 cm átmérőjű hsz van benne.Állítólag működőképes,de mire odaértem az egyik tesvír már levágta róla a hálózati kábelt. 1 db Kékes TV,1db másik Videoton TV azzal a kis hangkimenővel,illetve egy fél Teszkós szatyor mindenféle cső,köztük pár ECL/PCL86.Asszony nézett is hülyén amikor mindenki a konténerbe hordta a ramatyot,én meg vissza.De hát ez van. üdv
Minden tiszteletem a Tied, hogy ennyi idősen ilyen erősítőket építesz, de nem bírom megállni, hogy ne jegyezzek meg valamit! Vagyis inkább kérdeznék: miért reisser csavarral dolgozol??? ugyanannyiba kerül egy "D-fejű" 3-mas csavar, az anya 1 Ft, az alátét "félforint". és az egész sokkal szebb, és stabilabb lesz!!! Tényleg nem kötekedni akartam, csak nem bírtam megállni! Egyébként hogy szólnak a GU-k?
Hali Mindenkinek!
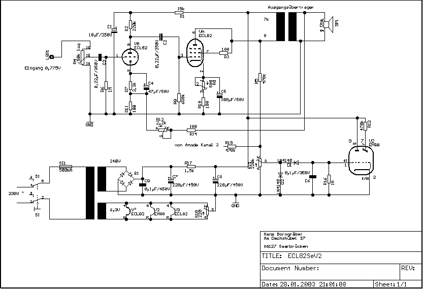
A neten találtam egy nagyon egyszerű csöves erősítőt ECL82-es csövel. Szerintetek érdemes-e megépíteni,és ha igen,akkor mire kell figyelni az építésnél? Ecl82 Single-Ended 2
Mi az a reisser csavar?
A válasz: túl lusta vagyok elmmeni a csavarboltba
Egyetértek köbzoli kollegával. Nézd meg ezeket is.
Ez is az.
csak süllyeszteni kellene őket és máris jobb a helyzet, és akkor nem kell D fejű csavar mert így "eltűnik" a feje!
Egyébként gratula Müszi!
Jó lett az erősítőd! Az alu sapkákat a GU-k tetejéről nem szeded le? Látom felhasználtad az egyik EY88-at
Vagy lehet kapni olyan díszalátéteket, amikbe ezeknek a csavaroknak a feje belesimul. Én láttam ilyesmit műanyagban, ezüst- és bronzszínű rémben is.
Bocsi, nem érek rá, csak este.
Müszi
milyen kimenőt használtál a GU50-hez?És milyen a hangja az erősítőnek? Amúgy én is csak gratulálni tudok a munkádhoz. üdv.
Nagyeviz kollega!
Kerlek, kerlek, tedd fel a rajzot a Pl500 SE cuccrol, nagyon felfokoztad az emesztesemet az SE 13W emlegetesevel. Valami hasonlot keresgettem es PL500 akad otthon eleg... ![]() Cheers! |
Bejelentkezés
Hirdetés |













