Fórum témák
» Több friss téma |
A válaszablakban lévő LINK feliratú gombot használd!
Koszonom a kepet. Ez alapjan mar meg tudom tervezni. Tulajdonkeppen pontosan erre gondoltam. Megegyszer koszonet.
Bocsánat nem jutottam géphez, de CIROKL segített ha jól látom.
Potitengely hosszabításhoz vettem ilyet: Bővebben: Link Meg 6-os alurudat méterre.
Megnéztem a felsorolt értékeket. Nagyobb hangerőn hallgatva kellet neki az 1,1A, de 1A állítottam. Úgysem fog menni akkorra hangerőn. Halkan nem találtam különbséget benne. Köszönöm a segítséget.
Keresnék 16W -os JLH panelt itthon, dupla TO-3 tokozáshoz ( 4db 3055/panel)
A segitséget elöre is köszönöm.
Sziasztok!
Gondolkodom JLH építésén. Van két toroidom (29V sec/150watt), a külön táp megoldható. Van-e valakinek gyakorlati tapasztalata, hogy kb 44V-on hogy működik. Óriási hűtőbordám van, a hűtéssel nem lesz gond. Mi a véleményetek a kínából (pl Aliexpress) rendelhető nyákokról? A hozzászólás módosítva: Szept 9, 2019
Szia! Én kínából rendeltem, de felhívták itt a figyelmem, egy hibára rajta, mégpedig, hogy a kondik túl közel vannak a tranzisztorokhoz, így hamar kiszáradnak. Megoldottam úgy,hogy raktam oda szigetelést.
Azért jobb oldalon az üres helyet sajnálom, de jó volt látni a készüléked.
Szia! A teljesítmény miatt huzalpoti kéne a nyugalmi áram beállításához. Ehhez a táphoz 20 W-os DoZ-t építenék, Bővebben: Link
Köszönöm! Bár még így is van benne 'ruhaszárító', ahogy egyszer fogalmaztad!
Két trafóval terveztem eredetileg, akkor nem lenne üres, de ilyet sikerült beszerezni. Meg szeretnék majd saját készítésű nyákot is, ha lesz időm.
Azon gondolkozom, hogy mikor fog jelentkezni az első érintkezési hiba?
Másként fogalmazva, miért kell ennyi oldható kötést használni?
Felesleges! Csak ha a munkahelyemet nézem, ezernyi mágneskapcsoló, sorkapocs, stb. van így bekötve évtizedek óta. Ha meg mégis, van csavarhúzóm, azzal raktam össze.
Sumákul én is a két trafóra gondoltam, meg akkor már a duál monó egy suhintásra.
Nem láttam jól mi van benne, de egy alps poti sem ártalmas. És ha nem veszed túlzásnak, a bordán lévő szerelvény lehet asszimetrikus, és így a panelbemenetek közelebb kerülnek a potihoz. A potit meg lehet a bemenet közelébe helyezni, és már is jöhet a tömör ezüstözött huzal. És akkor hallgasd meg mit változott a hangja árnyékolt nélkül.
Te mikor nézted át a lakásba a villanyszerelvények vezetékrögzítését utoljára?
Még az érdekelne, hogy milyen hangzásbeli különbség van a JLH 1969 és a JLH2003 között?
Eredetileg fejhallgatóhoz szántam ezt a módosítást, de pont ugyanúgy szól, mint az eredeti JLH,ezért ide is felteszem.
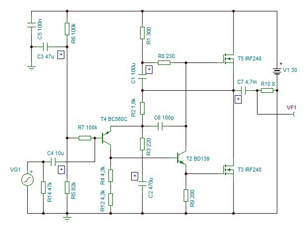
A végtranzisztorok korszerűbbre cserélése és mindössze egyetlen ellenállás cseréje eredményezi, hogy nincsen szükség 1-1,6A nyugalmi áramra a kielégítő működéshez. Már 50mA nyugalmi áram esetén a torzítás kisebb 0,05%-nál a szokásos szobahangerőkön. Ugyanakkor ennyire lecsökkentett nyugalmi árammal is képes a kapcsolás akár 20W teljesítményre is. Mindezek eredményeképpen egészen kis hűtőborda is elég. A nyugalmi áram durva beállítása R9-el történik, a finom beállítás pedig R4-el. R9 helyére először 100ohm kerüljön és innen óvatosan növelve az értéket növelhető a nyugalmi áram. Ha valaki le szeretné csökkenti a torzításokat a felére-harmadára, az forrasszon egy 100u-os kondit T2 emittere és R12-R4 közös pontjai közé. ( R12 és R4 természetesen összevonható az eredeti kapcsolás szerinti 8,6K-nak) Érdemes kipróbálni, mert a nyugalmi áram növelhető az eredeti értékig is, de meg fogjátok hallani, hogy már 50mA-nél is pont úgy szól, mint 1,5A-nál. Azért a 20W-sem elhanyagolható nyereség számottevő melegedés nélkül. A hozzászólás módosítva: Szept 16, 2019
Szia,
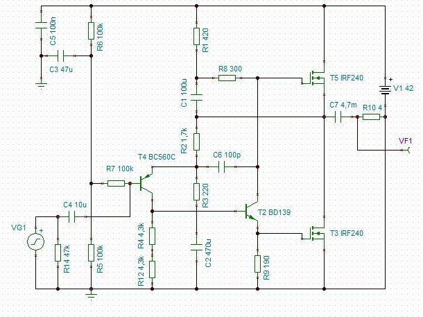
Gondolkodom, hogy kipróbálom a kapcsolásodat, pár kérdésem lenne: - a rajzon R2 és R1 értéke mennyire kritikus? (az 1.7k és 420R nehezen beszerezhető) - az elkók polaritását be tudnád jelölni? - az IRF240 helyett használható az IRFP240? - tápfeszültségre mennyire érzékeny (max. 30V-on járatnám) - 8ohmos terhlésre kell változtani valamit? Előre is köszönöm a segítséged! Üdv.: Imi
A szimulátor szerint a lenti rajz szerinti beállításban is probléma mentes. Kipróbálni nem tudom, mert nincsen 30V-os tápom.
Ezt a kapcsolást építettem meg, (korábban már megtettem, akkor nyugalmi beállítás után működött is) most is tudom állítani a nyugalmit szépen, reloop képletei alapján, most 1070mA-re állítottam. 23,7 V a pufferelt tápom (labortápom is csak 24V-os van) viszont a féltáp ekkor 18V a T3-T4 között a GND-hez.
Mit rontottam el?
Szia! Két poti is van a kapcsolásban. Először a kimeneti féltápot állítsd be az elsővel!
Az lenne a kérdésem, hogy a 8 ohmos hangfalam 6 ohmosra cserélem, akkor a nyugalmit kell állítanom?
Köszi!
Szerzek megfelelő potit, (rendeléskor lemaradt valahogy, ellenállásal pótoltam, ) ma már nem tudom megnézni....
Üdv! A nyugalmi áram növelésével nagyobb kivezérelhetőséget érhetsz el, igaz jobban is fog melegedni az erősítő. Bővebben: Link
Köszönöm!
Nna, most volt csak időm újra elővenni, féltáp van, nyugalmi van. Élesztést is rendben mondanám. Annyit vettem észre, hogy rövidrezárt bemenettel csendben van teljesen, ám ha rákötök egy mp3 lejátszót (nem ez lesz a műsor forrás, de ez pici meg nem sajnálnám ha baja esne) próbára, nagyfrekis fújás hallatszik a hangszóróból, mintha tuner lenne rajta állomás nélkül. Nem hangos, de hallható, hangerőtől független illetve én úgy hallom, hogy az, zene elnyomja de érdekelne a véleményetek... (Akár maradhatna is így, de azéért na...)
Szia. Az a sistergés vahy zaj amit hallasz az magának az mp3 lejátszóból érkezik, ugyanis ezeknek a kimenete zene nélkül átvált nagy impendanciásba és olyan mintha levegőbe lógna az erősítő bemenete, és ez okozza a zajt, ha a telefonod zárt állapotban van és csatlakoztatod az erősítődet ott is ugyanez a helyzet.
|
Bejelentkezés
Hirdetés |






Két trafóval terveztem eredetileg, akkor nem lenne üres, de ilyet sikerült beszerezni. Meg szeretnék majd saját készítésű nyákot is, ha lesz időm. 






