Fórum témák
» Több friss téma |
Kedves Béla!
Köszönöm a zéner kapaciás adataidat, mert már kezdtem gondolkodni, hogyan kellene megmérni. Én első sorban mérnöknek érzem magam. Nem szeretném J L Linsley-Hood-hoz mérni magam, de egyetértek vele, úgy emlékszem egyszer azt mondta, bármely két egyforma tisztességgel megépített erősítőnek ugyanúgy kell szólnia. Én nem hiszek abban, hogy van ilyen meg olyan zenére épített erősítő, szerintem egy erősítő legyen lineáris, nyilván a munkatartományában. De nyilván mindig törekedni lehet és kell is a jobbra. Az EVAmp-nál nem arról szól a történet, hogy mennyire lineáris, vagy mekkora a torzítása, nincsenek ezek mérésére megfelelő műszereim. Csak az egyre bénább fülemre hallgathatok. Azt amit ez az erősítő művel ne úgy képzeld el, hogy magasban kiemel, vagy mélyben, leméred és lineáris lesz. Úgy érzem, a magas tartományban nagyon tiszták lesznek a hangok, és szubjektíven ez vezet egy dinamikusabb hanghoz, nagyon szép hangtranziensekhez. Nem lehet azt mondani hogy ez magas szűrés, mert olyan visszhangok, zörejek szólalnak meg tisztán, amiket korábban tulajdonképpen nem hallott az ember, pedig az én fülem már csak 15kHz-ig dolgozik. Ezért gondolom, hogy inkább nagyfrekis tartomány torzítás csökkenéséről van szó. Saccoljuk meg a 400mW-os zener kapacitását <10pF-nek ami összevethető a FET 50pf körüli gate kapacitásával, és én is azt mondom, ez nem számíthat. Nem tudom megmagyarázni, ahogy azt sem miért kell a visszacstolás aljára a 22uF, ez FET-es kapcsolás, és ahhoz hogy jól szóljon, mégis kell. Sokat gondolkoztam ezeken. A zéner talán egyeáramúlag is belemodulál a kapcsolásba, vagy a kapcsolás szabályzástechnikailag lesz kiegyenlített? Nem tudom, de jól hallható, nincs tévedés. Nem az a kategória, hogy ragaszgassonk nyilacskákat a hagszóró membránjára. Még egy szó a meghallgatott zenékről. Azt hogy mit szeretek nem okvetlen titkolom, de meghallgatásokhoz elsősorban akkusztikus zenéket igyekszem használni, jazz, népzene, klasszikus zenekari, de persze meghallgatok nem annyira akkusztikus rock, pop zenéket is. A hallottak nem zenefüggőek, mondenféle zenével jelentős javulás tapasztalható, legfeljebb az ember egyes korábbi zenéiről megállapítja, hogy az mégsem olyan jó/részletező felvétel. De hallgasd meg. Ha meg akarod építeni, szívesen küldök 2N2007DW-t, mert a kínaiktól 2-3USD-ért rendeltem, 100db-ot küldtek. Király Tibor
Ez a most kicsit fájt
Szerintem fuss neki még egyszer....
Hát ez van, más se hülye. De egy napig jól éreztem magam.
És persze nagyobb kapacitású is lehet. Amikor utoljára mértem valami ZPD félét, akkor az olyan 35-50pF környékén volt. Persze ez a kapacitás függ a feszültségtől és a zener teljesítményétől is. Sőt a zeneren levő feszültségtől függően (még a névleges fesz alatt) jelentősen változik is, a gond talán leginkább ez lehet. Amúgy itt egy elég jó doksi (kapacitások a 25. és 26. oldalon):
https://www.onsemi.com/pub/Collateral/HBD854-D.PDF
Annak idején vagy 40 éve egy kapcsolóüzemű tápegység elemzése során felmerült a gondolat, hogy mi lenne ha egy teljesítmény inverter kitöltési tényezőjét egy zenei jellel változtatnánk. Persze sem gyors, de még lassú fet sem volt a környéken, legfeljebb tirisztor, vagy a menőbbeknél triak. Jó lett volna valami gyors kapcsolóeszköz. Persze nem volt, úgy hogy elfelejtődött a projekt. Természetesen jóval később kiderült, hogy a PWM erősítő elve már megszületett jóval az én gondolatom előtt, csak akkor sem volt hozzávaló alkatrész, ezért váratott még magára.
De én is boldog voltam, mert azt hittem hogy én találtam ki. Sajnos nem. Sem ezt, sem ezer másikat. Talán a fetgörbítőt, de még a végén kiderülhet, hogy azt sem. De jó egy kicsit boldognak lenni. Egy kicsi viccet szeretnék írni: -Én már tudom hogyan lesz a gyerek - Mondja a nyolc éves Pistike a hasonló korú Juliskának, -Az semmi - Válaszolt Juliska. -Én már azt is tudom, hogy hogyan nem.
PWM erősítővel kapcsolatos. Még '64 -ben bejött a laborba az igazgatónk, és persze ott nyekergett egy általunk eszkábált rádió. Megállt, és azt kérdezte, hogy mi bajom van, mi bajom van. Aztán azt mondta, hogy aki fusizni sem tud, az nem idevaló.
A baj az volt, hogy nem volt rendes tranzisztorunk, bár kilószámra volt, de mind kapcsoló tranzisztor volt, (merthogy a PCM átvitellel foglalkoztunk) igaz viszonylag nagy sebességűek. Na akkor építettünk egy PWM erősítőt, és gyönyörűen szólt. Igaz, nem is ezt a mostanában divatos önrezgőt, hanem egy tisztességes PWM modulátort. De ez a PWM dolog már akkor is régen ki volt találva
Béla, ha én tudom hogy kell gyereket csinálni, akkor tudok is?
Ha a technikai és személyzeti háttér megfelelő, akkor igen. A "Kék lagúna" filmben nem tudták hogy kell, de ez nem okozott akadályt.
Persze a kor is beleszól a dolog kimenetelébe. Már nekem is nehezemre esik a lábak között túrkálni a szerszámmal hogy ne taknyoljam össze az egészet. Inkább azokat szeretem, amelyek jól szét teszik a lábukat. Tompa hegyű szerszámmal legalább TO92 legyen, mert a maiakkal már nehezen boldogulok. Ezekhez már speciális folyasztószereket kell használni. De nehogy valaki azt érezze hogy nem a füleserősítős topikot olvassa, visszatérek. Van hogy egy véletlen, van hogy a kitartó próbálkozás és ezzel párhuzamos agyalgatás végeredménye egy izé. Ez az izé meg lehet hogy egy erősítő. Gyakran nem úgy sikerül mint szeretnénk, de valamit benézünk folyton. De a fotós is kattingat ezerrel, aztán csak lesz benne egy kettő használható.
Béla téged nem lehet csőbe húzni. Hiába Te már ilyen vagy..
Bár én a térdemre gondoltam, mivel azzal már nehéz az utánjárás. Szóval jó, ha az embernek van egy jó forrasztó pákája, de nem mindegy, hogy mit, hogy forraszt vele. Azonban vannak aki össze vissza forrasztgatnak, remélve, találnak jobb hangokat.
Az összevissza forrasztgatás teljesen rendben van, de nem árt ha az ember megnézi néha hogy mit is forrasztgat. Rengeteg olyan audió, vagy még audióbbnak készülő dolgot látni, amiben mondjuk egy fia audió célra gyártott alkatrész sincs, aztán nem érti a delikvens hogy miért nem jut vele egyről a kettőre. Egy rövid kis lista pl. ellenállásokra, bal oldalon ott vannak a gyártók meg típusok felsorolva, amikre kattintva némi infó is előjön.
Gondolom annak is lehet valami oka, hogy mondjuk egy wima vagy hasonló kaliberű 2-300Ft-os kondi nem úgy fog viselkedni a jelútban mint egy több ezer forintos, kimondottan arra a célra gyártott. Sok idő óta újra hallottam a régi szlogent, nem a kapcsolás "szól" hanem az alkatrészek.
Feltételezem nem tévedek nagyot ha azt gondolom, hogy itt burkoltan rám (is) céloztál. Ugye nálam egy fia kondi sincs a jelútban (a kompenzáló kondikat kivéve), tehát az ellenállások miatt szól(-hat) rosszabbul feltételezésed szerint a -120dB alatti THD-jú erősítőm, mint mondjuk egy TL071-esből felépített APEX, Audionote ellenállásokkal. Szerintem kicsit átesett mindenki a ló másik oldalára ezekkel a varázs-alkatrészekkel. Ha rossz a kapcsolás, cserélgessük benne az ellenállásokat meg a kondikat, járassuk 600 órát, oszt addig megszokjuk a hangját. Szerintem meg ez nem így van.
Amúgy feltennél ide most egy képet a jelenleg hallgatott végfokodról? Szívesen megnézném milyen alkatrészekből van felépítve. Azt is el tudom képzelni, hogy csak hinted az igét az alkatrészek hangjáról, miközben fogalmad sincs arról milyen irányban változik a HTA30-ad hangja ha a vcs.körben kicseréled a Mundorf ellenállásokat Takman-ra, vagy Audionote-ra, hiszen még messziről sem láttál élőben ilyen alkatrészeket. Más... részt vettem ennek a behangolás alatt lévő hangdoboznak egy-két tesztjén és hallottam az olcsó alkatrészekből megépített keresztváltóját, valamint félmillás Mundorf-okból készült keresztváltóját is. A tervezője szerint sem volt jelentős különbség a kettő között hangzásban, csak hát a megrendelő ragaszkodott a Mundorf-hoz.
"nem a kapcsolás "szól" hanem az alkatrészek"
Részben igaz. A kritikus pontokra - tápelkó, bemeneti és kicsatoló kondenzátor, visszacsatoló ellenállások, bemeneti hidegítő ellenállás, stb - jó minőségű tenyésztett alkatrészt kell tenni. Azonban ami benne van a visszacsatoló hurokban - minél inkább a kimenet felé - oda megfelelnek az egyszerű alkatrészek is. szvsz.
Kicsit meglepődtem ennek a hangfalnak a megjelenésén. Az ilyen hangoszlopnak 5m-en belül nem lesz egyetlen fáziskoherens lesugárzási pontja sem. Fizikai okokból.
Lehet ilyet építeni, ha mindegyik azonos sávban dolgozó hangszóró külön van hajtva és külön késleltetve. Különben olyan lesz, mint egy ragyogó, életteli, pompás színes kép - ami viszont életlen.
Kedves Tibor!
A végéről haladok előre. Köszönöm a felajánlást, de mint ahogy másik fórumtársunknak írtam, erősen birkóznom kell a TO92 alatti mérettel. A durvább vasakhoz vagyok szokva, az SMD alkatrészeket már leseprem a szeméttel együtt az asztalról. Valami oka biztos van hogy a zénerekkel jött rendbe a hangja az EVA ampnak, de nem könnyű rájönni. Én szeretem ha tudom (szeretném tudni) hogy mi az oka ha valami jó, és mi ha rossz. Persze nem mindig sikerül. Az is lehet, hogy szüksége volt a plusz kapacitásra, mert gerjedt. Természetesen ezt csak feltételeztem, kicsit sem biztos. Régen sem szimulátor, sem rendes adatlap, tudás meg szál se, és erősítőt építettem. DC szempontból még csak elboldogultam, de nem értettem a tranzisztorok nagyfrekvenciás viselkedéséhez. Fogalmam sem volt hogyan kell meghatározni egy Miller kondenzátor értékét. Néha fogta magát az erősítő, és elkezdett melegedni, meg halkan búgni. A nyugalmi áram beállító trimmer kontakt hibájára gondoltam, de csere után is alkalom adtán visszatért a probléma. Kénytelen voltam segítséget kérni, és első kérdés az volt, mekkora a Miller kondi. Mondtam 47pF, mert ekkorát szoktak tenni. Na ja, de gyors végtranzisztorokhoz, nem 2N3055-höz. 220pF már jó volt, de nem hagyott a kíváncsiság, mégis hol kezdődik az elégséges. Én nekiálltam cserélgetni. Nyilván nem ez a legjobb megoldás, de nem találtam jobbat. 33p esetében azonnal gerjedt, 68p-nál már soha. Persze gondolom attól még voltak túllövései. Ezért gondolom, hogy egy zéner kapacitása is elég lehet a stabil működéshez, még ha az csak néhány pF is. Most abbahagyom, mert megjöttek a gyerekek.
Kedves Zsolt, most nem erre gondoltam. Ha visszaemlékszem életem két legjobb forrasztására....
Szőkék voltak.
Most én kérlek Karesz, ne csinálj belőlem felbujtót, hogy egymásnak estek, mintha annak értelme lenne.
Sajnálom, hogy nem ment át a forrasztás élvezete soraimban. És elégedjetek meg azzal, hogy mindenki úgy épít, hogy neki jó.
Most én miattam idekerültek nem idevaló dolgok is. Az is igaz, hogy az általad felvettet dolgok helye kényszerpihenőt kapott. Egy kicsivel azonban megtoldanám felvetésed, tapasztalati dolgokkal. A konstrukcióból fakadó, adódó tulajdonságok, hangzásra gyakorolt hatásával.
Ez az ún. Arrays sugárzó. Nem én gyártottam, mert nem értek hozzá és nem is akarom megtanulni. Csak meghallgattam néhány helyen, különböző rendszerekben. Ott, abban a 16m2-es szobában, ebben az állapotában, olyan sztereóképe volt amilyet addig még soha nem hallottam.
"Más... részt vettem ennek a behangolás alatt lévő hangdoboznak egy-két tesztjén és hallottam az olcsó alkatrészekből megépített keresztváltóját, valamint félmillás Mundorf-okból készült keresztváltóját is. A tervezője szerint sem volt jelentős különbség a kettő között hangzásban, csak hát a megrendelő ragaszkodott a Mundorf-hoz."
Nem szívesen, tartva, hogy vitaindításnak veszed, vártam a válaszommal. Végül is, remélve, hogy nem akarod elvitatni a tapasztalataimat, mondanám, hogy nem értem az idézett tapasztalatodat. Nekem még nem volt V Cap-om, sem Mundorf-om, de Jantzeneket használok. Így vannak bejáratási tapasztalataim a Jantzenekkel. Mondják, hogy nincs bejáratási igényük, de én mást tapasztaltam. A V Cap-nál is sokszáz óráról regélnek. A Jantzeneknél 4-500 óránál stabilizálódik a hangjuk, ezt tapasztaltam. Azonban mikor a váltóba tettem különbség akkor hallatszott azonnal. Azonban a bejáratás során alkalmilag ciklusosan változott a hangkép, még torzítások is előfordultak időnként. Szóval se így, se úgy nem értem a kondenzátorok véleményezését, az említett módon. Persze nem kell nekem mindent érteni.
Hasonlít az arrays-ra, de nem az. Az arrays-hoz pont kell a késleltető egyébként. Különben mindegy, már az az maga nagy szó hogy hangolja valaki a hangfalat, nem csak beledobálja az akármilyen jó hangszórókat.
Nem nagyon akartam beleszólni, de mi alapján született meg a vélemény, miszerint nem lesz egyetlen fáziskoherens lesugárzási pontja sem?
Nekem ez a véleményem. Vitázni pedig nem szeretnék róla.
Értem. Köszönöm a kimerítő választ.
Jó estét.
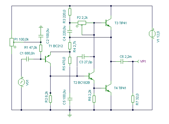
Ünnepi elfoglaltságnak indult meg a doboz is adott volt , elkezdtem egy JLH füles erősítőt építeni. Ma eddig jutottam.
Jó estét.
Elhaladtam kissé meg is szólalt a tápot kell még beállítani meg a féltápot , ja és a dobozolás.
Jó estét.
A reloop féle átdolgozás a füles AKG de tipus nincs rajta.
Sziasztok! Van egy jol működő Sony Cdp-770 cd lejátszom, amin van külön fejhallgató kimenet potméterrel, nagyon szépen szol, az az ötletem támadt hogy mivel nincs rajta bemenet jó lenne bele épiteni aux bemenetet igy akár mp3 lejátszót is tudnák rá kötni vagy bármit, van egy kinai kolás pohárba épitett sd kártyás lejátszom, amit usb-n lehet tölteni, azt gondoltam be épiteni, meg szerelni rá aux rca, is, csak nem tudom hova kéne kötni, meg van a rajza is melékelem meg egy pár képet is. Köszönöm előre is. Imre.
EVAmp hírek!
KT oldalán látható az új verzió, az EVAmp II. A hozzászólás módosítva: Jan 4, 2020
Üdv!
Eltelt pár év, de végül ezt is kipróbáltam. De előbb, hogy jutottam el vissza a kezdetekhez: Anno kisteljesítményű erősítőt építgettem hangfalak meghajtására, most végre fejhallgatókhoz. Ami nekem hangzásilag legjobban bejött, az a Canamp klón, de az A osztály miatt mindig kerültem az éles használatát egészen kb. egy évvel ezelőttig. Akkor építettem egyet, hogy majd jó lesz a számítógépembe (két táphellyel rendelkezett az a házam, kézenfekvő volt egy ATX táp dobozába bedobni mindent). Igen ám, de csak 2 teszt trafóm volt, az egyik egy 10W körüli, amely jobban melegedett üzem közben, mint a komplett erősítő és egy 50W-os, amely viszont önmagában akkora mint egy ATX táp... Ezekkel gyönyörűen szólt az erősítő, így hát vettem egy olyan trafót, ami sínre szerelhető és elfért az erősítő mellett a táp házában. Igen ám, de iszonyatos brummot gyártott akkor is, ha rövidzár volt a bemenetén. A következő trafóval csak akkor lett zajos az áramkör, ha a PC-vel összekötésre került. Ezen a ponton szakadt el a cérna, az erősítőt átpakoltam egy mini ipari PC házba, mellékeltem a böhöm trafómat és odaajándékoztam egy munkatársamnak, aki azóta is elégedetten használja... Kísérleteztem sokat különböző fejhallgató erősítő modulokkal, találtam is egy egészen kellemes D osztályú erősítőt: TPA6120. Vettem olyan külső hangkártyát is, amelyben ez volt a fejhallgató kimeneten. Nem rossz, sőt, egész kellemes hosszabb távon is hallgatni, de nem egy Canamp... Végül a hangkártyától megszabadultam, mert a hangerőszabályzása is digitális volt, bosszantóan kis lépcsőkkel. A korábbi problémák alapján gondoltam, nem Canamp-ot építek, hanem valami más A osztályút, szimmetrikus táppal, mert az a mániám. Sajnos nem akadt olyan, ami tetszett volna, már ilyen modulokkal is próbálkoztam kínai barátaimtól, de mindhiába. Már ott tartottam, hogy megépítem az ESP füleserősítőt, amikor beugrott, hogy te írtál anno arról, hogyan lehetne A osztályút csinálni belőle. Nem sikerült jól működőre építenem. Már nem emlékszem, mennyivel jártam 1 Ohm alatt, de a nyugalmi áram alig emelkedett. Rövidzárnál szépen működött egyébként, viszont 45-50W-ot fogyasztott Kisebb teljesítményfelvétel mellett viszont hajlamos volt rádiófrekvenciákon gerjedni, így végül elengedtem a dolgot, hogy ez nem fog menni... Pedig úgy álltam ennek neki, hogy vettem egy R magos trafót, tehát volt lendület. ![]() A csöves világba így sem kóstoltam bele, de véleményem szerint kellően nagy körívet írtam le és el kellett a végén ismernem, nincs más választásom, mint nekilátni újra egy Canamp klónnak. Mivel nem ehhez vettem a trafót (az R magost), nem 2x9V váltóm van, hanem 2x12V, így meg sem próbáltam 5W-os ellenállásokat izzítani, 10W-osak a 100 Ohm-jaim, kisebb hűtőbordára szerelve. A műveleti (NE5532) erősítő pedig 100 Ohmot kapott tápáganként. Érzékenyebb így az áramkör, a visszacsatolást is 100K-ról 22K-ra vettem vissza. Érdekes, hogy NE5532-vel abszolút zajmentes, de LM4562NA -val, vagy egy kínai koppintásával kipróbálva jelentős alapzajra tehetek szert. Ma megérkezett az USB-s DAC is a készülékhez, s akkora kimenő jele van a 8 darab parallel TDA1543-nak, hogy a végfok 22 Ohm-ját is 220-ra növeltem, hogy csökkenjen a kimenő teljesítményem - egyébként bevált, nem hallani, ha be van kapcsolva, egészen 7-es hangerőig (a 10-ből), de akkor is csak minimálisan. Még töröm azon a fejem, hogy esetleg a hangerő szabályzását DS1869-re bízom (ami egy reosztát - munkahelyen használom és bevált). |
Bejelentkezés
Hirdetés |




Szerintem fuss neki még egyszer.... 














Kisebb teljesítményfelvétel mellett viszont hajlamos volt rádiófrekvenciákon gerjedni, így végül elengedtem a dolgot, hogy ez nem fog menni... Pedig úgy álltam ennek neki, hogy vettem egy R magos trafót, tehát volt lendület. 



