Fórum témák
» Több friss téma |
Fórum » Akkumulátor töltő
Szia, Ha veszel egy ilyen B6 töltöt, azzal mindenfajta akksit tudsz tölteni.
Sziasztok!
Valaki meg építette már közületek ezt a Kapcsolást?, mit szóltok hozzá?. Regeneráló automata akkutöltő néven fut a cikk 2004-es évfolyam. Hasonlít a kapcsolás egy része a RESZURSZ-1 típusú töltő rajzához. A hozzászólás módosítva: Okt 18, 2020
Szia !
Egy ismerösöm megépítette,sajnos van egykét hiba a kapcsolásban elsőre nem fog mőködni ! - a trisztoros gyútókört átkelett alakítani fazékvasmagos-ra - rc tagokat kelett változtatni mert a komparátort nem lehet beállítani túl rövid a kisűtő impulzus - a két teljesítmény ellenállást kb 25W-ra kell emelni mert túlmelegednek -új nyáktervet készített hozzá Én is megakartam építeni ,aztán nem lett rá időm !
A Töltést azt értem, de amikor "regenerálást" említesz, az milyen működési sajátosságokat jelent. Korábban is hallottam már ilyesmiről, de eddig nem sikerült tisztázni magamban a folyamatot. Ha tudod, mond el nekünk.
Ha másik áramkör is szóba jöhet, akkor Proli007 tervei alapján készült töltőből több jól működő építésről tudok. Az enyém ebből így néz ki. Nem mellékesen az elődjét magam is sok éve használom. Ugyan nem a saját autómhoz hanem a céges akkumulátorokhoz, de ez csak megerősítő a megbízhatóságát. Idézet: „Ha tudod, mond el nekünk” Ugyanmár. Ő feltett egy kérdést, hogy mit is értsen azon a kapcsoláson, erre te felelősségrevonod, hogy feltette a kérdést, és magyarázza el neked, amit megkérdezett? Ha tudja, mondja el a kérdésére adott választ???
A regenerátor töltő azon az elven működik, hogy kicsit tölt, kicsit kisüt. Ha a töltési idő hosszabb, mint a kisütő, az akksi fel fog töltődni. (nyilván van eltérés a töltő, és kisütő áram között is)
Az intenzív áramirány változás pedig le tudja választani az ólom elektróda felületéről az ólomszulfátot, ami nem vesz részt az akku működésében, csak csökkenti az aktív ólomfelületet, ami kapacitás vesztést okoz. A leválasztott ólomszulfát viszont összegyűlik a cellák alatt (ólomsár) ami előbb utóbb cellazárlathoz vezet. A hozzászólás módosítva: Okt 18, 2020
Ez a töltés-kisütés kombináció ígér értékelhető eredményt? Várhatóan növekszik a kapacitás a leváló ólomszulfát miatt -tételezzük, fel nem következik be a cellazárlat az ólomsár miatt-?
Tud javítani a helyzeten, de csodát nem lehet várni tőle. Az akku eredeti kapacitását visszaállítani nem lehet, de jobb, lehet sokkal jobb lesz mint a "kezelés" előtt.
Sziasztok!
A kapcsolást meg építettem, és tényleg nem a várt eredményt hozta. Ahogy nagyg282 fórumtárs is leírta a kapcsolás tényleg nem működik!, a komparátornak túl rövid a kisütő impulzusa, ez az egyik, a másik meg hogy mikor az akkumulátor feltöltődött az áramkor nem kapcsol ki, hanem tölt tovább. Az áramkör jelenleg úgy viselkedik mint egy fényerőszabályzó, a P1-es potencióméter letekert állapotban a kimeneten (párhuzamosan az akkumulátorral kimeneten mérve) 12,5V-ot mérek, míg feltekert állapotban a kimeneten 15,5V jelenik meg, ez már elég sok egy aksinak, mert tudtommal a maximális töltő feszültség 14,4V lenne. Ahogy pucuka fórumtárs is írja a regenerátor töltő azon az elven működik, hogy kicsit tölt, kicsit kisüt, csak hát ez a kapcsolás így ebben a formában nem működik. Az egész kedvem el ment ettől a kapcsolástól, újra már nem fogom építeni, hanem építek inkább egy bevált kapcsolást. Szemezgettem EZZEL a kapcsolással is, de talán lehet hogy jobban jártam volna ha meg építem ezt. Kedves Alkotó te melyik kapcsolást építetted meg?, esetleg egy rajzot, és panel tervet nem osztanál meg?.
Ezt a kapcsolást találtam itt a fórumon.
A panelokat otthon nehézkes elkészíteni, ezért készen kínálom őket. A linkek még egy korábbi változatot mutatnak, mod3.2-es panelt tudok adni.
Szia Alkotó!
Na ez nem semmi, jó bonyolult ez a kapcsolás. Mit takar magában ez a kapcsolás hogy ilyen bonyolult?.
Én nem látom bonyolultabbnak mint amit Te találtál, csak ahhoz képest ez működik.
Állandó árammal tud tölteni, amit a vége felé tetszésed szerint át lehet váltani csökkenő karakterisztikára is. Illetve nem egy "folyamatos" egyenfeszültséggel tölt, hanem kicsit "lökdösi" a töltést, ami felfogható impulzusoknak is. Ettől -az én tapasztalatom szerint- jobban feltölthető az akkumulátor.
Értelek!, hol találom meg a teljes dokumentációt (már ha van neki?) valamint a rajzát ahol jol ki lehet venni az alkatrészek típusait?.
ITT van ez a kapcsolás, gondolom erről beszéltél?, ehhez vannak panel tervek is, és a hozászolások is pozitívak, tehát ez bevált kapcsolás.
Szia !
Igen arról beszélt ez egy régebbi verzió a piros paneles egy tovább fejlesztett konstrukció némi többlet tudással !Mindkettőt megépítettem elsőre beindult profi kapcsolás, 3.2 verzióhoz paneljét házilag nem lehet elkészíteni szerzőtöl lehet megrendelni ! Én is készítettem egy töltőt, felteszem neked ez is megépített bevált konstrukció ! Majd eldöntöd melyik szimpatikus ! A hozzászólás módosítva: Okt 19, 2020
Az alkotó féle töltő doksiját a forumról kell letöltögetni ,nekem megven egyben felteszem !
Az alábbi mellékletek a szerző kérésére törlésre kerültek: Accu-Mat1-mod-3.2 alkatrész.pdf Accu-Mat1-mod-3.2 BOTTOM.pdf Accu-Mat1-mod-3.2 felépítés1.pdf Accu-Mat1-mod-3.2 felépítés2.pdf Accu-Mat1-mod-3.2 huzalozás.pdf Accu-Mat1-mod-3.2 kapcsolás.pdf Accu-Mat1-mod-3.2 TOP.pdf Élesztési-beállítási javaslat mod-3.2.pdf A hozzászólás módosítva: Okt 22, 2020
Moderátor által szerkesztve
Szia nagyg282!
Nagyon szépen köszönöm a terveket!, ez az Accu-Mat 1 mod3.2-es változat nagyon szimpatikus, viszont ezen a rajzon szerepel egy CS18-as pozíció számmal rendelkező csatlakozó, ide gondolom egy kapcsolót kell kötni hogy lehessen állítani az állandó áramot, valamint a csökkenő áramot?.
Igen,pontosan lehet kapcsolót rakni az előlapra vagy fiszen bekötöd !
Sok munka a megépítése,az ajánlott alkatrészeket kell beszerezni (hűtőborda ,trisztor.diódák )de megéri nem fogsz csalódni!
Remélem már nem fogok, de biztosan működik ha ti is meg építettétek.
Természetesen a rajzon szereplő alkatrészek típusaival fogok építkezni, már csak Alkotó fórumtársra várok, hogy egyeztessek vele a panelokkal kapcsolatban.
Amit először néztél az is müködő képes az eredetileg hobby elektronikás leírás,igaz egyszerübb kevés alkatrész kell bele de kevesebbet is tud( nekem a panelterv nem tetszik)!
A regenráló töltő nem lenne rossz csak ahogy leközölték az nem működő képes az tovább kellene fejleszteni ,más is belefutott ebbe ! A hozzászólás módosítva: Okt 19, 2020
Sziasztok!
Egy kis segítséget kérnék! Vettem egy ilyen akksit (lásd kép). Kerékpár lámpához használnám 6V 3W-os izzóval. Jelenleg 4db ceruza akkuval használom, de a 4,8V-tal nem ad maxi fényt. Addig nem akarom használatba venni a 6V-os akkut, amíg nincs töltési lehetőségem. Valami egyszerű töltő rajzra lenne szükségem, ami 7V-on 300mA-es töltőáramot biztosítana. Először a csavarbehajtóm töltőjére gondoltam 9V 800mA-es. Azt viszont nem alakíthatom át mert kell a géphez. Ha lehetne hozzá "adaptert" csinálni ami csökkentené 2V-tal a feszültségét és 300mA-re korlátozná az áramát, akkor szóba jöhetne. A másik megoldás egy komplett töltő. Addig nem okoz problémát az elkészítés hogy stabil feszt csináljak (7806+2 dióda a 2-es lábra=7,2V). Az áramkorlát viszont már gondot okoz....
Az LM317 adatlapjában van példaként egy egyszerű töltőáramkör.
Szia!
Kösz a rajzot! A neten már kerestem és találtam sokat lm317-tel. Nekem viszont 78xx-eim vannak, vagy uA723-asok. Az elektronikai számításokhoz nem értek, de most jutott eszembe hogy utána nézek a zener ellenállás méretezésnek. Az alapján megpróbálom kikalkulálni a szükséges áramkorlátozó ellenállást. Ha jól számoltam 6,5 Ohm /1W-os ellenállásra lesz szükségem. Próba-szerencse. A hozzászólás módosítva: Nov 1, 2020
Hello!
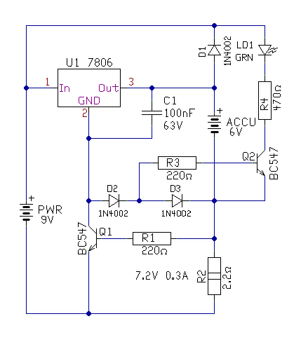
Lerajzoltam hogyan lehet ezt megoldani és mivel. A 2.2Ω-ból 2W-os bőven elég. Tettem bele egy jelzést is (mert a következő kívánságod úgy is ez lenne). Kb. a töltés végén (vagy ha nincs rajta aksi) jelezni fog ha igaz.
Barátom... le a kalappal!
Maxxximális köszönetem! BC182 van itthon, gondolom jó bele. Minden más alkatrész is van hozzá úgyhogy meg fogom építeni. Ha nem is ma... Mára "be vagyok táblázva" (rokonság az ünnep miatt). Még egy kérdésem lenne: mi történik ha a stab 2-es lába egy pillanatra "megszakad"? Tegnap este ugyanis lomoltam egy kicsit és előkerült egy félkész táp, amit most összehoznék ezzel a töltővel. Az eredeti elképzelés az volt, hogy egy 4 állású kapcsolóval 6-9-12V-os fix 1A-es tápot csinálok. (2-es láb és test közé ellenállások) Az átkapcsolás pillanatában azonban a 2-es láb "szakadásba" kerül, bírja ezt a stabIC? Ha igen, akkor befejezem a kütyüt és lesz 6-9-12V+töltő.
Hello!
- Persze jó bele a BC182. - Ha megszakad a 2-es láb, akkor a kimeneti feszültség felugrik, amennyire tud. Ez kb. betáp-1.5V. Ekkor az áramot (ha rajta az aksi) az áramot csak az IC belső áramkorlátja korlátozza. Ez kb 1.2A lesz. - Ha 9V a betáp, akkor erősen "éheztetve van" a kapcsolás, mert a maradék feszültségek ép csak elegendők a 7,2V feszültséghez. - A Led kicsit hamarabb jelez mint kellene. De azt így egyszerűen belőni a semmivel elég nehézkes. - Ha van egy egyszerűkapcsolás minimális alkatrészekkel/megkötésekkel, azt általában nem nem túl szerencsés tól-ig univerzálissá tenni.
Szia!
Találtam egy rajzot ahol megoldották a fokozatkapcsolós problémát. Ha a töltő áramkörödet 12V-ról működtetném kellene-e valamelyik alkatrész értékén változtatni? Őszintén szólva nem emlékszem hogy a trafó egyenirányítva hány V-ot ad le. Délután megmérem.
Ne bonyolítsd a dolgot. Hallgass a tervezőre aki ezt írja többek között: "...nem túl szerencsés tól-ig univerzálissá tenni."
Hello!
Én a helyedben nem ragaszkodnék ennyire ehhez a stabilizátorhoz, csak azért mert ez van a fiókban. Ismertek ezek a kapcsolások, de a tulajdonságai is. Ezeknek a stabilizátoroknak van GND láb felé árama. Quiescent current, ami csak maximumban van megadva, pld. 6mA. Ezt még befolyásolja a a terhelés változása 5mA..1A között, 0,5mA-el és a bemenő feszültségfüggő változás ami 8..25V között további 0.8mA-ra tehető. Nos ezek az értékek befolyásolják az R1..R4 ellenállások méretezését. A 470Ohm is azért került az áramkörbe, hogy csökkentse a GND áram szórásának változását, egyben biztosítja az IC minimális terhelését, ami kb. 5mA. Tehát ha pontos kimenti feszültséget szeretnél a töltéshez, akkor az R1..R4 értékét egyedileg mérés alapján kell meghatározni vagy beállítani. Ez a kapcsolás táp és nem töltő. Tehát nincs védve viszáramtól, így nincs dióda a be és kimenti pont között. Aksinál ere szükség van, mert hálózat kimaradás esetén (vagy ha előbb teszed a töltőre a aksit, mielőtt bekapcsolnád a töltőt) meghibásodhat az IC. De kimaradás esetén 10..15mA-el terheli majd az aksit. De emlékezetből nem lehet áramköröket tervezni, számolgatni kell, ahhoz pedig alapadatok. 12V-ról lehet tölteni az aksit, mert az IC adatlapja szerint minimális bementi feszültség többletigény, 2V. A 7.2V töltőfeszültség maximumnál ez 9,2V minimális bemeneti feszültséget jelent. Ehhez jön még hozzá az áramkorlátozó tranyó bázis-emitter feszültsége, ami kb 0.65V. Így a minimális tápigény 9.85V. (De úgy hogy a pufferkondi szűretlenségből adódó hullámzásnak ez legyen a legalja. Különben csökkenni fog a beállított töltőáram.) |
Bejelentkezés
Hirdetés |


























