Fórum témák
» Több friss téma |
Fórum » Kapcsolási rajzot keresek
Témaindító: Kallai Csaba, idő: Márc 11, 2006
Témakörök:
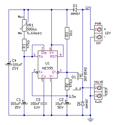
Hello! Lenne, ha ez egy NMOS lenne forráskövető kapcsolásban. De ez egy PMOS és közös Source kapcsolásban dolgozik.
Hello! Így van, utólag sejtettem, hogy ez valami olajozó soleonid lesz. De ha már lúd..
Szia,
Ezt már meg sem érdemlem... Amúgy a legkevesebb hogy elmondjam pontosan mire is kell: Van egy '81-es Vespa PK 50 S robogóm ami gyári kiépítésben sem KM órát sem pedig üzemanyagszint mérőt nem tartalmaz. Lássuk be igazábol felesleges is. Én viszont szeretném buherálni kicsit ezért vettem egy repülőgépbe való százalék mérőt ami annyit csinál hogy 100-ról 0-ra tekeri a mutatót úgy hogy ehhez 500 impulzusra van szüksége az őt működtető solenoidnak. Papíron 28V-os (ez valami repülős szabvány fesz, régebben 14V volt) de ahogy próbálgattam vígan működik 12V-ról is. A játék egyszerű, beindul a motor, termeli a 12V-ot, a kapcsolásod adja az impulzusokat megfelelő gyakorisággal és a számláló lepörög 100-ról 0-ra kb. annyi idő alatt amíg tartalékra nem kell tenni. Hangsúlyozom JÁTÉK-BUHERÁLÁS tehát nem kell fennakadni a pontatlanságán. Köszönöm mégegyszer a segítséget!
Oké, kicsit vicces. De én megnéztem a leírását, abban csak 6V váltófeszt látok. Abból neked kell egyenfeszültséget előállítani és szűrni, az 500mA áramhoz. Meg azt is megnézni, hova szalad fel a villany, ha ki vannak kapcsolva a lámpák. Mert ha az NE555 15V-nál magasabb villanyt kap, lehet megpusztul..
Szia, többféle verzió létezik, az enyém 12V-os. Amúgy meg a lámpák fényerejéből arra következtetek hogy olyan 8-12V között ingadozik fordulatszámtól függően.
A következtetés ténynek kevés. Meg ha kikapcsolod a lámpát, akkor hogyan következtetsz?
Üdv! Tudnátok segíteni? Vagy egy három színű, villogó tábla. Aminek a villogását egy kétgombos, nyolclábú DIL tokos is végez. Mechanikai behatás miatt legallyazódott. (Vékony vezeték, kőkemény szigetelés.) A típusa Asic márkájú, HC035A. Amennyiben jól olvastam le. A barátunk semmi értelmeset nem ki. A gombok bekötése "kétséges".
A fénykép alapján, amit ( nem ) tettél fel nehéz azonosítani. Így a Google sem segít.
Sziasztok!
Einhell Apex 1300 hegesztőinverter kapcsolási rajzát keresem.
Sziasztok! A Centaur III 150 PWT csőhegesztő gépkönyvét keresem.
Üdv!
A segítségeteket szeretném kérni: egy EMG 1565 oszcilloszkóp (másnéven: Transiscope-K vagy TR-4652) kapcsolási rajzát keresem. A segítséget előre is köszönöm. Üdv! A hozzászólás módosítva: Okt 25, 2019
Üdv mindenkinek.
Janigel, Proli007, köszönöm a segítséget. A késleltetett kapcsolást megépítettem egy új panelon, és nagyon jól működik. A 2 másodperces késleltetés viszont soknak bizonyult a gyakorlatban, fejben kevesebbnek tűnt, ezért kísérleteztem kicsit a C1 értékével. Jelenleg egy 22µF-os kondenzátor van benne, ez még mindig elég késleltetést ad hogy kisebb rázkódásra ne, csak tényleges eldőléskor kapcsoljon ki a fénycső, viszont elég gyorsan kikapcsol hogy az UV-C ne vakítsa meg a gyanútlan nézelődőt az ásványbörzén.
Igaz, de mindketten segítettek, szerintem mindkettejüknek jár a dicséret.
Még egyszer nagyon köszönöm.
Üdv mindenkinek!
Kezembe került minap aránylag olcsón egy Sony HT-CT80 bluetooth on,(SA-CT80 készüléken ráírva) hangprojektor,minden funkcioja működik ,de hang nincs. Hozzá szeretnék kapcsolási rajzot,tálaltam is csak az fizetős ,én ezértt az egyért nem szertnék regisztrálni ,ha valaki tudna segiteni azt megköszönném! Végfokot cseréltem...) A hozzászólás módosítva: Okt 28, 2019
Sziasztok !
A segítségeteket szeretném kérni, az EMG 1322/TR-1204 csővoltmérő kapcsolási rajzára lenne szükségem. A 1343-ast megtaláltam a neten de az nem jó hozzá. Pénzt nem szeretnék érte kiadni, remélem valakinek csak megvan itt. A segítséget előre is köszönöm. Üdv Balázs!
talán jó lesz
Nagyon szépen köszönöm, pont ez az.
Sziasztok!
Egy olyan áramkörre lenne szükségem, ami egy led szalagot villogtat, teljesen random kitöltési idővel. Egy régi lámpaburában lenne, olyan hatást kellene elérni, mint ha kontakthibás lenne a lámpa. Van valakinek ötlete?
Az után érdeklődnék hogy lehetne-e olyan rajzot készíteni ami a következőket tudná.Adva van egy pár gyári ülés fűtés,ami már 5 perc után kellemetlenül melegít, a fórumon levő tulajok szerint ezt kéne egy potival valahogy szabályozni,úgy hogy 2-3 percig teljes teljesítménnyel fűtsön,ez után álljon át a potival beállított teljesítményre.
Az a problémám,hogy fokozat kapcsoló nincs csak ki és be állás,továbbá azt sem tudom / mert még nem jött meg/ hogy relé kapcsol,vagy direktben a kapcsoló? Rajzot nem találtam a neten. Swift 2019 volna szó.
Hello! Ha így megfelel.. Kb. 2 percig teljes erővel fűt, majd a potival beállíthatóan, lassú PWM jellel ki-be kapcsolgat.
Szia! Gondoltam rá, de ez nem nyírná ki hamar a tápot?
Erre gondoltam.Nagyon köszönöm! Ebben az a vicc még ráadásul,hogy mindenem van hozzá itthon. Még egyszer nagyon köszönöm!
Üdv. minden hozzáértőnek!
Computherm RF7 Szobatermosztát kapcsolási rajzát(adó-vevő) keresném, ha tudna valaki ebben segíteni, azt nagyon megköszönném. A beállítások(programozás stb.) működnek az előírásokhoz megfelelően be is kapcsolja a fűtést(az-az a relé bekapcsol, és kiadja a rövidzárt az 1-es és 2-es kapcsokra) , de ki nem kapcsolja( úgy tűnik az adó nem ad kikapcsolási parancsot a vevőnek). Többször megismételt szinkronizálás sem segít. Egyébként a vevő tápjában egy 100V-os 33 mikrós kondit cserélnem kellett, mert az adó bekapcsolási parancsára csak egy másodpercnyi "rövidzárt" adott csak, így nem maradt bekapcsolva. Nem volt kéznél csak 47 mikros elkóm, s ezután már bekapcsolva maradt , de nem hiszem hogy ez okozza a kikapcsolási problémát, vagy mégsem??
Szia! Nem egy 330nF-os kondenzátor volna az?
Kikapcsoláskor az adó kijelzőjének bal alsó sarkából eltűnik a fűtés ikon?
Szia!
Nem, 100V 33 mikrofarádos elkó! |
Bejelentkezés
Hirdetés |






















