Fórum témák

» Több friss téma
Fórum » Gitár torzító / Effekt / Erősítő / Pickup
Lapozás: OK   308 / 317
(#) tothbela válasza Rahed Lee hozzászólására (») Nov 2, 2019 /
 
Ha elkerülhető, akkor ne használj ebay-es SMPS modulokat. Ha lehet, akkor mindenféle kapcsitápot érdemes mellőzni effekt táplálására. Vagyis inkább topológia válogatja mit is érdemes. Ez nem a kapcsitápos topik, meg én sem vagyok ebben erős, de ami a lényeg, hogy ezek a tápok szoros csatolású trafókkal üzemelnek, és ez miatt magas a primer/szekunder kapacitásuk. Ez nem kedvező ilyen célú felhasználásra. Egy rezonáns stabilizálatlan félhidas táp lenne az igazi 5-6 összefogott huzalból tekert szekunderrel, amiket egyenként lehet egyenirányítani és stabilizálni. Mivel alapból szórótrafós megoldású ez a fajta, ezért alacsony a P/S kapacitás. Más előnye is van, például az, hogy garantáltan nem "burst" üzemű. Viszont ha nem vagy otthon az efféle rezonáns tápokban, akkor marad a sima trafó. Ilyenkor jön jól, ha lehetőséged van tekerni, vagy tekertetni egy számodra megfelelőt.
Esetleg ilyenből 2-3 darabot is meg lehet venni, ami 4-6 független szekundert jelent.
2X9V/4,5VA
(#) Rahed Lee válasza tothbela hozzászólására (») Nov 2, 2019 /
 
Köszi a linket, ez szimpatikusnak tűnik. Ehhez még akkor kell kimenetenként 1-1 egyenirányítás, 9V-os stab IC. Valami egyéb kell még, pl. kondik?
(#) Massawa válasza Rahed Lee hozzászólására (») Nov 2, 2019 /
 
Akkor már nem egyszerübb ugyanonnan venni 5-6 falidugos tápot a megfelelö kimeneti feszültséggel. (Kb ugyanannyiba kerül mint ez)
Ahhoz semmi nem kell, sem stabi, sem szürés, sem doboz vagy egyébb kütyü csak egy hálozati eloszto, és még a biztonsággal sem kell játszanod?
(#) Rahed Lee válasza Massawa hozzászólására (») Nov 3, 2019 /
 
Nyilván ez is egy jó megoldás lenne, de én mégis inkább egy központit szeretnék. Nem ragaszkodom a soktrafós megoldáshoz, de az jó lenne, ha a szeparált kimeneteket meg tudnám oldani. Találtam egy ilyen kapcsolást. Ez nem lenne megoldás? Trafóm van itthon jópár, találnék egy megfelelőt.
(#) tothbela válasza Rahed Lee hozzászólására (») Nov 3, 2019 /
 
Ez nem szeparált. Ha szeparáltat szeretnél, azok a gnd-n sem találkozhatnak.
(#) Massawa válasza Rahed Lee hozzászólására (») Nov 3, 2019 /
 
Pontosan ezt kell kerülnöd, ha mindenféle ketyerét össze akarsz kapcsolni. A kelyerék sokszor ugy vannak kialakitva, hogy a GND-k csakis a gitárkábeleken kapcsolodhatnak (jack). Minden más esetben brummogni fog vagy le is állhat zárlat miatt.
(#) Rahed Lee hozzászólása Nov 3, 2019 /
 
Köszönöm a tanácsokat. Akkor vagy építek dupla szekunderes trafókból, vagy rendelek az ebay-ről egy effekt-board tápegységet. 25-30$ környékén már elég nagy a kínálat. Ennél olcsóbban én sem hozom ki.
(#) jani1987 válasza Rahed Lee hozzászólására (») Nov 3, 2019 /
 
A probléma olvasása közben végig azon gondolkodtam, hogy vajon egyetlen trafóra akasztott x számú egyenirányító plusz stabilizátor nem oldaná meg a gondodat?
(#) Rahed Lee válasza jani1987 hozzászólására (») Nov 3, 2019 /
 
Én is valami ilyesmi megoldásban reménykedtem, mert a gyári effekttápok 99%-a is egy külső dugasztápról megy, és a dobozban szeparálják el valahogy a kimeneteket.
(#) Massawa válasza Rahed Lee hozzászólására (») Nov 3, 2019 /
 
Nem a dobozban, hanem a villásdugonál. Minden dugotáp teljes szigeteléssel jön, azaz nincs galvanikus kapcsolat a hálozat meg a kimenet között. Ezt nem tudod megcsinálni, ha csak az alacsonyfeszültséget osztod szét.
(#) (Felhasználó 1947) válasza Rahed Lee hozzászólására (») Nov 3, 2019 /
 
Hát, ez elég cigány munkának tűnik.
Feszültségstabilizátorokat egymás után kötni nem túl jó megoldás.
Ha szeparált kimenetek kellenek, akkor külön tekercs mindet tápnak a hálózatin.
A GND-t sem kell összekötni.
Lásd móricka rajzom:

015.JPG
    
(#) Hx-2 válasza Rahed Lee hozzászólására (») Nov 3, 2019 /
 
Ezt láttad?
Bővebben: Link
(#) Rahed Lee hozzászólása Nov 3, 2019 /
 
Egy világméretű összeesküvés elmélet látszik körvonalazódni.
Ezek szerint a szimpla, külső dugasztápos, 10-20 ezer Ft-os kisdobozos tápelosztók esetében a “szeparált kimenet” az átverés, marketingduma?

Mert, ha jól értettem, akkor a linkelt videóban is azt magyarázza az ember, hogy a kimenetek a felépítésből adódóan nem szeparáltak. Olvasgattam más teszteket is és a becsületesebbje úgy fogalmaz a termékleírásban, hogy “individual regulated and hum filtered” ami nem jelenti azt, hogy galvanikusan el lennének szeparálva. A kínaiak simán ráteszik a készülékdobozra a “separated” feliratot a kis nyamvadt dugasztápos cuccokra.
(#) Rahed Lee válasza (Felhasználó 1947) hozzászólására (») Nov 3, 2019 /
 
Én is valami hasonló kapcsolásokat túrtam elő.
A hozzászólás módosítva: Nov 3, 2019
(#) Massawa válasza (Felhasználó 1947) hozzászólására (») Nov 3, 2019 /
 
Igen igy kellene megcsinálni, de aligha találsz olyan trafot amelyiknek 4-5 egyforma szekunder tekercse van. Itt a gond.
A hozzászólás módosítva: Nov 3, 2019
(#) (Felhasználó 1947) válasza Massawa hozzászólására (») Nov 3, 2019 /
 
Igen, igazad van. Ritka az ilyen trafó gyáriban.
Tekertetni kell egyet.
(#) Massawa válasza (Felhasználó 1947) hozzászólására (») Nov 3, 2019 /
 
A baj ott van, hogy ha egy vasmagra akarsz mondjuk 10 tekercset tekertetni az joval nagyobb meg nehezebb lesz, mint egy sereg kis falidugasz ( és valoszinü, hogy joval drágább is). A legrosszabb esetben a falidugaszokat szét is szedheted, mert rajtuk maga a dugasz a legnagyobb a benne levö elektronika alig 2-3 cm3. Szoval ezekböl ki lehet rakni pillanatok alatt nagyon kis sokkimenetü tápot. És ez biztosan müködik ha tisztességesen csinálod meg.
(#) Rahed Lee válasza Massawa hozzászólására (») Nov 3, 2019 /
 
3-4 db dupla szekunderes 12V-os nyáktrafóval megoldható, amit pl. Béla forumtárs belinkelt. Jelenleg csak egy TC Electronic Reverb pedált használok, a közeljövőben tervezem bővíteni az effektparkot, de 4-5 pedálnál nem lesz több. Azt hiszem úgy oldom meg, hogy bővíthető lesz, ha elfogy az aljzat, akkor bepakolok még egy trafót / fesszabályzót. A méret nem számít, elfér az erősítő mögött.

Nagyon köszönöm mindenkinek a hasznos tanácsokat.
(#) Massawa válasza Rahed Lee hozzászólására (») Nov 3, 2019 /
 
Igen ezt is lehet..én csak azért ajánlottam a kapcsitápot mert abban benne van már a stabilizátor meg a szürö, azaz elvben abszolut semmi nem kell hozzá.
A hozzászólás módosítva: Nov 3, 2019
(#) teddysnow hozzászólása Nov 3, 2019 /
 
Csak egy ötlet. Esetleg negatív stabilizátorokat használni kimenetén fordított polaritással? Elvileg így pont a negatívok "nem érnek össze".
(#) tothbela válasza teddysnow hozzászólására (») Nov 3, 2019 /
 
jó, de a pozítívok igen.
(#) Massawa válasza tothbela hozzászólására (») Nov 3, 2019 /
 
Meg az is fontos, hogy vannak azok a pedálok belül kialakitva. A kezdetben rengeteg olyan volt, ahol egy 9 V-s elemböl (tápbol) csináltak +/- 4,5 V-t, és a közepe volt a GND. Egy idöben pl a yamahákon stb. a + volt a GND stb. Szoval, ha az ember biztosra akar menni, akkor csakis galvanikusan leválasztott tápokkal szabad dolgozni.
A hozzászólás módosítva: Nov 3, 2019
(#) tothbela válasza Rahed Lee hozzászólására (») Nov 3, 2019 /
 
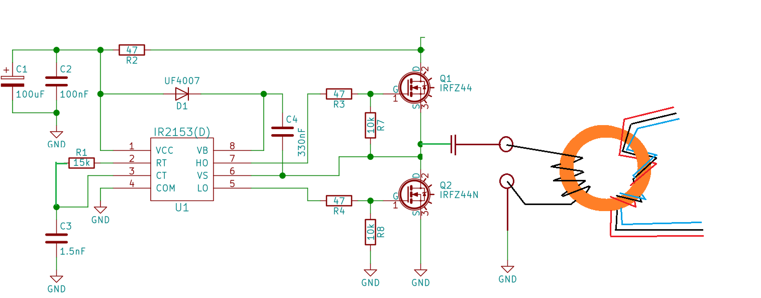
Olyan elrendezés is elképzelhető, hogy az 50Hz-es trafónak csak egy szekundere van, amit egyenirányítva, szűrve, stabilizálva ott van az egyenfeszültség. Ebből egy konverterrel lehet kis trafót meghajtani. Utána már csak diódahíd, meg egy kb. 100µF szűrőköndi kell. Ezek az IR tápáramkörök nem csak hálózatról mennek. Igaz, hogy 9V (+-10%) az alsó működési határ, ezért én 12V stabil tápról járatnám. A kis toroid trafó egy durván 2cm átmérőjű ferrit gyűrű. A primer menetszám nem sok, igaz kis kisérletezést igényel, de 10-20 menet nagyságrendű. A szekunder ennek 1,8X-osa. Itt lehet 6-8 szálat összefogni, majd ezzel tekerni. A szálak ezután külön egyenirányíthatók és szűrhetők. További stabilizálás elvileg nem kell.
Már folytattam kisérleteket ezekkel az IR táp IC-kkel, és meglehetősen kellemes eredmények születtek. Nálam is földhurok elkerülése volt a cél.

Ez egy kiollózott rajz, az értékeket majd be kell állítani. Tekintsünk rá mint elvre.
A hozzászólás módosítva: Nov 3, 2019
(#) (Felhasználó 1947) válasza tothbela hozzászólására (») Nov 3, 2019 /
 
Én ebből a történetből mindenképp kihagynám a kapcsolóüzemet.
Ha nem megoldható egy több primeres hálózati trafó, fillérekért lehet venni pár W-os paneltrafókat.
Nem kell nagy áram, egy laposabb rack dobozban rengeteg elfér belőle, ha arra van igény.
Persze kinek a pap, kinek a papné
(#) jani1987 válasza (Felhasználó 1947) hozzászólására (») Nov 3, 2019 /
 
Nekem a lánya ha elmúlt 25.
(#) Rahed Lee válasza tothbela hozzászólására (») Nov 3, 2019 /
 
Ez már nem az én kategóriám
(#) llax válasza Massawa hozzászólására (») Nov 4, 2019 /
 
Néhány olcsó kapcsolóüzemű dugasztáp + gitárelektronika = itt nem lesz zenélés
(#) Massawa válasza llax hozzászólására (») Nov 4, 2019 /
 
Sok modern pedálhoz a gyár is ilyet csomagol.
( S nemsokára jönnek a sötétzöldek, és betiltanak minden trafot, mert a kapcsitáp kevesebb energiát igényel... ).
A hozzászólás módosítva: Nov 4, 2019
(#) llax válasza Massawa hozzászólására (») Nov 4, 2019 /
 
Jó lehetne a kapcsolóüzemű táp is, csak hatásos szűrés kell utána (mindkét tápvezetékbe fojtó). Az effekt működhet jól, amíg egyedül van. Nagyobb rendszerbe téve, különösen több ilyen tápot együtt használva jönnek a bajok.
Egyszerű pedálokhoz ritkán csomagolnak hálózati tápot. Multieffekteknél gyakoribb, jó választás esetén abból már nem kellene kisvasutat építeni.
(#) Massawa válasza llax hozzászólására (») Nov 4, 2019 /
 
Általában nem ott szedi fel a zajt, hanem a primér oldalon. Azt kell általában leárnyékolni, vagy olyat választani ami nem zevar ( na jo tudom ezt nem könnyü). . Az alacsonyfeszültségen már nem igen van baj, hiszen ott sokszor majdnem semmi sincs. Épp ma vettem valamilyen hulladék 9 V -s tápokat (az ár alapján), olyan tiszta mint a 9V-s blokkelem, nemugy mint a szar Ikea éjjeli LEDes lámpa , még 10 m messzebb is zavar. Eddig sem ez elöerösitöben sem fejhallgato erösitöben semmit nem hallani az uj táppal, mérve meg abszolut semmit nem láttam a 200 MHzes Tek szkopon.
A pedálokkal valoban gond lehet, mert van köztük az egy tranzisztoros csodabogártol kezdve a több processzoros herkentyüig, de ezt innen a távolbol aligha látjuk és univerzális megoldás sajnos nincs.
Következő: »»   308 / 317
Bejelentkezés

Belépés

Hirdetés
XDT.hu
Az oldalon sütiket használunk a helyes működéshez. Bővebb információt az adatvédelmi szabályzatban olvashatsz. Megértettem