Fórum témák
» Több friss téma |
Szerintem a két áram -a trafó felől 100Hz-cel töltő, és a kimeneten folyó áram- külön életet él.Ha jól gondolom, 100Hz-es áram útjában nincs benne a terhelés, csak a soros kondikat tölti -hiszen a tekercs földfüggetlen. Csak a trafó tekercseinek kapacitásán, meg az egyéb parazita kapacitásokon keresztül folyó áram juthat a terhelés irányába. A brumm elnyomását úgy értem, hogy a fetekre minél kisebb feszültség hullámosság kerüljön. Persze lehet hogy ez is vitatható.
Lecsökkentettem a THD-t. Kíváncsi voltam változik-e a hangja ha semmi más paraméterhez nem nyúlok, csak a visszacsatolási tényezőt növelem meg. Drasztikusan változott. A mélyek megnőttek és sokkal megfogottabbak lettek, a középsáv és a magasak kitisztultak, a hangszerek szétváltak, a halk részek minden odafigyelés nélkül ott vannak a hangszórók mögött a térben, pedig monó.
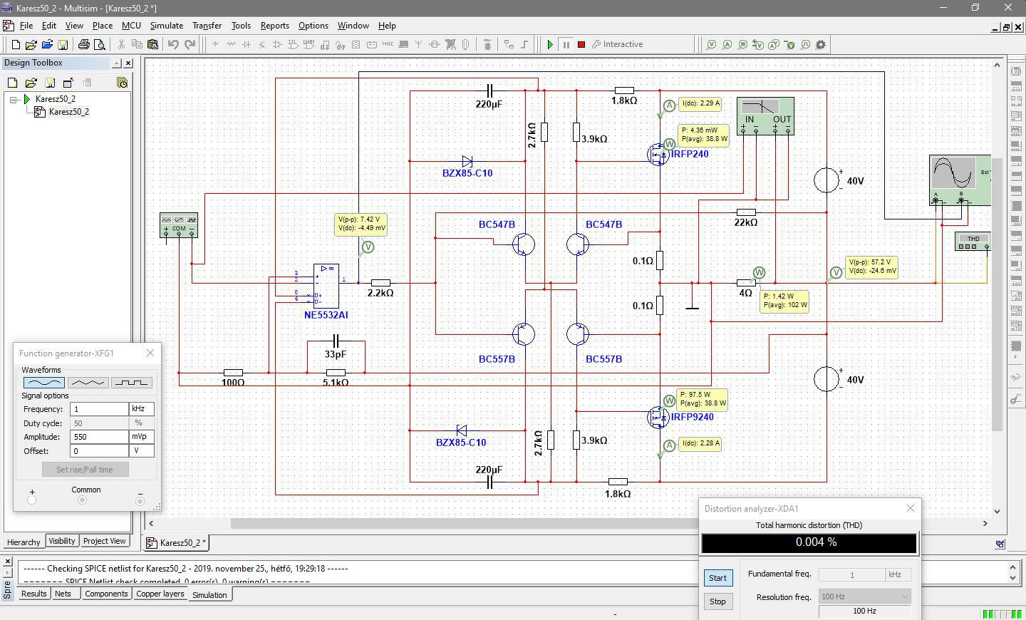
A képek sorban: 0.25W, 1.25W, 50W/8Ohm. A 4. kép a zaj, ahol 0dB=1Veff, nyitott bemenetnél mérve.
Először is boldog névnapot!
Figyelemmel követtem a diskurzust, és azt gondolom ezekről a pufferkondenzátorokról, hogy megfelelően átrendezve a kapcsolást valójában nem is kicsatoló kapacitások, hanem egyszerűen a tápegység részei. Mindössze nincs földelve a közepük. Ebből az következhet, hogy a végfetek tápelnyomása itt is érvényesül, és csak nagyon kis mértékben kerülhet a kimenetre a brumm, vagy más tápzaj. Szóval még mindig van benne tartalék. Mármint lehet lejjebb vinni a torzítást. Most már egyre jobban tetszik ez a végfok.
Köszönöm szépen a jókívánságot!
Igen. A mérésből látszik, hogy nem sok brumm van a kimeneten (10uVeff) és ez is inkább árnyékolatlanságból ered. Közben leszimuláltam, mi van ha idekötöm vagy odakötöm, de nem lettem okosabb. (Azért elküldöm, mert amúgy érdekes (amikor nem fagy le a CM.)
Szívesen!
Ez a puffermező épp példaértékű lehetett volna, amikor a cimborám azt mondta a CM2000-ről, hogy nem úgy szimulál mint a valóság. Nagyjából így kellene felrajzolni mindent, akkor nem csalódna az ember. Meg is fogom nézni a szimulációt szórakozásképpen. Még meg szeretném kérdezni, hogy alakul a jelenlegi visszacsatolás?
Feltámadt bennem a gyanú, hogy túl nagy kivezérléssel jár az LT1223. (Első közelítésben még az volt fontos, hogy szépen klippeljen a végfok.) Megnöveltem a teljesítményfokozat erősítését és 4.7k-nál még aránylag jó klipp, de a THD ennyire csökkent amennyit mértem. A klippelés pedig így néz ki.
Szerintem ki kellene egészíteni a szimulációt. A tápfelöl átfolyó áramhoz a parazita kapacitásokat, illetve az EPH-hoz csatlakozás impedanciáját is bele kéne venni.
A tápegység kimeneti brummja, amiről én eddig beszéltem, nem a föld és az egyik fet drain-je között, hanem a fetek drain-jei között van, A és B ponttal rajzoltam be a rajzzal. Szerintem jobb lenne, ha átkerülne a C és D pontra, és akkor a kimenetet értelemszerűen az E ponton kellene kialakítani.
Megkövetlek. Teljesen igazad van. Átrajzolom a nyákot. Köszönöm!
Kifelejtettem a pufferek belső ellenállását amit most pótoltam, az induktivitásuk még most sincs benne a szimulációban de már így is látszik, hogy amit Te javasolsz, annak úgy kell lennie. A hálózati zavarokat már nem bírja a CM (vagy a gépem), lefagy.
Így jó? (vázlatosan) Bélától is kérdezem és bárki beleszólhat akit érdekel a téma.
SMD kondikkal még hidegítem a puffereket. A hozzászólás módosítva: Nov 5, 2019
Igen, valami ilyesmi. Egy-két látványos hiba került bele, amit korrigálok.
Igen, köszönöm! Hamar észrevettem volna, hogy sül a Graetz
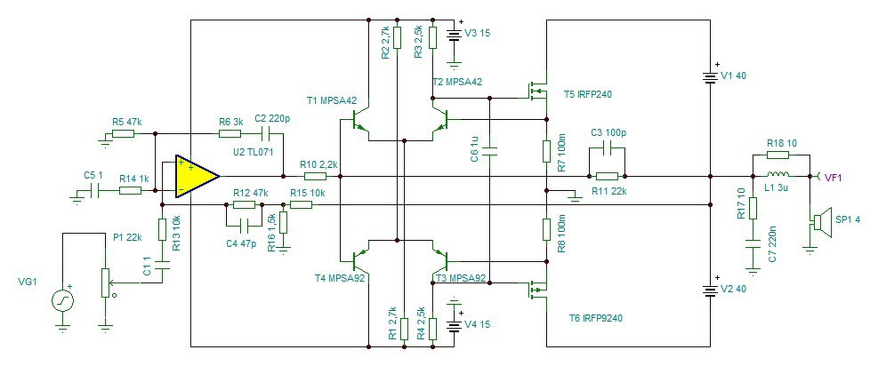
Gondolatébresztőnek, Karesz50 földelt kimenetű erősítője átgyúrva, leegyszerűsítve, egytáposítva...
A szimulátor szerint jól működik. Kb 0 nyugalmi áramnál 100W/4R-en a torzítása 0.002...0.004 között ugrált, 1.1Vpp bemenőjel esetén. A sávszélessége több 100kHz(kb 1MHz-nél kezd esni). Aláhúznám nyomatékosan, hogy ez csak egy szimulátor, megépítve nem volt - általam nem is lesz -, de aki érez hozzá kedvet kipróbálhatja...
Engedd meg, hogy elsőként gratuláljak, tényleg jól leegyszerűsítetted. És mivel nem fogod megépíteni, ez egész biztosan nem fogja bezavarni a hálózatot sem.
Valahol olvastam tőled, hogy műszereket tervezel. Megosztanád velünk az egyik kedvelt kapcsolásod? (Természetesen olyan formában, hogy ne tudjuk lekoppintani.) Idézet: „És mivel nem fogod megépíteni, ez egész biztosan nem fogja bezavarni a hálózatot sem.” Ne haragudj, ezt a kijelentésedet nehéz nem kötözködésnek venni! Nyilvánvaló, hogy ebből a szempontból semmi sem változott, hisz nem is ez volt a cél, hanem azt mutattam meg, hogyan lehet egy táppal működtetni az egészet, mivel egyesek szerint ez nem megoldható! Hogy közben egy halom feleslegesnek tűnő alkatrész is kikerült, csak hab a tortán. A szimuláció szerint pozitívan hatott a torzítási paraméterekre. Ha azzal, hogy belekontárkodtam a kapcsolásodba, megbántottam az önérzetedet, elnézést érte! (Az általam tervezett műszerek dokumentációi a munkáltatóm tulajdonát képezik. Azt nem oszthatom meg harmadik féllel, pláne nem publikusan!) A hozzászólás módosítva: Nov 26, 2019
Szeretném ha a QSC végfokban megnéznéd, hogy vajon van-e valami szerepe R52, D8, D9 tagoknak. Valamint mindhárom erősítőben érdemes tanulmányozni a hálózati transzformátor primer oldali szűrőkörét.
A szimulációd szerinti erősítő pedig működésképtelen a gyakorlatban. Idézet: „A szimulációd szerinti erősítő pedig működésképtelen a gyakorlatban” Kipróbáltad?? Ha nem érted a működését, szívesen elmagyarázom....
Nem elég jó a kivezérelhetősége. Ezért én is hozzátettem kicsit. Így már szerintem fog működni. A pf-kel a megépített valós kapcsolásban játszani kell majd. A hangosító erősítők egy új generációja született a kapcsolás flexibilitása miatt, az holtbiztos.
Bevallom a C6 funkciója(ha az 1uF) zavarba hozott )
Mi a jó kivezérelhetőség definíciója? A hozzászólás módosítva: Nov 26, 2019
A te elrendezésedben 2x10V-al kevesebbre vezérelhető ki, mint lehetne.
A hozzászólás módosítva: Nov 26, 2019
Ja értem. A szimulátorom szerint oldalanként 5V marad csak benne. Szerintem az elfogadható érték...
Színusszal és periódikus jellel és stabilizált nagyáramú táppal annyi. De nem stabil táppal, zenei jellel, ami nem periódikus és nem feltétlen szimmetrikus több maradhat benne, Pl. a felső fet annyira kinyit, hogy a drian feszültsége lejjebb jön, mint 10V. Ekkor az IC tápfesze is kisebb lesz 10V-nál, ha a 220µF-ból kifogy a töltés. szvsz.
A hozzászólás módosítva: Nov 26, 2019
Nyilván van egy alsó határ, amíg a kondi táplálni tudja ezt az esetet! 10Hz-es jelnél még alig csökken a feszültség..., annál kisebb frekvencia nem kéne előforduljon max amplitúdóval, így szerintem teljesen jó az az érték is. De ha valaki emiatt aggódik, lehet bele nagyobbat is tenni, mivel ebben a kapcsolásban elég a 16V-os kondi is, nem probléma ez....
Értem az érvelésedet. Én mindenképpen külön tápról fogom hajtani ( ha megépítem), mert ki tudja mi lesz 2-3MHz-n a tápon a hidegítő kondi és a zener dacára. 3 MHz-n az opampok tápelnyomása nem nagyon jó és inkább legyen segédtáp, mint a gerjedés esélye. szvsz.
Túlbeszéltük.
Fura helyzetbe kеrültem . Szomszédom vett kínábol erősítőt ami egy panel(tda7492). Na most azt kéri tőlem hogy készítsek neki egy előerősítőt valamilyen hangszín szabályzóval és olyan bemenettel amely ad kifelé valamilyen feszültséget a mikrofonnak. Nem tudom hogy mekkora feszültségre van szükség és azt sem hogy mekkora a fogyasztása az ilyen mikrofonoknak.Ha van valakinek ezen a téren tapasztalata vagy rajza kérem hogy segítsen. Előre is köszönöm .
Szia! Minden kérdésedre találsz topicot, ahol a képeket megnyitva jobbnál jobb kapcsolások között válogathatsz. A HESTORE-on kész modulokat szerezhetsz be Bővebben: Link és akkor az Ebay-t még nem is említettem.
Szia reloop.Hát ugylátom hogy ehhez béna vagyok mert nem találtam meg sehol azokat az adatokat mire szükségem lenne. Talán pilot feszültségnek hívják de ebben nem vagyok biztos.
A hozzászólás módosítva: Nov 27, 2019
A mikrofonok tápellátására többféle rendszer létezik. A legelterjedtebb 48V-t ad a mikrofonnak és fantomtápnak hívják.
Induljunk ki abból a feltételezésből, hogy megrendelő electret mikrofonnal rendelkezik.
Találatok a HE-n. Találatok a világhálón. HESTORE modul. A másik lehetőség, hogy fantomtáp az igény. Ahhoz már kellenének a mikrofon paraméterei Bővebben: Link
A mikrofon formájú elektret mikrofonokat ( az olcsókat) előszeretettel szokták kondenzátor mikrofonnak nevezni. Ám az ilyen mikrofonok műanyag házában van egy fészek, ahová be lehet tenni egy 1,5V-os elemet, így az elektret mikrofon tápfesz igénye megoldódik.
Köszönöm a sok segítséget . Megépítettem a két tranzisztoros előerősítőt ami jól dolgozik. Na azért még van egy kérdésem hogy meg lehet-e oldani a táp ellátást ugyan azon a vezetéken amelyiken megy a hang az erősítőbe valahogy mondjuk úgy hogy az erősítőben RC tagokkal rávinni az erősítő tápjából a pluszt ? Mondjuk hasonlóan mint amikor a TV antennába van előerősítő. Amiket átnéztem rajzokat a FANTOM témákban azok között nem találtam . Azért nem jelentkeztem eddig mert keresgéltem és építettem.
A hozzászólás módosítva: Dec 5, 2019
|
Bejelentkezés
Hirdetés |

























