Fórum témák
» Több friss téma |
Sziasztok!
Egy 230V-os led szalagot hajtanék a képen látható dimmerrel. Működik is szépen, csak az a problémám hogy kikapcsolt állapotában is kiad 18-20 V Ac-t. Emiatt sötétben, igaz halványan, de világít. Mit lehetne tenni hogy a dimmer megmaradjon de a led szalag ne világítson ha nem kell? A segítő válaszokat előre is köszönöm!
A konkrét összetevők ismerete nélkül, egy általános eszmefuttatás:
A dimmer 60W-nál nagyobb teljesítményre lett tervezve. Eléri a LEDszalag ezt a teljesítményt? LED világítás valamennyi fényt produkál minimális, akár pár µA áram esetén is némi fényt. Ez csak egy igazi kapcsolóval szüntethető meg. Kellő hosszúságú vezeték kapacitása a kapcsolóhoz már 50Hz frekvencián is átenged akkora áramot, ami elég a derengő fény megjelenéséhez. A LEDszalag kondenzátorral megvalósított rövidrezárása megszüntetheti a jelenséget.
vajon mit szól egy fázishasítós dimmer a javasolt kondihoz ?
Inkább egy rc kör , vagyis köss sorba a söntkondival egy védő eellenállást.
Én?
Ezt nekem írtad? A hozzászólás módosítva: Nov 12, 2019
Kb. 100Watt a teljesítménye, de mint írtam működik szépen. A lekapcsolt állapottal van a bajom.
De a kondenzátor akkor fogyasztani fog 0-24 -ben? Zener diódában nem érdemes gondolkodni?
Lekapcsolt, vagy minimumra szabályzott dimmelőről van szó? Ismétlem nem ismerem az összetevőket. Direkt 230V a LEDszalag, vagy van ott egy tápegység is?
A tekerőgomb a letekerés végén kattan egyet. A led szalag egyből a 230V ra van kötve, annyi hogy egy kis kiöntött műanyag van még előtte. Szerintem egyenirányító lehet. Biztosan nem táp. A szalag 1 méterenként vágható, két szélén vezeték megy végig, méterenként megcsapolva.
Sziasztok!
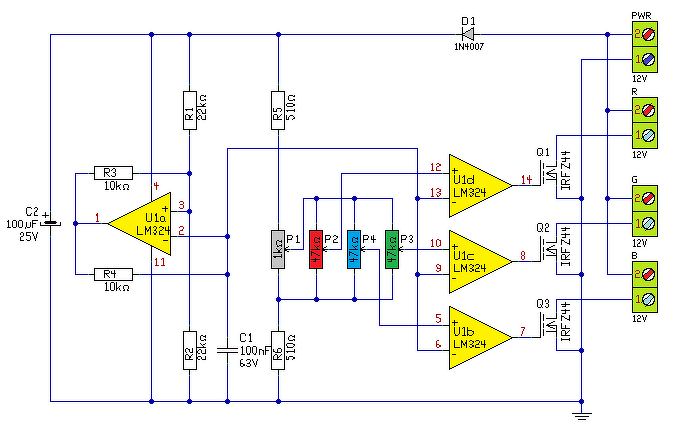
Olyan kapcsolást keresek, amiben egy potméterrel tudom állítani egy RGB led színét. Ez áll a legközelebb hozzá amire válaszoltam, de ebben ugye három van. A nappaliba csinálok hangulat világítást, és oda akarok valami olyat, hogy egy poti tekergetésével változzon a szín, de sajnos ilyet nem találtam sehol. Nem feltétel, hogy szabályos szivárvány legyen, ahogy végig tekerem tökéletesen megfelel ha össze-vissza változik tekerés közben, ami tetszik, ott úgy is megállunk
Hello! "Olyan kapcsolást keresek"
Én meg tudom rajzolni, hogy analóg módon hogyan lehet ezt megoldani. De a bonyolultsága miatt, nem biztos hogy Te ezt el fogod készíteni. (Akkor pedig minek fárasszam magam?..) A feladat alapvetően kb. az, hogy tulajdonképpen egy háromfázisú jel pillanatértékeit kell előállítani a vezérlés számára, csak éppen nem az idő függvényében, hanem a poti elforgatása által leadott feszültség függvényében. Mint ahogy pld. a mellékelt ábrán látható. Utána még a DC/PWM átalakítást is el kell végezni a három csatornára. De ez leginkább egy "analóg számítógépre" hasonlít, így lehet mikrokontrollerrel anyagtakarékosabb megoldás javasolható. Vagy veszel egy RGB szalagvezérlőt.
Ez a WS2812 hogyan működik? Most találkoztam még csak vele, nem vagyok ebben nagyon benne. Honnan tudja egy LED a sorban, hogy ő hanyadik? Az én elképzelésem az lenne, hogy a táp rákapcsolásakor mondjuk testre húzza minden LED a kimenetét, így amelyiknek a bemenete ezt nem "érzi", ő az első. Ő indít egy üzenetet a kimenetén, amivel tudatja, hogy ő az első, a második látja ezt, ő meg azt küldi tovább, hogy ő a második, stb... Ha ez végigment, akkor gondolom, hogy egy vonallá alakul az adat vezeték és csak azt figyelik, hogy nekik szól-e az üzenet a uC-től. Ilyesmi lenne?
Az adatlap 4. és 5. oldala sokat elárul. Minden leden egy Data In és Data Out láb is van, ha jön egy újabb adatcsomag, az előzőt továbbküldi. Gyakorlatilag neked (vagy/és a vezérlőnek) kell tudnia hány led van sorban. Ha csak az utolsó színét akarod változtatni, akkor is ki kell küldeni az összesre vonatkozó adatcsomagot.
A hozzászólás módosítva: Dec 6, 2019
HA bejött egy 24 bites adat, akkor "rövidzár"lesz az IN-OUT, a következők átmennek a sorban utána következő LEDre. Ha nincs forgalom 35-50usec-ig, akkor az addig bejött adat átiródik a kimeneti PWM meghajtókba és látod az eredményt.
Köszönöm mindkettőtöknek. Tehát alapból nem adnak át egymásnak infót. Ha az első megkapta a maga 24bites csomagját, akkor ő átengedi a bemeneti adatcsomagot a kimenetére, így a következő csomag a másodiknak fog menni...és így tovább?
A 24 bit meg a 3 szín fényerejét szabályozza 8 biten. Az világítási idő hosszától függően pedig sűrűn/ritkán kell küldeni a csomagokat?
Igen.
A változást, új adatot kell újraküldeni, de mindet. Ha kiadod a 24 bites RGB adatot, akkor az folyamatosan megjelenik a kimeneten. Akkor küldöd újra, ha valami változást akarsz.
Szia!
Nagyon köszönöm a válaszodat. Az összes kész mikrokontrolleres vezérléssel az a baj, hogy miután megkapja tápot vagy villog össze-vissza, vagy valami random színre áll fel... Az lesz, hogy megépítem ezt a három potisat, amit rajzoltál. Ennél egyszerűbb nincs. De tényleg köszönöm ,hogy foglalkoztál a dologgal
Sziasztok, ehhez esetleg valakinek van nyákterve, amin a potik is rajta vannak, vagy a proli007 által publikált is megteszi, ha megvolna valakinek lay formátumban, köszi
Lustaság fél egészség?
Szia!
Nagyon köszönöm Nem lustaság vezérelt, csak gondoltam, ha már valaki esetleg megtervezte... Köszi még egyszer!
Hello! Azért ellenőrizd le a méreteket, mert én a HEstor-ból a 16PMI potiti néztem ki méretben.
Valamint az áramkört a kapcsolási rajz alapján. Mert a Sprintben nincs hálózatellenőrzés, így akár el is rajzolhattam valamit. (Nekem ez a Sprint kínlódás..)
Sziasztok!
Csak egy kis érdekesség nem tudom láttátok-e. https://www.youtube.com/watch?v=-l09hAqXgKo
Szívesen megnézném egy év után is, túlélte-e a felmosásokat.
Az enyém 5 éve kint van az esőbe fagyba és működik.
Milyen LED szalag? A videón szigetelés nélküli van.
Szerintem ezen polikarbonát van, mivel olyan a profil amit használnak 5:35 nél látszik is, biztos nem hagyták hogy a ledek szurkálják a talpukat.
A hozzászólás módosítva: Dec 15, 2019
Nem a profil "kupakjára" vonatkozott a kérdés, ezek a diffúzorok sohasem vízzáróak. Az elágazásoknál is lehet rés.
Nagy valószínűséggel időnként a profilzárót cserélni kell (ha még lehet olyat kapni), annyira nem vastagok és kemények ezek, hogy ne lehessen lábbal megroppantani, cipővel megkarcolni. Szépnek szép, egy ideig.
Sziasztok,
több éve elkezdett projekt (otthoni világítás korszerűsítés) befejezéséhez kellene még abból a LED szalagból, amiből anno sok méter beépítettem. A gond az, hogy nem emlékszem a teljesítményére. Van egy darabka belőle, azt lefényképeztem, és azt is tudom, hogy meleg fehér a színe, de azt nem tudom, hány wattos lehet. (Az üzlet meg végleg bezárt, ahol anno vettem.) A képről meg tudjátok állapítani a teljesítményét? Vagy hogy deríthetném ki? Köszönöm.
Meg tudod méri az áramot 12V tápfeszültségről? Mi az ellenállások értéke?
Az ellenálláson 151 a felirat (151 Ohm?), az áramot holnap megkérem, köszi.
|
Bejelentkezés
Hirdetés |






Ezt nekem írtad? 

Nem lustaság vezérelt, csak gondoltam, ha már valaki esetleg megtervezte...






